还剩12页未读,
继续阅读
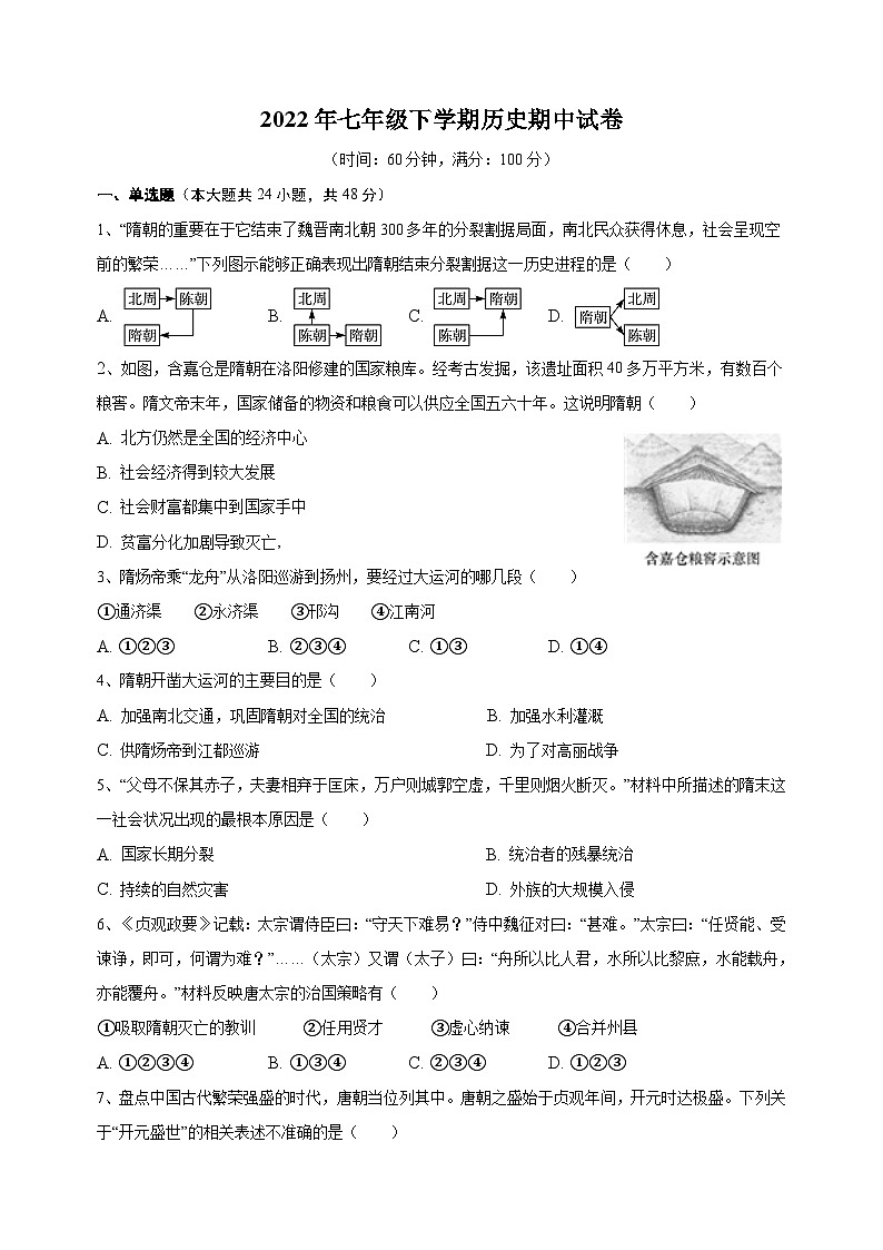
统部编版七年级下学期历史期中试卷(附答案)
展开相关试卷
2023-2024学年人教版部编版统编版七年级下学期历史期中模拟试卷(附答案解析):
这是一份2023-2024学年人教版部编版统编版七年级下学期历史期中模拟试卷(附答案解析),共16页。试卷主要包含了考试时间,测试范围,以下时间轴中③处的时代特征是等内容,欢迎下载使用。
统部编版七年级下学期历史期末质量检测试卷(附答案):
这是一份统部编版七年级下学期历史期末质量检测试卷(附答案),共15页。试卷主要包含了单项选择题,非选择题等内容,欢迎下载使用。
统部编版七年级下学期历史期末学情调研试卷(附答案):
这是一份统部编版七年级下学期历史期末学情调研试卷(附答案),共17页。

