还剩2页未读,
继续阅读
苏科版七年级上册生物第1章《生物学-研究生命的科学》 知识点讲义
展开
这是一份苏科版七年级上册生物第1章《生物学-研究生命的科学》 知识点讲义,共3页。
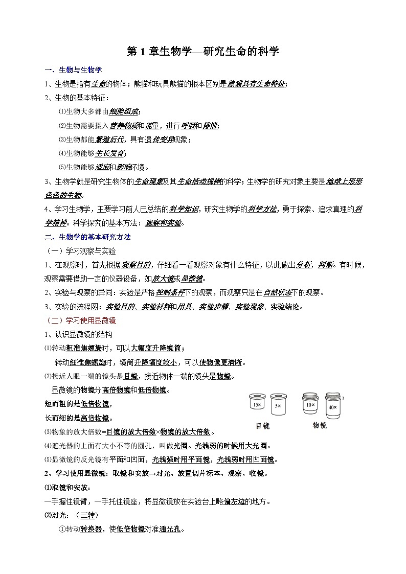
第1章生物学—研究生命的科学一、生物与生物学1、生物是指有生命的物体;熊猫和玩具熊猫的根本区别是熊猫具有生命特征;2、生物的基本特征:⑴生物大多都由细胞组成;⑵生物需要摄入营养物质和能量,进行呼吸和排泄;⑶生物都能繁殖后代,具有遗传变异现象;⑷生物能够生长发育;⑸生物能够适应和影响环境。3、生物学就是研究生物体的生命现象及其生命活动规律的科学;生物学的研究对象主要是地球上形形色色的生物。4、学习生物学,主要学习前人已总结的科学知识,研究生物学的科学方法,勇于探索、追求真理的科学精神。科学探究的基本方法:观察和实验。二、生物学的基本研究方法(一)学习观察与实验1、在观察时,首先根据观察目的,仔细看一看观察对象有什么特征,以此做出分析,判断。有时候,观察需要借助一定的仪器设备,如放大镜或显微镜。2、实验与观察的异同:实验是严格控制条件下的观察,而观察只是在自然状态下的观察。3、实验的流程图:实验目的、实验材料和用具、实验步骤、实验现象、实验结论。(二)学习使用显微镜1、认识显微镜的结构⑴转动粗准焦螺旋时,可以大幅度升降镜筒;转动细准焦螺旋时,镜筒升降幅度较小,可以使物像更清晰。⑵接近人眼一端的镜头是目镜,接近物体一端的镜头是物镜。显微镜的物镜分高倍物镜和低倍物镜。短而粗的是低倍物镜,长而细的是高倍物镜。⑶物象的放大倍数=目镜的放大倍数×物镜的放大倍数。⑷遮光器的上面有大小不等的圆孔,叫做光圈。光线弱的时候用大光圈。⑸显微镜的反光镜有平面和凹面,光线强时用平面镜,光线弱时用凹面镜。2、学习使用显微镜:取镜和安放→对光、放置切片标本、观察、收镜。⑴取镜和安放:一手握住镜臂,一手托住镜座,将显微镜放在实验台上略偏左边的地方。⑵对光:(三转)①转动转换器,使低倍物镜对准通光孔。②转动遮光器,选一较大的光圈对准通光孔。③转动反光镜(左眼注视目镜),通过目镜可以看到白亮的圆形亮圈(视野)。⑶放置切片标本:(放-压-降)①将玻片标本放在载物台上,标本正对通光孔。(以免在视野中找不到要标本。)②压片夹夹住玻片两端。③转动粗准焦螺旋,使镜筒慢慢下降至物镜接近玻片(约0.5cm)。(一定要从侧面看着物镜,以免损坏物镜或玻片。)⑷观察:(看—升—调)①用左眼注视目镜内,反向转动粗准焦螺旋,使镜筒缓缓上升,直至看清物像为止。②如果物像不够清晰,可略微转动细准焦螺旋,使物像清晰。⑤使用低倍镜观察后,若再使用高倍镜观察,步骤是:(三移、一调节)移动玻片(图像移到视野中央)↓ ↓移动转换器(低倍镜换成高倍镜)↓ ↓调节光圈(换成大光圈,保持视野明亮)↓ ↓转动细准焦螺旋(使物像更清晰)⑸收镜:(两后,两旁,一垂,一降)取下载玻片,擦干外表,压片夹转后,反光镜垂直,物镜偏到两旁,镜筒下降最低处,送进镜箱,放回原处。3、使用显微镜时注意事项:⑴取镜和安放时,不得用手触摸目镜、物镜和反光镜,以免弄脏、损坏镜片。如果镜头上有灰尘,只能用专用的擦镜纸来擦拭。⑵在显微镜下,观察到的物像是倒立物像。⑶在视野中观察到一个细胞如图A,想移到B图的位置,应将载玻片往 ← 方向移动。(填写“→ ↑ ← ↓”)外界暗时:用凹面镜,视野变亮反光镜⑷调节光线的强弱外界亮时:用平面镜,视野变暗外界暗时:用大光圈,视野变亮遮光器外界亮时:用小光圈,视野变暗⑸反光镜反射的光线依次经过显微镜的光圈、通光孔、物镜、镜筒、目镜等部件才能进入人眼。⑹低倍镜比高倍镜视野亮、视野大、观察到的细胞数目多。由低倍镜转换为高倍镜,视野范围变小、亮度变暗、看到的细胞数目变少。4.生物实验中常用的玻片标本有装片、切片、涂片等三种。(三)学习科学探究的基本过程1.科学探究的一般过程包括:提出问题、作出假设、制定计划、实施计划、得出结论。2.观察是发现问题、提出问题的起点,提出的问题必须联系生活、生产或学习。3.提出假设是建立在已有的知识经验基础上,判断是否假设正确,最有说服力的就是实验。4.探究实验中一定要设置对照组和实验组;且在一个探究实验中,实验变量要单一。5.实验常常要反复多次,才能避免误差,得到比较可靠的结果。6.实验中如果提出的假设不正确,就需要重新做出假设、制定计划、实施计划。7.巴斯德的“探究肉汤里的细菌实验”:⑴提出问题:肉汤里的细菌是从哪里来的?⑵作出假设:肉汤里的细菌可能来源于空气。⑶制定计划:将肉汤分成2组。 A组:把肉汤装在一个鹅颈状圆底烧瓶中,肉汤不能接触空气中的细菌。 B组:把肉汤装在一个敞口的圆底烧瓶中,肉汤能够接触空气中的细菌。⑷实施计划:把两个烧瓶中的肉汤加热煮沸,静置数天。A组肉汤不变质,B组肉汤变质。⑸得出结论:肉汤里的细菌是从空气中来的。思考:⑴为什么先要将放进烧瓶的肉汤煮沸?消灭肉汤里原有的细菌,以免干扰实验。⑵为什么要将一个烧瓶的瓶颈用高温拉制成鹅颈状弯曲?避免空气中的细菌进入肉汤。⒏尝试探究水温的变化对金鱼呼吸次数的影响①提出问题:水温发生变化,金鱼每分钟的呼吸次数会受到影响吗?②作出假设:水温发生变化,金鱼每分钟的呼吸次数可能会受到影响。③制定计划:A组将金鱼放在盛水(常温)的烧杯中,等金鱼安静后,观察金鱼呼吸次数。B组向烧杯中加入少量的热水,调节水温,再将金鱼放入水中,金鱼安静后,观察金鱼呼吸次数。④实施计划:按照计划完成实验。重复几次,记录数据。最后统计全班数据的平均值。⑤得出结论:水温发生变化,金鱼每分钟的呼吸次数会受到影响。思考:⑴本实验中单一变量是什么?温度⑵本实验为什么要多重复几次?为什么要统计全班实验数据,再计算平均值?答案:重复几次,结果取平均值,都是为了减少误差,增加实验数据的准确性。⑶本实验设置了对照组和实验组,其中对照组是A组,实验组是B组。
第1章生物学—研究生命的科学一、生物与生物学1、生物是指有生命的物体;熊猫和玩具熊猫的根本区别是熊猫具有生命特征;2、生物的基本特征:⑴生物大多都由细胞组成;⑵生物需要摄入营养物质和能量,进行呼吸和排泄;⑶生物都能繁殖后代,具有遗传变异现象;⑷生物能够生长发育;⑸生物能够适应和影响环境。3、生物学就是研究生物体的生命现象及其生命活动规律的科学;生物学的研究对象主要是地球上形形色色的生物。4、学习生物学,主要学习前人已总结的科学知识,研究生物学的科学方法,勇于探索、追求真理的科学精神。科学探究的基本方法:观察和实验。二、生物学的基本研究方法(一)学习观察与实验1、在观察时,首先根据观察目的,仔细看一看观察对象有什么特征,以此做出分析,判断。有时候,观察需要借助一定的仪器设备,如放大镜或显微镜。2、实验与观察的异同:实验是严格控制条件下的观察,而观察只是在自然状态下的观察。3、实验的流程图:实验目的、实验材料和用具、实验步骤、实验现象、实验结论。(二)学习使用显微镜1、认识显微镜的结构⑴转动粗准焦螺旋时,可以大幅度升降镜筒;转动细准焦螺旋时,镜筒升降幅度较小,可以使物像更清晰。⑵接近人眼一端的镜头是目镜,接近物体一端的镜头是物镜。显微镜的物镜分高倍物镜和低倍物镜。短而粗的是低倍物镜,长而细的是高倍物镜。⑶物象的放大倍数=目镜的放大倍数×物镜的放大倍数。⑷遮光器的上面有大小不等的圆孔,叫做光圈。光线弱的时候用大光圈。⑸显微镜的反光镜有平面和凹面,光线强时用平面镜,光线弱时用凹面镜。2、学习使用显微镜:取镜和安放→对光、放置切片标本、观察、收镜。⑴取镜和安放:一手握住镜臂,一手托住镜座,将显微镜放在实验台上略偏左边的地方。⑵对光:(三转)①转动转换器,使低倍物镜对准通光孔。②转动遮光器,选一较大的光圈对准通光孔。③转动反光镜(左眼注视目镜),通过目镜可以看到白亮的圆形亮圈(视野)。⑶放置切片标本:(放-压-降)①将玻片标本放在载物台上,标本正对通光孔。(以免在视野中找不到要标本。)②压片夹夹住玻片两端。③转动粗准焦螺旋,使镜筒慢慢下降至物镜接近玻片(约0.5cm)。(一定要从侧面看着物镜,以免损坏物镜或玻片。)⑷观察:(看—升—调)①用左眼注视目镜内,反向转动粗准焦螺旋,使镜筒缓缓上升,直至看清物像为止。②如果物像不够清晰,可略微转动细准焦螺旋,使物像清晰。⑤使用低倍镜观察后,若再使用高倍镜观察,步骤是:(三移、一调节)移动玻片(图像移到视野中央)↓ ↓移动转换器(低倍镜换成高倍镜)↓ ↓调节光圈(换成大光圈,保持视野明亮)↓ ↓转动细准焦螺旋(使物像更清晰)⑸收镜:(两后,两旁,一垂,一降)取下载玻片,擦干外表,压片夹转后,反光镜垂直,物镜偏到两旁,镜筒下降最低处,送进镜箱,放回原处。3、使用显微镜时注意事项:⑴取镜和安放时,不得用手触摸目镜、物镜和反光镜,以免弄脏、损坏镜片。如果镜头上有灰尘,只能用专用的擦镜纸来擦拭。⑵在显微镜下,观察到的物像是倒立物像。⑶在视野中观察到一个细胞如图A,想移到B图的位置,应将载玻片往 ← 方向移动。(填写“→ ↑ ← ↓”)外界暗时:用凹面镜,视野变亮反光镜⑷调节光线的强弱外界亮时:用平面镜,视野变暗外界暗时:用大光圈,视野变亮遮光器外界亮时:用小光圈,视野变暗⑸反光镜反射的光线依次经过显微镜的光圈、通光孔、物镜、镜筒、目镜等部件才能进入人眼。⑹低倍镜比高倍镜视野亮、视野大、观察到的细胞数目多。由低倍镜转换为高倍镜,视野范围变小、亮度变暗、看到的细胞数目变少。4.生物实验中常用的玻片标本有装片、切片、涂片等三种。(三)学习科学探究的基本过程1.科学探究的一般过程包括:提出问题、作出假设、制定计划、实施计划、得出结论。2.观察是发现问题、提出问题的起点,提出的问题必须联系生活、生产或学习。3.提出假设是建立在已有的知识经验基础上,判断是否假设正确,最有说服力的就是实验。4.探究实验中一定要设置对照组和实验组;且在一个探究实验中,实验变量要单一。5.实验常常要反复多次,才能避免误差,得到比较可靠的结果。6.实验中如果提出的假设不正确,就需要重新做出假设、制定计划、实施计划。7.巴斯德的“探究肉汤里的细菌实验”:⑴提出问题:肉汤里的细菌是从哪里来的?⑵作出假设:肉汤里的细菌可能来源于空气。⑶制定计划:将肉汤分成2组。 A组:把肉汤装在一个鹅颈状圆底烧瓶中,肉汤不能接触空气中的细菌。 B组:把肉汤装在一个敞口的圆底烧瓶中,肉汤能够接触空气中的细菌。⑷实施计划:把两个烧瓶中的肉汤加热煮沸,静置数天。A组肉汤不变质,B组肉汤变质。⑸得出结论:肉汤里的细菌是从空气中来的。思考:⑴为什么先要将放进烧瓶的肉汤煮沸?消灭肉汤里原有的细菌,以免干扰实验。⑵为什么要将一个烧瓶的瓶颈用高温拉制成鹅颈状弯曲?避免空气中的细菌进入肉汤。⒏尝试探究水温的变化对金鱼呼吸次数的影响①提出问题:水温发生变化,金鱼每分钟的呼吸次数会受到影响吗?②作出假设:水温发生变化,金鱼每分钟的呼吸次数可能会受到影响。③制定计划:A组将金鱼放在盛水(常温)的烧杯中,等金鱼安静后,观察金鱼呼吸次数。B组向烧杯中加入少量的热水,调节水温,再将金鱼放入水中,金鱼安静后,观察金鱼呼吸次数。④实施计划:按照计划完成实验。重复几次,记录数据。最后统计全班数据的平均值。⑤得出结论:水温发生变化,金鱼每分钟的呼吸次数会受到影响。思考:⑴本实验中单一变量是什么?温度⑵本实验为什么要多重复几次?为什么要统计全班实验数据,再计算平均值?答案:重复几次,结果取平均值,都是为了减少误差,增加实验数据的准确性。⑶本实验设置了对照组和实验组,其中对照组是A组,实验组是B组。
相关资料
更多

