重庆市第一中学2023-2024学年高三下学期3月月考生物试卷(Word版附解析)
展开
这是一份重庆市第一中学2023-2024学年高三下学期3月月考生物试卷(Word版附解析),文件包含重庆市第一中学2023-2024学年高三下学期3月月考生物试题Word版含解析docx、重庆市第一中学2023-2024学年高三下学期3月月考生物试题Word版无答案docx等2份试卷配套教学资源,其中试卷共33页, 欢迎下载使用。
生物学试题卷
注意事项:
1.答卷前,考生务必将自己的姓名、准考证号码填写在答题卡上。
2.作答时,务必将答案写在答题卡上。写在本试卷及草稿纸上无效。
3.考试结束后,将答题卡交回。
一、选择题:本题共15小题,每小题3分,共45分。在每小题给出的四个选项中,只有一项是符合题目要求的。
1. 近期高发的呼吸道疾病以流感病毒引起的流行性感冒为主。流感病毒的结构如图所示,其中的血凝素能够识别并结合宿主细胞膜表面的特异性受体,介导病毒进入宿主细胞;复制形成的子代病毒出细胞后会与宿主细胞膜上的某蛋白结合,聚集在细胞膜外表面,神经氨酸酶可以从该蛋白处切下病毒,使得子代病毒释放。下列说法正确的是( )
A. 流感病毒属于生命系统最基本的结构层次,其生命活动离不开细胞
B. 血凝素介导流感病毒进入宿主细胞的过程依赖于细胞间的信息交流
C. 子代病毒的合成过程中,原料、模板、能量均由宿主细胞提供
D. 临床上可以使用神经氨酸酶抑制剂治疗流感病毒引起的感冒
【答案】D
【解析】
【分析】病毒是由蛋白质外壳和内部的遗传物质组成,根据宿主细胞的不同,可将病毒分为植物病毒、动物病毒、噬菌体等。病毒的遗传物质是DNA或者RNA。
【详解】A、病毒无细胞结构,不属于生命系统的结构层次,A错误;
B、病毒无细胞结构,血凝素与受体结合介导流感病毒进入宿主细胞的过程可以体现信息交流,但并不是细胞间的信息交流,B错误;
C、子代病毒的合成过程中,原料、能量、场所由宿主细胞提供,模板由病毒提供,C错误;
D、神经氨酸酶可以从宿主细胞膜上切下病毒,使得子代病毒释放,所以使用神经氨酸酶抑制剂可以抑制子代病毒的释放,治疗流行性感冒,D正确。
故选D。
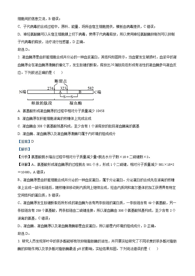
2. 凝血酶原是由肝脏细胞合成并分泌的一种血浆蛋白,其结构如图所示。当血管发生破损时,血浆中的凝血酶原会在凝血酶原激酶的催化下,发生肽键的断裂,释放出N端肽段后形成有活性的凝血酶参与凝血反应。下列叙述正确的是( )
A. 氨基酸形成凝血酶原的过程中相对分子质量减少10458
B. 凝血酶原在肝脏细胞游离的核糖体上完成合成
C. 凝血酶由308个氨基酸残基构成,至少含有1个游释放的肽段凝血酶离的氨基
D. 凝血酶、凝血酶原以及凝血酶原激酶均属于内环境的组成成分
【答案】D
【解析】
【分析】氨基酸脱水缩合过程中相对分子质量减少量=脱去水分子数×18+二硫键数×2。
【详解】A、氨基酸形成凝血酶原的过程脱去581个水,形成1个二硫键,相对分子质量减少581×18+2=10460,A错误;
B、凝血酶原是由肝脏细胞合成并分泌的一种血浆蛋白,属于分泌蛋白。分泌蛋白的合成先在游离的核糖体上合成一部分肽链后,随核糖体移动到内质网上继续合成,经由内质网和高尔基体的加工获得具有特定空间结构的蛋白质,B错误;
C、凝血酶原发生肽键断裂后所形成凝血酶为含有两条肽链的蛋白质,一条肽链含有49个氨基酸,另一条肽链含有259个氨基酸,两条肽链由二硫键连接。所以凝血酶由308个氨基酸残基构成,至少含有2个游离的氨基,C错误;
D、凝血酶、凝血酶原以及凝血酶激酶都是血浆蛋白,所以都是内环境的组成成分,D正确。
故选D。
3. 研究人员发现茶叶中的茶多酚能够有效抑制脂肪酶的活性,并开展实验研究了不同浓度的茶多酚对脂肪酶的抑制作用以及茶多酚对脂肪酶最适pH的影响,实验结果如图。下列说法错误的是( )
A. 脂肪在脂肪酶的作用下水解为一分子甘油和三分子脂肪酸
B. 茶多酚对脂肪酶的抑制作用随浓度增大而增大
C. 图乙实验中的自变量为pH和是否加入茶多酚
D. 根据上述数据可知茶多酚会使脂肪酶的最适pH增大
【答案】B
【解析】
【分析】由图甲可知,茶多酚对脂肪酶的抑制作用随浓度增大先增大后不变。
由图乙可知,随pH的增大,化学反应速率先增大后减小,对照组化学反应速率在各pH条件下均高于样品组。
【详解】A、脂肪由一分子甘油和三分子脂肪酸构成,在脂肪酶的作用下水解为一分子甘油和三分子脂肪酸,A正确;
B、茶多酚对脂肪酶的抑制作用随浓度增大先增大后不变,B错误;
C、图乙的实验目的是研究茶多酚对脂肪酶最适pH的影响,所以样品组加入茶多酚,对照组不加茶多酚,并且在不同pH条件下测定脂肪酶的活性,该实验的自变量为是否加入茶多酚和pH,C正确;
D、根据上述数据可知样品组的最适pH大于对照组,所以茶多酚会使脂肪酶的最适pH增大,D正确。
故选B。
4. 红细胞破裂,血红蛋白逸出的现象称为溶血。研究人员为了研究红细胞膜对于多种物质的透性,将新鲜兔血放入不同种的等渗溶液中,观察各组的溶血情况,实验结果见下表,下列叙述正确的是( )
A. 兔红细胞的细胞液中浓度低于等渗NaCl溶液中的浓度
B. 处理组发生溶血的原因可能与通过转运蛋白进入红细胞有关
C. 甘油和乙醇均通过自由扩散进入细胞,且细胞膜对甘油的透性更大
D. 临床上静脉注射药物时,可利用各种等渗溶液作为药物的溶剂
【答案】B
【解析】
【分析】人的红细胞膜相当于半透膜,水分子可以自由通过,大分子物质不可自由通过。若外界溶液浓度高于细胞内液浓度,红细胞会失水皱缩;若外界溶液浓度低于细胞内液浓度,红细胞会吸水膨胀直至破裂。
【详解】A、细胞液是液泡中的液体,兔红细胞无细胞液。兔红细胞细胞质基质中含有多种溶质,所以兔红细胞细胞质基质中的Na+浓度低于等渗NaCl溶液中的Na+浓度,A错误;
B、NaCl溶液不溶血,而NH4Cl溶液溶血,说明NH4+能够进入红细胞,而NH4+不能自由地穿过磷脂双分子层,所以其运输需要转运蛋白。NH4+进入红细胞后导致胞内的渗透压大于胞外,细胞渗透吸水,B正确;
C、将红细胞放入甘油和乙醇中均会导致溶血,说明甘油和乙醇均可以通过自由扩散进入细胞,甘油的溶血时间更长,说明细胞膜对甘油的透性更小,C错误;
D、临床上静脉注射药物时,应将药物溶于不会导致细胞吸水涨破的等渗溶液中,某些等渗溶液会引起细胞吸水破裂,D错误。
故选B。
5. 某植物叶片有全绿和绿色带白斑两种,研究人员利用不同的叶片开展了甲、乙、丙三组实验。三组均给予适宜的光照,其中丙组用培养叶片(过程中不断充入,使瓶中浓度保持不变且与外界浓度相等),培养过程测定叶肉细胞中放射性三碳化合物浓度的变化情况,结果如图。下列说法错误的是( )
A. 培养一段时间后,用碘液处理甲、乙两组叶片,蓝色最深的部位为④
B. 不考虑温度的变化,培养过程中,乙瓶的气体总体积可能一直保持不变
C. 丙实验的OA段,叶肉细胞中五碳化合物的浓度在不断地下降
D. 丙实验的AB段,叶肉细胞中放射性三碳化合物的生成和消耗达到平衡
【答案】C
【解析】
【分析】根据是否需要光能,这些化学反应可以概括地分为光反应和暗反应(现在也称为碳反应)两个阶段。光反应阶段是在类囊体的薄膜上进行的。暗反应阶段的化学反应是在叶绿体的基质中进行的,暗反应阶段的化学反应是在叶绿体的基质中进行的。
【详解】A、甲瓶中无CO2,叶片白色部分无叶绿体,所以培养一段时间淀粉产生最多的部分应为④,A正确;
B、乙瓶中叶片进行光合作用和呼吸作用,有氧呼吸的气体变化情况是消耗一分子O2产生一分子CO2,光合作用的气体变化情况是消耗一分子CO2产生一分子O2,所以不考虑温度变化同时不存在无氧呼吸的情况下,乙瓶中气体的体积不变,B正确;
C、将叶片从12CO2的环境中移入含有相同浓度的14CO2丙瓶中,CO2浓度不变,暗反应速率不变,所以五碳化合物的浓度不变,C错误。
D、暗反应过程中,C3的消耗和生成在不断进行,AB段14C3不变,即消耗量等于生成量,D正确。
故选C。
6. 下列关于原癌基因和抑癌基因的说法,错误的是( )
A. 原癌基因和抑癌基因的本质区别是碱基序列不同
B. 原癌基因和抑癌基因表达产物的结构发生改变才可以导致细胞癌变
C. 人体中的部分细胞一定不会发生细胞癌变
D. 将从癌细胞中分离出的原癌基因转入正常细胞后可能导致该细胞癌变
【答案】B
【解析】
【分析】1、细胞癌变的根本原因是原癌基因和抑癌基因发生突变。
2、原癌基因负责调节细胞周期,控制细胞生长和分裂的过程,抑癌基因主要是阻止细胞不正常的增殖。
【详解】A、基因是具有遗传效应的DNA片段,不同基因间的本质区别是碱基序列不同,A正确;
B、原癌基因表达过量也可导致细胞癌变,此时原癌基因表达产物的结构未发生改变,B错误;
C、人体成熟红细胞没有细胞核,不存在原癌基因和抑癌基因,不会发生细胞癌变,C正确;
D、癌细胞中分离出的原癌基因已发生突变或表达过量,转入正常细胞后可能导致该细胞癌变,D正确。
故选B。
7. 如图,细胞①和细胞②分别是甲、乙两种生物细胞分裂图像,下列相关说法错误的是( )
A. 细胞①和②中的染色体数相同,核DNA数相同,同源染色体对数不同
B. 若生物甲为四倍体生物,则细胞①处于减数分裂Ⅱ后期
C. 若细胞②处于有丝分裂后期,则生物乙一定是单倍体
D. 生物乙可能是由生物甲的配子直接发育而成
【答案】D
【解析】
【分析】在减数分裂前,每个精原细胞的染色体复制一次,而细胞在减数分裂过程中连续分裂两次,最后形成四个精细胞。这两次分裂分别叫作减数分裂Ⅰ(也叫减数第一次分裂)和减数分裂Ⅱ(也叫减数第二次分裂)。
【详解】A、细胞①中染色体数、核DNA数和同源染色体对数分别为8、8、4;细胞②中染色体数、核DNA数和同源染色体对数分别为8、8、0,A正确;
B、细胞①可能为二倍体生物中处于有丝分裂后期的细胞或四倍体生物中处于减数分裂Ⅱ后期的细胞,B正确;
C、细胞②可能为二倍体生物的减数分裂Ⅱ后期的细胞或单倍体生物的有丝分裂后期的细胞,C正确;
D、若生物甲为四倍体生物,则其配子中含有2对同源染色体;若生物甲为二倍体生物,则其配子中含有2条染色体,均不可能发育成生物乙,D错误。
故选D。
8. 如图,细菌中一个正在转录的RNA在﹣端可自发形成一种茎环结构,导致RNA聚合酶出现停顿并进一步终止转录。茎环结构的后面是一串连续的碱基U,容易与模板链分离,有利于转录产物的释放。下列说法错误的是( )
A. 图中转录泡中的基因片段可能存在一段连续的A—T碱基对
B. 图中的RNA聚合酶的移动方向是从左至右
C. 图中转录结束后,mRNA将通过核孔进入细胞质指导蛋白质的合成
D. 转录产物释放的原因可能是连续的碱基U与DNA模板链之间形成的氢键较少
【答案】C
【解析】
【分析】转录:转录是指以DNA的一条链为模板,按照碱基互补配对原则,合成RNA的过程;翻译:翻译是指以mRNA为模板,合成具有一定氨基酸排列顺序的蛋白质的过程。
【详解】A、mRNA中茎环结构后面是一串连续的碱基U,根据碱基互补配对原则,基因中存在一段连续的A-T碱基对,A正确;
B、RNA的3′−端可自发形成一种茎环结构,说明mRNA左端为5′−端,RNA聚合酶的移动方向是从mRNA的5′−端向3′−端移动,即从左至右,B正确;
C、细菌无核膜,mRNA不会通过核孔进入细胞质指导蛋白质的合成,而是边转录边翻译,C错误;
D、连续的碱基U与DNA模板链连续的碱基A之间形成碱基对,A-U之间形成2个碱基对,氢键较少,容易与模板链分离,D正确。
故选C。
9. 血清素5﹣HT是色氨酸经过神经细胞中的羟化酶和脱羧酶催化而成的一种神经递质,5﹣HT在发挥作用后会被突触前膜上的转运蛋白SERT通过主动运输重新吸收进入突触小体。药物SSRIs可专一性地抑制SERT对5﹣HT的回收而被用于治疗抑郁症。最新临床研究发现,短期服用SSRIs还可抑制突触小泡与突触前膜的融合进而影响5﹣HT的释放。下列说法正确的是( )
A. 5﹣HT的合成和分泌过程依次经过的细胞器是核糖体、内质网和高尔基体
B. SSRIs的作用原理可能是抑制线粒体的功能而抑制SERT对5﹣HT的回收
C. 抑郁症患者短期服用SSRIs可能不会产生明显的治疗效果
D. 5﹣HT的分泌、回收和进入下一个神经元都与细胞膜的结构特点有关
【答案】C
【解析】
【分析】神经元的轴突末梢经过多次分枝,最后每个小枝末端膨大,呈杯状或球状,叫作突触小体。 突触小体可以与其他神经元的细胞体或树突等相接近,共同形成突触。 突触的结构包括突触前膜、突触间隙与突触后膜。在神经元的轴突末梢处,有许多突触小泡。 当轴突末梢有神经冲动传来时,突触小泡受到刺激,就会向突触前膜移动并与它融合,同时释放一种化学物质—神经递质。神经递质经扩散通过突触间隙,与突触后膜上的相关受体结合,形成递质-受体复合物,从而改变了突触后膜对离子的通透性,引发突触后膜电位变化,这样,信号就从一个神经元通过突触传递到了另一个神经元。随后,神经递质会与受体分开,并迅速被降解或回收进细胞,以免持续发挥作用。
【详解】A、5-HT是色氨酸经过神经细胞中的羟化酶和脱羧酶催化而成的一种神经递质,化学本质不是蛋白质,不在核糖体合成,A错误;
B、SSRIs可专一性地抑制SERT对5-HT的回收,若抑制线粒体功能,则会影响各种需要能量的代谢活动,B错误;
C、短期服用SSRIs还可抑制突触小泡与突触前膜的融合进而影响5-HT的释放,使突触间隙中的5-HT减少,不利于突触后膜兴奋,不产生明显的治疗抑郁症效果,C正确。
D、5-HT与突触后膜的受体特异性结合后被突触前膜回收,不进入下一个神经元中,D错误。
故选C。
10. 为探究某种二倍体植物的株高基因和花色基因的位置关系,某研究小组利用高秆红花雌株和矮秆白花雄株杂交获得,只有一种表现型,且自交产生的的表现型及比例为高秆红花:高秆白花:矮秆红花:矮秆白花=m:n:p:q。不考虑突变和互换,下列分析错误的是( )
A. 若株高基因和花色基因均位于细胞质中,则全为高秆红花,中n=p=q=0
B. 若株高基因位于细胞质,花色基因位于细胞核,则中p=q=0
C. 若中m:n:p:q=9:3:3:1,则株高基因和花色基因是位于两对染色体上的两对等位基因
D. 若株高基因和花色基因是位于同一对染色体上的两对等位基因,则中n=p=0
【答案】D
【解析】
【分析】自由组合定律:控制不同性状的遗传因子的分离和组合是互不干扰的;在形成配子时,决定同一性状的成对的遗传因子彼此分离,决定不同性状的遗传因子自由组合。
【详解】A、若株高基因和花色基因均位于细胞质中,只能由母本传递给子代,则F1表现型只与母本相同,全为高秆红花;F2表现型只与F1中的母本相同,全为高秆红花,n=p=q=0,A正确;
B、若株高基因位于细胞质,只能由母本传递给子代,F2中只有高秆没有矮秆,p=q=0,B正确;
C、若F2中m∶n∶p∶q=9∶3∶3∶1,符合自由组合定律,则株高基因和花色基因是位于两对染色体上的两对等位基因,C正确;
D、若株高基因和花色基因是位于同一对染色体上的两对等位基因,但不确定高秆/矮秆与红花/白花基因的具体位置关系,以及两对基因的显隐性关系,故不能确定F2的表现型,D错误。
故选D。
11. 有研究发现,在植物侧芽处直接涂抹细胞分裂素,侧芽开始生长,顶端优势解除。为探究其具体机制,科学家发现在豌豆去顶前,侧芽所在的茎节处异戊烯基转移酶基因(IPT基因)不表达;去顶后该基因表达且细胞分裂素浓度增加。下列说法错误的是( )
A. 生长素对侧芽的生长具有低浓度促进高浓度抑制的特点
B. 生长素可以通过调控基因选择性表达而影响侧芽发育
C. 若在去顶豌豆顶部涂抹生长素,茎节处细胞分裂素将减少
D. IPT基因缺失的植物侧芽表现为正常生长
【答案】D
【解析】
【分析】生长素主要的合成部位是芽、幼嫩的叶和发育中的种子。在这些部位,色氨酸经过一系列反应可转变成生长素。在胚芽鞘、芽、幼叶和幼根中,生长素只能从形态学上端运输到形态学下端,而不能反过来运输,也就是只能单方向地运输,称为极性运输。极性运输是一种主动运输。
【详解】A、顶端优势原理是顶端产生的生长素运输至侧芽使侧芽处生长素浓度高,生长受抑制。生长素对侧芽有低浓度促进生长,高浓度抑制生长的作用,A正确;
B、植物激素作为信息分子,会影响细胞的基因表达,从而起到调节作用,B正确;
C、根据题干推出侧芽处的生长素浓度过高可能抑制IPT基因表达,IPT基因表达产物能促进细胞分裂素浓度升高。在去顶顶芽处涂抹生长素,生长素通过极性运输至侧芽,侧芽处生长素浓度高,抑制IPT基因表达,细胞分裂素减少,C正确;
D、IPT基因缺失,植物侧芽处无法通过异戊烯基转移酶提高细胞分裂素浓度,植物侧芽生长受抑制,仍然表现出顶端优势,D错误。
故选D。
12. 弥漫性毒性甲状腺肿(Graves病)是免疫系统失衡导致的甲亢疾病。该疾病在无外源抗原存在的情况下,患者体内辅助性T细胞刺激淋巴细胞,导致细胞甲分泌大量甲状腺免疫球蛋白(TSI)作用于甲状腺,甲状腺合成并分泌激素A的能力增强。如图,下列叙述错误的是( )
A. TSH与细胞甲增殖并分泌出的TSI空间结构相似
B. 弥漫性毒性甲状腺肿与系统性红斑狼疮均属于自身免疫病
C. 与正常人相比,Graves病患者血液中激素B含量较低
D. 手术切除部分甲状腺组织可缓解Graves病患者的甲亢症状
【答案】A
【解析】
【分析】甲状腺激素的分极调节过程:下丘脑→促甲状腺激素释放激素→垂体→促甲状腺激素→甲状腺→甲状腺激素,同时甲状腺激素还能对下丘脑和垂体进行负反馈调节。图中激素A为甲状腺激素,B为促甲状腺激素。
【详解】A、细胞甲能分泌甲状腺免疫球蛋白(TSI),则细胞甲为浆细胞,浆细胞是高度分化的细胞不增殖,A错误;
B、弥漫性毒性甲状腺肿是由于免疫系统对自身产生了免疫反应,产生TSI与促甲状腺激素竞争性结合同种受体,是自身免疫病,B正确;
C、Graves病患者体内的甲状腺激素总是处于较高水平,甲状腺激素过高能抑制下丘脑和垂体的活动,导致体内的促甲状腺激素释放激素和促甲状腺激素的含量低于正常水平,C正确;
D、手术切除部分甲状腺组织,甲状腺激素分泌减少,可缓解Graves病患者的甲亢症状,D正确。
故选A。
13. 抗体—药物偶联物(ADC)实现了对肿瘤细胞的选择性杀伤,作用机制如图所示。下列说法正确的是( )
A. ADC中的抗体主要发挥裂解靶细胞的作用
B. 药物可促进DNA聚合酶与凋亡相关基因结合
C. ADC通过主动运输的方式进入靶细胞需要ATP提供能量
D. 偶联药物换成放射性同位素后,可用于肿瘤定位诊断
【答案】D
【解析】
【分析】据图分析,抗体与靶细胞膜上的特异性受体结合通过胞吞的方式把药物(细胞毒素)一并带进靶细胞,引起靶细胞溶酶体膜的破裂,最后导致细胞凋亡,实现了对肿瘤细胞的选择性杀伤。
【详解】A、ADC中的抗体会与抗原特异性结合,起靶向作用,A错误;
B、药物作用的效果是促进细胞凋亡,应该促进RNA聚合酶与凋亡相关基因结合促进转录,而不是促进细胞发生DNA复制,B错误;
C、ADC是大分子,进入细胞内的运输方式是胞吞,C错误;
D、偶联药物换成放射性同位素后,可根据放射性同位素出现的位置,诊断肿瘤位置,D正确。
故选D。
14. 在我国农村,有很多整体设计的庭院生态系统,如图为某个庭院生态系统设计实例,下列分析正确的是( )
A. 该系统缓解了农村饲料、燃料、肥料的缺乏问题,减小了生态足迹
B. 大棚中的蔬菜可以固定太阳能并为人和家畜提供能量,但没有间接价值
C. 图中可以体现人类对能量的多级利用和有效利用,甚至有一部分能量被循环利用
D. 设计生态系统需考虑各组分搭配与比例适当,形成结构有序的整体,即考虑协调原理
【答案】A
【解析】
【分析】生态工程是指人类应用生态学和系统学等学科的基本原理和方法,对人工生态系统进行分析、设计和调控,或对已被破坏的生态环境进行修复、重建,从而提高生态系统的生产力或改善生态环境,促进人类社会与自然环境和谐发展的系统工程技术或综合工艺过程。
【详解】A、建立沼气池,产生的沼气做燃料,沼渣经过处理可以用作肥料,蔬菜等可以用于喂养鸡鸭,从而缓解了农村农村饲料、燃料、肥料的缺乏问题,减小了生态足迹,A正确;
B、大棚蔬菜能够吸收棚内调节CO2产生O2棚内气体组成等,存在间接价值,B错误;
C、生态系统中的能量不能循环利用,C错误;
D、生态系统需各组分搭配与比例适当,形成结构有序的整体,体现了生态工程中整体原理,D错误。
故选A。
15. 中国科学院欲探究西藏不同海拔地区土壤微生物物种数目分布情况,选取了西藏三个地区亚东乡(海拔2880m)、上亚东乡(海拔3350m)和帕里镇(海拔4300m)进行采样并统计,下列说法错误的是( )
A. 可采用取样器取样法对三个测量位点土壤菌群进行调查
B. 三个不同地区菌群物种数目差异较大,体现了群落结构垂直分层的现象
C. 若不同的微生物在同海拔地区出现相同的适应性变化,是自然选择的结果
D. 可根据固体培养基上菌落的形状、大小、颜色区分不同种的微生物
【答案】B
【解析】
【分析】取样器取样法常用于调查土壤小动物类群丰富度。不同种的微生物在培养基上形成的菌落不同,可根据固体培养基上菌落的形状、大小、颜色区分不同种的微生物。
【详解】A、调查土壤菌群可采用取样器取样法,A正确;
B、三个不同地区海拔高度不同,属于不同的群落,B错误;
C、若不同的微生物在同海拔地区出现相同的适应性变化,是长期自然选择的结果,C正确;
D、不同种的微生物在培养基上形成的菌落不同,可根据固体培养基上菌落的形状、大小、颜色区分不同种的微生物,D正确。
故选B。
二、非选择题:本题共5小题,共55分。
16. 光合作用依据是否需要光能分为光反应和暗反应,ATP和NADPH的再生与消耗是连接这两个阶段的关键。研究人员发现蓝细菌光反应所产生的ATP和NADPH的比值为2.57:2,而暗反应消耗的ATP:NADPH为3:2,这种供需不平衡可能是影响光合作用速率的因素之一。为了提高光合作用速率,科研人员在蓝细菌中引入异丙醇合成途径,代谢过程如图。据图回答问题:(图中A、B、C代表物质,表示蓝细菌中不存在的代谢途径)
(1)图中A、C分别代表______和______。引入异丙醇合成途径可能提高光合作用速率的原因是______。
(2)研究人员在野生蓝细菌的基础上成功构建了重组蓝细菌A、B(具体的基因导入情况如下表所示),并分别测定了三者的光合作用曲线,部分结果如图所示:
①获得上述完整实验结果的具体操作步骤为______。
②重组蓝细菌B的实验结果应与______(蓝细菌类型)相似。除此之外,研究人员将酶c基因导入野生蓝细菌中构建了重组蓝细菌C,将该重组菌放置于含有______的培养基中并测定其光合作用曲线,发现结果与重组蓝细菌A相似。
【答案】(1) ①. O2 ②. C3(三碳化合物) ③. 异丙醇的合成过程会消耗NADPH,减少NADPH的积累,加快光反应速率从而提高光合作用速率
(2) ①. 将若干重组蓝细菌A、B和野生蓝细菌各自均分为11组,分别放置于0、100、200、300lux等光照强度下,在相同且适宜的环境中培养相同的一段时间,最后测定各组蓝细菌氧气的释放速率 ②. 野生蓝细菌 ③. 丙酮
【解析】
【分析】1、蓝细菌属于原核生物,细胞内含有光合色素(藻蓝素、叶绿素),是能进行光合作用的自养型生物。
2、光合作用分为光反应阶段和暗反应阶段。光反应阶段的特征是在光驱动下生成氧气、ATP和NADPH的过程。暗反应阶段是利用光反应生成NADPH和ATP进行碳的同化作用,使气体二氧化碳还原为糖。由于这阶段基本上不直接依赖于光,而只是依赖于NADPH和ATP的提供,故称为暗反应阶段。
【小问1详解】
水的光解产物包括H+、O2和e−,则A为O2。二氧化碳的固定为CO2+C5→2C3,则C为C3(三碳化合物)。蓝细菌光反应所产生的ATP和NADPH的比值为2.57∶2,而暗反应消耗的ATP∶NADPH为3∶2。光反应产生的NADPH过剩,无法及时氧化为NADP+,会限制光反应的进行从而影响光合作用速率。研究人员引入异丙醇途径消耗光反应过剩的NADPH,使光反应和暗反应的ATP和NADPH供需达到平衡从而提高光合作用速率。
【小问2详解】
①上述实验为测定野生蓝细菌、重组蓝细菌A和重组蓝细菌B在不同光照强度下氧气的释放速率。具体的实验操作步骤为将若干重组蓝细菌A、B和野生蓝细菌各自均分为11组,分别放置于0、100、200、300lux等光照强度下,在相同且适宜的环境中培养相同的一段时间,最后测定各组蓝细菌氧气的释放速率。
②重组蓝细菌B仅导入酶a、b基因,上述两个步骤未消耗NADPH,所以光合作用速率未提高,与野生蓝细菌相同;重组蓝细菌C仅导入酶c基因,所以细胞中不生成丙酮,若其光合作用速率与重组蓝细菌A相同,则其消耗了光反应多余的NADPH,所以需要在培养基中额外加入丙酮。
17. SRY是人类Y染色体的非同源区段上决定睾丸发育的基因,其表达产物为睾丸决定因子TDF。TDF可促进胚胎生殖腺髓质发育成睾丸并合成睾酮,睾酮与靶细胞受体AR结合后共同促进雄性特异的基因表达,从而使个体发育为雄性。缺少SRY的胚胎生殖腺皮质发育成卵巢并进一步发育成雌性。
(1)根据题意分析,下列性染色体组成的个体的性别为雄性的是______。
A. XXXB. XXYC. XYYD. XO
(2)一对肤色和色觉都正常的夫妇,生育了一个患白化病的红绿色盲小孩(基因型为),该对夫妇再生一个正常小孩的概率是______。若该夫妇生了一个性染色体组成为XX的红绿色盲孩子,且其性别特征表现为雄性,经基因检测发现其含有SRY基因,从该小孩亲本的角度分析,原因最可能是______。
(3)进一步研究发现,人类男性性别决定中的基因相互作用关系如图所示:
Ⅰ.过程④说明基因N______(填“直接”或“间接”)控制性状,理由是____________。
Ⅱ.过程⑤是指睾酮通过______运输,并以______方式进入体细胞与AR结合并进一步调控相关基因表达。
Ⅲ.某染色体正常的男性个体的睾酮分泌正常,但是其雄性第二性征极不明显,根据上图分析,可能的原因是______。
【答案】(1)BC (2) ①. 9/16 ②. 父亲XB基因突变为Xb基因或XB基因缺失,且Y染色体上的SRY基因易位到X染色体,含有该X染色体的精子与含Xb的卵细胞受精并发育成该子代个体
(3) ①. 间接 ②. 基因表达的直接产物是蛋白质,但是睾酮是固醇类物质,说明基因N可能表达出催化睾酮合成的相关酶从而间接控制性别 ③. 血液(或体液) ④. 自由扩散 ⑤. 体细胞中AR基因或基因Q突变或未表达
【解析】
【分析】生物体的性状是由基因控制的,基因通过控制酶的合成来控制代谢过程,进而控制生物体的性状;基因还能通过控制蛋白质的结构直接控制生物体的性状。
【小问1详解】
根据题意分析,含有Y染色体的个体才能发育成雄性,故选BC。
【小问2详解】
肤色和色觉都正常的夫妇,生了一个患白化病的红绿色盲小孩,推测该对夫妇的基因型为AaXBY和AaXBXb ,再生一个正常小孩,即不患白化病也不是红绿色盲,不患白化病概率是3/4,不是红绿色盲概率是3/4,故正常小孩的概率是3/4×3/4=9/16。若该夫妇生了一个性染色体组成为XX的红绿色盲孩子,且其性别特征表现为雄性,经基因检测发现其含有SRY基因,从该小孩亲本的角度分析,原因最可能是,父亲XB基因突变为Xb基因或XB基因缺失,且Y染色体上的SRY基因易位到X染色体,含有该X染色体的精子与含Xb的卵细胞受精并发育成该子代个体。
【小问3详解】
Ⅰ.睾酮化学本质为脂质而非蛋白质,不是基因直接表达的产物。说明基因N可能表达出催化睾酮合成的相关酶从而间接控制性别。
Ⅱ.过程⑤是指睾酮通过体液运输,并以自由扩散的方式进入体细胞与AR结合并进一步调控相关基因表达。
Ⅲ.某染色体正常的男性个体的睾酮分泌正常,但是其雄性第二性征极不明显,根据上图分析,可能的原因是体细胞中AR基因或基因Q突变或未表达。
18. 抗利尿激素(ADH)对维持人体内环境稳态有重要作用。抗利尿激素分泌失调综合征和尿崩症与ADH的异常分泌或失效有关,ADH作用原理如图:
(1)正常机体长时间不喝水,细胞外液渗透压升高直接刺激______,信号一方面传至大脑皮层产生渴觉,另一方面促进______释放更多抗利尿激素,从而降低细胞外液渗透压。据图分析抗利尿激素能降低细胞外液渗透压的原理是______。
(2)某病患头部受伤后出现低钠血症与水潴留(细胞外液量增加),经检查后被诊断为抗利尿激素分泌失调综合征,其部分化验结果见下表。
①根据表格推测该患者内环境渗透压______(填“低于”“等于”或“高于”)受伤前,该个体出现低钠血症的原因可能是______。
②正常机体血钠含量降低时,肾上腺皮质增加分泌______,促进肾小管与集合管对的重吸收。
(3)现有正常小鼠、中枢性尿崩症小鼠(下丘脑合成的ADH不足)和肾性尿崩症小鼠(肾小管与集合管对ADH不敏感)。通过禁水实验与注射抗利尿激素实验研究三种不同小鼠尿液渗透压的变化情况,得到如图所示结果。根据结果判断,曲线______是正常小鼠,曲线______是中枢性尿崩症小鼠。
【答案】(1) ①. 下丘脑渗透压感受器 ②. 垂体 ③. 与受体V2结合后,促进含AQP2囊泡向集合管腔面的细胞膜移动,提高膜上AQP2的含量,促进水的重吸收
(2) ①. 低于 ②. 血ADH高于正常值,水重吸收过多导致细胞外液量增加,Na+浓度降低 ③. 醛固酮
(3) ①. Ⅰ ②. Ⅱ
【解析】
【分析】人体水盐平衡的调节:
1、体内水少或吃的食物过咸时→细胞外液渗透压升高→下丘脑感受器受到刺激→垂体释放抗利尿激素多→肾小管、集合管重吸收增加→尿量减少,同时大脑皮层产生渴觉(饮水)。
2、体内水多→细胞外液渗透压降低→下丘脑感受器受到刺激→垂体释放抗利尿激素少→肾小管、集合管重吸收减少→尿量增加。
【小问1详解】
长时间不喝水会使机体的细胞外液渗透压升高,下丘脑渗透压感受器感受刺激产生兴奋,一方面将兴奋传至大脑皮层,产生渴觉;另一方面会使下丘脑分泌,垂体释放的抗利尿激素增加,促进肾小管和集合管重吸收水,从而降低细胞外液渗透压。据图分析抗利尿激素能降低细胞外液渗透压的原理是抗利尿激素与受体V2结合后,促进含AQP2囊泡向集合管腔面的细胞膜移动,提高膜上AQP2的含量,促进水的重吸收。
【小问2详解】
内环境的渗透压主要与钠离子的浓度有关,分析表格可知,血Na+偏低,由此可知,该患者内环境渗透压低于受伤前;因为血ADH高于正常值,水重吸收过多导致细胞外液量增加,Na+浓度降低,故该个体出现低钠血症。正常机体血钠含量降低时,肾上腺皮质增加分泌醛固酮,促进肾小管与集合管对Na+的重吸收。
【小问3详解】
正常小鼠中缺水时,肾小管和集合管的重吸收使尿液浓度升高,所以Ⅰ是正常小鼠,如病变是抗利尿激素不足引起,则可通过注射抗利尿激素恢复,曲线Ⅱ是中枢性尿崩症小鼠。
19. 过度饮酒可能会导致人体健康问题,据此科研人员展开了相应的研究。
(1)肝脏是酒精的主要代谢场所,酒精的代谢途径如图所示:
在缺少糖原的条件下,______菌也可发生上图的代谢过程。服用头孢类药物后饮酒会造成乙醛中毒,推测这是因为头孢类分子可抑制______活性。
(2)最近研究人员构建了一种含hADH1B基因(乙醇脱氢酶基因)的工程益生菌,服用益生菌可加速肠道内的酒精分解。该基因工程益生菌构建过程如图甲:
①分析表、图甲,应选用______酶切割质粒和hADH1B基因片段。
②依据图乙中的原理,用碱性磷酸单酯酶处理酶切后的质粒(使﹣P变成﹣OH),这样可防止质粒的______。
③若将上述处理后的质粒与酶切后的hADH1B基因片段连接,由于﹣OH与﹣OH不能连接而形成2个切口的重组DNA。设计合理的引物进行PCR,至少扩增______轮后,再通过DNA连接酶处理可获得无切口的环状重组DNA(基因表达载体)。
④但上述实验不能避免目的基因的反向连接,请补充下面的实验方案,确定出目的基因的连接方向。
实验方案:先将基因表达载体进行EcR Ⅰ的单酶切,然后通过______电泳分离鉴定。
预期结果:若出现______bp的条带和______bp的条带,则目的基因反向连接;若出现______bp的条带和______bp的条带,则目的基因连接正确。
【答案】(1) ①. 醋酸 ②. 乙醛脱氢酶
(2) ①. SmaⅠ ②. 自身环化 ③. 2 ④. 琼脂糖凝胶 ⑤. 220 ⑥. 1700 ⑦. 420 ⑧. 1500
【解析】
【分析】基因表达载体是载体的一种,包括目的基因、标记基因、启动子和终止子。
【小问1详解】
在缺少糖原的条件下,醋酸菌也可代谢产乙酸。据图所示,当乙醛脱氢酶活性受到抑制时,会造成乙醛中毒,所以可推测头孢类分子抑制了乙醛脱氢酶的活性。
【小问2详解】
①BamHⅠ会切割质粒的标记基因,EcRⅠ会切割目的基因,故使用SmaⅠ切割。
②碱性磷酸单酯酶处理酶切后的质粒的末端5′−OH与正常存在的3′−OH不能连接,故可以防止质粒自身环化。
③当PCR进行2轮后,可得到双链都为5′−P的双链DNA,通过DNA连接酶处理可获得无切口的环状重组DNA。
④通过图甲可推导出,正向连接会酶切出420bp和1500bp大小的条带,反向连接会酶切出220bp和1700bp大小的条带,所以若将。基因表达载体进行EcR Ⅰ的单酶切,然后通过琼脂糖凝胶电泳电泳,若出现420bp和1500bp大小的条带,则为正向连接,反之,若出现220bp和1700bp大小的条带,则为反向连接。
20. 生态学家泰勒推导出了著名的捕食关系数学模型。1934年,高斯就试图用实验来检验这一模型,具体实验方案如下:
实验一:在培养液中依次加入大草履虫和栉毛虫,得到种群数量变化曲线(图甲所示);
实验二:在培养液中先加入沉渣作隐蔽场所,再同时加入大草履虫和栉毛虫,得到种群数量变化曲线(图乙所示)。
(1)据图甲判断被捕食者是______,判断理由是______。
(2)根据实验二推测图乙中A、B分别是______、______。
(3)研究人员某时刻对大草履虫进行计数时将样液稀释10倍,采用血细胞计数板(规格为1mm×1mm×0.1mm)计数,观察到的计数室中细胞分布如图所示,则1mL样液中含有大草履虫约为______个。
(4)某同学构建了下图的捕食者—猎物数量关系曲线图,则该圆形曲线的变化趋势是______(填“顺时针”或“逆时针”)。但自然界中有些捕食者种群和猎物种群数量变化关系不符合捕食关系的数学模型,请推测原因是______(至少答出一点)。
【答案】(1) ①. 大草履虫 ②. 个体数量先减少(先灭绝)的为被捕食者
(2) ①. 大草履虫 ②. 栉毛虫
(3)3.5×107 (4) ①. 逆时针 ②. 该捕食者有多种猎物(该猎物种群有多种捕食者)
【解析】
【分析】描述、解释和预测种群数量的变化,常常需要建立数学模型。模型假设:在食物和空间条件充裕、气候适宜、没有天敌和其他竞争物种等条件下,种群的数量每年以一定的倍数增长,第二年的数量是第一年的λ倍。 建立模型:t年后种群数量为Nt = N0 λt 模型中各参数的意义:N0为该种群的起始数量,t为时间,Nt表示t年后该种群的数量,λ表示该种群数量是前一年种群数量的倍数。
【小问1详解】
大草履虫和栉毛虫间是捕食关系,再分析甲图可知培养液中加入栉毛虫后大草履虫的种群数量减少,且最后先灭绝,由此可知栉毛虫以大草履虫为食,故被捕食者是大草履虫。
【小问2详解】
由于在培养液中先加入沉渣作隐蔽场所,所以大草履虫利用沉渣作隐蔽场所,栉毛虫因无法获得食物来源而灭绝。故A、B分别是大草履虫、栉毛虫。
【小问3详解】
对酵母菌计数时,所使用的血细胞计数板的计数室有25个中方格,而每个中方格又分成16个小方格。视野中一个中方格内的酵母菌数目为14个,则计数室的酵母菌总数为14×25=350个,而计数室的体积为1×1×0.1=0.1mm3=1×10-4mL;由于计数之前将样液稀释10倍,则1mL混合样液中含有酵母菌约为350×10÷(1×10-4)=35×107个/mL。
【小问4详解】溶液类型
NaCl
甘油
乙醇
溶血时间(min)
不溶血
9.76
7.17
2.04
野生蓝细菌
未导入任何外源基因
重组蓝细菌A
导入酶a、酶b、酶c基因
重组蓝细菌B
导入酶a、酶b基因
项目名称
结果
参考值
血ADH
7.9pml/L
2.3~7.4pml/L
血
125mml/L
137~147mml/L
限制酶名称
识别序列和切割位点
BamH Ⅰ
G↓GATCC
EcR Ⅰ
C↓AATTC
Sma Ⅰ
CCC↓GGG
相关试卷
这是一份重庆市第一中学2023-2024学年高三下学期2月月考生物试卷(Word版附解析),共39页。试卷主要包含了作答时,务必将答案写在答题卡上,考试结束后,将答题卡交回等内容,欢迎下载使用。
这是一份重庆市第一中学2023-2024学年高三下学期2月月考生物试卷(Word版附解析),文件包含重庆市第一中学20232024学年高三下学期2月月考生物试题Word版含解析docx、重庆市第一中学20232024学年高三下学期2月月考生物试题原卷版docx等2份试卷配套教学资源,其中试卷共39页, 欢迎下载使用。
这是一份重庆市璧山来凤中学等多校联考2023-2024学年高三下学期3月月考生物试卷(Word版附解析),文件包含重庆市璧山来凤中学等多校联考2023-2024学年高三下学期3月月考生物试题原卷版docx、重庆市璧山来凤中学等多校联考2023-2024学年高三下学期3月月考生物试题Word版含解析docx等2份试卷配套教学资源,其中试卷共28页, 欢迎下载使用。

