





湖南省九校联盟2024届高三下学期第二次联考试题地理(Word版附解析)
展开地理
由长沙市一中常德市一中湖南师大附中双峰县一中桑植县一中武冈市一中
湘潭市一中岳阳市一中株洲市二中联合命题
炎德文化审校、制作
命题学校:武冈市一中审题学校:常德市一中
注意事项:
1.答卷前,考生务必将自己的姓名,准考证号填写在答题卡上。
2.回答选择题时,选用每小题答案后,用铅笔把答题卡上对应题目的答案标号涂黑,如需改动,用橡皮擦干净后,再选涂其他答案标号。回答非选择题时,将答案写在答题卡上。写在本试卷上无效。
3.考试结束后,将本试题卷和答题卡一并交回。
一、选择题:本大题共16小题,每小题3分,共48分。在每小题给出的四个选项中,只有一项符合题目要求。
2024年1月,国家统计局公布2023年人口数据:2023年末全国人口140967万人,比上年末减少208万人。全年出生人口902万人,比上年减少54万人,人口自然增长率为-1.48%。据此完成下面小题。
1. 当前我国的人口形势表明( )
A. 全面二孩政策促使人口出生率增长B. 2023年我国死亡人数约208万人
C. 老龄化加剧,银发经济迎来发展D. 不婚现象导致家庭规模日趋大型化
2. 为有效应对我国人口负增长趋势,可采取的措施有( )
①西部省区全面放开生育,东部省区计划生育 ②加快构建生育支持体系
③大力发放生育补贴 ④鼓励企业雇佣年长劳动力
A. ①②③B. ①②④C. ②③④D. ①③④
【答案】1. C 2. C
【解析】
【1题详解】
当前人口数量呈下降趋势,2023年出生人口902万人,比上年减少54万人,说明生育政策的调整没有使人口出生率增长,208万只是人口相对减少数,不是死亡人数,AB错误。老龄化加剧会促进更多与老年人相关产业的发展,C正确。不婚现象导致家庭人口减少,家庭规模日趋小型化,D错误。故选C。
【2题详解】
应对我国人口负增长趋势可以采取以下措施:我国人口基数大,全面放开生育可能会引发新的人口问题,应适度放开生育,①错误;加快构建生育支持体系,让育龄家庭想生敢生,②正确;大力发放生育补贴,切实减轻家庭养育孩子负担,③正确;鼓励企业雇佣年长劳动力可以缓解人口负增长导致的劳动力不足,④正确。综上所述,C正确,ABD错误,故选C。
【点睛】应对人口负增长的措施有建立生育政策支持体系;完善退休制度;加快形成人力资本优势;加快发展现代养老服务业;完善养老保障制度;健全医疗保障制度;建立长期护理保险制度;有效利用国外人力资源。
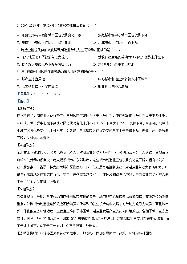
我国制造业从高速发展到高质量发展转型过程中,制造业区位优势发生变化。与此同时,劳动力的空间流动也在悄然变化,制造业区位优势的变化对劳动力空间流动的影响因行业、城市、劳动力个体而异。下图示意2007-2013年中国制造业区位优势上升与下降的城市在不同类型城市间的分布(%)。据此完成下面小题。
3 2007-2013年,制造业区位优势变化格局特征( )
A. 东部城市与中西部城市区位优势变化一致B. 多数城市群中心城市区位优势下降
C. 规模较小城市区位优势下降较显著D. 东北城市区位优势一直下降
4. 制造业区位优势的变化导致制造业劳动力空间流动,正确的是( )
A. 东北地区吸引了较多劳动力流入B. 受教育程度高的劳动力倾向流入优势上升城市
C. 特大超大城市优势下降没有吸引力D. 东部地区仍是主要目的地
5. 与城市群外围城市促进劳动力流入原因不相符的是( )
A. 城市生态宜居性B. 中心城市制造业大多转入外围城市
C. 以高端制造业为发展重点D. 就业机会与收入增加
【答案】3. B 4. D 5. C
【解析】
【3题详解】
读材料可知,制造业区位优势变化东部城市下降比重大于上升比重,中西部城市上升比重大于下降比重,A错误;城市群中心城市制造业区位优势变化上升小于10%,下降大于22%,总体下降,B正确;规模较小城市区位优势变化以上升为主,C错误;东北城市区位优势变化总体上先是偏下降,再偏上升,最后偏下降,D错误。故选B。
【4题详解】
东北重工业占比较大,区位优势变化不大,对制造业劳动力吸引较小,劳动力流入少,A错误;受教育程度较高的劳动力倾向流入特大规模城市、东部城市,这些城市制造业区位优势变化呈下降,但有高端产业,薪酬高,B错误;特大超大城市区位优势下降,但还是有高端制造业,对制造业劳动力有吸引力,C错误;东部地区产业结构优化,集中了许多高端制造业,工作环境和待遇也更好,是制造业劳动力流入的主要目的地,D正确。故选D。
【5题详解】
制造业整体上呈现出从中心城市向外围城市转移的趋势,城市群中心城市多以智能制造、高端制造为发展重点,外围城市制造业集聚效应不断增强,所导致的就业机会与收入增加对劳动力吸引力较强,而且城市群一体化的生态环境治理一定程度上降低了外围城市制造业发展产生的负向环境效应,增加了城市生态宜居性,有利于吸引劳动力流入,ABD是外围城市劳动力流入的原因,高端制造业主要分布在中心城市,而不是外围城市,C不是主要原因,C符合题意。故选C。
【点睛】影响产业转移因素有劳动力成本、土地价格、内部交易成本、政策、环境等多种因素。
在缺水地区,农业常与生态系统争水,当农业用水超过水资源承载能力阈值a(如下图示)时,则会损害区域生态系统,发展的可持续性面临威胁。实现农业和生态协调,需要科学智慧地管理有限水资源,提高技术水平,合理平衡农业用水和生态需水的关系。据此完成下面小题。
6. 若某区域农业生产用水超过a点,可能造成的影响有( )
A. 蒸散耗水量增多B. 径流增加C. 地下水位上升D. 流域内营养盐和废物无法排泄入海
7. 若要使该区域农业用水阈值从a点移到b点,可采取的措施有( )
①实行农业节水技术 ②提升水资源的管理水平
③调整农业种植规模和结构 ④提高复种指数
A ①③④B. ①②③C. ②③④D. ①②④
【答案】6. A 7. B
【解析】
【6题详解】
据图可知,当农业生产用水超过a点,即农业灌溉面积可能扩大引起流域水循环中蒸散耗水增多,使径流减少,A正确;在干旱、半干旱和半湿润易旱区,由于灌溉对地下水的开采,多数地区出现地下水位下降,C错误;在外流区流域内由于径流量的减少,大量营养盐和废物排泄入海减少,并非无法入海,BD错误。故选A。
【7题详解】
据图可知,农业用水阈值从a点移到b点,生产效益和生态效益都提高,耗水量减少,可通过农业节水技术、提升水资源的管理水平、调整农业种植规模和结构达到目的,①②③正确;提高复种指数会增加农业耗水量,④错误。故选B。
【点睛】气候偏干旱地区的农业可持续发展一般可采取以下措施:①改善灌溉技术,发展喷灌、滴灌技术;②加强技术投入,培育耐旱品种,发展节水农业;③合理分配河流上中下游的水资源数量,合理利用地下水;④宜农则农,宜牧则牧,不适合发展农业生产的地区应加强退耕,保护生态环境等。
在全球气候变暖背景下,气候变化在北极呈现出了放大效应,北极气候放大效应也加剧了北极陆地环境变化,进而对当地的种植业,畜牧业,林业以及渔业生产造成广泛而深远的影响,并对北极地区的可持续发展及人类福祉构成挑战。据此完成下面小题。
8. 气候的变化会影响驯鹿的冬季死亡率,原因最可能是( )
A. 冰雪完全融化再冻结,损害地衣生态系统B. 冬季气温升高,再冻结事件频发
C 平均气温升高,夏季降水增加D. 气候愈加干燥,灌木北向扩张
9. 气候的变化导致北极地区地理环境的变化有( )
A. 北冰洋表面淡水层变得更薄B. 阿拉斯加森林火灾发生概率减少
C. 植被覆盖减少,林线南移D. 病原体与寄生虫等影响鱼类生长风险减少
10. 我国可以通过以下哪种方式参与北极地区第一产业的发展机遇( )
A. 输出青稞种植业育种技术B. 租赁耕作冰原冻土区域
C. 加大基础设施建设投资D. 扩大冬小麦种植范围
【答案】8. B 9. A 10. C
【解析】
【8题详解】
冬季气温升高,北极地区蒸发加剧,会带来更多的降水,加上因赤道与极地温差减小,西风减弱,极地冷空气(冷涡)容易南下,冬季低温频繁,降水至地面冻结,使得驯鹿无法穿透坚硬冰层吃到冰层下的植物,缺食导致驯鹿死亡率上升,B正确。气温升高不会导致极地冰雪完全融化,地衣埋在雪层下受损害小,A错误;夏季降水对驯鹿冬季死亡率升高影响不大,C错误;全球变暖,北极平均气温、平均降水增加,灌木生长速度变快,向北扩张,D错误。故选B。
【9题详解】
结冰时盐分析出,冰层下方是咸水,气温升高,北冰洋表层冰雪融化加快,海冰淡水层变薄,A正确;全球变暖使阿拉斯加部分区域蒸发加剧,愈加干旱,森林火灾风险加大,火灾概率增大,B错误;北极地区升温陆地积雪加速融化,植被覆盖增加,林线北移,C错误;水温升高将导致病原体活动范围北扩,北极地区部分鱼种群可能会遭遇高感染压力,鱼类生长风险加大,D错误。故选A。
【10题详解】
青稞适合高寒环境(即高原高海拔,夏季凉爽的环境),不适合在北极地区种植,A错误;冰原冻土区域不能发展种植业生产,租赁耕作不可能,B错误;北极地区冬季寒冷漫长,不适合冬小麦生长,不能扩大种植范围,D错误;气候变化使第一产业迎来了发展机遇,发展第一产业需要完善基础设施,我国基建水平高,可以参与基础设施建设,C正确。故选C。
【点睛】全球气候变暖,低纬度大部分国家,农作物的产量将减少;高纬度的国家,农作物产量有可能增加。海平面上升,会给沿海地区带来巨大影响。可能使蒸发加大,改变区域降水量和降水分布格局,导致洪涝、干旱灾害的频次和强度增加。对人类健康的威胁会增加。
青藏高原国家公园群建设是筑牢西部生态屏障、促进区域绿色发展的重要模式,其发展面向3个主体对象:面向生态保护的首要功能,面向公益性发挥的科研、教育和游憩功能,以及面向当地农牧民增收致富的社区发展功能。下表为青藏高原国家公园群各公园功能结构情况。据此完成下面小题。
11. 青藏高原国家公园群中科研功能相对突出的国家公园可能具有的特征是( )
A. 生物具有单一性B. 地质景观完整C. 水土流失严重D. 地理界线典型
12. 相对青藏高原其他国家公园,游憩功能占优的公园集中在川藏地区的主要原因是( )
A. 独特的自然或人文景观B. 可达性和进入性好
C. 政府政策的大力支持D. 水热条件优越,垂直分异显著
【答案】11. D 12. B
【解析】
【11题详解】
由图文材料可知,21个国家公园中科研功能相对突出的是大熊猫、青海湖、澜沧江源、祁连山和若尔盖,具有生物多样性丰富、水源涵养功能突出、地理界线典型等特征,其中祁连山地理界线典型,AC错误,D正确;地质景观类型不丰富,青藏高原只具有其中部分地质景观,B错误。故选D。
【12题详解】
相对青藏高原其他国家公园,游憩功能占优的公园主要集中在川藏地区,其主要原因是川藏地区是重要旅游目的地,距离成渝等地客源市场近,交通可达性和进入性好,B正确;独特的自然或人文景观和政府政策的大力支持是青藏高原国家公园群共有的特征,AC错误;水热条件优越,垂直分异显著不是主要原因,D错误。故选B。
【点睛】建立自然保护区的意义: 为人类提供研究自然生态系统的场所;提供生态系统的天然“本底"。对于人类活动的后果,提供评价的准则;是各种生态研究的天然实验室,便于进行连续、系统的长期观测以及 珍稀物种的繁殖、驯化的研究等;是宣传教育的活的自然博物馆;保护区中的部分地域可以开展旅游活动;能在涵养水源、保持水土、改善环境和保持生态平衡等方面发挥重要作用。
东北平原是世界著名黑土分布区,有机质丰富。农田、草地、林地三种土地利用方式下土壤理化性质如下图。据此完成下面小题。
13. 下列关于该研究土壤中有机碳、全氮和碱解氮含量的说法,正确的是( )
A. 0-10cm土层中林地含量高于草地和农田B. 都随着深度增加而减少
C. 80-200cm土层中变化最大D. 0-40cm土层中变化最小
14. 与该地土壤理化性质相符的是( )
A. 农田、草地和林地土壤均呈碱性B. 林地土壤酸碱度对土壤深度变化最敏感
C. 随深度增大土壤碱性减弱D. 农田、草地和林地土壤表层酸性均大于底层
【答案】13. B 14. D
【解析】
【13题详解】
读图可知,在0-10cm土层中有机碳、全氮和碱解氮含量,草地含量高于林地和农田,A错误;有机碳、全氮和碱解氮都随着深度增加而减少,B正确;有机碳、全氮和碱解氮在0—60cm土层中变化最大,C错误;有机碳、全氮和碱解氮在60-200cm土层中变化小,D错误。故选B。
【14题详解】
读图可知,农田、草地和人工林地pH值小于7,土壤呈酸性,A错误;农田由地面往深处pH值变化幅度大,土壤酸碱度随土壤深度变化最敏感,B错误;草地、林地随深度增大,土壤酸性减弱,碱性增强,农田pH值先增后减,C错误;三个剖面表层pH值都低于底层,表层酸性大,D正确。故选D。
【点睛】土壤是指陆地表层具有一定肥力,能够生长植物的疏松表层,由矿物质、有机质、水分和空气四种物质组成。
河流滩地(包括沙洲、边滩等)是河流廊道的重要组成部分,具有调蓄洪水、稳固河道、过滤与屏障、生物栖息和资源供给等丰富功能。下图为浙江省六大干流省级河段滩地变化情况。据此完成下面小题。
15. 造成钱塘江滩地面积变化最明显的因素可能是( )
A. 全球气候变化B. 海水顶托作用C. 上游水库的建设D. 流域内植被破坏
16. 图示时段内,滩地破碎化程度变化较大的河流是( )
A. 飞云江B. 鳌江C. 瓯江D. 椒江
【答案】15. C 16. A
【解析】
【15题详解】
河流滩地由沙洲和边滩组成,从图可知钱塘江滩地面积不断减少,说明形成河流滩地的物质减少。近些年全球气候变化对钱塘江流域地理环境影响不突出,A错误;海水顶托作用使得细颗粒泥沙沉积,心滩会逐渐变为边滩,面积增加,B错误;上游水库建设,拦截泥沙,下游泥沙减少,滩地面积减少,C正确;流域内植被破坏,河流含沙量增加,滩地面积应该增加,D错误。故选C。
【16题详解】
由材料可知,河流滩地破碎化程度与滩地数量和滩地面积相关,单位面积内的滩地数量越大,河流滩地越破碎。图中四条江在同一时段内,面积变化不大,但飞云江滩地数量增加幅度最大,故滩地破碎化程度变化较大的河流是飞云江,故选A。
【点睛】自然地理环境是由大气、水、岩石、生物、土壤、地形等要素组成的,自然地理环境各组成要素之间是相互作用,相互影响的。陆地环境各要素相互联系、相互制约和相互渗透,构成地理环境的整体性。
二、非选择题:本大题共4小题,共52分。
17. 阅读图文材料,完成下列要求。
材料一 胶东半岛的东北边一直被称为“雪窝子”,最近两场刷屏的暴雪更是创下了历史新记录——2023年12月21日早上8点,威海市的文登区降雪多达55厘米,突破了54厘米的历史极值。
材料二 山东部分地区地图。
(1)描述胶东半岛地形特征。
(2)分析这次强降雪的形成过程。
(3)青岛比威海降雪量小得多,试分析其原因。
【答案】(1)地形以山地丘陵为主;地势起伏较大,中部高、南北低;海岸线曲折。
(2)寒潮南下时,北方的冷干空气迅速抵达渤海,因空气密度大,贴海而行;原海面上密度小的暖湿气流被迫抬升,大量水汽遇冷凝华成雪扑向山东半岛北部;同时冷干气流经过渤海时被增温增湿,在山东半岛北部遇地形抬升,形成丰富的降雪。
(3)青岛位于背风坡,水汽多在丘陵北侧凝华降落,到达青岛的水汽较少;冷空气沿山坡下沉增温,水汽不易凝结,降雪量小得多;青岛纬度相对较低,三面临海,气温相对较高,降雪少。
【解析】
【分析】本题以山东部分地区地图为背景材料,涉及地形特征、影响降水因素等相关知识,主要考查学生获取和解读地理信息的能力。考查学生获取和解读地理信息、调动和运用地理知识的能力,体现区域认知、综合思维的学科素养。
【小问1详解】
根据胶东半岛水系图可知,河流由中部发源向南北两侧注入海洋,因此中部高、南北低;图中山体高度不大,地形以山地丘陵为主;根据海岸线轮廓判断海岸线曲折。
【小问2详解】
本次强降雪为冷流雪,寒潮南下时,北方的冷干空气迅速抵达渤海,因本身冷而重,空气密度大,贴海而行;原海面上密度小的暖湿气流被迫抬升,大量水汽遇冷凝华成雪随着冷空气南下扑向山东半岛北部;同时冷干气流经过渤海时被增温增湿,在南下时遇到山东丘陵的阻挡,水汽抬升,形成丰富的降雪。
【小问3详解】
读图可知,青岛位于丘陵南侧沿海,属于冬季风背风坡一侧,水汽多在丘陵北侧凝华降落,到达青岛的水汽较少;其次冷空气越过山体后在背风坡下沉增温,水汽不易凝结,降雪量小;再次,青岛纬度相对较低,三面临海,北临渤海,南临黄海,气温受海洋的调节作用明显,气温较高,不易凝华成雪,故降雪较少。
18. 阅读图文材料,完成下列要求。
材料一 秘鲁时间2024年1月23日,由中铁隧道局承建的秘鲁库斯科大区拉孔本西翁省的马丘比丘公路隧道正式贯通,项目从开工至贯通历时944天,充分展现了中国隧道与地下工程的专业技术。
材料二 马丘比丘遗址,位于秘鲁库斯科省西北75千米,高耸在海拔约2350米的山脊上,保存完好,由大约200座石块建筑组成,经受了多次极端天气的影响,依然保存完好。是印加帝国在15世纪建造的遗迹,被联合国教科文组织评为世界文化与自然双重遗产,被称为世界新七大奇迹之一。
材料三 秘鲁渔场是世界四大渔场之一。背光性浮游生物丰富。该渔场的成因,主要跟秘鲁寒流(上升补偿流)有关,寒流流经也影响鱼类生长。
材料四 秘鲁略图。
(1)据材料说出隧道从开工到贯通我国工人可能遇到的困难。
(2)分析马丘比丘遗址保存完好的原因。
(3)试从气象角度说明寒流流经对鱼类生长的有利影响。
【答案】(1)新冠疫情;区域地形复杂,线路山坡陡峭;多处断层和褶皱破碎带;交通不便、物资匮乏;语言不通;生活习惯不适等困难。
(2)位于地势较高的山脊上,有助于抵抗洪涝灾害的影响;卓越的建筑技巧,建筑物牢固能够抗强震;石质材料抗蚀能力强;保留了建造时的所有排水系统,遗址免受积水的影响;山崖陡峭且不易被发现,减少了人为破坏的可能性。
(3)寒流过境,近海面的水汽易遇冷凝结成海雾(终年雾气较大);日照较少,有利于浮游生物生长、繁衍;得到的太阳辐射减少,更利于冷水鱼的繁殖生长。
【解析】
【分析】本题以秘鲁地区为背景,涉及交通线修建、洋流对地理环境的影响等相关知识,考查学生提取和解读地理信息,调动和运用地理基础知识的能力,培养学生区域认知和综合思维等学科素养。
【小问1详解】
读材料可知,历时944天正逢三年疫情后期,马丘比丘位于安第斯山脉东侧,地势起伏大,山坡陡峭,地形复杂。位于板块交界附近地壳活跃,地质作用频繁,多断层岩层破碎。该工程在安第斯山脉中进行,交通不便,物资运输困难。国外生活习惯与国内不同,容易不适应。还有其他的一些困难,这里不一一举例,学生答案只要言之有理即可。
【小问2详解】
根据图中水系分布图推理出库斯科地处安第斯山脉东南信风迎风坡降水多,马丘比丘建立在海拔约2300米的山脊上,地势较高,有助于抵抗洪水的影响。印加人在建造过程中展现了卓越的建筑技巧,使得石块之间的拼接严丝合缝,能够在强烈的地震作用下保持结构稳定。马丘比丘保留了建造时的所有排水系统,这些系统的功能直到现在仍然保持正常,这也有助于保护遗址免受积水的影响。马丘比丘所在的山崖陡峭且不易被发现,这也减少了人为破坏的可能性。
【小问3详解】
该地不少浮游生物具有背光性或趋弱光性,受寒流过境的影响,近海面的水汽遇冷凝结成海雾(终年雾气较大),日照较少,有利于浮游生物生长、繁衍,得到的太阳辐射也变少,影响水温上升更利于冷水鱼的繁殖生长。
【点睛】洋流对渔业资源的影响:营养物质输送:洋流能够携带大量的营养物质,为浮游生物提供了丰富的食物来源,促进了浮游生物的繁殖。形成渔场:在寒暖流交汇处及垂直补偿流影响处,可以形成大的渔场。影响鱼类迁徙:洋流还能影响鱼类的迁徙和分布。鱼类会根据水温、盐度、食物等因素的变化,选择适合的生存环境。洋流的运动能够改变这些环境因素,从而影响鱼类的迁徙路径和分布范围。
19. 阅读图文材料,完成下列要求。
根据2021年中国城市群高铁通达总体格局来看,城市平均通达时间上,中国城市群高铁通达格局呈现由中心向外围地区由低向高逐渐扩大的“圈层式”空间格局。城市整体划分格局上,存在大量高铁覆盖空白区域,包括四川西部、内蒙古中部以及西藏、青海南部、新疆西南大部分地区。
(1)描述2021年我国城市群高铁不同通达时间的城市空间分布格局。
(2)从城市整体格局角度分析新疆西南存在高铁覆盖空白区域的原因。
【答案】(1)1h内的城市,空间上“胡焕庸线”以西多,“胡焕庸线”以东零星分布;2h内的城市,“胡焕庸线”以西少,“胡焕庸线”以东多,集中连片分布;3h内的城市,西部地区分布极少,多分布在东南沿海、中部以及东北地区。
(2)新疆西南地区缺少中心城市的辐射引领,经济发展水平较低;城市规模小,出行需求小;城市分布稀疏,高铁建设成本高,运营成本高,使这些地区难以修建高铁,成为高铁布局缺失的地区。
【解析】
【分析】本题以中国城市群高铁为背景材料,涉及交通对区域发展的影响的相关知识,主要考查学生获取和解读地理信息的能力。
【小问1详解】
读图可知,1h、2h、3h通达时间格局图均以“胡焕庸线”为界,平均通达时间1h内的城市,空间上大多分布在“胡焕庸线”以西,“胡焕庸线”以东城市呈零星分布;平均通达时间2h内的城市,主要分布在“胡焕庸线”以东,呈现集中连片的空间分布格局,“胡焕庸线”以西分布少;平均通达时间3h内的城市,多分布在东南沿海、中部以及东北地区,西部地区分布极少。
【小问2详解】
题意要求从城市整体格局角度分析,读图可知该区域无中心城市、城市规模小、城市分布稀疏,无中心城市的引领,该区域经济发展水平较低,城市规模小,居民对高铁出行需求小;城市分布稀疏,高铁修建线路长、成本高,建成通车后运营成本高,修建高铁难度大。
20. 阅读图文材料,完成下列要求。
牛栏江—滇池补水工程通过提水泵站从德泽水库提水,引至输水线路后,再通过自流至盘龙江,最后进入滇池。该输水线路长约115.34km,其中醒洞长约104.52km。云南滇池及滇东地区处于长江、珠江和红河三河分水岭区域,是传统的干旱缺水地区。过去滇池一直是昆明的“排污地”,严重富营养化,水质一直处于劣V类。德泽水库库区岸坡陡峻,平均水深52.5米,于2012年9月蓄水,2016年10月取水口以上局部库段暴发蓝藻,2018年6月库区大面积暴发蓝藻。下图为滇池水系及牛栏江调水工程示意图。
(1)从水循环角度说明云南滇池及滇东地区干旱缺水的原因。
(2)简述该工程主要采用隧洞输水的优点。
(3)为预防德泽库区蓝藻暴发提出合理建议。
【答案】(1)亚热带季风气候区,降水季节分配不均,年际变化大;纬度较低,蒸发能力较强;多喀斯特地貌,下渗损失较多,水条件差;地表崎岖,地势起伏大,径流流速较快。
(2)减少输水损失,保障供水量;减少输水过程中的水污染,保障水质;减少耕地占用和对地表的破坏;避开地表不利地形地质条件;缩短线路长度和输水时间,增加输水总量;保护输水沿线生态环境。
(3)加大库区上游污染控制;加强库岸枯枝及库区漂浮物的清理;合理调整调度方式,在初汛期置换库区中下层陈水;启动库区净水渔业(科学发展渔业养殖,防止水污染)。
【解析】
【分析】本题主要考查水循环,资源的跨区域调配,水污染的治理措施等相关知识,考查学生获取与解读地理信息,调动与运用地理知识的能力,培养学生区域认知,综合思维,人地协调观等学科核心素养。
【小问1详解】
云南滇池及滇东地区成为传统的干旱缺水地区,从水循环的五个环节去分析原因,主要从蒸发、降水、径流、下渗分析来水时间分配不均,去水方式较多。云南滇池及滇东地区地处亚热带季风气候区,降水季节分配不均,且降水的年纪变化大,加之纬度较低,蒸发能力强。其次,多喀斯特地貌,水分易下渗,下渗的损失较多,加之地表崎岖地势起伏大,地表径流的流速较快,不易储水,所以经常发生干旱。
【小问2详解】
隧洞输水可分为地上隧洞和地下隧洞,其优点主要从水量和水质的保障切入,同时考虑对地表、生态的影响和线路距离的长短。采用隧洞输水可以最大程度减少输水损失,保证输水的供水量。隧道输水可以减少输水过程中人类活动对水的污染,保障水质。隧洞输水在地下输水可以减少耕地占用,减少对地表的破坏,也可以避开地表不利的地形地质条件,保护沿线的生态环境。隧洞输水可以缩短线路长度和输水时间,提高输水效率,增加输水总量。
【小问3详解】2007—2011年
2008—2012年
2009—2013年
下降
上升
下降
上升
下降
上升
地理区位
东部城市
23.2
53.0
22.6
50.0
22.5
49.5
中部城市
39.0
11.8
32.3
28.1
41.9
11.8
西部城市
27.7
23.7
34.1
12.4
26.9
25.8
东北城市
10.2
10.5
11.0
9.0
8.8
12.9
经济区位
城市群中心城市
6.8
30.3
9.1
22.5
8.8
22.6
城市群外围城市
69.5
53.9
67.1
60.7
60.9
61.3
其他城市
23.7
15.8
23.8
16.9
24.4
16.1
规模
特大超大城市
2.8
10.5
3.7
7.0
3.1
8.6
大城市
44.1
53.9
42.1
56.2
41.9
55.9
中等城市
36.7
30.3
37.2
30.3
38.1
29.0
小城市
16.4
5.3
17.1
5.6
16.9
6.5
国家公园
优势功能
功能协调
结构类型
帕米尔
教育、社区发展
中级协调
优势发展
珠峰
—
中级协调
一般滞后
大熊猫
生态保护、科研、教育、游憩
高级协调
全面协调
黄河源
—
中级协调
一般滞后
色普
—
濒临失调
一般滞后
神山圣湖
教育
中级协调
一般发展
雅鲁藏布大峡谷
教育
中级协调
一般发展
长江源
—
初级协调
一般滞后
稻城亚丁
游憩
中级协调
一般发展
独龙江三江并流
—
中级协调
一般滞后
贡嘎山
生态保护、游憩、社会发展
中级协调
优势发展
青海湖
生态保护、科研、教育、社区发展
高级协调
全面协调
昆仑山
社区发展
中级协调
一般发展
澜沧江源
科研
初级协调
一般滞后
祁连山
科研、教育
中级协调
优势发展
若尔盖
生态保护、科研
中级协调
优势发展
水上雅丹
社区发展
严重失调
一般滞后
西天山
生态保护
中级协调
一般发展
香格里拉
生态保护、教育、游憩、社区发展
高级协调
全面协调
扎达土林
社区发展
初级协调
一般滞后
扎日神山
教育
严重失调
一般滞后
2024湖南省九校联盟高三下学期第二次联考试题地理PDF版含解析: 这是一份2024湖南省九校联盟高三下学期第二次联考试题地理PDF版含解析,文件包含湖南省九校联盟2024届高三下学期第二次联考地理pdf、湖南省九校联盟2024届高三下学期第二次联考地理答案pdf等2份试卷配套教学资源,其中试卷共10页, 欢迎下载使用。
2024届湖南省九校联盟高三下学期第二次联考地理试题: 这是一份2024届湖南省九校联盟高三下学期第二次联考地理试题,文件包含高三地理试题pdf、地理答案九校联考二pdf等2份试卷配套教学资源,其中试卷共10页, 欢迎下载使用。
湖南省新高考教学教研联盟2023届高三地理下学期第二次联考试题(Word版附解析): 这是一份湖南省新高考教学教研联盟2023届高三地理下学期第二次联考试题(Word版附解析),共8页。试卷主要包含了皇冠梨套袋种植的主要目的是等内容,欢迎下载使用。