安徽师范大学附属中学2023-2024学年高一下学期3月阶段性教学质量监测化学试题
展开
这是一份安徽师范大学附属中学2023-2024学年高一下学期3月阶段性教学质量监测化学试题,共6页。试卷主要包含了5Fe56,08mlB.混合物中含有 0等内容,欢迎下载使用。
注意事项:
1.答卷前,务必将自己的姓名和座位号填写在答题卡和试卷上。
2.回答选择题时,选出每小题答案后,用铅笔把答题卡上对应题目的答案标号涂黑。如需改动,务必擦净后再选涂其它答案标号。回答非选择题时,将答案写在答题卡上。写在本试卷上无效。
3.考试结束后,将本试卷和答题卡一并交回。
可能用到的相对原子质量:H1C12N14O16Na23Al27S32Cl35.5Fe56
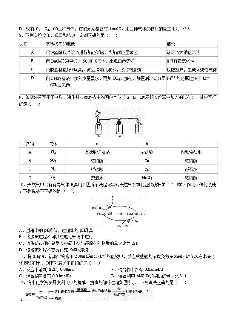
一、选择题(本题共14小题,每小题3分,共42分。在每小题给出的四个选项中,只有一项是符合题目要求的。)
1.化学与生产、生活密切相关,下列说法正确的是( )
A.SO2有一定的毒性,不能用作食品添加剂
B.氮氧化合物与“光化学烟雾”的形成有关
C.“丹砂 HgS烧之成水银,积变又还成丹砂”描述的是可逆反应
D.食品包装袋中常放置生石灰、还原铁粉等,其作用都是防止食品氧化变质
2.下列说法不正确的是( )
A.16O、17O、18O互为同位素
B.O3菌原理与漂白粉相同
C.“日照香炉生紫烟,遥看瀑布挂前川”,“紫烟”指“香炉”中碘升华的现象
D.CaO2中阴阳离子数目比为 1:1
3.下列物质间的转化能一步实现的是( )
A.S→SO3B.Cl2→HClOC.Fe2O3→FeOH3D.N2→NO2
4.实验小组欲除去粗盐中的 Ca2+、Mg2+和 SO42-,下列有关该实验的说法错误的是( )
A.选用试剂的顺序可依次为 BaCl2、Na2CO3、NaOH、HCl
B.可用 BaOH2代替 BaCl2和 NaOH,简化实验操作步骤
C.滴加 Na2CO3溶液发生的反应只有:Ca2++CO32-=CaCO3↓
D.为检验滴加盐酸是否过量,可用玻璃棒蘸取溶液滴在 pH试纸中部,若变蓝,证明盐酸量不足
5.已知反应 NaH+H2O=NaOH+H2↑,下列说法错误的是( )
A.离子半径H+SO2>Br-
13.下表中 I、 II实验操作对应的原理一定相同的是( )
14.嫦娥五号带回1731克月壤,月壤中含有的六种元素 Q、R、T、X、Y、Z,均为前20号元素,原子序数依次增大,最外层电子数之和为 18, R、 T、X三种元素的原子序数之和等于 Y与Z两元素的原子序数之和。 R、T、X同周期且原子序数相邻,Y、Z左右相邻,R与 Z上下相邻,下列结论正确的是( )
A.R元素对应的单质熔沸点比 Z单质低
B.Q与 T组成化合物不能与 Y的最高价氧化物对应水化物反应
C.单质从酸或水中置换氢的能力:Y>Z>R>T
D.简单离子半径大小顺序:Y>Z>R>T>Q
二、非选择题(本题共4小题,共58分。)
15.(12分)现有下列10种物质:
① Al溶液 ②BaOH2溶液 ③液态 HCl ④ NH3 ⑤ Na2O2 ⑥FeSO4固体 ⑦纯醋酸 ⑧氢氧化铁胶体 ⑨乙醇 ⑩ NaHSO4溶液
(1)上述物质中能导电的有 (填序号,下同),属于电解质的有 。
(2)向⑧中逐滴加入③的水溶液,该过程中可观察到的现象为 。
(3)向一定浓度的②中滴加⑩,溶液的电导率随滴入溶液体积变化的曲线如图所示。则 ab段发生反应的离子方程式为 ,c点溶液中大量存在的离子是 。
(4)⑤与⑥在高温下反应生成一种高效绿色消毒剂高铁酸钠,反应方程式为
2FeSO42+6Na2O2高温2Na2FeO4+2Na2O+2Na2SO4+O2↑,若每生成 4.8gO2,理论上被还原的 Na2O2的物质的量为 ml。
16.(18)下表为元素周期表的一部分,用化学用语回答下列问题:
(1)写出⑤的最高价氧化物的水化物的电子式 。
(2)⑥、⑦、⑧、③的简单离子的半径由大到小顺序为 。(写离子符号)。
(3)用电子式表示④与⑨形成化合物的过程 。
(4)元素③、⑤、⑧组成的化合物是84消毒液的主要成分,可以在碱性条件下处理 CN-,将 CN-氧化成 CO32-和 N2,写出反应的离子方程式 。
(5)将⑤和⑥单质各 1ml投入足量水中,充分反应后,所得溶液体积为 500mL,则该过程可得标况下气体体积 L。最终获得溶液的物质的量浓度为 ml/L。
17.(14分)工业上用赤铁矿(主要成分为 Fe2O3、FeO,含 Al2O3、MnO2、CuO等杂质)制备绿矾 FeSO4⋅7H2O的流程如下:
已知: Al2O3能与 NaOH溶液反应生成可溶性盐 Na[AlOH4]。
回答下列问题:
(1)试剂 a为 。
(2)试剂 b需过量,其目的是 ;“滤渣”的成分是 。
(3)“结晶”需隔绝空气,原因是 。
(4)绿矾隔绝空气加强热可用于制备红色颜料铁红。取 6gFeSO4⋅7H2O样品隔绝空气加热(杂质不反应),受热过程中样品质量随温度变化的曲线如图所示(已知固体 N不含结晶水)。
①固体 M主要成分的化学式为 。
②633∘CB时,除生成铁红外,同时生成能使 BaCl2溶液变浑浊的气体和使品红溶液褪色的气体。该温度下反应的化学方程式为 ;该样品中 FeSO4⋅7H2O的质量分数为 %(保留一位小数)。
18.(14分)以 V2O5为原料制备氧钒 (IV)碱式碳酸铵 NH45[VO6CO34OH9]⋅10H2O。
其过程 V2O56ml⋅L-1盐酸、N2H4⋅2HCl、微沸步骤 IVOCl2溶液NH4HCO3步骤Π氧钒 (IV)碱式碳酸铵粗产品
已知 VO2+能被 O2氧化,回答下列问题:
(1)步骤 I的反应装置如右图(夹持及加热装置略去)
①仪器 a的名称为 ,使用此仪器的优点是 。
②步骤 I生成 VOCl2的同时,还生成一种无色无污染的气体,该反应的化学方程式为 。
(2)步骤Ⅱ可在如下图装置中进行。
①接口的连接顺序为 a→
②实验开始时,关闭 K2,打开 K1,其目的是 。当 时(写实验现象),再关闭 K1,打开 K2,充分反应,静置,得到固体。
(3)测定产品纯度称取 mg氧钒 (IV)碱式碳酸铵粗产品经处理后,钒 (V)元素均以 VO2+形式存在,然后用 cml⋅L-1NH42FeSO42溶液与之恰好完全反应时,消耗体积为 VmL。
(已知:VO2++Fe2++2H+=VO2++Fe3++H2O)产品中氧钒 (IV)碱式碳酸铵(摩尔质量为 Mg⋅ml-1)的质量分数为 。
【参考答案】
2023-2024学年第二学期高一阶段性教学质量监测
化学
一、选择题(本题共14小题,每小题3分,共42分。在每小题给出的四个选项中,只有一项是符合题目要求的。)
1.B 2.C 3.B 4.C 5.B 6.D 7.A 8.D 9.D 10.C 11.D 12.C 13.A 14.C
二、非选择题(本题共4小题,共58分。)
15.(1) ①②⑧⑩; ③⑤⑦(漏选扣1分,有错不得分)
(2) 先出现红褐色沉淀,然后沉淀溶解,溶液变为黄色
(3) Ba2++OH-+H++SO42-=BaSO4↓+H2O; Na+、SO42-
(4) 0.75
16.(1)
(2) S2->Cl->O2->Al3+
(3)
(4) 2CN-+5ClO-+2OH-=5Cl-+2CO32-+N2+H2O
(5) 44.8; 2
17.(1) 稀 H2SO4
(2) 使 Fe3+和 Cu2全部转化为 Fe2; Cu、Fe
(3) 防止 Fe2被氧化
(4) ① FeSO4⋅4H2O
② 2FeSO4≜Fe2O3+SO3↑+SO2↑; 92.7
18.(1) ① 恒压滴液漏斗或恒压分液漏斗或恒压漏斗; 平衡压强,便于漏斗中液体顺利滴下
② 2V2O5+N2H4⋅2HCl+6HCl=4VOCl2+N2+6H2O
(2) ① d,e→f,g→b,c或 defgbc
② 排尽装置内空气,防止 VO2+被氧化; 装置 B中澄清石灰水变浑浊
(3) 0.1cVM6m% 选项
实验操作和现象
结论
A
用铂丝蘸取某溶液进行焰色试验,火焰颜色呈黄色
该溶液为钠盐溶液
B
向 BaCl2溶液中通入 SO2和 X气体,出现白色沉淀
X具有强氧化性
C
用脱脂棉包好 Na2O2,然后滴加几滴水,脱脂棉燃烧
反应放热,生成可燃性气体
D
向 FeBr2溶液中加入少量氯水,再加 CCl4,振荡,静置后出现分层,CCl4层无色
Fe2+的还原性强于 Br-
选项
气体
a
b
c
A
Cl2
高锰酸钾溶液
浓盐酸
饱和食盐水
B
SO2
浓硫酸
Cu
浓硫酸
C
H2
稀硫酸
Zn
碱石灰
D
O2
双氧水
MnO2
浓硫酸
Ⅰ
Ⅱ
A
屠呦呦用乙醚从青蒿中提取青蒿素
用CCl4碘水中提取I2
B
Cl2通入滴有酚酞的NaOH溶液中红色褪去
SO2通入滴有酚酞的NaOH溶液中红色褪去
C
利用半透膜除去FeOH3胶体中的Cl-
加热分离固体I2 和NaCl的混合物
D
用品红溶液鉴别SO2和CO2
溶液KMnO4鉴别SO2和CO2
相关试卷
这是一份安徽师范大学附属中学2023-2024学年高一下学期3月阶段性教学质量监测化学试题,共7页。
这是一份北京市首都师范大学附属中学2023-2024学年高一下学期开学化学试题,共9页。试卷主要包含了5 Na,5g,00ml/LNaCl溶液等内容,欢迎下载使用。
这是一份安徽省芜湖市安徽师范大学附属中学2023-2024学年高二下学期2月月考化学试题,共14页。试卷主要包含了本试卷分选择题和非选择题两部分,下列说法不正确的是,下列方程式书写正确的是等内容,欢迎下载使用。

