所属成套资源:高考化学一轮复习【夯实基础】复习精讲精练
第15讲 镁及其化合物 -备战2023年高考化学【一轮·夯实基础】复习精讲精练
展开这是一份第15讲 镁及其化合物 -备战2023年高考化学【一轮·夯实基础】复习精讲精练,文件包含第15讲镁及其化合物原卷版-备战2023年高考化学一轮·夯实基础复习精讲精练docx、第15讲镁及其化合物解析版-备战2023年高考化学一轮·夯实基础复习精讲精练docx等2份试卷配套教学资源,其中试卷共54页, 欢迎下载使用。
【复习目标】
1.掌握镁及其重要化合物的主要性质,了解其在生产、生活中的应用。
2.结合实例认识镁及其化合物性质的多样性,了解通过化学反应可以探索物质性质、实现物质的转化。
【知识精讲】
1.镁的结构和存在
2.镁的物理性质
银白色、有金属光泽的固体,密度较小,硬度较低,具有良好的延展性、导电性和导热性等。
3.镁及其重要化合物的性质
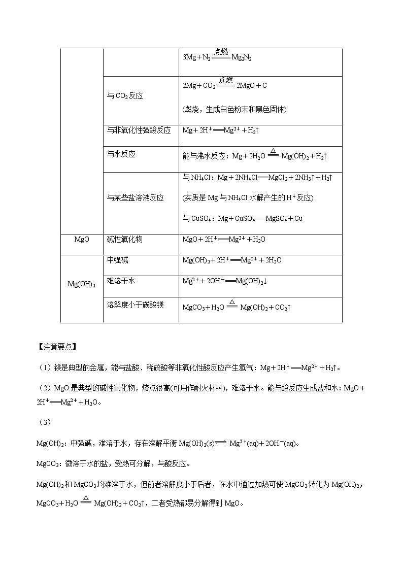
【注意要点】
(1)镁是典型的金属,能与盐酸、稀硫酸等非氧化性酸反应产生氢气:Mg+2H+===Mg2++H2↑。
(2)MgO是典型的碱性氧化物,熔点很高(可用作耐火材料),难溶于水。能与酸反应生成盐和水:MgO+2H+===Mg2++H2O。
(3)
Mg(OH)2:中强碱,难溶于水,存在溶解平衡Mg(OH)2(s)Mg2+(aq)+2OH-(aq)。
MgCO3:微溶于水的盐,受热可分解,与酸反应。
Mg(OH)2和MgCO3均难溶于水,但前者溶解度小于后者,在水中通过加热可使MgCO3转化为Mg(OH)2,MgCO3+H2OMg(OH)2+CO2↑,二者受热都易分解得到MgO。
(4)Mg在CO2中能够燃烧,所以活泼金属镁着火不能用干粉灭火器和泡沫灭火器灭火。
(5)镁也可在氮气中燃烧,生成氮化镁(Mg3N2),氮化镁能与水剧烈反应生成Mg(OH)2沉淀并放出氨气:Mg3N2+6H2O3Mg(OH)2↓+2NH3↑。
【例题1】正误判断(正确的打“√”,错误的打“×”)
(1)将镁条点燃后迅速伸入集满CO2的集气瓶,集气瓶中产生浓烟并有黑色颗粒产生。( )
(2)向Mg(OH)2悬浊液中滴加足量FeCl3溶液出现红褐色沉淀:3Mg(OH)2+2FeCl3===2Fe(OH)3+3MgCl2。( )
(3)在给定条件下,可实现转化:MgCl2(aq)eq \(――→,\s\up7(石灰乳))Mg(OH)2(s)eq \(――→,\s\up7(煅烧))MgO(s)。( )
(4)向氢氧化镁悬浊液中滴加氯化铵溶液,沉淀溶解:Mg(OH)2+2NHeq \\al(+,4)===Mg2++2NH3·H2O。( )
(5)MgO和Al2O3都属于两性氧化物。( )
(6)2.4 g Mg与H2SO4完全反应,转移的电子数为0.1NA。( )
【答案】(1)√ (2)√ (3)√ (4)√ (5)× (6)×
【例题2】实验室通过称量MgSO4·xH2O样品受热脱水前后的质量来测定x值,下列情况会导致测定值偏低的是( )
A.实验前试样未经干燥
B.试样中含有少量碳酸氢铵
C.试样中含有少量氯化钠
D.加热过程中有试样迸溅出来
【答案】C
【解析】
通过称量MgSO4·xH2O样品受热脱水前后的质量来测定x值,实验前试样未经干燥,前后质量差增大,测定值偏高,A项错误;
试样中含有少量碳酸氢铵,碳酸氢铵受热分解生成NH3、CO2和H2O,导致前后质量差增大,测定值偏高,B项错误;
试样中含有少量氯化钠,导致前后质量差减小,测定值偏低,C项正确;
加热过程中有试样迸溅出来,前后质量差增大,测定值偏高,D项错误。
4.从海水中提取镁
(1)工艺流程
(2)基本步骤及主要反应
【注意要点】
①由MgCl2·6H2O到无水MgCl2,必须在HCl气流中加热,以防MgCl2水解。
②因镁在高温下能与O2、N2、CO2等气体发生反应,故工业电解MgCl2得到的镁,应在H2氛围中冷却。
③由于氧化镁的熔点很高,工业上不用电解熔融氧化镁的方法制取金属镁,而采用电解熔融氯化镁的方法[不能用电解MgCl2溶液的方法,因电解MgCl2溶液的反应为MgCl2+2H2Oeq \(=====,\s\up7(电解))Mg(OH)2↓+Cl2↑+H2↑]。
【例题3】(2021·湖南高考)一种工业制备无水氯化镁的工艺流程如下:
下列说法错误的是( )
A.物质X常选用生石灰
B.工业上常用电解熔融MgCl2制备金属镁
C.“氯化”过程中发生的反应为MgO+C+Cl2eq \(=====,\s\up7(高温))MgCl2+CO
D.“煅烧”后的产物中加稀盐酸,将所得溶液加热蒸发也可得到无水MgCl2
【答案】D
【解析】
苦卤水中含有大量镁离子,加入生石灰,生石灰与水反应生成氢氧化钙,氢氧化钙再与镁离子反应生成氢氧化镁,生石灰来源丰富、价格便宜,常用来做沉镁的沉淀剂,A说法正确;
镁为活泼金属,工业上常用电解熔融氯化镁的方法来制备金属镁,B说法正确;
根据题给流程图可知,“煅烧”氢氧化镁得到氧化镁,“氯化”过程中,加入碳和氯气与氧化镁反应,生成无水氯化镁和一种气体,根据原子守恒和得失电子守恒可得反应的化学方程式为MgO+C+Cl2eq \(=====,\s\up7(高温))MgCl2+CO,C说法正确;
向“煅烧”后所得氧化镁中加稀盐酸,得到氯化镁溶液,由于镁离子会发生水解反应Mg2++2H2O Mg(OH)2+2H+,直接蒸发MgCl2溶液,生成的HCl挥发,最终得到的是氢氧化镁,而不是无水氯化镁,D说法错误。
【例题4】以混有SiO2的MgCO3为原料制备氧化镁的实验流程如图:
下列说法错误的是( )
A.酸浸的离子方程式为COeq \\al(2-,3)+2H+===CO2↑+H2O
B.浸出渣的成分是SiO2
C.母液的主要溶质是NH4Cl
D.固体X是Mg(OH)2
【答案】A
【解析】
盐酸酸浸,MgCO3是微溶物,不可拆成离子形式,故A错误;
盐酸酸浸,MgCO3可溶,SiO2不溶,滤渣为SiO2,故B正确;
沉镁过程中,加入氨水沉镁,MgCl2+2NH3·H2O===Mg(OH)2↓+2NH4Cl,母液的主要溶质是NH4Cl,固体X为Mg(OH)2,故C、D正确。
【例题5】已知MgO、MgCl2的熔点分别为2800 ℃、604 ℃,将MgO、MgCl2加热熔融后通电电解,都可得到金属镁。海水中含有MgCl2,工业上从海水中提取镁正确的方法是( )
A.海水eq \(――→,\s\up7(NaOH))Mg(OH)2eq \(――→,\s\up7(电解))Mg
B.海水eq \(――→,\s\up7(HCl))MgCl2溶液―→MgCl2(熔融)eq \(――→,\s\up7(电解))Mg
C.海水eq \(――→,\s\up7(石灰乳))Mg(OH)2eq \(――→,\s\up7(灼烧))MgOeq \(――→,\s\up7(电解))Mg
D.海水eq \(――→,\s\up7(石灰乳))Mg(OH)2eq \(――→,\s\up7(HCl))MgCl2溶液―→MgCl2(熔融)eq \(――→,\s\up7(电解))Mg
【答案】D
【例题6】如图是工业利用菱镁矿MgCO3(含杂质Al2O3、FeCO3)制取镁的工艺流程。
回答有关问题:
(1)菱镁矿送入酸浸池前需要粉碎,目的是__________________。
(2)氧化池中通入氯气的目的是氧化_______________(填化学式),工业上不选用硝酸作氧化剂的原因是_______________和________________。
(3)沉淀混合物为________和________(填化学式)。
(4)利用熔融氯化镁制取金属镁,选用的方法是________(填字母)。
A.电解法 B.氢气还原法
C.碳还原法 D.分解法
【答案】
(1)提高酸浸速率
(2)FeCl2 会产生污染性气体NOx 会引入杂质离子NOeq \\al(-,3)
(3)Al(OH)3 Fe(OH)3
(4)A
【解析】
(1)粉碎菱镁矿,可增大固相反应物的接触面积,提高酸浸速率。
(2)通入Cl2是为了将Fe2+(或FeCl2)氧化为Fe3+(或FeCl3),工业上不用HNO3是因为会产生污染性气体NOx,也会引入杂质离子NOeq \\al(-,3)。
(3)氧化池中存在Al3+、Fe3+、H+,所以加入MgO后MgO与H+反应使溶液碱性增强,Al3+和Fe3+转化为Al(OH)3和Fe(OH)3,故沉淀池中的沉淀为Al(OH)3和Fe(OH)3。
(4)金属镁比较活泼,一般采用电解熔融MgCl2的方法进行冶炼。
【真题演练】
1.(2022·海南·高考真题)依据下列实验,预测的实验现象正确的是( )
A.AB.BC.CD.D
【答案】D
【解析】
A.MgCl2济液中滴加NaOH溶液至过量,两者发生反应产生白色沉淀,白色沉淀为氢氧化镁,氢氧化镁为中强碱,其不与过量的NaOH溶液发生反应,因此,沉淀不消失,A不正确;
B.FeCl3溶液中滴加 KSCN洛液,溶液变血红色,实验室通常用这种方法检验的Fe3+存在;FeCl2溶液中滴加 KSCN洛液,溶液不变色,B不正确;
C.AgI的溶解度远远小于AgCl,因此,向AgI悬浊液中滴加 NaCl溶液至过量,黄色沉淀不可能全部转化为白色沉淀,C不正确;
D.酸性KMnO4溶液呈紫红色,其具有强氧化性,而乙醇具有较强的还原性,因此,酸性KMnO4溶液中滴加乙醇至过量后溶液紫红色褪去,D正确;
综上所述,依据相关实验预测的实验现象正确的是D,本题选D。
2.(2021·浙江·高考真题)下列说法不正确的是( )
A.硅酸钠是一种难溶于水的硅酸盐
B.镁在空气中燃烧可生成氧化镁和氮化镁
C.钠与水反应生成氢氧化钠和氢气
D.常温下,铝遇浓硝酸或浓硫酸时会发生钝化
【答案】A
【解析】
A.硅酸钠是溶于水的硅酸盐,故A错误;
B.镁在空气中燃烧时,与氧气和二氧化碳反应生成氧化镁,与氮气反应生成氮化镁,故B正确;
C.钠具有强还原性,能与冷水反应生成氢氧化钠和氢气,故C正确;
D.浓硫酸和浓硝酸具有强氧化性,铝在浓硫酸和浓硫酸中会发生钝化,阻碍反应的继续进行,故D正确;
故选A。
3.(2021·浙江·高考真题)下列说法不正确的是( )
A.铁粉与氧化铝发生的铝热反应可用于焊接铁轨
B.镁燃烧会发出耀眼的白光,可用于制造信号弹和焰火
C.熟石膏与水混合成糊状后能很快凝固,常用于制作模型和医疗石膏绷带
D.工业上可用氨水消除燃煤烟气中的二氧化硫
【答案】A
【解析】
A.铝粉与氧化铁发生铝热反应时放出大量的热,因此,生成的铁是液态的,其可以将两段铁轨焊接在一起,故其可用于焊接铁轨,但是,铁粉与氧化铝不能发生铝热反应,A说法不正确;
B.镁燃烧会发出耀眼的白光,可以照亮黑暗的夜空和地面,因此,其可用于制造信号弹和焰火,B说法正确;
C.粉末状的熟石膏与水混合成糊状后能很快凝固转化为坚固的块状生石膏,因此,其常用于制作模型和医疗石膏绷带,C说法正确;
D.二氧化硫属于酸性氧化物,其可以与碱反应生成盐和水,而氨水属于碱性的溶液,因此,工业上可用氨水吸收燃煤烟气中的二氧化硫从而削除污染,D说法正确。
综上所述,本题选A。
4.(2020·山东·高考真题)利用下列装置(夹持装置略)进行实验,能达到实验目的的是( )
A.用甲装置制备并收集CO2
B.用乙装置制备溴苯并验证有HBr产生
C.用丙装置制备无水MgCl2
D.用丁装置在铁上镀铜
【答案】C
【解析】
A. CO2密度大于空气,应采用向上排空气法收集,A错误;
B. 苯与溴在溴化铁作用下反应,反应较剧烈,反应放热,且溴易挥发,挥发出来的溴单质能与水反应生成氢溴酸,所以验证反应生成的HBr,应先将气体通过四氯化碳,将挥发的溴单质除去,B错误;
C. MgCl2能水解,在加热时通入干燥的HCl,能避免MgCl2的水解,C正确;
D. 电解时,阳极发生氧化反应,阴极发生还原反应,所以丁装置铁为阳极,失去电子,生成二价铁离子,铜为阴极,溶液中的铜离子得到电子,得到铜,D错误。
答案选C。
5.(2020·浙江·高考真题)下列说法正确的是( )
A.在空气中加热可得固体
B.加入到过量溶液中可得
C.在沸腾炉中与反应主要生成
D.溶液中加入少量粉末生成和
【答案】A
【解析】
A.无水状态下Na2O2比Na2O更稳定,Na2O在空气中加热可以生成更稳定的Na2O2,A正确;
B.Mg加入到FeCl3溶液中,Mg具有较强的还原性,先与Fe3+反应,生成Mg2+和Fe2+,若Mg过量,Mg与Fe2+继续反应生成Mg2+和Fe,但由于反应中FeCl3过量,Mg已消耗完,所以无Mg和Fe2+反应,所以不会生成Fe,B错误;
C.FeS2在沸腾炉中与O2发生的反应为:4 FeS2+11O22Fe2O3+8SO2,产物主要是SO2而不是SO3,C错误;
D.H2O2溶液中加入少量MnO2粉末生成H2O和O2,化学方程式为:2H2O22H2O+O2↑,D错误。
答案选A。
6.(2019·浙江·高考真题)针对下列实验现象表述不正确的是( )
A.用同一针筒先后抽取80 mL氯气、20 mL水,振荡,气体完全溶解,溶液变为黄绿色
B.在表面皿中加入少量胆矾,再加入3 mL浓硫酸,搅拌,固体由蓝色变白色
C.向二氧化硫水溶液中滴加氯化钡溶液,再滴加双氧水,产生白色沉淀
D.将点燃后的镁条伸入充满二氧化碳的集气瓶,镁条剧烈燃烧,有白色、黑色固体生成
【答案】A
【解析】
A.氯气可溶于水,在常温时,1体积水大约能溶解2体积氯气,因而20mL水大约能溶解40mL氯气,气体大约剩余40mL未溶解,A项错误;
B.胆矾指的是五水合硫酸铜(CuSO4·5H2O),其显蓝色,而浓硫酸具有吸水性,CuSO4·5H2O变为CuSO4,CuSO4为白色固体,B项正确;
C.双氧水将SO2氧化,离子方程式为H2O2+SO2 =SO42-+2H+,氯化钡溶液中Ba2+与SO42-生成BaSO4白色沉淀,C项正确;
D.将点燃后的镁条伸入充满二氧化碳的集气瓶,发生反应的化学方程式为,MgO为白色固体,C是黑色固体,D项正确。
故答案选A。
7.(2019·江苏·高考真题)在给定条件下,下列选项所示的物质间转化均能实现的是( )
A.NaCl(aq)Cl2(g)FeCl2(s)
B.MgCl2(aq)Mg(OH)2(s)MgO (s)
C.S(s)SO3(g)H2SO4(aq)
D.N2(g)NH3(g)Na2CO3(s)
【答案】B
【解析】
A.电解条件时应看清是电解水溶液还是电解熔融态物质,Cl2具有强氧化性;
B.根据“强碱制弱碱”原理制备氢氧化镁;
C.注意生成二氧化硫与三氧化硫的条件;
D.氨气、二氧化碳和氯化钠反应制备碳酸氢钠是利用碳酸氢钠的溶解度低;
A.氯气的氧化性强,与铁单质反应直接生成氯化铁,故A错误;
B.氯化镁与石灰乳发生复分解反应生成氢氧化镁,氢氧化镁高温煅烧生成氧化镁和水,故B正确;
C.硫单质在空气中燃烧只能生成SO2,SO2在与氧气在催化剂条件下生成SO3,故C错误;
D.氨气与二氧化碳和氯化钠溶液反应生成碳酸氢钠,碳酸氢钠受热分解可生成碳酸钠,故D错误;
综上所述,本题应选B。
8.(2019·全国·高考真题)下列实验现象与实验操作不相匹配的是( )
A.AB.BC.CD.D
【答案】A
【解析】
A. 乙烯被酸性高锰酸钾氧化生成二氧化碳无机小分子,则实验现象中不会出现分层,A项错误;
B. 将镁条点燃后迅速伸入集满二氧化碳的洗气瓶,发生反应为:CO2+2Mg2MgO+C,则集气瓶因反应剧烈冒有浓烟,且生成黑色颗粒碳单质,实验现象与操作匹配,B项正确;
C. 向盛有饱和硫代硫酸钠溶液的试管中滴加稀盐酸,发生氧化还原反应,其离子方程式为:S2O32-+2H+=S↓+SO2↑+H2O,则会有刺激性气味气体产生,溶液变浑浊,实验现象与操作匹配,C项正确;
D. 向盛有氯化铁溶液的试管中加过量的铁粉,铁粉会将溶液中所有的铁离子还原为亚铁离子,使黄色逐渐消失,充分振荡后,加1滴KSCN溶液,因振荡后的溶液中无铁离子,则溶液不会变色,实验现象与操作匹配,D项正确;
答案选A。
【课后精练】
第I卷(选择题)
1.(2022·重庆·高三学业考试)下列叙述错误的是( )
A.Mg在空气中燃烧可生成MgO
B.Fe2O3与Al发生铝热反应可生成Fe
C.BaCl2 溶液与CO2反应可生成BaCO3
D.Ca(OH)2 溶液与Cl2反应可生成Ca(ClO)2
【答案】C
【解析】
A.Mg在空气中点燃能与氧气发生反应生成氧化镁,故A正确;
B.Fe2O3与Al在高温条件下发生铝热反应生成氧化铝和Fe,故B正确;
C.二氧化碳通入氯化钡中不反应,故C错误;
D.Ca(OH)2 溶液与Cl2反应生成氯化钙和次氯酸钙,故D正确;
故选:C。
2.(2022·北京市第二十二中学高三阶段练习)从海水的母液中提取金属镁的一种工艺流程如下:
下列说法不正确的是( )
A.步骤①沉镁可加入石灰乳
B.设计步骤①、②、③的主要目的是富集镁元素
C.步骤④中镁在阴极生成
D.步骤③脱水时,在空气中加热MgCl2·6H2O得到MgCl2
【答案】D
【解析】
海水蒸发后,得到粗盐和MgCl2溶液,加入石灰乳后,Mg2+转化为Mg(OH)2沉淀;先加盐酸溶解,再蒸发结晶,得到六水合氯化镁晶体;在HCl气流中加热晶体,可得到无水氯化镁;熔融电解便可获得镁。
A.步骤①中,将Mg2+转化为Mg(OH)2沉淀,需加入碱,为降低成本及便于分离提纯,常加入石灰乳,A正确;
B.母液中含有Mg2+,经过步骤①、②、③后,仍得到含Mg2+的溶液,只是Mg2+的浓度增大,所以步骤①、②、③的主要目的是富集镁元素,B正确;
C.步骤④为电解熔融的氯化镁,Mg2+得电子生成Mg,所以镁在阴极生成,C正确;
D.MgCl2为挥发性酸的弱碱盐,步骤③脱水时,应设法抑制Mg2+水解反应的发生,所以应在HCl气流中加热MgCl2·6H2O,D不正确;
故选D。
3.(2022·全国·高三专题练习)下列陈述I和陈述II均正确并且有因果关系的是( )
A.AB.BC.CD.D
【答案】D
【解析】
A.用氢氟酸刻蚀石英制品是因为氢氟酸与二氧化硅反应生成四氟化硅和水,与二氧化硅是酸性氧化物无关,故A错误;
B.植物油可使酸性高锰酸钾溶液褪色是因为植物油中含有碳碳双键,能与酸性高锰酸钾溶液发生氧化反应,故B错误;
C.硬铝在空气中生成致密氧化膜与铝的性质有关,与硬铝是合金材料无关,故C错误;
D.镁具有还原性,所以镁可以在具有弱氧化性的二氧化碳中燃烧,故D正确;
故选D。
4.(2022·全国·高三专题练习)钛合金材料已经广泛应用于国防、航天、医疗等领域。已知常温下钛()与酸、碱均不反应,高温下能被空气氧化。由钛铁矿(主要成分为)提取金属钛的主要流程如图所示。下列有关叙述正确的是( )
A.基态原子的价层电子排布式为
B.可用稀盐酸或稀氢氧化钠溶液除去金属钛中的少量镁单质
C.步骤Ⅱ中焦炭为还原剂,为还原产物
D.步骤Ⅲ需在氮气氛围中进行,防止金属被空气氧化
【答案】C
【解析】
由流程可知,I中发生反应2FeO+C CO2↑ +2Fe,Ⅱ中发生反应TiO2 + 2C+ 2Cl2TiCl4 + 2CO,Ⅲ中发生反应2Mg+ TiCl42MgCl2 + Ti。
A.Ti的原子序数为22,其基态原子的价层电子排布式为3d24s2,A错误;
B.常温下钛与酸、碱均不反应,镁与稀盐酸反应,但与氢氧化钠溶液不反应,因此可用稀盐酸除去金属钛中的少量镁单质,不能用氢氧化钠溶液,B错误;
C.Ⅱ中发生反应TiO2 + 2C+ 2Cl2TiCl4 + 2CO,碳元素化合价升高,C为还原剂,CO为氧化产物,氯元素化合价降低,氯气为氧化剂,TiCl4为还原产物,C正确;
D.Ⅲ中发生反应2Mg+ TiCl42MgCl2 + Ti,镁与氮气反应生成氮化镁,不能在氮气氛围中进行,D错误;
答案选C。
5.(2022·广东汕头·二模)宏观辨识与微观探析是化学核心素养之一,下列有关方程式与所述事实相符合的是( )
A.电解熔融MgCl2制取Mg:MgCl2(熔融)Mg+Cl2↑
B.实验室制氨气:N2+3H22NH3
C.工业制漂白粉:Cl2+2OH-=Cl-+ClO-+H2O
D.泡沫灭火器工作原理:2Al3++3+3H2O=2Al(OH)3↓+3CO2↑
【答案】A
【解析】
A.电解熔融MgCl2制取Mg的化学方程式为MgCl2(熔融)Mg+Cl2↑,A正确;
B.实验室将熟石灰固体和氯化铵固体共热制备氨气,化学方程式为Ca(OH)2+2NH4ClCaCl2+2NH3↑+2H2O,工业制氨气:N2+3H22NH3,B错误;
C.工业制漂白粉是将Cl2通入到石灰乳中,则Ca(OH)2不能拆写,离子方程式为2Cl2+2Ca(OH)2=2Ca2++2Cl-+2ClO-+2H2O,C错误;
D.泡沫灭火器工作时,Al3+和发生双水解反应,离子方程式为Al3++3= Al(OH)3↓+3CO2↑ ,D错误;
故选A。
6.(2022·上海市大同中学高三期中)为测定含镁3% ~5%的铝镁合金中镁的质量分数,设计了2种实验方案:
方案一:镁铝合金加入足量的氢氧化钠溶液中充分反应后过滤,测定剩余固体质量;
方案二:称量mg铝镁合金粉末,放在图中惰性电热板上,通电使其充分灼烧。测得固体质量增重。
下列说法错误的是( )
A.方案一中若称取5.4g合金粉末样品,投入V mL 2.0 ml· L-1 NaOH溶液中反应,则V≥95
B.方案一中测定剩余固体质量时,过滤后未洗涤固体就干燥、称量,则镁的质量分数偏低
C.方案二中欲计算镁的质量分数,实验中还需测定灼烧后固体的质量
D.方案二中若用空气代替O2进行实验,则测定结果偏高
【答案】A
【解析】
A.含镁为3%时,金属铝的含量最高,5.4g合金中铝的质量为,5.4g×(1-3%)=5.4×97%g,则:所以54g:(5.4g×97%)=2ml:(V×10-3L×2.0ml/L),解得:V=97,故V(NaOH溶液)≥97mL, A错误;
B.过滤后未洗涤固体就干燥、称量,则固体表面吸附溶质,质量偏大,则镁的质量分数偏高,B正确;
C.Mg、Al均与氧气反应,生成金属氧化物,则还需测定生成物的质量,C正确;
D.用空气代替O2进行实验,发生反应:3Mg+N2Mg3N2,2Mg+CO22MgO+C,测定生成固体的质量变大,则镁的质量分数偏高,D正确;
故答案为:A。
7.(2022·山东·夏津第一中学高三阶段练习)下列“类比”或“对比”合理的是( )
A.Na3N与盐酸反应生成NaCl和NH4Cl,则Mg3N2与盐酸反应生成MgCl2和NH4Cl
B.Mg在CO2中点燃反应生成MgO和C,则Zn在CO2中点燃反应生成ZnO和C
C.NaClO溶液与少量CO2反应生成NaHCO3和HClO,则Ca(ClO)2溶液与少量CO2反应生成Ca(HCO3)2和HClO
D.NaOH溶液与少量AgNO3溶液反应生成Ag2O和NaNO3,则氨水与少量AgNO3溶液反应最终生成Ag2O和NH4NO3
【答案】A
【解析】
A.Na3N水解生成的NaOH和NH3分别与盐酸反应得到NaCl和NH4Cl,则Mg3N2水解产物Mg(OH)2和NH3分别与盐酸反应生成MgCl2和NH4Cl,A合理;
B.Zn不如Mg活泼,Mg在CO2中燃烧生成MgO和C,Zn在CO2中不能燃烧,B不合理;
C.NaClO溶液与CO2反应生成NaHCO3和HClO,酸性:H2CO3>HClO>,而Ca(ClO)2溶液与少量CO2反应生成碳酸钙和HClO,C不合理;
D.氨水与少量AgNO3溶液反应生成银氨溶液,不能生成氧化银,D不合理;
故选A。
8.(2021·重庆巴蜀中学高三阶段练习)某活动小组利用如图所示装置先制取,再模拟制取荧光粉材料氮化锶(),下列说法错误的是( )
A.装置甲中,分液漏斗不能改换为长颈漏斗
B.装置的连接顺序为acbgfed
C.装置丙为干燥管,盛装碱石灰
D.该装置不需要尾气处理装置
【答案】B
【解析】
锶位于第五周期IIA族,属于活泼金属单质,能与水、氧气等发生反应,因此向丁中通入N2之前需将气体干燥,气体在乙装置中应长进短出,同时需要防止空气进入丁装置,避免空气中氧气、水、二氧化碳等与锶反应。
A.甲装置为制取N2的装置,该反应生成气体,若改用长颈漏斗,生成的N2会通过长颈漏斗逸出,故A正确;
B.由上述分析可知,装置连接顺序为abcfg(gf)de,故B错误;
C.由上述分析可知,装置丙的目的是防止空气进入干扰实验,因此干燥管内盛装碱石灰,故C正确;
D.该装置无有毒气体生成或参加,因此不需要进行尾气处理,故D正确;
综上所述,说法错误的是B项,故答案为B。
9.(2022·北京石景山·一模)下列物质中,不能由单质直接化合生成的是( )
A.FeCl2B.CuCl2C.HClD.Mg3N2
【答案】A
【解析】
A.Cl2具有强氧化性,Fe与Cl2反应生成FeCl3,不能生成FeCl2,故A符合题意;
B.Cu与Cl2反应生成CuCl2,故B不符合题意;
C.H2与Cl2点燃或光照时,化合生成HCl,故C不符合题意;
D.Mg和N2化合生成Mg3N2,故D不符合题意;
故选A。
10.(2021·湖南·高三阶段练习)在给定条件下,下列选项所示的物质间转化均能实现的是( )
A.
B.
C.
D.
【答案】B
【解析】
A.氯化钠固体不导电, 不能实现,A错误;
B.氯化镁和氢氧化钙反应生成氢氧化镁沉淀,加热煅烧可得氧化镁,B正确;
C. 硫和氧气在加热下只能生成SO2,不能实现,A错误;
D.氨气和二氧化碳通入氯化钠溶液中得到NaHCO3,则 不能实现,A错误;
故选:B。
11.(2022·重庆市第十一中学校高三阶段练习)2022年冬奥会吉祥物“冰墩墩”的硅胶外壳采用的材料是环保PVC(聚氯乙烯)和PC(聚碳酸酯),超细氢氧化镁也是制作“冰墩墩”外壳的重要化工原材料,下列说法不正确的是( )
A.环保PVC(聚氯乙烯)可以制作食品包装袋、食品保鲜膜
B.PC(聚碳酸酯)是一种有机高分子材料,可以发生水解反应
C.Mg(OH)2因分解吸热,可以作为制造阻燃线缆的原料
D.实验室中硅胶可以作为催化剂的载体,也可以作为干燥剂
【答案】A
【解析】
A.环保PVC(聚氯乙烯)有毒,不能做食品包装袋、食品保鲜膜,故A错误;
B.PC(聚碳酸酯)是一种有机高分子材料,属于酯类,可以发生水解,故B正确;
C.Mg(OH)2分解吸热,生成耐高温的氧化镁,可以作为制造阻燃线缆的原料,故C正确;
D.硅胶具有吸水性,表面积大即可以作为催化剂的载体,又可以作为干燥剂,故D正确;
故答案为A。
12.(2022·浙江·高三开学考试)下列说法不正确的是( )
A.氧化镁的熔点高达2800℃,因此常用来制造信号弹和焰火。
B.浓硫酸和反应制取时,浓硫酸只表现酸性
C.氯化铁是优良的净水剂,利用了盐类水解的知识
D.二氧化硫能使酸性溶液褪色是利用了其还原性
【答案】A
【解析】
A.根据氧化镁的熔点高,氧化镁用于制造耐高温材料,而镁燃烧发出耀眼的白光,常用来制造信号弹和焰火,故A不正确;
B.浓硫酸和反应方程式为,该反应原理属于强酸制弱酸,并非氧化还原反应,浓硫酸起到强酸的作用,故B正确;
C.氯化铁水解产生氢氧化铁胶体具有吸附水中杂质的作用,故C正确;
D.二氧化硫能使酸性褪色是将还原了,体现了的还原性,故D正确;
选A。
13.(2021·青海·大通回族土族自治县教学研究室高三期中)某、的混合溶液中含和各0.01 ml,向其中逐滴滴加1 的NaOH溶液至过量,下列关系图正确的是( )
A.B.
C.D.
【答案】D
【解析】
上述滴定过程中发生的反应分别为:Mg2++2OH-=Mg(OH)2↓,Al3++3OH-=Al(OH)3↓,Al(OH)3+OH-=AlO +2H2O;0.01 ml和0.01 ml与1的NaOH溶液反应,根据反应关系可知,在沉淀达到最多时消耗氢氧化钠的物质的量为0.05ml,此时氢氧化钠溶液的体积为1ml/L×V1L=0.05ml,V1=0.05L=50mL,随着氢氧化钠溶液的继续加入,0.01ml氢氧化铝溶解,此时又消耗氢氧化钠0.01ml,1ml/L×V2L=0.01ml,V2=0.01L=10mL,即溶解氢氧化铝又消耗10mL氢氧化钠溶液;当氢氧化钠溶液滴加到总体积为60mL时,氢氧化铝溶解完全而氢氧化镁始终不溶解,故D正确。
14.(2021·江西·九江市柴桑区第一中学高三阶段练习)向5.1 g镁和铝的混合物中加入足量的硫酸溶液,充分反应后产生的气体在标准状况下的体积为5.6 L,若向反应后的溶液中加入NaOH溶液,使Mg2+、Al3+恰好完全沉淀,则沉淀的质量为( )
A.7.225 gB.9.35 gC.13.6 gD.22.1 g
【答案】C
【解析】
镁和铝的混合物中加入足量的硫酸溶液,充分反应后镁和铝转为离子Mg2+、Al3+形式存在,加入NaOH溶液,使Mg2+、Al3+恰好完全沉淀得到、,有关系式: ,,得到气体在标准状况下的体积为5.6 L物质的量为0.25ml,则需要0.5ml的OH-恰好沉淀Mg2+和Al3+,沉淀质量为 ,故答案选C。
15.(2022·黑龙江·佳木斯一中高三阶段练习)W、X、Y、Z 为四种物质,箭头表示能一步转化的反应,不能实现图示转化关系的是( )
A.AB.BC.CD.D
【答案】C
【解析】
A.Na2O2和水反应能生成NaOH,NaOH溶液在和CO2反应能生成Na2CO3,Na2CO3和盐酸反应能生成NaCl;Na2O2和CO2反应能生成Na2CO3,Na2O2和盐酸反应能生成NaCl,故A不符合题意;
B.Al和盐酸反应能生成AlCl3,AlCl3和过量的NaOH溶液反应能生成NaAlO2,NaAlO2和过量的硫酸反应能生成Al2(SO4)3;Al和NaOH溶液反应能生成NaAlO2,Al和硫酸反应能生成Al2(SO4)3,故B不符合题意;
C.S不能一步转化为SO3,故C符合题意;
D.MgO与盐酸反应生成MgCl2,MgCl2与碱反应生成Mg(OH)2,Mg(OH)2分解生成MgO,故D不符合题意;
故答案:C。
16.(2022·全国·高三专题练习)下列有关实验操作和现象的说法,正确的是( )
A.把充满SO2、塞有橡胶塞的试管倒立在水中,打开塞子,试管内液面会缓慢上升
B.检验溶液中的Na+:取一根洁净的玻璃棒,放在酒精灯火焰上灼烧至无色,然后蘸取少量试液,置于火焰上灼烧,若火焰呈黄色,则含有Na+
C.镁条放入冷水中发生缓慢的化学反应,但放入热水中则剧烈反应,产生大量气泡
D.配制95mL0.1ml•L-1氢氧化钠溶液:称取4g氢氧化钠固体,放入100mL容量瓶,加水定容至刻度线
【答案】A
【解析】
A.SO2易溶于水,所以把充满SO2、塞有橡胶塞的试管倒立在水中,打开塞子,随着SO2溶于水,试管内压强降低,液面会缓慢上升,A正确;
B.玻璃中含有Na、Ca元素,不能用玻璃棒进行焰色试验,B错误;
C.Mg与热水反应缓慢,现象不明显,C错误;
D.不能在容量瓶中进行溶解操作,应先在烧杯中溶解NaOH固体,冷却后再转移至容量瓶中,D错误;
综上所述答案为A。
第II卷(非选择题)
17.(2022·全国·高三专题练习)已知A、B、C、D、E、F、G、H、X、Y是中学化学常见物质,E、F、H、X、Y中含有同种元素,F是一种红棕色气体;反应①是置换反应,A是一种活泼金属,D是一种黑色固体。它们之间在一定条件下存在下列转化关系:
根据图,完成下列问题:
(1)写出指定物质的化学式:C_________,E_________,H_________。
(2)反应①的化学方程式为__________________,实验现象为_______________。
(3)反应②中每转移2mle-,标况下产生的还原产物与氧化产物的体积差为______L。
(4)D和G在高温下反应可制取工业原料气,反应的化学方程式为_______________。
(5)要确定反应④的生成物,在反应后的溶液中加入过量NaOH浓溶液,看到有白色沉淀出现,其成分是____________;然后过滤出沉淀并对滤液加热,闻到有刺激性气味气体产生,为确定气体的成分用湿润的红色石蕊试纸检验,发现试纸变蓝。根据上述现象写出反应④的化学方程式:_______________________。
【答案】MgO HNO3 NO 2Mg+CO22MgO+C 剧烈燃烧,发出耀眼白光放出大量热,生成白色固体和黑色固体 33.6
C+H2OCO+H2 Mg(OH)2 4Mg+10HNO3=4Mg(NO3)2+NH4NO3+3H2O
【解析】
推断F是红棕色气体NO2,A是一种活泼金属,并且A在B中燃烧属于置换反应,D是一种黑色固体,能与E反应产生NO2,则E应该是浓HNO3,D是碳;故A是Mg,B是CO2,C是MgO。C和浓HNO3反应,产生CO2、NO2和H2O,故G是H2O,又由于E、F、H、X、Y中含有同种元素,故H是NO。
(1)根据分析可知C是MgO,E是浓HNO3,H是NO;
(2)镁在CO2中剧烈燃烧,发出耀眼的白光并放出大量的热,生成黑色的碳和白色的MgO,化学方程式为2Mg+CO22MgO+C;
(3)反应②为:C+4HNO3(浓)CO2↑+4NO2↑+2H2O,根据反应可知,每转移4mle-生成5ml气体;则转移2ml电子生成2.5ml气体,且n(NO2)=2ml,n(CO2)=0.5ml;其中NO2是还原产物,CO2是氧化产物,故二者的体积差ΔV=(2.0ml-0.5ml)×22.4L·ml-1=33.6L;
(4)C和H2O在高温下生成水煤气,反应为:C+H2OCO+H2;
(5)Mg和HNO3反应肯定生成Mg(NO3)2,故加入NaOH产生的白色沉淀是Mg(OH)2;将沉淀过滤后加热产生NH3,说明HNO3被还原成,故反应为:4Mg+10HNO3==4Mg(NO3)2+NH4NO3+3H2O。
18.(2022·浙江·模拟预测)化合物X(仅含三种常见期周其元素)是种储氢材料,X中某种元素的单质可用于制建造信号弹,某研究小组为了探究X的组成和性质,设计并完成了如下实验。
(1)组成X的三种元素是________(填元素符号),写出H的电子式_____________。
(2)X在400℃分解的化学方程式______________________。
(3)金属互化物C分别与足量盐酸和足量氢氧化钠溶液反应产生的气体物质的量之比为__________。
(4)写出化合物H与乙醇反应的化学方程式_________________。
【答案】Mg、Al、H 3Mg(AlH4)212H2+4Al+Mg3Al2
2:1 MgH2+2CH3CH2OH(CH3CH2O)2Mg+2H2↑
【解析】
化合物X仅含三种短期元素,加热分解生成气体A、单质B与金属互化物C,可知B也是金属单质,而单质B、金属互化物能与NaOH溶液反应生成气体A,故A为H2,X中一种金属元素为Al,而X中某种元素的单质常用来制造信号弹和烟火,则X含有Mg元素。故单质D为Mg,单质B为Al,E为NaAlO2,G为NaHCO3,F为Al(OH)3,n(Al(OH)3)==0.06ml,故X中Al原子为0.1ml,而n(Mg)==0.03ml,故X中H原子物质的量:(2.58g-0.03ml×24g/ml-0.06ml×27g/ml)÷1g/ml=0.24ml,则X中Mg、Al、H原子数目之比为0.03:0.06:0.24=1:2:8,故X的化学式为MgAl2H8,n(Al)==0.04ml,则C中Al为0.06ml-0.04ml=0.02ml,故C中Mg、Al原子数目之比为0.03ml:0.02ml=3:2,故C为Mg3Al2,化合物物H 中氢原子为:(0.78g-0.72g)÷1g/ml=0.06ml,则H中Mg、H原子数目之比为0.03:0.06=1:2,故H的化学式为MgH2,据此分析解题。
(1)由分析可知,组成X的三种元素是Mg、Al、H,H的化学式为MgH2,故其电子式为:,故答案为:Mg、Al、H;;
(2)由分析可知,X的化学式为MgAl2H8即Mg(AlH4)2,A为H2,单质B为Al ,C为Mg3Al2,故X在400℃分解的化学方程式为:3Mg(AlH4)212H2+4Al+Mg3Al2,故答案为:3 Mg(AlH4)212H2+4Al+Mg3Al2;
(3)由分析可知,金属互化物C为Mg3Al2,Mg3Al2+12HCl =3MgCl2+2AlCl3+6H2↑,Mg3Al2+2NaOH+2H2O=3Mg+2NaAlO2+3H2↑,故分别与足量盐酸和足量氢氧化钠溶液反应产生的气体物质的量之比为6:3=2:1,故答案为:2:1;
(4)由分析可知,H的化学式为MgH2,结合Na与乙醇反应的化学方程式可知乙醇羟基上的H活泼,化合物H与乙醇反应的化学方程式为:MgH2+2CH3CH2OH(CH3CH2O)2Mg+2H2↑,故答案为:MgH2+2CH3CH2OH(CH3CH2O)2Mg+2H2↑。
19.(2022·全国·模拟预测)纳米氧化镁是在磁性、催化方面有许多特异功能的新材料,具有重要价值。工业以菱镁矿(主要成分为MgCO3,少量FeCO3和SiO2杂质)为原料制备纳米氧化镁工艺流程如图:
试回答下列问题:
(1)“焙烧”时生成的主要气体有___________;滤渣I的主要成分为___________。
(2)已知在该条件下金属离子开始沉淀和完全沉淀的pH如表:
上述流程中“氧化”的目的是______________。氧化剂常用空气或H2O2而不选用酸性KMnO4,解释其原因____________________。
(3)试剂a可能是______________。
(4)资料显示锻烧MgCO3比锻烧Mg(OH)2更容易生成MgO纳米材料。“沉淀”时若将NH4HCO3更换成Na2CO3,则产生的后果是______________。
(5)该流程中可以循环利用的物质是___________。
【答案】
(1)NH3、CO2 SiO2
(2)将Fe2+氧化为Fe3+ 引入新杂质Mn2+,产品不纯;将Cl-氧化为Cl2造成污染
(3)MgO(或MgCO3、Mg(OH)2、Mg2(OH)2CO3等)
(4)Na2CO3碱性更强,反应中易生成更多Mg(OH)2而不利于MgO纳米材料的生成,纳米MgO纯度降低
(5)NH4Cl
【解析】
【分析】
菱镁矿主要成分为MgCO3(含少量FeCO3和SiO2杂质),加入NH4Cl在空气中焙烧,主要反应为MgCO3+2NH4ClMgCl2+2NH3↑+CO2↑+H2O,杂质FeCO3也发生类似的反应生成FeCl2,加水溶解,SiO2不溶于水,进入滤渣I中,加入氧化剂,将Fe2+氧化为Fe3+,加入试剂a调pH,但不能引入新物质,故试剂a可以选择Mg的化合物MgO、MgCO3、Mg(OH)2、Mg2(OH)2CO3等,此时Fe3+完全水解为Fe(OH)3,过滤除去Fe(OH)3(滤渣II),加入NH4HCO3,Mg2+转化为MgCO3沉淀并得到NH4Cl溶液,经过煅烧得到纳米MgO。
(1)根据分析,“焙烧”时生成的主要气体有NH3、CO2;滤渣I的主要成分为SiO2;故答案为:NH3、CO2;SiO2;
(2)根据表格数据可知,Fe2+的沉淀不会影响Mg2+,但调pH时Fe2+会转化为Fe(OH)2絮状沉淀,不易通过过滤分离除去,故需将Fe2+氧化为Fe3+,得到的Fe(OH)3容易过滤除去;H2O2的还原产物为H2O,不会引入新杂质,而的还原产物为Mn2+,引入新杂质Mn2+,产品不纯,另外,氧化性很强,可将溶液中的Cl-氧化为Cl2,造成污染;故答案为:将Fe2+氧化为Fe3+;引入新杂质Mn2+,产品不纯;将Cl-氧化为Cl2造成污染;
(3)根据分析,试剂a可能是MgO(或MgCO3、Mg(OH)2、Mg2(OH)2CO3等;故答案为:MgO(或MgCO3、Mg(OH)2、Mg2(OH)2CO3;
(4)Na2CO3碱性比NH4HCO3更强,碱性强的溶液中易生成更多Mg(OH)2,而锻烧MgCO3比锻烧Mg(OH)2更容易生成MgO纳米材料,故使用Na2CO3不利于MgO纳米材料的生成,纳米MgO纯度降低;故答案为:Na2CO3碱性更强,反应中易生成更多Mg(OH)2而不利于MgO纳米材料的生成,纳米MgO纯度降低;
(5)根据分析,沉淀步骤中可得NH4Cl溶液,故可以循环的物质是NH4Cl;故答案为: NH4Cl。
20.(2022·江苏·灌云县第一中学高三阶段练习)以水氯镁石(主要成分是MgCl2﹒6H2O)生产碱式碳酸镁[Mga(CO3)b(OH)c﹒nH2O]的主要流程如下:
(1)溶解时将水氯镁石粉碎的目的是___________。
(2)预氨化过程中有Mg(OH)2沉淀生成,该过程中发生反应的离子方程式___________。
(3)沉淀镁时反应的温度不宜过高,原因是___________。
(4)将上述流程中的滤液浓缩结晶,所得的主要固体物质的化学式为___________。
(5)上述流程中检验“过滤”后碱式碳酸镁洗涤是否干净的操作为___________。
(6)高温煅烧碱式碳酸镁得到氧化镁,取碱式碳酸镁4.84g,高温煅烧至恒重,得到固体2.00g和标准状况下二氧化碳0.896L,通过计算确定碱式碳酸镁的化学式。(写出解题过程)___________
【答案】
(1)提高溶解速率
(2)
(3)碳酸氢铵不稳定,加热易分解
(4)NH4Cl
(5)取最后洗涤液少许于试管中,滴加稀硝酸酸化的硝酸银溶液,若产生白色沉淀,说明碱式碳酸镁未洗干净,反之则洗净
(6)
【解析】
(1)提高溶解速率可将矿石粉碎、充分搅拌或适当升温,故答案为:提高溶解速率。
(2)预氨化过程中氯化镁与氨水反应生成氢氧化镁沉淀和氯化铵,则该过程中发生反应的离子方程式,故答案为:。
(3)沉淀镁时用碳酸氢铵,碳酸氢铵不稳定,加热易分解,所以沉淀镁时反应的温度不宜过高,故答案为:碳酸氢铵不稳定,加热易分解。
(4)流程中过滤所得滤液的主要成分为NH4Cl,因此将上述流程中的滤液浓缩结晶,所得的主要固体物质的化学式为NH4Cl,故答案为:NH4Cl。
(5)检验“过滤”后碱式碳酸镁洗涤是否干净,主要是检验最后一次洗涤液里是否含有氯离子,即取最后洗涤液少许于试管中,滴加稀硝酸酸化的硝酸银溶液,若产生白色沉淀,说明碱式碳酸镁未洗干净,反之则洗净,故答案为:取最后洗涤液少许于试管中,滴加稀硝酸酸化的硝酸银溶液,若产生白色沉淀,说明碱式碳酸镁未洗干净,反之则洗净。
(6)由题意可知,,,,碱式碳酸镁n(MgO):n(CO2):n(H2O)=(5.00×10-2):(4.00×10-2):(5.00×10-2)=5:4:5,可知碱式碳酸镁的化学式为,故答案为:。
21.(2022·河北·高三阶段练习)氮化镁是一种无机化合物,纯净的氮化镁为黄绿色的粉末,易与水反应产生氨气,常用作催化剂、工业添加剂、发泡剂等。请回答下列问题:
(1)实验室制备,上述装置正确的连接顺序是:A→______→______→______→B______→______(必要时可重复使用) 。写出A中发生反应的化学方程式______________________。
(2)硫酸亚铁饱和溶液的作用________________________。开始实验时,先点燃A装置酒精灯还是B装置酒精喷灯________(填“A”或“B”) 。
(3)利用如图装置可以检验产物中是否含有未反应的镁粉,可用________(填仪器名称)代替仪器a发挥相同的作用。仪器a中盛装的溶液是_________(填化学式) 。
(4)向锥形瓶加入mg产物样品,开始实验。最后通过读取量气管的数据换算为标准大气压的气体体积为VmL。试计算未反应的镁粉占样品的质量分数__________.
(5)用上述(4)中装置,下列情况会导致上述结果偏高的是__________。
A.称量样品时,样品少量水解
B.滴入锥形瓶中的液体过多,占用大量瓶内空间
C.两次读取量气管数据,先仰视后俯视
D.第二次读数时,水准管和量气管液面左低右高
【答案】
(1)DECDC
(2)除去氧气(及氮氧化物) A
(3)恒压滴液漏斗 或
(4)或
(5)C
【解析】
(1)实验室制备,需要镁粉与干燥纯净的反应。A装置制氮气,发生的反应为。D防倒吸,E中硫酸亚铁饱和溶液具有还原性,可以除去装置中的氧气及A生成的气体中可能含有的氮氧化物,C干燥氮气.B为反应装置,为防止空气中的水分进入B,再连接装置,D仍为防倒吸.最后的E可连可不连,装置C可预防外界空气中水蒸气进入装置,干扰实验,故答案为:DECDC;;
(2)因为镁粉在加热条件下可与空气中的氧气、二氧化碳等其他物质发生反应,硫酸亚铁具有还原性,可与空气中氧气和氮氧化物等发生氧化还原反应,所以硫酸亚铁饱和溶液的作用是:除去氧气(及氮氧化物);应先用干燥纯净的排出装置中的空气,再点燃B装置酒精喷灯,防止生成杂质,故答案为:除去氧气(及氮氧化物);A;
(3)仪器a可平衡气压,使液体顺利留下,所以发挥相同的作用的是恒压滴液漏斗,仪器a中盛装的溶液是或,可与反应生成可溶性镁盐和铵盐,同时可与镁反应生成,故答案为:恒压滴液漏斗;或;
(4)的体积为,根据关系式Mg可计算未反应的镁粉占样品的质量分数为,故答案为:或。
(5)A.若有1ml水解会生成3ml,则原样品质量不足,导致结果偏低,A不符合题意;
B.装置的导气管,已消除滴入溶液的体积对所测气体体积影响,B不符合题意;
C.两次读数先仰视后俯视,导致所读数据比实际的体积偏大,使计算结果偏高,C符合题意;
D.第二次读数时液面左低右高,说明左侧气体压强大,体积小,最后所测的体积偏小,使计算结果偏低,D不符合题意;
答案选C。
22.(2022·河南·辉县市第一高级中学二模)某探究性实验小组的同学将打磨过的镁条投入到滴有酚酞的饱和NaHCO3溶液中,发现反应迅速,产生大量气泡和白色不溶物,溶液的浅红色加深。该小组同学对白色不溶物的成分进行了探究和确定。
Ⅰ、提出假设:
甲同学:可能只是MgCO3;
乙同学:可能只是Mg(OH)2;
丙同学:可能是xMgCO3·yMg(OH)2
Ⅱ、定性实验探究:
(1)取沉淀物少许于试管中,加入稀盐酸时固体溶解,产生大量气泡,则_____同学假设错误(选填“甲”、“乙”或“丙”)。
Ⅲ、定量实验探究:取一定量已干燥过的沉淀样品,利用下列装置测定其组成(部分固定夹持类装置未画出),经实验前后对比各装置的质量变化来分析沉淀的组成,得出丙同学的假设是正确的。请回答下列问题:
(2)实验中合理的连接顺序为:e→____→ → → → → g→h(各装置只使用一次)。
(3)实验一段时间后,当B装置中_____________(填实验现象),停止加热,说明固体已分解完全;打开f处的活塞,缓缓通入空气数分钟的目的是_________________,
(4)指导老师认为在上述实验装置中末端还需再连接一个D装置,若无此装置,会使测出的x :y的值______(选填“偏大”、“偏小”或“无影响”)。
(5)若改进实验后,最终装置B质量增加m克,装置D质量增加了n克,则x :y=___________。(用含m、n的代数式表示)
【答案】乙同学 fabdc 无气泡冒出 排出装置中的CO2和水蒸气 偏大
9n/22m
【解析】
氢氧化镁加热分解为氧化镁和水、碳酸镁加热分解为氧化镁和二氧化碳,加热得到的气体通过浓硫酸,若浓硫酸质量增大,说明有水生成,则固体中含有氢氧化镁;剩余气体再通过碱石灰,若碱石灰质量增大,则说明气体中含有二氧化碳,原固体沉淀中含有碳酸镁。
(1)取沉淀物少许于试管中,加入稀盐酸时固体溶解,产生大量气泡,放出的气体是二氧化碳,沉淀中一定含有碳酸根,则乙同学假设错误;
(2)利用C装置中的碱石灰吸收空气中的二氧化碳,用除去二氧化碳的空气把装置内的水蒸气、二氧化碳全部排出;加热A装置,用B中的浓硫酸吸收反应生成的水蒸气,用D装置吸收反应生成的二氧化碳,实验中合理的连接顺序为:e→f→a→b→d→c→ g→h或e→f→b→a→d→c→ g→h;
(3)实验一段时间后,当B装置中无气泡冒出时,说明固体已分解完全,停止加热;根据以上分析可知打开f处的活塞,缓缓通入空气数分钟,用空气把装置内的CO2和水蒸气完全排出;
(4)若无D装置,空气中的水蒸气和CO2也被D中碱石灰吸收,导致生成的CO2质量增加,因此会使测出的x :y的值偏大;
(5)若改进实验后,最终装置B质量增加mg,即产生水是,装置D质量增加了ng,CO2的物质的量是,则根据原子守恒可知x :y=。
名称
镁
周期表中位置
第三周期ⅡA族
原子结构示意图
容易失电子,是活泼的金属元素。
自然界存在形态
化合态
用途
制造镁合金,用于制造飞机、汽车、航天器、导弹、科学仪器等;冶金工业上,镁常用作还原剂和脱氧剂。
主要性质
化学方程式
Mg
与O2、N2反应
2Mg+O2eq \(=====,\s\up7(点燃))2MgO(发出耀眼白光)
3Mg+N2eq \(=====,\s\up7(点燃))Mg3N2
与CO2反应
2Mg+CO2eq \(=====,\s\up7(点燃))2MgO+C
(燃烧,生成白色粉末和黑色固体)
与非氧化性强酸反应
Mg+2H+===Mg2++H2↑
与水反应
能与沸水反应:Mg+2H2OMg(OH)2+H2↑
与某些盐溶液反应
与NH4Cl:Mg+2NH4Cl===MgCl2+2NH3↑+H2↑
(实质是Mg与NH4Cl水解产生的H+反应)
与CuSO4:Mg+CuSO4===MgSO4+Cu
MgO
碱性氧化物
MgO+2H+===Mg2++H2O
Mg(OH)2
中强碱
Mg(OH)2+2H+===Mg2++2H2O
难溶于水
Mg2++2OH-===Mg(OH)2↓
溶解度小于碳酸镁
MgCO3+H2OMg(OH)2+CO2↑
制熟石灰
CaCO3eq \(=====,\s\up7(高温))CaO+CO2↑,CaO+H2O===Ca(OH)2
沉淀
Mg2++2OH-===Mg(OH)2↓
酸化
Mg(OH)2+2HCl===MgCl2+2H2O
蒸发结晶
析出MgCl2·6H2O
脱水
在氯化氢气流中使MgCl2·6H2O脱水制得无水氯化镁
电解
电解熔融氯化镁制得镁:
MgCl2(熔融)eq \(=====,\s\up7(电解))Mg+Cl2↑
选项
实验内容
预测的实验现象
A
溶液中滴加NaOH溶液至过量
产生白色沉淀后沉淀消失
B
溶液中滴加KSCN溶液
溶液变血红色
C
AgI悬浊液中滴加NaCl溶液至过量
黄色沉淀全部转化为白色沉淀
D
酸性溶液中滴加乙醇至过量
溶液紫红色褪去
实验操作
实验现象
A
向盛有高锰酸钾酸性溶液的试管中通入足量的乙烯后静置
溶液的紫色逐渐褪去,静置后溶液分层
B
将镁条点燃后迅速伸入集满CO2的集气瓶
集气瓶中产生浓烟并有黑色颗粒产生
C
向盛有饱和硫代硫酸钠溶液的试管中滴加稀盐酸
有刺激性气味气体产生,溶液变浑浊
D
向盛有FeCl3溶液的试管中加过量铁粉,充分振荡后加1滴KSCN溶液
黄色逐渐消失,加KSCN后溶液颜色不变
选项
陈述I
陈述Ⅱ
A
SiO2是酸性氧化物
用氢氟酸刻蚀石英制品
B
植物油可使酸性高锰酸钾溶液褪色
植物油中含有碳碳双键,能发生加成反应
C
硬铝是合金材料
硬铝在空气中生成致密氧化膜
D
镁具有还原性
镁可以在CO2中燃烧
选项
W
X
Y
Z
A
Na2O2
NaOH
Na2CO3
NaCl
B
Al
AlCl3
NaAlO2
Al2(SO4)3
C
S
SO2
SO3
H2SO4
D
Mg
MgO
MgCl2
Mg(OH)2
金属离子
Fe2+
Fe3+
Mg2+
开始沉淀pH
6.3
1.5
8.9
完全沉淀pH
8.1
2.8
10.9
相关试卷
这是一份第13讲 氧化还原反应的配平及相关计算 -备战2023年高考化学【一轮·夯实基础】复习精讲精练,文件包含第13讲氧化还原反应的配平及相关计算原卷版-备战2023年高考化学一轮·夯实基础复习精讲精练docx、第13讲氧化还原反应的配平及相关计算解析版-备战2023年高考化学一轮·夯实基础复习精讲精练docx等2份试卷配套教学资源,其中试卷共41页, 欢迎下载使用。
这是一份第10讲 与量有关的离子方程式的书写 -备战2023年高考化学【一轮·夯实基础】复习精讲精练,文件包含第10讲与量有关的离子方程式的书写原卷版-备战2023年高考化学一轮·夯实基础复习精讲精练docx、第10讲与量有关的离子方程式的书写解析版-备战2023年高考化学一轮·夯实基础复习精讲精练docx等2份试卷配套教学资源,其中试卷共31页, 欢迎下载使用。
这是一份第9讲 离子共存、检验与推断 -备战2023年高考化学【一轮·夯实基础】复习精讲精练,文件包含第9讲离子共存检验与推断原卷版-备战2023年高考化学一轮·夯实基础复习精讲精练docx、第9讲离子共存检验与推断解析版-备战2023年高考化学一轮·夯实基础复习精讲精练docx等2份试卷配套教学资源,其中试卷共73页, 欢迎下载使用。

