苏教版五年级下册一 简易方程练习题
展开
这是一份苏教版五年级下册一 简易方程练习题,共12页。试卷主要包含了选择题,填空题,判断题,计算题,解答题等内容,欢迎下载使用。
一、选择题
1.下面的式子有( )个不是方程。
① ② ③ ④ ⑤
A.2B.3C.4D.5
2.甲、乙两人由相距60km的两地同时出发相向而行,甲步行每小时走5km,乙骑自行车,3h后两人相遇,则乙的速度为每小时( )。
A.5kmB.10kmC.15kmD.20km
3.如果x+2=6,那么6x+10的结果是( )。
A.58B.34C.84D.108
4.如果mx=ny,那么下列等式不一定成立的是( )。
A.mx+3=ny+3B.x=y
C.0.5mx=0.5nyD.mx-5=ny-5
5.食堂消毒柜有上、下两层,上层有750只餐盘,下层有x只餐盘,如果从上层拿60只餐盘放到下层,两层的餐盘只数就相等。根据题意,可以列出方程( )进行求解。
A.B.
C.D.
二、填空题
6.如果,那么( )。
7.根据数量关系列出方程。
(1)妈妈带了100元钱去商店,买了每盒18元的藕粉x盒后,还剩10元。( )
(2)仓库里有小麦24吨,比玉米吨数的3倍还少3吨,仓库里有玉米t吨。( )
(3)办公桌每张120元,办公椅每把45元,买n套办公桌椅共付了1485元。( )
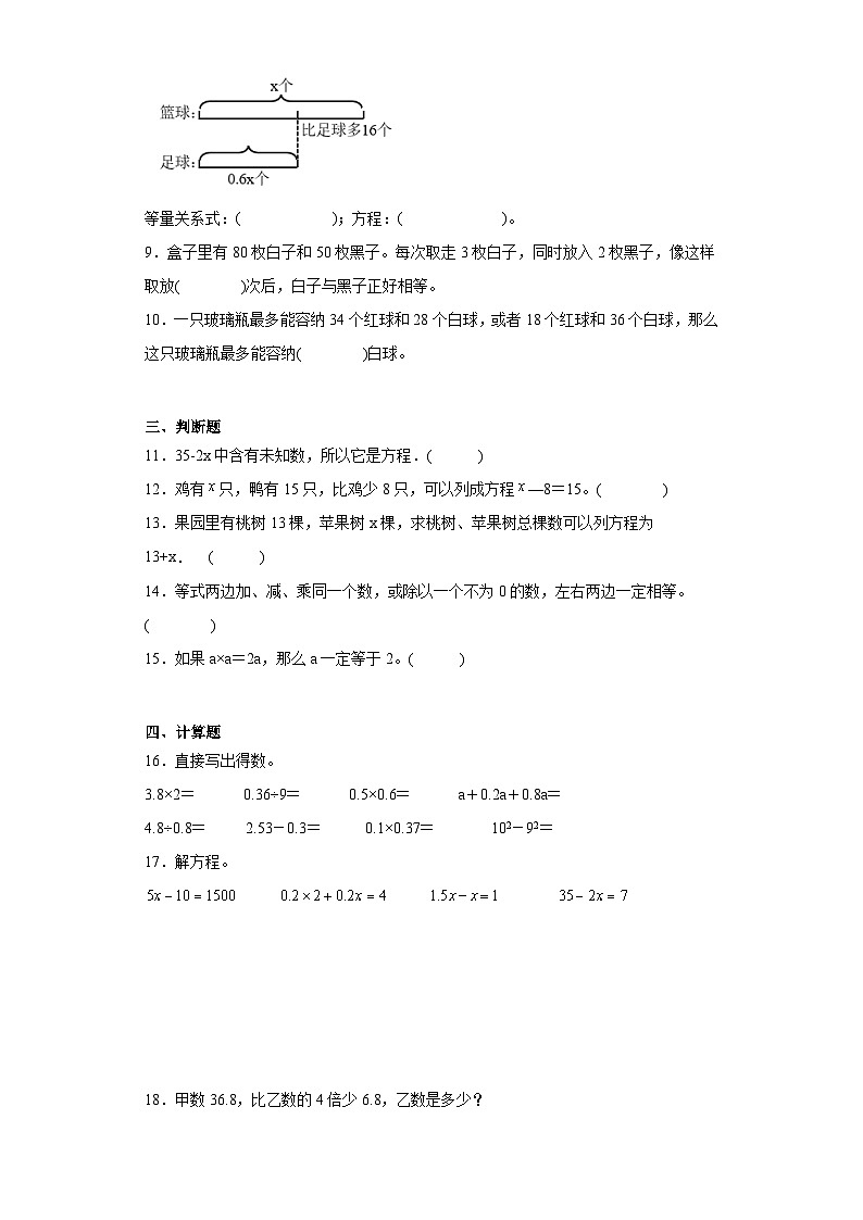
8.看图写出等量关系式,并列出方程。
等量关系式:( );方程:( )。
9.盒子里有80枚白子和50枚黑子。每次取走3枚白子,同时放入2枚黑子,像这样取放( )次后,白子与黑子正好相等。
10.一只玻璃瓶最多能容纳34个红球和28个白球,或者18个红球和36个白球,那么这只玻璃瓶最多能容纳( )白球。
三、判断题
11.35-2x中含有未知数,所以它是方程.( )
12.鸡有只,鸭有15只,比鸡少8只,可以列成方程—8=15。( )
13.果园里有桃树13棵,苹果树x棵,求桃树、苹果树总棵数可以列方程为13+x. ( )
14.等式两边加、减、乘同一个数,或除以一个不为0的数,左右两边一定相等。( )
15.如果a×a=2a,那么a一定等于2。( )
四、计算题
16.直接写出得数。
3.8×2= 0.36÷9= 0.5×0.6= a+0.2a+0.8a=
4.8÷0.8= 2.53-0.3= 0.1×0.37= 102-92=
17.解方程。
18.甲数36.8,比乙数的4倍少6.8,乙数是多少?
五、解答题
19.如果鞋的码数用y表示,与其对应的厘米数用x表示,它们的关系可以用y=2x-10来表示。李江买了一双40码的球鞋,这双鞋的尺码是多少厘米?
20.甲乙两地相距600千米,客货两车同时从两地相对开出,3小时后相遇,客车每小时行120千米,求货车的速度是多少?(用方程解)
21.爸爸今年35岁,儿子今年7岁,几年后爸爸的年龄是儿子的3倍?(列方程解答)
22.甲厂有某种原料120吨,乙厂有同样的原料96吨。如果甲厂每天用原料15吨,乙厂每天用原料9吨,那么多少天后,甲、乙两厂剩下的原料同样多?(列方程解答)
23.刘奶奶家一月份用水27吨,二月份用水19吨,一、二月份共交水费207元。水费每吨多少元? (列方程解答)
参考答案:
1.B
【分析】含有未知数的等式叫做方程,据此解答。
【详解】根据方程的定义,和是方程,其余3个式子不是方程。
故答案为:B
【点睛】熟练掌握方程的定义是解题的关键。
2.C
【分析】根据题意,设乙的速度为每小时xkm,甲步行每小时走5km,3小时走5×3km;乙每小时x千米,3小时行3xkm,甲走的距离+乙行驶的距离=两地的距离,列方程:5×3+3x=60,解方程,即可解答。
【详解】解:设乙速度为每小时xkm。
5×3+3x=60
15+3x=60
3x=60-15
3x=45
x=45÷3
x=15
故答案为:C
【点睛】利用速度、时间和距离三者关系,设出未知数,找出相关的量,列方程,解方程。
3.B
【分析】先解方程x+2=6,求出x的值,再把x的值代入6x+10的式子里,即可解答。
【详解】x+2=6
解:x=6-2
x=4
6×4+10
=24+10
=34
故答案为:B
【点睛】利用等式的性质1,求出方程的解,进而求出6x+10的结果。
4.B
【分析】根据等式的性质:等式两边同时加上(或减去)同一个数(或式子),结果仍相等;等式两边同时乘(或除以)同一个不为0的数,结果仍相等;据此解答即可。
【详解】A.mx+3=ny+3,满足等式的性质,选项成立;
B.x=y,不满足等式的性质,选项不成立;
C.0.5mx=0.5ny,满足等式的性质,选项成立;
D.mx-5=ny-5,满足等式的性质,选项成立。
故答案为:B
【点睛】此题考查了等式的性质的灵活运用。
5.D
【分析】根据题中的等量关系可得:上层餐盘原有的数量-60=下层餐盘原有的数量+60,据此逐项分析。
【详解】A.,表示上层餐盘原有的数量比下层原有的数量多60只,不符合题意,错误;
B.,也表示上层餐盘原有的数量比下层原有的数量多60只,不符合题意,错误;
C.,表示上下层都增加60只,不符合题意,错误;
D.,符合题中的等量关系,正确。
故答案为:D
【点睛】明确题中的等量关系是列方程解题的关键。
6.9
【分析】先计算出方程的解,再把的值代入,求解即可。
【详解】
解:
所以如果,那么9。
【点睛】本题主要考查解方程及含有字母式子的求值。
7.(1)100-18x=10
(2)3t-3=24
(3)(120+45)×t=1485
【分析】(1)根据“总价=单价×数量”,用每盒藕粉的价格×买的盒数,求出一共花多少钱,再用妈妈带了的钱数-买藕粉的钱数=剩下的钱数,据此列出方程。
(2)用玉米的吨数×3,求出玉米吨数的3倍是多少吨,再用玉米3倍的吨数-3,等于仓库里小麦的吨数,即玉米的吨数×3-3=小麦的吨数;据此列出方程。
(3)先把办公桌的价格+办公椅的价格,求出一套的价格,再乘买的数量,等于一共付的钱数,据此列出方程。
【详解】(1)100-18x=10
(2)3t-3=24
(3)(120+45)×n=1485
【点睛】解答本题的关键是弄清楚题意,找出合适的等量关键,进而列方程。
8. 篮球的个数-足球的个数=篮球比足球多的个数 x-0.6x=16
【分析】由图可知,篮球的个数-足球的个数=篮球比足球多的个数,据此列方程解答即可。
【详解】等量关系式:篮球的个数-足球的个数=篮球比足球多的个数。
x-0.6x=16
解:0.4x=16
x=16÷0.4
x=40
【点睛】此题主要考查了列方程解决问题,弄清题意,找出合适的等量关系,进而列出方程是解答此类问题的关键。
9.6
【分析】设像这样取放x次后,白子与黑子正好相等,根据等量关系式:白子原来的枚数-取的次数×3=黑子原来的枚数+放的次数×2,列方程解答即可。
【详解】解:设像这样取放x次后,白子与黑子正好相等。
80-3x=50+2x
2x+3x=80-50
5x=30
x=6
则像这样取放6次后,白子与黑子正好相等。
【点睛】本题用方程解答比较简便。找出题中的等量关系是解题的关键。
10.45个
【分析】用34个红球减去18个红球,36个白球减去28个白球,分别得出16个红球和8个白球,也就是8个白球=16个红球,那么1个白球就等于2个红球,将18个红球全部换成白球就是18÷2=9个,然后用9加36即可解答。
【详解】(34-18)÷(36-28)
=16÷8
=2(个)
1个白球可以换2个红球;
18÷2+36
=9+36
=45(个)
这只玻璃瓶最多能容纳45个白球。
【点睛】此题主要考查学生对等量代换的理解与应用,找出差额,等量代换即可。
11.错误
【详解】应用方程的意义,含有未知数的等式叫方程,35–2X中含有未知数但它不是等式.
12.√
【分析】根据题意,鸭有15只,比鸡少8只,可得出等量关系:鸡的只数-8=鸭的只数,据此列出方程。
【详解】鸡有只,鸭有15只,比鸡少8只,可以列成方程—8=15。
原题说法正确。
故答案为:√
【点睛】本题考查列方程解决问题,从题目中找到等量关系,按等量关系列出方程。
13.×
【详解】略
14.√
【详解】等式的性质1:等式的两边同时加上或减去同一个数,左右两边仍然相等。
如:
a+3=5,则a+3-3=5-3;
a-5=10,则a-5+5=10+5;
等式的性质2:等式的两边乘同一个数,或除以同一个不为0的数,左右两边仍然相等。
如:
b÷2=12,则b÷2×2=12×2;
3b=18,则3b÷3=18÷3;
所以,等式两边加、减、乘同一个数,或除以一个不为0的数,左右两边一定相等。
故答案为:√
15.×
【分析】根据0的特性解题即可。
【详解】当a=0时,a×a=0×0=0=2×0
所以当a×a=2a,a不一定等于2。
故答案为:×
【点睛】本题主要考查对等式的性质的理解,解题时要牢记0的特殊性。
16.7.6;0.04;0.3;2a;
6;2.23;0.037;19
【详解】略
17.x=302;x=18;x=2;x=14
【分析】(1)根据等式的基本性质两边同时加上10,再同时除以5即可;
(2)方程左边简化为0.4+0.2x,然后根据等式的基本性质等式两边同时减去0.4,然后再同时除以0.2即可;
(3)方程左边简化为0.5x,然后根据等式的基本性质等式两边同时除以0.5即可;
(4)根据等式的基本性质等式两边同时加上2x,然后同时减去7,最后同时除以2即可。
【详解】
解:5x-10+10=1500+10
5x=1510
5x÷x=1510÷5
x=302
(2)
解:0.4+0.2x=4
0.4+0.2x-0.4=4-0.4
0.2x=3.6
0.2x÷0.2=3.6÷0.2
x=18
(3)
解:0.5x=1
0.5x÷0.5=1÷0.5
x=2
(4)
解:35-2x+2x=7+2x
7+2x=35
7+2x-7=35-7
2x=28
2x÷2=28÷2
x=14
18.10.9
【分析】由题意可知,设乙数是x,根据乙数×4-6.8=36.8,据此列方程,解方程即可。
【详解】解:设乙数是x。
4x-6.8=36.8
4x=43.6
x=10.9
19.25厘米
【分析】把y=40代入y=2x-10,然后根据等式的性质1和2,解出方程即可。
【详解】把y=40代入y=2x-10,
2x-10=40
解:2x-10+10=40+10
2x=50
2x÷2=50÷2
x=25
答:这双鞋的尺码是25厘米。
【点睛】本题考查了含未知数式子的求值以及根据等式的性质1和2解方程。
20.80千米
【分析】设货车每小时行x千米,根据两车速度和×相遇时间=总路程,列出方程解答即可。
【详解】解:设货车每小时行x千米。
(120+x)×3=600
(120+x)×3÷3=600÷3
120+x=200
120+x-120=200-120
x=80
答:货车每小时行80千米。
【点睛】关键是理解速度、时间、路程之间的关系,用方程解决问题的关键是找到等量关系。
21.7年
【分析】设x年后爸爸的年龄是儿子的3倍,则爸爸的年龄变为(35+x)岁, 儿子的年龄变为(7+x)岁,x年后儿子的年龄×3=x年后爸爸的年龄,据此列方程为(7+x)×3=35+x,然后解出方程即可。
【详解】解:设x年后爸爸的年龄是儿子的3倍。
(7+x)×3=35+x
21+3x=35+x
21+3x-x=35+x-x
21+2x=35
21+2x-21=35-21
2x=14
2x÷2=14÷2
x=7
答:7年后爸爸的年龄是儿子的3倍。
【点睛】本题主要考查了列方程解决问题,找到相应的数量关系式是解答本题的关键。
22.4天
【分析】设x天后两厂剩下的原料相等,那么甲工厂x天后剩下的原料是120-15x;乙工厂x天后剩下的原料是96-9x,根据两厂剩下的原料相等,列方程即可。
【详解】解:设x天后,两个工厂剩下原料同样多,根据题意,得:
120-15x=96-9x
120-15x+15x=96-9x+15x
6x+96=120
6x+96-96=120-96
6x=24
6x÷6=24÷6
x=4
答:4天后,甲、乙两厂剩下的原料同样多。
【点睛】解题关键是要读懂题目的意思,根据题目给出的条件,找出合适的等量关系,列出方程,再求解。
23.4.5元
【分析】根据“单价×数量=总价”可得:一月份用水的吨数×水的单价+二月份用水的吨数×水的单价=一、二月份共交的水费,设水的单价是x元每吨,据此列出方程并解方程即可。
【详解】解:水费每吨x元,可得:
27×x+19×x=207
(27+19)×x=207
46x=207
46x÷46=207÷46
x=4.5
答:水费每吨4.5元。
【点睛】理清题意,找出数量关系,正确列式,是解答此题的关键。
相关试卷
这是一份期末常考易错检测卷-数学五年级上册苏教版,共16页。试卷主要包含了注意卷面整洁,1元的是3角5分,写成小数是吨等内容,欢迎下载使用。
这是一份期末常考易错检测卷-数学三年级上册苏教版,共12页。试卷主要包含了注意卷面整洁,下图中,是轴对称图形等内容,欢迎下载使用。
这是一份期末常考易错检测卷-数学六年级上册苏教版,共17页。试卷主要包含了注意卷面整洁等内容,欢迎下载使用。

