


还剩14页未读,
继续阅读
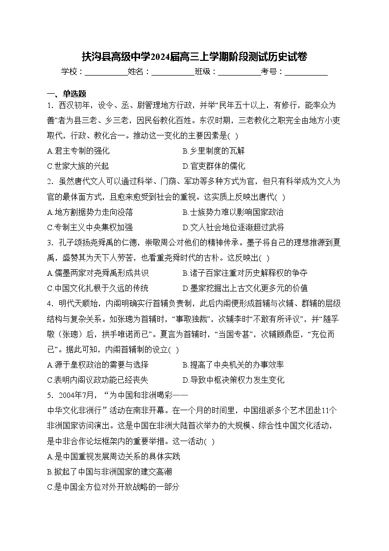
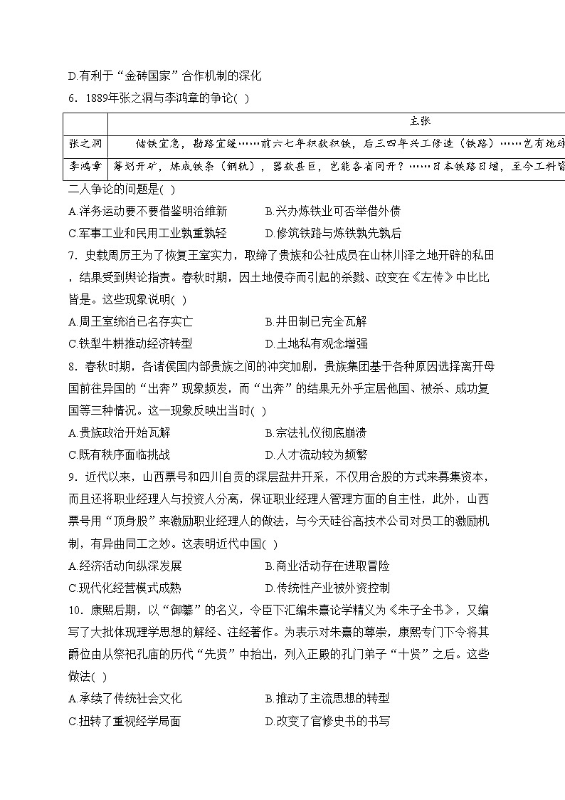
扶沟县高级中学2024届高三上学期阶段测试历史试卷(含答案)
展开
这是一份扶沟县高级中学2024届高三上学期阶段测试历史试卷(含答案),共17页。试卷主要包含了单选题,材料题,论述题等内容,欢迎下载使用。
相关试卷
浙江省桐乡市高级中学2023-2024学年高三上学期阶段性测试卷(2)历史试题:
这是一份浙江省桐乡市高级中学2023-2024学年高三上学期阶段性测试卷(2)历史试题,文件包含桐乡市高级中学2023-2024学年第一学期高三历史阶段性测试卷docx、桐乡市高级中学2023-2024学年第一学期高三历史阶段性测试卷答案docx等2份试卷配套教学资源,其中试卷共11页, 欢迎下载使用。
2023许昌高级中学高一上学期线上阶段性测试历史含答案:
这是一份2023许昌高级中学高一上学期线上阶段性测试历史含答案,文件包含河南省许昌高级中学2022-2023学年高一上学期线上阶段性测试历史线上测试试卷worddocx、河南省许昌高级中学2022-2023学年高一上学期线上阶段性测试历史答案pdf等2份试卷配套教学资源,其中试卷共15页, 欢迎下载使用。
2023江苏省靖江高级中学高一上学期阶段测试历史含答案:
这是一份2023江苏省靖江高级中学高一上学期阶段测试历史含答案,共14页。试卷主要包含了选择题,非选择题等内容,欢迎下载使用。
