资料中包含下列文件,点击文件名可预览资料内容
还剩3页未读,
继续阅读
吉林省长春市农安县2022-2023学年八年级下学期期末道德与法治试题(原卷版+解析版)
展开
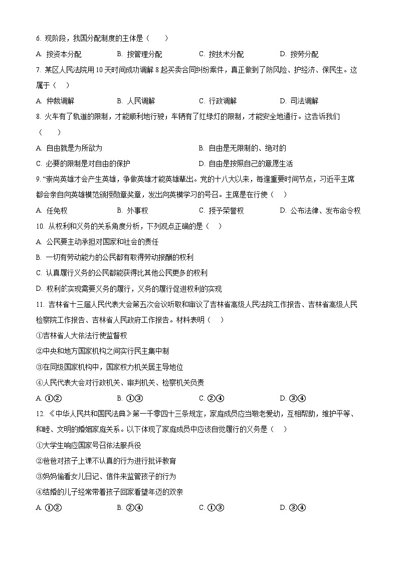
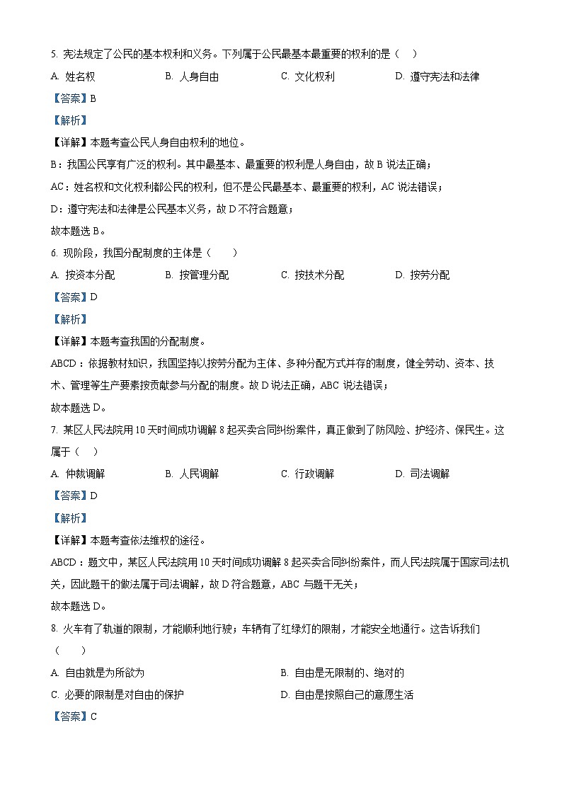
这是一份吉林省长春市农安县2022-2023学年八年级下学期期末道德与法治试题(原卷版+解析版),文件包含精品解析吉林省长春市农安县2022-2023学年八年级下学期期末道德与法治试题原卷版docx、精品解析吉林省长春市农安县2022-2023学年八年级下学期期末道德与法治试题解析版docx等2份试卷配套教学资源,其中试卷共18页, 欢迎下载使用。
相关试卷
吉林省长春市长春汽车经济技术开发区2022-2023学年八年级下学期期末道德与法治试题(原卷版+解析版):
这是一份吉林省长春市长春汽车经济技术开发区2022-2023学年八年级下学期期末道德与法治试题(原卷版+解析版),文件包含精品解析吉林省长春市长春汽车经济技术开发区2022-2023学年八年级下学期期末道德与法治试题原卷版docx、精品解析吉林省长春市长春汽车经济技术开发区2022-2023学年八年级下学期期末道德与法治试题解析版docx等2份试卷配套教学资源,其中试卷共19页, 欢迎下载使用。
吉林省长春市农安县2022-2023学年八年级下学期道德与法治期末考试试卷:
这是一份吉林省长春市农安县2022-2023学年八年级下学期道德与法治期末考试试卷,共13页。试卷主要包含了选择题,非选择题等内容,欢迎下载使用。
吉林省长春市农安县2022-2023学年八年级下学期期末考试道德与法治试题(图片版含答案):
这是一份吉林省长春市农安县2022-2023学年八年级下学期期末考试道德与法治试题(图片版含答案),文件包含2023八下道法期末测试答案docx、道德与法治pdf等2份试卷配套教学资源,其中试卷共4页, 欢迎下载使用。

