安徽省部分学校2023-2024学年高三下学期阶段性检测生物试卷(Word版附解析)
展开
这是一份安徽省部分学校2023-2024学年高三下学期阶段性检测生物试卷(Word版附解析),文件包含安徽省部分学校2023-2024学年高三下学期春季阶段性检测生物试题Word版含解析docx、安徽省部分学校2023-2024学年高三下学期春季阶段性检测生物试题Word版无答案docx等2份试卷配套教学资源,其中试卷共31页, 欢迎下载使用。
1.答题前,考生务必将自己的姓名、考生号填写在试卷和答题卡上,并将考生号条形码粘贴在答题卡上的指定位置。
2.回答选择题时,选出每小题答案后,用铅笔把答题卡对应题目的答案标号涂黑。如需改动,用橡皮擦干净后,再选涂其他答案标号。回答非选择题时,将答案写在答题卡上。写在本试卷上无效。
3.考试结束后,将本试卷和答题卡一并交回。
一、选择题:本题共15小题,在每小题给出的四个选项中,只有一项是符合题目要求的。
1. 蓝细菌是地球上最早进行产氧性光合作用的生物,其大量繁殖使地球大气从无氧状态发展到有氧状态。一些蓝细菌也可以直接固定大气中的氮,以提高土壤肥力,使作物增产。下列分析错误的是( )
A. 蓝细菌含藻蓝素和叶绿素,可以进行光合作用
B. 一些蓝细菌可提高土壤肥力,为作物提供能量
C. 核糖体是蓝细菌与绿色植物唯一共有的细胞器
D. 蓝细菌的出现为好氧生物的生存提供适宜环境
【答案】B
【解析】
【分析】由原核细胞构成的生物叫原核生物,由真核细胞构成的生物叫真核生物;原核细胞与真核细胞相比,最大的区别是原核细胞没有被核膜包被的成形的细胞核,没有核膜、核仁和染色体,原核细胞只有核糖体一种细胞器,但原核生物含有细胞膜、细胞质等结构,也含有核酸和蛋白质等物质。
【详解】A、蓝细菌含藻蓝素和叶绿素,可以进行光合作用,A 正确;
B、一些蓝细菌可固氮,提高土壤肥力,但无机物不能为作物提供能量,作物生长的能量来源于太阳能,B错误;
C、核糖体是蓝细菌与绿色植物唯一共有的细胞器,C正确;
D、蓝细菌光合作用产生氧气,它的出现为好氧生物的生存提供了适宜环境,D正确。
故选B。
2. 某市围绕中度沙化区和绿洲外围过渡带,采用工程措施和生物措施相结合、乔灌草相结合的办法,开展固沙压沙和建造人工林,完成精准治沙造林2000亩;以创建国家园林城市为载体,推进城市公园、城郊森林公园、城郊绿道、环城绿带建设,通过立体植绿完成绿化美化4500亩。下列分析错误的是( )
A. 选种绿化植物时需考虑植物与植物、植物与环境的协调适应
B. 压沙和固沙既可以抵挡风力侵蚀土壤,也有利于涵养水源
C. 城郊绿道、环城绿带的建设会降低生态系统的物质循环速率
D. 立体植绿可增大流入生态系统的总能量,并提高其稳定性
【答案】C
【解析】
【分析】1、生物多样性的间接价值主要体现在调节生态系统的功能等分泌。例如,森林和草地具有防风固沙、水土保持作用,湿地可以蓄洪防旱、净化水质、调节气候。
2、一般来说,生态系统中的组分越多,食物网越复杂,其自我调节能力就越强,抵抗力稳定性就越高。
3、在群落中,由于各个生物种群分别占据了不同的空间,从而使群落形成了一定的空间结构,群落的空间结构包括垂直结构和水平结构两个方面。
【详解】A、选种绿化植物时需考虑植物与植物、植物与环境的协调适应,从而维持生态系统的相对稳定,A正确;
B、压沙和固沙既可以抵挡风力侵蚀土壤,也有利于涵养水源,体现了生物多样性的间接价值,B正确;
C、城郊绿道、环城绿带的建设会使生态系统中的生产者增多,进而使消费者增多,可加快物质循环的速率,C错误;
D、立体植绿增加了生产者数量,可增大流入生态系统的总能量,并提高该生态系统的稳定性,D正确。
故选C。
3. 研究表明,哺乳动物细胞只会让细胞中的一条X染色体保持活性。染色体失活中心Xic的Xist基因转录的RNA可招募某些蛋白质聚集在失活染色体的周围,与X染色体密切结合后使该染色体凝缩成巴氏小体而失活,相关过程如下图所示。该过程发生在胚胎时期,且失活的染色体是随机的,失活后的染色体可稳定遗传给子细胞。下列分析错误的是( )
A. 雄性哺乳动物通常不会发生X染色体失活的现象
B. X染色体失活形成巴氏小体属于染色体数目变异
C. 干扰Xist基因转录可用于验证X染色体的失活机制
D. 基因型杂合的女性患血友病可能与X染色体失活有关
【答案】B
【解析】
【分析】表观遗传是指DNA序列不发生变化,但基因的表达却发生了可遗传的改变,即基因型未发生变化而表现型却发生了改变,如DNA的甲基化,甲基化的基因不能与RNA聚合酶结合,故无法进行转录产生mRNA,也就无法进行翻译,最终无法合成相应蛋白,从而抑制了基因的表达。
【详解】A、哺乳动物细胞只会让细胞中的一条X染色体保持活性,雄性哺乳动物细胞中通常只有一条X染色体,故不会发生X染色体失活的现象,A正确;
B、X染色体失活形成巴氏小体,失活后的染色体可稳定遗传给子细胞,没有发生染色体数目变化,不属于染色体数目变异,B错误;
C、Xist基因转录的 RNA 可招募某些蛋白质聚集在失活染色体的周围,与X染色体密切结合后使该染色体凝缩成巴氏小体而失活,干扰Xist 基因转录可使 X 染色体不失活,可用于验证X染色体的失活机制,C正确;
D、血友病是伴 X染色体隐性遗传病,基因型杂合的女性患血友病,可能与含有正常基因的 X 染色体失活有关,D正确。
故选B。
4. 细胞免疫离不开辅助性T细胞和细胞毒性T细胞的作用。下列说法错误的是( )
A. 两种T细胞均在胸腺中发育成熟,都在特异性免疫中发挥重要作用
B. 细胞毒性T细胞与B细胞结合也可以作为激活B细胞的第二个信号
C. 细胞毒性T细胞不能直接消灭病原体,但可使被病原体侵入的靶细胞裂解
D. 细胞因子主要由辅助性T细胞分泌,可促进细胞毒性T 细胞的分裂、分化
【答案】B
【解析】
【分析】在细胞免疫过程中,靶细胞、辅助性T细胞等参与细胞毒性T细胞的活化过程。当细胞毒性T细胞活化以后,可以识别并裂解被同样病原体感染的靶细胞。靶细胞裂解后,病原体失去了寄生的基础,因而可被抗体结合或直接被其他免疫细胞吞噬、消灭;此后,活化的免疫细胞的功能受到抑制,机体将逐渐恢复到正常状态。在这个过程中形成的记忆细胞可以在体内存活几年甚至几十年,如果没有机会再次接触相同的抗原,它们就会逐渐死亡。如果再次遇到相同的抗原,它们会立即分化为细胞毒性T细胞,迅速、高效地产生免疫反应。
【详解】A、两种Т细胞均在胸腺中发育成熟,在特异性免疫中都发挥重要作用,A正确;
B、辅助性Т细胞表面的特定分子发生变化并与B细胞结合,这是激活 B细胞的第二个信号,B 错误;
C、细胞毒性 T细胞会与靶细胞直接接触使靶细胞裂解,不直接消灭病原体,C正确;
D、辅助性T细胞分泌的细胞因子可以促进细胞毒性T细胞的分裂、分化,D正确。
故选B。
5. LHON病患者线粒体中的ND4基因发生突变,导致呼吸电子传递链上的载体复合物Ⅰ的结构改变,从而影响电子从 NADH 向其他复合物传递。NADH上的一对电子被传递到O₂时,可推动ATP的合成。而 LHON病患者视神经元合成的ATP不足以支持自身生存而造成视觉神经损伤,最终使患者视力受损,甚至双目失明。下列叙述正确的是( )
A. NADH主要是葡萄糖在线粒体基质中分解生成
B. 电子从NADH传递到O₂的过程发生在线粒体内膜上
C. 缺乏ATP明显降低了神经元中多种放能反应的速率
D. LHON病女性患者生育的后代有50%的患病可能
【答案】B
【解析】
【分析】有氧呼吸的第一、二、三阶段的场所依次是细胞质基质、线粒体基质和线粒体内膜。有氧呼吸第一阶段是葡萄糖分解成丙酮酸和[H],合成少量ATP;第二阶段是丙酮酸和水反应生成二氧化碳和[H],合成少量ATP;第三阶段是氧气和[H]反应生成水,合成大量ATP。
【详解】A、进行有氧呼吸时,丙酮酸进入线粒体氧化分解,NADH主要是丙酮酸在线粒体基质中分解生成的,葡萄糖不能进入线粒体,A 错误;
B、电子从NADH 传递到 O₂的过程是有氧呼吸的第三阶段,发生在线粒体内膜上,B正确;
C、ATP 用于吸能反应,缺乏 ATP 明显降低了神经元多种吸能反应的速率,C错误;
D、LHON病属于线粒体遗传病,女性患者生育的后代均患此病,D错误。
故选B。
6. 当前,肺结核(由结核杆菌引起)仍然是严重危害人类健康的重大传染病。取患者的痰进行结核杆菌培养是诊断肺结核的国际标准,但此方法检测周期较长,而其他检测方法存在诊断率过低的情况。cfDNA是由某些细胞裂解后释放在体液中的一种胞外 DNA片段,cfDNA在产前诊断、肿瘤诊断和监测中具有广泛应用。为开展cfDNA检测对肺结核病诊断价值的研究,下列属于必要研究步骤的有( )
①以结核杆菌的多个特异性基因为基础设计 PCR 引物;②研究cfDNA的基本化学组成成分;③取肺结核患者和非肺结核肺病患者的痰进行培养;④检测数名肺结核患者的cfDNA水平;⑤检测数名非肺结核肺病患者的cfDNA水平
A. ①②③④B. ①②④⑤C. ②③④⑤D. ①③④⑤
【答案】D
【解析】
【分析】PCR(聚合酶链式反应):是一项根据DNA半保留复制的原理,在体外提供参与DNA复制的各种组分与反应条件,对目的基因的核苷酸序列进行大量复制的技术。PCR反应的条件:一定的缓冲溶液、DNA模板、2种引物、4种脱氧核苷酸、耐高温的DNA聚合酶,以及能自动调控温度的仪器。
【详解】①④⑤为开展 cfDNA检测对肺结核病的诊断价值研究,需要以结核杆菌的多个特异性基因为基础设计PCR引物,检测数名肺结核患者和非肺结核肺病患者的 cfDNA 水平,检测是否含有结核杆菌的多个特异性基因,①④⑤正确;
②cfDNA基本化学组成成分脱氧核糖核苷酸,不需要研究,②错误;
③同时还需要取肺结核患者和非肺结核肺病患者的痰进行结核杆菌培养,将 cfDNA诊断结果与痰培养诊断结果比较,分析cfDNA 检测的灵敏度,③正确。D 符合题意。
故选D。
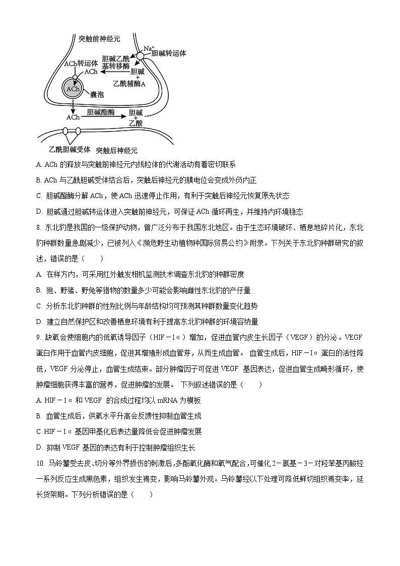
7. 乙酰胆碱(ACh)是兴奋性神经递质还是抑制性神经递质,要看其作用的靶器官。下图是乙酰胆碱合成、参与信息传递的示意图。下列分析错误的是( )
A. ACh的释放与突触前神经元内线粒体的代谢活动有着密切联系
B. ACh与乙酰胆碱受体结合后,突触后神经元的膜电位会变成外负内正
C. 胆碱酯酶分解ACh,使ACh迅速停止作用,有利于突触后神经元恢复原先状态
D. 胆碱通过胆碱转运体进入突触前神经元,可保证ACh循环再生,并维持内环境稳态
【答案】B
【解析】
【分析】兴奋在神经元之间需要通过突触结构进行传递,具体的传递过程为:兴奋以电流的形式传导到轴突末稍时,突触小泡释放递质(化学信号),递质作用于突触后膜,引起突触后膜产生膜电位(电信号),从而将兴奋传递到下一个神经元。
【详解】A、ACh 通过胞吐方式释放,该过程消耗能量,故与突触前神经元内线粒体的代谢活动有着密切联系,A 正确;
B、题干信息可知,乙酰胆碱(ACh)是兴奋性神经递质还是抑制性神经递质,要看其作用的靶器官;故ACh 与乙酰胆碱受体结合后,可能促进阳离子通道开放,也可能促进阴离子通道开放,突触后神经元的膜电位会变成外负内正或仍为外正内负,B错误;
C、胆碱酯酶分解ACh,使 ACh迅速停止作用,有利于突触后神经元恢复原先状态,C正确;
D、神经递质发挥作用后,会与受体分开,并迅速被降解或回收进细胞,以免持续发挥作用;题图可知,胆碱通过胆碱转运体进入突触前神经元,可保证 ACh循环再生,并维持内环境稳态,D正确。
故选B。
8. 东北豹是我国的一级保护动物,曾广泛分布于我国东北地区。由于生态环境破坏、栖息地碎片化,东北豹种群数量急剧减少,已被列入《濒危野生动植物种国际贸易公约》附录。下列关于东北豹种群研究的叙述,错误的是( )
A. 在样方内,可采用红外触发相机监测技术调查东北豹的种群密度
B. 狍、野猪、野兔等猎物的数量多少可能会影响雌性东北豹的产仔量
C. 分析东北豹种群的性别比例与年龄结构均可预测其种群数量变化趋势
D. 建立自然保护区和改善栖息环境有利于提高东北豹种群的环境容纳量
【答案】C
【解析】
【分析】种群的数量特征包括种群密度、出生率和死亡率、迁入率和迁出率、年龄结构和性别比例。其中,种群密度是种群最基本的数量特征;出生率和死亡率对种群数量起着决定性作用;年龄结构可以预测一个种群数量发展的变化趋势。
【详解】A、红外触发相机自动拍摄技术可以记录大中型、珍稀兽类、鸟类的活动,通过对数据的分析和处理,可以了解保护区内大型野生哺乳动物的物种丰富度,可采用红外触发相机自动拍摄监测技术调查东北豹的种群密度,A正确;
B、狍、野猪、野兔等猎物的数量多少可能会影响雌性东北豹的产仔量,B正确;
C、分析东北豹种群的年龄结构可预测种群数量变化趋势,性别比例不能预测种群数量变化趋势,C错误;
D、建立自然保护区和改善栖息环境等措施改善了资源条件,有利于提高东北豹种群的环境容纳量,D正确。
故选C。
9. 缺氧会使细胞内的低氧诱导因子(HIF-Iα)增加,促进血管内皮生长因子(VEGF)的分泌。VEGF 蛋白作用于血管内皮细胞,促进其增殖形成血管芽,从而生成血管。 血管生成后,HIF-Iα蛋白的活性降低,VEGF分泌停止,血管生成结束。部分肿瘤因子可促进VEGF 基因表达,促进血管生成畸形循环,使肿瘤细胞获得丰富的营养,促进肿瘤的发展。 下列叙述错误的是( )
A. HIF-1α和VEGF 的合成过程均以mRNA为模板
B. 血管生成后,供氧水平升高会反馈性抑制血管生成
C. HIF-1α基因甲基化后表达量降低会促进肿瘤发展
D. 抑制VEGF基因的表达有利于控制肿瘤组织生长
【答案】C
【解析】
【分析】根据题意,低氧条件下,缺氧诱导因子(HIF-1α)含量上升,可以调节促红细胞生成素(EPO)基因的表达,使造血干细胞分化的红细胞数量增加。EPO还可诱导血管内皮细胞生成因子(VEGF)基因的表达,促进血管的生成,而肿瘤血管生长对肿瘤的生长起重要作用。在富氧条件下,HIF-1α被羟基化后,最终被蛋白酶分解。
【详解】A、HIF-lα和 VEGF 均属于蛋白质,其合成过程均以 mRNA 作为模板,A正确;
B、缺氧使 HIF-1α、VEGF增多,促进血管生成,血管生成后,供氧水平升高,HIF-1α活性降低,VEGF分泌停止,血管生成结束,该过程属于负反馈调节,B正确;
C、HIF-lα基因甲基化后表达量降低,血管生成减少,为肿瘤细胞提供的营养和氧气减少,不利于肿瘤发展,C错误;
D、抑制 VEGF基因的表达,可抑制血管生成,供给肿瘤组织的氧气和营养物质减少,有利于控制肿瘤组织生长,D正确。
故选C。
10. 马铃薯受去皮、切分等外界损伤的刺激后,多酚氧化酶和氧气配合,可催化2-氨基-3-对羟苯基丙酸经一系列反应生成黑色素,组织发生褐变,影响马铃薯外观。马铃薯经以下处理可降低鲜切组织褐变率,延长货架期。下列分析错误的是( )
A. 题述处理方式只有①未通过降低多酚氧化酶活性来降低褐变率
B. 自然状态下马铃薯没有发生褐变与生物膜系统的分隔作用有关
C. 处理方法③④可破坏部分多酚氧化酶的空间结构且难以恢复
D. 减少组织中的2-氨基-3-对羟苯基丙酸,不能提高褐变抑制率
【答案】D
【解析】
【分析】分析题意,本实验目的是探究不同处理方法对马铃薯储存的影响,实验的自变量是不同处理方式,因变量是褐变抑制率。
【详解】 A、本实验目的是探究不同处理方法对马铃薯储存的影响,结合题意可知,处理方式①②③④分别为降低氧含量、低温、高温、酸性条件,其中①通过减少底物来降低褐变率,②③④通过降低多酚氧化酶的活性来降低褐变率,A 正确;
B、自然状态下果蔬并没有发生褐变,是因为细胞内具有生物膜系统,使多酚氧化酶与酚类底物分别储存在细胞的不同结构中而不能相遇,B正确;
C、据表可知,高温和酸性条件可破坏部分多酚氧化酶的空间结构且难以恢复,C正确;
D、2-氨基-3-对羟苯基丙酸是多酚氧化酶作用的底物,减少组织中的2-氨基-3-对羟苯基丙酸可降低褐变率,即提高褐变抑制率,D 错误。
故选D。
11. 细叶西伯利亚蓼是高原湖泊湿地的典型物种,也是该群落的重要优势种,对盐碱地环境具有很好的适应和改善能力。研究人员发现某高原湖泊上群落出现逆向演替的现象,其演替模式为:细叶西伯利亚蓼群系→细叶西伯利亚蓼→苔草→嵩草群系→水麦冬+苔草+嵩草群系。下列分析正确的是( )
A. 细叶西伯利亚蓼群落没有垂直分层的现象
B. 苔草对环境资源的竞争能力比细叶西伯利亚蓼强
C. 随着上述演替的进行,群落的遗传和物种多样性降低
D. 上述演替结果说明该高原湖泊的上壤状况得到了改善
【答案】C
【解析】
【分析】群落演替指随着时间的推移一个群落被另一个群落代替的过程。可分为初生演替与次生演替。
【详解】A、细叶西伯利亚蓼群落都具有垂直分层现象,A错误;
B、细叶西伯利亚蓼是高原湖泊湿地的典型物种,也是该群落的重要优势种,且该群落发生逆向演替后,由细叶西伯利亚蓼群系变成水麦冬+苔草+嵩草群系,故推测苔草对环境资源的竞争能力较细叶西伯利亚蓼弱,B错误;
C、题干的演替类型是逆向演替,随着演替的进行,群落的遗传和物种多样性降低,C正确;
D、该群落发生了逆向演替,演替结果不能说明该高原湖泊的土壤状况得到改善,D错误。
故选C。
12. 为研究外源添加IAA 对铝胁迫下大豆根系的生长和发育的影响,某研究小组进行以下实验:①种植RB(耐铝型)和SB(铝敏感型)两种大豆;②经完全营养液预处理后的大豆用O(CK组)、50 μml·L⁻¹的。AlCl₃(Al 组)、50μml·L⁻¹AlCl₃+0.5 ~50 μml·L⁻¹IAA、50μml·L⁻¹AlCl₃+50 μml·L⁻¹IAA +10 μml·L⁻¹TIBA(TIBA 为生长素的运输抑制剂)、 处理。③适宜条件下培养至第8天后,测定大豆的主根长度,得到下图所示实验结果。下列对实验结果的分析,正确的是( )
A. 50μml·L⁻¹的AlCl₃通过使大豆主根缩短来抑制大豆主根的生长
B. 正常条件下,50μml·L⁻¹的IAA 促进RB 主根生长,抑制SB主根生长
C. 外源添加适宜浓度的IAA可以抵抗铝胁迫对大豆主根生长的抑制作用
D. 设置TIBA处理组的目的是验证TIBA与铝胁迫协同抑制大豆主根生长
【答案】C
【解析】
【分析】生长素的作用表现为两重性:既能促进生长,也能抑制生长;既能促进发芽,也能抑制发芽;既能防止落花落果,也能疏花疏果。生长素所发挥的作用,因为浓度、植物细胞的成熟情况和器官的种类不同而有较大的差异。不同植物对生长素的敏感程度不同,双子叶植物>单子叶植物,同一植物的不同器官对生长素的敏感程度不同,敏感程度表现为根>芽>茎。
【详解】A、由图可知,50μml·L⁻¹的AlCl₃可抑制大豆主根的生长,但不会使其主根缩短,A错误;
B、图中的实验组是在铝胁迫下进行的,没有在正常条件下用50μml·L⁻¹的IAA处理RB和SB的实验组,不能说明50μml·L⁻¹的IAA促进RB主根的生长,抑制SB主根的生长,B错误;
C、与Al处理组相比,添加IAA的实验组说明外源添加适宜浓度的IAA可以抵抗铝胁迫对大豆根系生长的抑制作用,C正确;
D、TIBA为生长素的运输抑制剂,故设置TIBA处理组的目的是验证外源添加IAA对铝胁迫下大豆根系的生长和发育的影响与IAA的运输有关,D错误。
故选C。
13. 人体内部分激素调节的过程如图所示,甲、乙、丙表示内分泌腺,a、b表示激素。下列说法正确的是( )
A. 甲为下丘脑,其通过乙调控激素②的分泌,体现了激素分泌的分级调节
B. 激素①可以调控激素a、激素b的分泌,体现了激素分泌的反馈调节
C. 激素②与受体的复合物可以穿过核孔,从而调控相关基因的表达
D. 激素①可能是胰岛素,丙及支配丙的神经末稍是相应反射弧的效应器
【答案】B
【解析】
【分析】下丘脑、垂体和甲状腺功能的分级调节系统,也称为下丘脑—垂体—甲状腺轴;人和高等动物体内还有“下丘脑—垂体—肾上腺皮质轴”“下丘脑—垂体—性腺轴”等,人们将下丘脑、垂体和靶腺体之间存在的这种分层调控,称为分级调节。分级调节可以放大激素的调节效应,形成多级反馈调节,有利于精细调控,从而维持机体的稳态。
【详解】A、下丘脑、垂体和靶腺体之间存在的分层调控称为分级调节,由图可知,激素②的分泌不属于分级调节,A 错误;
B、由图可知,激素①合成增多可以反过来抑制a、b的分泌,属于负反馈调节,B正确;
C、激素①与受体结合的复合物可穿过核孔与细胞核受体结合,从而调控相关基因的表达,C错误;
D、激素①的分泌是分级调节的结果,胰岛素的分泌不存在分级调节,D错误。
故选B。
14. 下图是某农业生态系统中能量流动的四条路径示意图。下列分析正确的是( )
A. 第一条路径中的全部食肉动物均为第三营养级,归属于该营养级的能量最少
B. 第二条和第三条路径的能量以热能的形式散失,散失过程伴随着CO₂的产生
C. 人工辅助能包括光能、饵料中的化学能等,该能量在生态系统中可循环使用
D. 第四条路径通过农畜产品使能量流向人类,提高了营养级之间的能量传递效率
【答案】B
【解析】
【分析】1、生产者同化量的去向包括用于自身呼吸散失的能量,流向下一营养级的能量及流向分解者的能量。
2、能量流动分析:“一来源两去路”,同化量=呼吸散失+用于自身生长、发育、繁殖。“一来源三去路”,定量不定时分析流入某一营养级的一定量的能量,在足够长的时间内的去路可以有三条:(1)自身呼吸消耗;(2)流入下一营养级;(3)被分解者分解。“一来源四去路”,定量定时,除了三去路以外,多出“未被利用”。
【详解】A、第一条路径中的全部食肉动物可能是第三营养级或更高营养级,A 错误;
B、第二条和第三条路径的能量以热能的形式散失,散失过程伴随着 CO₂的产生,B正确;
C、人工辅助能包括光能、饵料等形式,能量不能在生态系统中循环使用,C错误;
D、第四条路径通过农畜产品使能量流向人类,提高了能量的利用率,但不能提高营养级之间的能量传递效率,D错误。
故选B。
15. 长Q-T间期综合征是指心电图上QT间期延长,临床上表现为室性心律失常、晕厥和猝死的一组综合征。某种类型的长Q-T间期综合征与7号染色体上的KCNH2基因和11号染色体上的KCNQ1基因有关,表现为单基因隐性遗传或双基因隐性遗传,下图表示三种类型的患者。不考虑其他变异,下列分析正确的是( )
注:KCNH2/KCNH2患者不携带KCNQ1基因,KCNQl/KCNQl患者不携带KCNH2基因, KCNH2/KCNQ1患者仅携带单个KCNH2基因和KCNQI基因
A. 分别携带KCNH2基因与 KCNQI基因的正常夫妇婚配,生育患病儿子的概率是1/4
B. 携带KCNH2基因的正常夫妇婚配,正常孩子中不携带KCNH2基因的概率是2/3
C. KCNH2/KCNQ1患病女性与正常男性婚配,后代中的男孩或女孩均表现为不患病
D. KCNH2/KCNQ1患病女性与 KCNH2/KCNH2患病男性婚配,生育正常女孩的概率是1/8
【答案】D
【解析】
【分析】由题图信息可知,长Q-T间期综合征与7号染色体上的KCNH2基因和11号染色体上的KCNQl基因有关,假设KCNH2基因用a表示,对应的正常基因用A表示,KCNQ1基因用b表示,对应的正常基因用B 表示, 分别携带KCNH2基因与KCNQ1基因的正常夫妇的基因型为AaBB、AABb,KCNH2/KCNQ1患者基因型为AaBb。
【详解】A、已知长Q-T间期综合征与7号染色体上的KCNH2基因和11号染色体上的KCNQl基因有关,假设KCNH2基因用a表示,对应的正常基因用A表示,KCNQ1基因用b表示,对应的正常基因用B 表示。 分别携带KCNH2基因与KCNQ1基因的正常夫妇的基因型为AaBB、AABb,他们生育患病儿子(基因型AaBb)的概率是 1/4×1/2=1/8,A错误;
B、携带KCNH2基因的正常夫妇的基因型为AaBB,正常孩子(AABB)中不携带致病基因的概率1/3,B错误;
C、 KCNH2/KCNQ1患者仅携带单个KCNH2基因和KCNQI基因,所以KCNH2/KCNQ1患病女性的基因型为AaBb,其与正常男性(基因型为AABB,或AaBB,或AABb)婚配,可能生育基因型为AaBb(或aaBb,或Aabb)的患病孩子,C错误;
D、KCNH2/KCNQ1患病女性的基因型为AaBb,与KCNH2/KCNH2 患病男性(基因型aaBB)婚配,生育正常女孩(基因型为AaBB)的概率是1/2×1/2×1/2=1/8,D正确。
故选D。
二、非选择题。
16. 高温干旱是水稻高产、优质的制约因素之一。PSⅡ是叶绿体的光反应系统,主要由D蛋白、光合色素等物质组成,可裂解水并进行电子传递。为探究持续髙温对水稻光合作用的影响,研究小组以J935 和J535两个处于灌浆期的水稻品种为材料,分别进行平均日温为26 ℃处理(NT)、平均日温为33℃处理(HT),处理周期为整个灌浆期,结果发现HT组总叶绿素含量降低。回答下列问题:
(1)PSⅡ上的光合色素吸收光能后,裂解水生成____,并产生2个电子,电子经传递后,可用于____结合形成 NADPH,NADPH在暗反应中的作用有____。
(2)检测叶片中的叶绿素含量,需要先提取和分离色素,提取和分离色素常用的试剂分别为____;据题分析,高温处理后灌浆期水稻光合速率降低的原因是____。
(3)高温处理20天后,检测叶绿体中的 D 蛋白基因表达情况,结果如下图所示:
注:Actin 基因的表达稳定,可作为其他基因表达情况的参照。
①据图分析,高温对光合作用的损伤机制为:____。②除检测D蛋白基因的表达量,还可利用抗原—抗体杂交法检测D 蛋白在叶绿体的分布情况,以进一步研究高温对光合作用的损伤机制。具体做法是用____标记抗体探针,用一定方法处理后使其进入细胞检测D蛋白。
【答案】(1) ①. O₂和H⁺ ②. H⁺与NADP⁺ ③. 作为活泼的还原剂,参与暗反应阶段的化学反应,同时也储存部分能量供暗反应阶段利用
(2) ①. 无水乙醇、层析液 ②. 高温使水稻叶片的总叶绿素含量降低,光反应速率降低,为暗反应提供的 ATP 和 NADPH 减少,光合速率降低
(3) ①. 高温会降低 D蛋白基因的表达量,使水稻叶绿体的 D 蛋白含量降低,从而抑制 PSⅡ的功能,导致光反应速率降低 ②. 放射性同位素
【解析】
【分析】1、光反应阶段:光合作用第一个阶段的化学反应,必须有光才能进行,这个阶段叫作光反应阶段。光反应阶段是在类囊体的薄膜上进行的。叶绿体中光合色素吸收的光能,有以下两方面用途。一是将水分解为氧和H+,氧直接以氧分子的形式释放出去,H+与氧化型辅酶Ⅱ(NADP+)结合,形成还原型辅酶Ⅱ(NADPH)。NADPH作为活泼的还原剂,参与暗反应阶段的化学反应,同时也储存部分能量供暗反应阶段利用;二是在有关酶的催化作用下,提供能量促使ADP与Pi反应形成ATP。这样,光能就转化为储存在ATP中的化学能。
2、暗反应阶段:光合作用第二个阶段中的化学反应,有没有光都能进行,这个阶段叫作暗反应阶段。暗反应阶段的化学反应是在叶绿体的基质中进行的。在这一阶段,CO2被利用,经过一系列的反应后生成糖类。
3、绿叶中的色素能够溶解在有机溶剂无水乙醇中,所以,可以用无水乙醇提取绿叶中的色素。由于色素存在于细胞内,需要先破碎细胞才能释放出色素。绿叶中的色素不只有一种,它们都能溶解在层析液中,但不同的色素溶解度不同。溶解度高的随层析液在滤纸上扩散得快,反之则慢。这样,绿叶中的色素就会随着层析液在滤纸上的扩散而分开。
【小问1详解】
PSⅡ上的光合色素吸收光能后,裂解水生成 O₂和 H⁺,并生成2个电子,电子经传递后,可用于H⁺与NADP⁺结合形成 NADPH,NADPH 在暗反应中的作用是作为活泼的还原剂,参与暗反应阶段的化学反应,同时也储存部分能量供暗反应阶段利用。
【小问2详解】
提取和分离色素常用的试剂分别为无水乙醇、层析液;据题分析,高温处理后灌浆期水稻光合速率降低的原因是高温使水稻叶片的总叶绿素含量降低,光反应速率降低,为暗反应提供的 ATP 和 NADPH减少,光合速率降低。
【小问3详解】
根据电泳的实验结果,高温(HT组)可降低 D 蛋白基因的表达量,使水稻叶绿体的 D 蛋白含量降低。
①据图分析,高温对光合作用的损伤机制为:PSⅡ是叶绿体的光反应系统,主要由 D蛋白、光合色素等物质组成,高温会降低D蛋白基因的表达量,使水稻叶绿体的D蛋白含量降低,D蛋白含量降低会抑制 PSⅡ的功能从而降低光反应速率。
②进一步研究高温对光合作用的损伤机制。具体做法是可用放射性同位素标记抗体探针,并通过抗原—抗体杂交的方法检测 D 蛋白在叶绿体的分布情况,以研究高温对光合作用的损伤机制。
17. 产肠毒素性大肠杆菌(ETEC)可破坏肠道黏膜的完整性和功能,导致机体免疫力下降和肠道菌群紊乱,是引起人和动物腹泻的主要病原菌之一。研究人员探讨复合有机酸(OA)含量在 ETEC 感染条件下对小鼠免疫反应和代谢的影响,为复合有机酸制剂作为饲料添加剂的研发和科学应用提供理论依据。研究人员选择7周龄雌鼠随机均分为5组,进行如下实验。回答下列问题:
(1)实验鼠的选材要求是____(答出两点)。第1、2组的作用是____。该实验的自变量有____。
(2)白细胞介素-6(IL-6)和肿瘤坏死因子-α(TNF-α)属于细胞因子,可引起局部和全身炎症反应。IgA 是免疫球蛋白 A。实验至第22天时,检测小鼠的相关代谢指标,结果如下表和下图所示:
①表中实验结果可说明OA有助于缓解小鼠因 ETEC 感染导致的炎症反应,提高免疫力,判断理由是____。
②肠道微生物可利用肠腔中未完全消化的物质发酵产生乙酸、丙酸、丁酸等脂肪酸,并促进肠道上皮细胞增殖。饲料中添加OA在一定程度上有利于抵御ETEC感染产生的腹泻症状,图中支持这一结论的实验结果和原理是____。
【答案】17. ①. 生长状况相同、健康、品种相同 ②. 作为对照组 ③. 饲料中添加OA的比例、是否注射ETEC菌液
18. ①. 第3、4、5组小鼠的IL-6、TNF-α含量较第2组的低,IgA的含量较第2组的高 ②. 第3、4、5组小鼠结肠食糜脂肪酸含量比第2组的高,说明饲料中添加OA可促进肠道微生物菌群产生较多结肠食糜脂肪酸,促进肠道上皮细胞增殖,有利于保持肠道黏膜的完整性和功能,以抵御ETEC感染产生的腹泻症状
【解析】
【分析】1、免疫系统包括免疫器官、免疫细胞和免疫活性物质。(1)免疫器官:骨髓、胸腺、脾、淋巴结、扁桃体等。(2)免疫细胞:吞噬细胞和淋巴细胞。(3)免疫活性物质:抗体(由浆细胞分泌)、细胞因子(由辅助性T细胞分泌)、溶菌酶等;
2、人体免疫包括非特异性免疫和特异性免疫,非特异性免疫包括第一、二道防线,第一道防线由皮肤和黏膜组成,第二道防线由体液中的杀菌物质和吞噬细胞组成;特异性免疫是人体的第三道防线,由免疫器官、免疫细胞借助于血液循环和淋巴循环组成,包括细胞免疫和体液免疫两种方式;
3、体液免疫过程中,接受抗原刺激的B细胞会增殖分化为记忆B细胞和浆细胞,浆细胞可以分泌抗体。
【小问1详解】
实验鼠的选材要求是生长状况相同、健康、品种相同;饲料添加有机酸的为实验组,所以第1组和第2组为对照组;该实验的自变量有饲料中添加OA的比例,以及是否注射ETEC菌液;
【小问2详解】
①已知IL-6和TNF-α属于细胞因子,可引起局部和全身炎症反应。 根据表中实验结果,第3、4、5组小鼠的IL-6、TNF-α含量较第2组的低,说明OA有助于缓解小鼠因ETEC感染导致的炎症反应,而IgA的含量较第2组的高,说明饲料中添加OA可提高小鼠的免疫力;
②根据题干信息,产肠毒素性大肠杆菌(ETEC)可破坏肠道黏膜的完整性和功能;肠道微生物可利用肠腔中未完全消化的物质发酵产生乙酸、丙酸、丁酸等脂肪酸,并促进肠道上皮细胞增殖;再结合图中实验结果,可知第3、4、5组小鼠结肠食糜脂肪酸含量比第2组的高,说明饲料中添加OA可促进肠道微生物菌群产生较多结肠食糜脂肪酸,促进肠道上皮细胞增殖,有利于保持肠道黏膜的完整性和功能,以抵御ETEC感染产生的腹泻症状。
18. 白粉虱是对农作物及园艺植物极具破坏性的害虫之一,其成虫和若虫都可通过刺吸式口器从植物韧皮部取食植物汁液,导致植物生活力下降,出现叶片过早枯萎、果实过早脱落和发育迟缓等现象。目前防治白粉虱的主要方法是针对其不同发育阶段使用化学杀虫剂。回答下列问题:
(1)从生态系统的稳定性角度分析,农田生态系统易发生严重白粉虱虫害的主要原因是____。植物汁液的主要营养成分是糖类,所含氮元素较少,而白粉虱在取食过程中会分泌蜜露(一些虫类排出的含糖液体)。请推测,白粉虱获取足量的氮元素并维持体内糖平衡的对策是____。孳生白粉虱的作物容易发生霉菌病害的原因有:①高温高湿、连续阴雨等天气适宜霉菌生长;②____。
(2)新烟碱类杀虫剂——啶虫脒、双酰胺类杀虫剂——溴氰虫酰胺是常用的两种白粉虱杀虫剂。新烟碱类杀虫剂可永久性与乙酰胆碱受体结合,导致昆虫麻痹死亡;双酰胺类杀虫剂作用于钙离子通道使肌细胞的钙含量失衡,肌细胞持续收缩。研究人员进行了相关实验以开展杀虫剂毒力研究,实验结果如下图所示:
①啶虫脒可杀死白粉虱的原理是____。
②据图分析,上述研究的主要目的是____。
③杀虫剂浓度达到1200mg⋅L⁻¹时杀虫效果较好,但应用于生产实践可能存在潜在危害。为评价农药单配、复配后的安全性,可围绕____(答出一点)进一步探究。
【答案】(1) ①. 农田生态系统的营养结构简单,自我调节能力较低,抵抗力稳定性较低 ②. 取食大量植物汁液获取氮元素,同时以蜜露形式排出多余的糖分 ③. 白粉虱分泌的蜜露为霉菌的生长提供了较充足的能量和营养物质
(2) ①. 啶虫脒与乙酰胆碱受体结合,抑制乙酰胆碱与受体结合,阻断突触间的兴奋传递,导致昆虫麻痹死亡 ②. 探究啶虫脒和溴氰虫酰胺复配对白粉虱的毒力效果 ③. 单配、复配后的杀虫剂在农作物上的降解规律
【解析】
【分析】1、生物之间的常见关系有寄生关系、互利共生关系、捕食关系和竞争关系;
2、有害生物防治方法:⑴物理防治方法:主要指用器械、工具的方法捕获或杀灭有害生物;⑵化学防治方法:主要指用化学试剂毒杀有害生物;⑶生物防治方法:一是指某种生物可捕食某种环境有害生物,二是指某些微生物或其代谢产物对某种有害生物具有毒杀致死作用。
【小问1详解】
农田生态系统易发生严重白粉虱虫害的主要原因是农田生态系统营养结构简单,自我调节能力低。植物汁液的主要营养成分是糖类,所含氮元素较少,而白粉虱在取食过程中会分泌蜜露,据此推测白粉虱获取足量的氮元素并维持体内糖平衡的对策是取食大量植物汁液获取氮元素,同时排出蜜露减少糖类积累。白粉虱分泌的蜜露为霉菌的生长提供了较充足的能量和营养物质,因此感染白粉虱的作物容易发生霉菌病害;
【小问2详解】
据题可知,啶虫脒杀死白粉虱的原理是与乙酰胆碱受体结合,抑制乙酰胆碱与受体结合,阻断突触间的兴奋传递,导致昆虫麻痹死亡。据图分析可知,该实验选用了不同浓度的啶虫脒、溴氰虫酰胺,并将2种杀虫剂按1:1复配后再稀释配制成不同浓度的溶液,该研究的目的是探究啶虫脒和溴氰虫酰胺复配对白粉虱的毒力效果。为评价农药单配、复配后的安全性,可围绕单配、复配后的杀虫剂在农作物上的降解规律等方面进一步探究。
19. 我国的养蚕业已有近7000年的历史,养蚕、缫丝、织绸是中华民族对人类文明作出的重要贡献。家蚕在养殖过程中易遭受家蚕核型多角体病毒(BmNPV)的侵害,BmNPV 会使家蚕身体出现肿胀病斑,最终出现血液型脓病而死亡,严重威胁桑蚕业的生产和发展。C108 是高产蚕丝的易感 BmNPV 的纯合家蚕品系,研究人员获得具有BmNPV 抗性基因与相关蛋白的家蚕品系 BN,通过杂交育种培育抗 BmNPV 的品系,研究其遗传机制。杂交方案如下图所示。经鉴定,BN第27号染色体上的 BmNPV 抗性基因表达的 BmNOX 酶可在肠道使 BmNPV失活。不考虑其他变异,回答下列问题:
(1)已知BN具有一对 BmNPV 抗性基因,则 C108 的易感 BmNPV 性状属于____(填“显性”或“隐性”)性状。食物中添加 BmNPV 的作用是____。
(2)F₁与♀Cl08回交,所得子代的食物中添加 BmNPV 后,理论上存活的家蚕大约占____,得到BC₁M。F₁分别与♀Cl08、♂Cl08回交获得BC₁M和BC₁F,这样做有利于保存____性状。
(3)研究人员通过转基因技术对C108转入单个R基因,通过干扰BmNPV 在宿主细胞内复制获得抗性品系R50.具有两种抗性基因的个体对BmNPV的抗性增强,BmNPV感染后病斑更少。选择纯合的 BC₂M 与 R50杂交,子代的食物中添加BmNPV,____(填“能”或“不能”)根据子代家蚕个体出现的病斑情况,判断 R 基因是转入了 27 号染色体,还是转入了其他常染色体,原因是____。若R基因转入其他常染色体,子一代随机交配,则子二代对 BmNPV 表现为强抗性和抗性的比例为____。
【答案】(1) ①. 隐性 ②. 利用 BmNPV 感染家蚕,筛选出抗BmNPV 的个体
(2) ①. 1/2 ②. C108 的高产蚕丝
(3) ①. 不能 ②. R基因转入27 号染色体与转入其他常染色体,子代家蚕个体出现的病斑情况基本相同 ③. 21:34
【解析】
【分析】1、基因分离定律的实质:在杂合子的细胞中,位于一对同源染色体上的等位基因,具有一定的独立性;生物体在进行减数分裂形成配子时,等位基因会随着同源染色体的分开而分离,分别进入到两个配子中,独立地随配子遗传给后代。
2、基因自由组合定律的实质是:位于非同源染色体上的非等位基因的分离或自由组合是互不干扰的;在减数分裂过程中,同源染色体上的等位基因彼此分离的同时,非同源染色体上的非等位基因自由组合。
【小问1详解】
已知 BN具有一对 BmNPV 抗性基因,易感品系 C108 与 BN杂交后,用病毒感染可出现存活个体,说明 C108 的易感 BmNPV性状为隐性性状。若易感品系 C108 为显性状性,则子代全部不抗病,无存活个体。食物中添加 BmNPV 的作用是利用 BmNPV 感染家蚕,筛选出抗BmNPV 的个体。
【小问2详解】
F1(基因型视为 Aa)与♀C108(基因型视为 aa)回交,所得子代的食物中添加 BmNPV 后,理论上大约有1/2的家蚕(基因型为 Aa)存活 ;C108 是高产蚕丝的易感 BmNPV 的家蚕品系,F1分别与 ♀ C108、♂ C108回交获得 BC1M和BC1F,(基因型为 Aa)和 (基因型为 Aa),这样做有利于保存 C108 的高产蚕丝性状。
【小问3详解】
研究人员通过转基因技术对C108转入单个R基因,通过干扰BmNPV 在宿主细胞内复制获得抗性品系R50,具有两种抗性基因的个体对BmNPV的抗性增强,BmNPV感染后病斑更少。选择纯合的 BC2M (AA)与 R50(Rr)杂交,r若R基因转入27号染色体上,则子代的基因型为AR和Ar,在子代的食物中添加BmNPV“能”根据子代家蚕个体出现的病斑情况,判断 R 基因是转入了 27 号染色体,若转入了其他常染色体,子代的基因型也可表示为AR和Ar,可见通过子代病斑的大小无法判断R基因是否转入27号染色体上。若R基因转入其他常染色体,则分对考虑,子一代的基因型为Aa,另一对的基因型为Rr和rr,子一代随机交配,A_∶aa=3∶1,另一对R_∶rr=7∶9,则子二代对 BmNPV 表现为强抗性和抗性的比例为(3/4×7/16)∶(3/4×9/16+1/4×7/16)=21∶34.。
20. 油酸是一种单不饱和脂肪酸,稳定性高,具有较高的营养和保健功能,富含油酸的食用油可长时间保存且在高温条件下不易氧化变质。油酸含量是评价大豆油食用品质和稳定性的重要指标。研究人员利用转基因技术抑制大豆内源FAD2-1基因的表达,获得了油酸比例显著提高的大豆,其油酸含量高51.71%。回答下列问题:
(1)从大豆基因组数据库查找到FAD2-1基因的序列后,可用____的方法获得FAD2-1基因片段,接着用PCR技术进行扩增,PCR技术的原理是____。
(2)对FAD2-1基因进行XbaⅠ、SacⅠ双酶切,这两种酶作用的化学键是____。将FAD2-1基因反向连接到pCAMBIA3300-BCSP质粒中,构建反义基因表达载体。FAD2-1基因、重组表达载体的结构如下图所示,a~d 表示 FAD2-1基因的4个位点。
将FAD2-1基因的____(填图中的字母)位点连接到重组表达载体模板链启动子端。重组表达载体转录产生的mRNA可抑制细胞内FAD2-1基因的表达,其原因是____。
(3)重组表达载体中包含草铵磷(一种除草剂)抗性基因,转化后可以通过____的方法挑选出存活的大豆植株,收获大豆后检测____,鉴定成功转基因的大豆植株并评价其效果。
【答案】(1) ①. 人工合成 ②. DNA的半保留复制
(2) ①. 磷酸二酯键 ②. b ③. 重组表达载体中目的基因转录产生的mRNA与FAD2-1基因转录产生的mRNA可发生碱基互补配对,形成双链结构,从而抑制FAD2-1基因的 mRNA进行翻译
(3) ①. 喷施草铵磷 ②. 大豆的油酸含量
【解析】
【分析】基因工程是狭义的遗传工程,基因工程的基本原理是让人们感兴趣的基因(即目的基因)在宿主细胞中稳定高效地表达。为了实现基因工程的目标,通常要有多种工具酶、目的基因、载体和宿主细胞等基本要素,并按照一定的程序进行操作,它包括目的基因的获得、重组DNA的形成,重组DNA导入受体细胞也称(宿主)细胞、筛选含有目的基因的受体细胞和目的基因的表达等几个方面。
【小问1详解】
从大豆基因组数据库查找到FAD2-1基因的序列,可用人工合成的方法获得FAD2-1基因片段,接着用PCR技术进行扩增,PCR技术的原理DNA的半保留复制。
【小问2详解】
XbaⅠ、SacⅠ两种限制酶作用的化学键是磷酸二酯键。据题可知,需要将FAD2-1基因反向连接到pCAMBIA3300-BCSP质粒中,构建反义基因表达载体,故应将FAD2-1基因模板链的互补链接入重组表达载体的模板链中,再结合图示,观察转录方向,根据同向连接原则,可将FAD2-1基因的b位点连接到重组表达载体模板链的启动子端,重组表达载体中目的基因转录产生的mRNA与FAD2-1基因转录产生的mRNA可发生碱基互补配对,形成双链结构,从而抑制FAD2-1基因的mRNA进行翻译,抑制细胞内FAD2-1基因的表达。
【小问3详解】处理方式
处理方法
褐变抑制率/%
①
对鲜切马铃薯进行真空包装
43.37
②
马铃薯在低温2~3℃下贮藏8个月
36.34
③
马铃薯放在45℃培养箱中热空气处理6h
47.5
④
采用1.5%柠檬酸+0.05%L-半胱氨酸浸
泡15 min处理鲜切马铃薯
76.69
处理方法
组别
第1组
第2组
第3组
第4组
第5组
喂养条件
基础饲料
基础饲料+
1.5% OA
基础饲料+
4.5% OA
基础饲料+
75% OA
喂养 15 天
后进行感染
处理
按10g0.1mL
的剂量腹腔注
射缓冲溶液
按 10g0.1 mL的剂量腹腔注射ETEC菌液引起免疫炎症反应
喂养
按上述喂养条件继续饲喂相应饲料22 天
项目
组别
第1组
第2组
第3组
第4组
第5组
IL-6/(pg·mL⁻¹)
16.29
23.32
16.14
20.06
21.03
TNF-α/(pg·mL⁻¹)
84.58
124.28
95.87
105.06
113.97
IgA/(μg·mL⁻¹)
15.72
16.69
20.36
19.38
17.64
相关试卷
这是一份海南省部分学校2023-2024学年高三下学期高考全真模拟卷(六)生物试卷(Word版附解析),共11页。试卷主要包含了考查范围等内容,欢迎下载使用。
这是一份安徽省部分学校2023-2024学年高三上学期期末生物试题(Word版附解析),文件包含安徽省部分学校2023-2024学年高三上学期期末生物试题原卷版docx、安徽省部分学校2023-2024学年高三上学期期末生物试题Word版含解析docx等2份试卷配套教学资源,其中试卷共28页, 欢迎下载使用。
这是一份安徽省部分学校2023-2024学年高三下学期春季阶段性检测生物试题,共14页。

