


北京市三年(2021-2023)中考化学模拟题分类汇编-54海洋资源
展开
这是一份北京市三年(2021-2023)中考化学模拟题分类汇编-54海洋资源,共12页。试卷主要包含了选择题等内容,欢迎下载使用。
一、选择题
1.(2023·北京朝阳·二模)下列关于“粗盐中难溶性杂质的去除”实验的叙述不正确的是
A.该实验利用了NaCl溶于水的性质
B.溶解时,用玻璃棒搅拌的目的是加速溶解
C.过滤时,使用的玻璃仪器有烧杯、漏斗、玻璃棒
D.蒸发时,必须蒸干蒸发皿中的水分才能停止加热
2.(2023·北京顺义·二模)粗盐中难溶性杂质去除实验不需要的仪器是
A.量筒B.玻璃棒
C.漏斗D.蒸发皿
3.(2023·北京丰台·一模)下列去除粗盐中难溶性杂质得到精盐的实验操作中,说法不正确的是
A.正确的操作顺序是①③②
B.操作①利用了氯化钠易溶于水的性质
C.①②③中玻璃棒的作用相同
D.操作②采用了蒸发溶剂的方法得到精盐
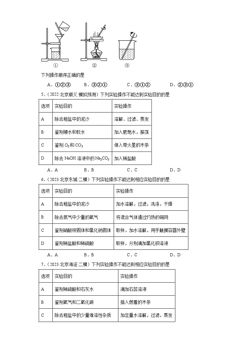
4.(2023·北京海淀·一模)下图是去除粗盐中难溶性杂质实验的三步操作。
下列操作顺序正确的是
A.①②③B.③②①C.③①②D.②③①
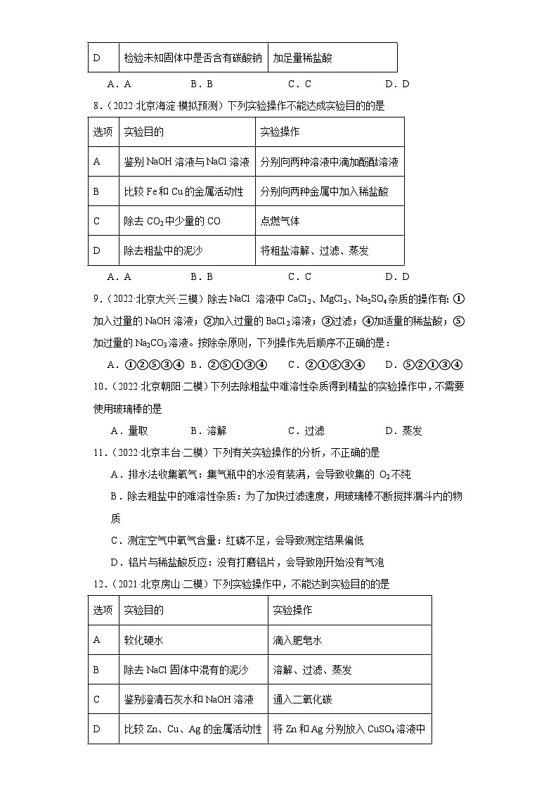
5.(2022·北京顺义·模拟预测)下列实验操作不能达到实验目的的是
A.AB.BC.CD.D
6.(2023·北京东城·二模)下列实验操作不能达到相应实验目的的是
A.AB.BC.CD.D
7.(2023·北京海淀·二模)下列实验操作不能达到相应实验目的的是
A.AB.BC.CD.D
8.(2022·北京海淀·模拟预测)下列实验操作不能达成实验目的的是
A.AB.BC.CD.D
9.(2022·北京大兴·三模)除去NaCl 溶液中CaCl2、MgCl2、Na2SO4杂质的操作有:①加入过量的NaOH溶液;②加入过量的BaCl2溶液;③过滤;④加适量的稀盐酸;⑤加过量的Na2CO3溶液。按除杂原则,下列操作先后顺序不正确的是:
A.①②⑤③④B.②⑤①③④C.②①⑤③④D.⑤②①③④
10.(2022·北京朝阳·二模)下列去除粗盐中难溶性杂质得到精盐的实验操作中,不需要使用玻璃棒的是
A.量取B.溶解C.过滤D.蒸发
11.(2022·北京丰台·二模)下列有关实验操作的分析,不正确的是
A.排水法收集氧气:集气瓶中的水没有装满,会导致收集的 O2不纯
B.除去粗盐中的难溶性杂质:为了加快过滤速度,用玻璃棒不断搅拌漏斗内的物质
C.测定空气中氧气含量:红磷不足,会导致测定结果偏低
D.铝片与稀盐酸反应:没有打磨铝片,会导致刚开始没有气泡
12.(2021·北京房山·二模)下列实验操作中,不能达到实验目的的是
A.AB.BC.CD.D
13.(2021·北京丰台·二模)下列实验方案能够达到相应实验目的的是
A.AB.BC.CD.D
14.(2021·北京海淀·一模)下列实验步骤能达到实验目的的是
A.AB.BC.CD.D
15.(2021·北京朝阳·二模)粗盐中难溶性杂质去除的实验步骤如下图所示。有关该实验的说法中,不正确的是( )
A.实验步骤是①③②B.步骤②出现大量固体时停止加热
C.步骤③漏斗中液面低于滤纸边缘D.各步操作均需用玻璃棒搅拌
16.(2021·北京海淀·中考模拟)用下图操作可完成甲、乙两个实验。甲实验为粗盐的初步提纯,乙实验为配制溶质质量分数15%的氯化钠溶液。下列说法中正确的是
A.甲实验的步骤是①④⑤,其中去除杂质的关键一步是蒸发
B.甲实验各步操作中的玻璃棒均用于搅拌
C.乙实验按照②③①的步骤进行操作,会导致配制的溶液浓度偏小
D.乙实验中,若①所用烧杯刚刚用清水洗过,会导致配制的溶液浓度偏大
17.(2021·北京石景山·一模)下列实验操作不能达到实验目的的是( )
A.通过溶解、过滤、蒸发操作去除粗盐中难溶性杂质
B.称量2.5g氯化钠、量取47.5mL水溶解配制50g5%的氯化钠溶液
C.向某固体中加入稀盐酸检验固体中是否含有碳酸盐
D.将燃着的木条伸入集气瓶中区分氧气和空气两瓶气体
18.(2021·北京顺义·一模)粗盐提纯和配制5%的食盐水都需进行的操作是
A.过滤B.蒸发C.溶解D.称量
19.(2021·北京房山·一模)在我国制碱工业方面,作出杰出贡献的科学家是
A.莫言B.杨振宁
C.侯德榜D.屠呦呦
20.(2021·北京海淀·模拟)现欲将粗盐提纯,并用制得的精盐配制质量分数一定的氯化钠溶液。下列说法正确的是
A.蒸发滤液时,待蒸发皿中滤液蒸干后停止加热
B.配制溶液需要经过计算、称量、量取、溶解、装液、贴标签等步骤
C.粗盐溶解和进行过滤操作时,都用到玻璃棒,玻璃棒的作用相同
D.配制溶液时必备的仪器有托盘天平、酒精灯、量筒、烧杯、玻璃棒等
21.(2021·北京海淀·模拟)我国化学家侯德榜的“联合制碱法”工艺简洁效率高.其主要反应如下:
①NH3+H2O+CO2=NH4HCO3
②NaCl(饱和)+NH4HCO3=NH4Cl+NaHCO3↓
③2NaHCO3Na2CO3+H2O+CO2↑
下列说法正确的是
A.①反应是化合反应,②反应是置换反应
B.③反应过程中碳元素的化合价发生改变
C.③反应后的H2O和CO2可以被循环使用
D.反应结束后,只得到一种产物Na2CO3
22.(2021·北京朝阳·一模)如图粗盐提纯的操作步骤中,不需要使用玻璃棒的是( )
A.操作ⅡB.操作ⅢC.操作ⅣD.操作Ⅴ
选项
实验目的
实验操作
A
除去粗盐中的泥沙
溶解、过滤、蒸发
B
鉴别硬水和软水
加入肥皂水,振荡
C
鉴别O2和CO2
伸入带火星的木条
D
除去NaOH溶液中的Na2CO3
加入稀盐酸
选项
实验目的
实验操作
A
除去粗盐中的泥沙
加水溶解,过滤,洗涤,干燥
B
除去氮气中少量的氧气
将混合气体通过灼热的铜网
C
鉴别硝酸铵固体和氯化钠固体
取样,加水溶解,用手触摸容器外壁
D
鉴别稀盐酸和稀硫酸
取样,分别滴加氯化钡溶液
选项
实验目的
实验操作
A
鉴别稀硫酸和石灰水
滴加石蕊溶液
B
鉴别氧气和二氧化碳
插入燃着的木条
C
除去粗盐中的少量难溶性杂质
加足量水溶解,过滤,蒸发
D
检验未知固体中是否含有碳酸钠
加足量稀盐酸
选项
实验目的
实验操作
A
鉴别NaOH溶液与NaCl溶液
分别向两种溶液中滴加酚酞溶液
B
比较Fe和Cu的金属活动性
分别向两种金属中加入稀盐酸
C
除去CO2中少量的CO
点燃气体
D
除去粗盐中的泥沙
将粗盐溶解、过滤、蒸发
选项
实验目的
实验操作
A
软化硬水
滴入肥皂水
B
除去NaCl固体中混有的泥沙
溶解、过滤、蒸发
C
鉴别澄清石灰水和NaOH溶液
通入二氧化碳
D
比较Zn、Cu、Ag的金属活动性
将Zn和Ag分别放入CuSO4溶液中
实验目的
实验方案
A
鉴别NaOH溶液和NaCl溶液
分别向溶液中滴加酚酞
B
除去粗盐中的难溶性杂质
将粗盐溶解、蒸发
C
除去NaOH溶液中的Ca(OH)2
向溶液中加稀盐酸
D
除去CO2中的水蒸气
将气体通过NaOH固体
选项
实验目的
实验步骤
A
检验NaCl中含有Na2CO3
加水溶解
B
鉴别NaOH溶液和Ca(OH)2溶液
分别通入CO2
C
除去O2中的CH4
点燃
D
除去粗盐中的难溶性杂质
将粗盐溶解、蒸发
参考答案:
1.D
【详解】A、氯化钠溶于水,杂质难溶于水,故可通过溶解、过滤、蒸发除去难溶性杂质,不符合题意;
B、溶解时,可用玻璃棒搅拌,加速溶解,不符合题意;
C、过滤所需的玻璃仪器是烧杯、漏斗、玻璃棒,不符合题意;
D、蒸发时,应待大部分固体析出时,停止加热,利用余热将其蒸干,符合题意。
故选D。
2.A
【详解】粗盐中除去难溶性杂质的过程为溶解、过滤、蒸发,溶解需要烧杯和玻璃棒,过滤需要铁架台、烧杯、漏斗、玻璃棒和胶头滴管,蒸发需要酒精灯、铁架台、蒸发皿和玻璃棒,不需要量筒,故选A。
3.C
【详解】A、粗盐的主要成分是氯化钠,粗盐提纯是通过溶解、过滤、蒸发得到精盐的过程,正确的操作顺序是①③②,A选项正确;
B、操作①是溶解操作,利用了氯化钠易溶于水的性质,B选项正确;
C、①②③中玻璃棒的作用不相同,在溶解操作中,玻璃棒的作用是搅拌,加快粗盐的溶解速率,过滤操作中,玻璃棒的作用是引流,蒸发操作中,玻璃棒的作用搅拌,防止局部温度过高,造成液滴飞溅,C选项错误;
D、操作②是蒸发操作,是采用了蒸发溶剂的方法得到精盐,D选项正确。
故选:C。
4.C
【详解】除去粗盐中的难溶性杂质操作为:先将粗盐溶解,溶解后过滤,再将得到的滤液蒸发结晶;结合图示可知操作的顺序为③①②;
故选C。
5.D
【详解】A、氯化钠易溶于水,泥沙难溶于水,将粗盐加适量水溶解、过滤除去泥沙、蒸发结晶得到氯化钠,选项能够达到实验目的,不符合题意;
B、向水中加入肥皂水时,如果产生的泡沫较多是软水,如果产生大量浮渣是硬水,选项能够达到实验目的,不符合题意;
C、带火星的木条伸入O2中,火星的木条会复燃,而伸入CO2中不会复燃,选项能够达到实验目的,不符合题意;
D、加入稀盐酸,稀盐酸会与NaOH、Na2CO3反应,不仅除去杂质也除去了原物质,不能达到除去杂质的目的,符合题意。
故选D。
6.A
【详解】A、除去粗盐中的泥沙,加水溶解,过滤,蒸发结晶可得到精盐,故A错误;
B、铜和氧气反应生成氧化铜,铜和氮气不反应,可除去氧气,故B正确;
C、硝酸铵溶于水吸热,温度降低;氯化钠溶于水温度变化不明显;可鉴别,故C正确;
D、盐酸和氯化钡不反应,硫酸和氯化钡反应生成碳酸钡沉淀和盐酸,可鉴别,故D正确。
故选A。
7.D
【详解】A.稀硫酸显酸性,石灰水显碱性,滴加石蕊溶液,石蕊溶液变红则原溶液是稀硫酸,石蕊溶液变蓝则原溶液是石灰水,故实验操作能达到实验目的;不符合题意;
B.氧气能支持燃烧,二氧化碳不能燃烧也不支持燃烧,分别插入燃着的木条,如果木条燃烧更旺,则原气体是氧气,如果木条很快熄灭,则原气体是二氧化碳,故实验操作能达到实验目的;不符合题意;
C.粗盐的主要成分是氯化钠,加入足量水溶解,可以把难溶物与氯化钠初步分离,再通过过滤把难溶物彻底除去,最后通过蒸发,氯化钠从溶液中分离出来,故实验操作能达到实验目的;不符合题意;
D.未知固体加稀盐酸有气体产生,不能说明原固体中一定含有碳酸钠,活泼金属、碳酸钙等与稀盐酸也会产生气体,故实验操作不能达到实验目的;符合题意。
故选D 。
【点睛】本题难度不大,化学实验方案的设计是考查学生能力的主要类型,在具体解题时要对其原理透彻理解,根据物质的性质结合实验目的进行分析。
8.C
【详解】A、鉴别氢氧化钠溶液与氯化钠溶液,氢氧化钠溶液呈碱性,滴加无色酚酞溶液会变红,氯化钠溶液呈中性,滴加无色酚酞溶液不变色,该方法可以达到实验目的,故A不符合题意;
B、比较铁和铜的金属活动性强弱,分别向两种金属中加入稀盐酸,稀盐酸与铁反应生成氯化亚铁和氢气,实验现象为有气泡产生,溶液变为浅绿色,而稀盐酸与铜不反应,无现象,该方法可以达到实验目的,故B不符合题意;
C、除去二氧化碳中的一氧化碳,进行点燃,二氧化碳本身不能燃烧且不支持燃烧,不能将一氧化碳点燃,该方法不能达到实验目的,故C符合题意;
D、除去粗盐中的泥沙,加水进行溶解,泥沙不溶于水,而氯化钠溶于水,接着进行过滤,泥沙会被过滤出来,在对滤液进行蒸发,氯化钠溶解度受温度影响变化不大,水被蒸发出来,可以得到氯化钠,该方法可以达到实验目的,故D不符合题意;
故选C。
9.D
【分析】根据镁离子用氢氧根离子沉淀,硫酸根离子用钡离子沉淀,钙离子用碳酸根离子沉淀,过滤要放在所有的沉淀操作之后,加碳酸钠要放在加氯化钡之后,可以将过量的钡离子沉淀,最后再用盐酸处理溶液中的碳酸根离子和氢氧根离子,进行分析解答。
【详解】镁离子用氢氧根离子沉淀,加入过量的氢氧化钠可溶液以将镁离子沉淀;硫酸根离子用钡离子沉淀,加入过量的氯化钡溶液可以将硫酸根离子沉淀;至于先除镁离子,还是先除硫酸根离子都可以;钙离子用碳酸根离子沉淀,除钙离子加入过量的碳酸钠溶液转化为沉淀,但是加入碳酸钠溶液要放在加入的氯化钡溶液之后,这样碳酸钠会除去反应剩余的氯化钡;完全反应后,再进行过滤,最后再加入盐酸除去反应剩余的氢氧根离子和碳酸根离子,所以正确的顺序为①②⑤③④、②⑤①③④、②①⑤③④。
故选D。
10.A
【详解】A.量取不需要使用玻璃棒。
B.溶解使用玻璃棒可以加快溶解速率。
C.过滤需要使用玻璃棒引流。
D.蒸发需要使用玻璃棒搅拌,防止局部温度过高造成液滴飞溅。
故选:A。
11.B
【详解】A、排水法收集氧气,要求将集气瓶内装满水后倒扣在水槽内,若水没有装满,会导致收集的气体不纯,不符合题意;
B、粗盐提纯滤过操作时,玻璃棒的作用是引流,不能搅拌,防止滤纸在搅拌的过程中破损,符合题意;
C、红磷测定空气中氧气的含量,若红磷量不足则氧气不能被完全消耗,从而导致测定结果偏低,不符合题意;
D、铝片在于稀盐酸反应前,应先用砂纸打磨除去表面氧化铝,否则氧化铝与盐酸反应,生成氯化铝和水,不会产生气泡,不符合题意。
故选B。
12.A
【详解】A、硬水软化生活中常用煮沸的方法,实验室常用蒸馏的方法,滴入肥皂水只能鉴别硬水或软水,不能将硬水软化,不能达到实验目的;
B、氯化钠易溶于水,泥沙难溶于水,除去NaCl固体中混有的泥沙,溶解、过滤、蒸发得到氯化钠固体,能达到实验目的;
C、二氧化碳能使澄清石灰水变浑浊,二氧化碳不能使氢氧化钠溶液变浑浊,鉴别澄清石灰水和NaOH溶液,通入二氧化碳气体,能鉴别澄清石灰水和NaOH溶液;
D、比较Zn、Cu、Ag的金属活动性,将Zn和Ag分别放入CuSO4溶液中,锌能置换出硫酸铜中的铜,银不能置换出硫酸铜中的铜,能达到实验目的;
答案:A。
13.A
【详解】A、氢氧化钠溶液中滴加酚酞溶液,溶液变红色;氯化钠溶液中滴加酚酞溶液,溶液不变色,能够达到相应的实验目的;
B、将粗盐溶解,粗盐中的难溶性杂质,通过过滤除去,得到氯化钠溶液,蒸发结晶,最后得到氯化钠固体,将粗盐溶解、蒸发,不能除去粗盐中的难溶性杂质;
C、氢氧化钠与稀盐酸反应生成氯化钠和水,氢氧化钙和稀盐酸反应生成氯化钙和水,向
NaOH溶液中的Ca(OH)2加稀盐酸,氢氧化钠转化为其它物质,不能达到相应实验目的;
D、二氧化碳与氢氧化钠反应生成碳酸钠和水,二氧化碳转化为其它物质,不能达到相应的实验目的;
答案:A。
14.B
【详解】A、氯化钠和碳酸钠均能溶于水,加水溶解无法检验,不符合题意;
B、分别通入二氧化碳,氢氧化钠与二氧化碳反应生成碳酸钠和水,无明显现象,氢氧化钙与二氧化碳反应生成碳酸钙和水,产生白色沉淀,现象不同,可以区分,符合题意;
C、点燃,甲烷燃烧生成二氧化碳和水,不但除去了甲烷,也除去了氧气,不符合题意;
D、除去粗盐中的难溶性杂质,可通过溶解、过滤、蒸发除去,不符合题意。
故选B。
15.D
【详解】A、粗盐中难溶性杂质去除的实验步骤是溶解、过滤、蒸发,此选项正确;
B、蒸发过程中,当出现大量固体时,停止加热,利用余热使水分蒸干,此选项正确;
C、 过滤时,液面要低于滤纸边缘,滤纸边缘低于漏斗边缘,此选项正确;
D、溶解、过滤、蒸发各步操作中均需用玻璃棒,溶解时玻璃棒的作用是搅拌,过滤时玻璃棒的作用是引流,蒸发时,要用玻璃棒不断搅拌,防止因局部温度过高,造成液滴飞溅,此选项错误。
故选D。
16.C
【详解】A、甲实验的步骤是①④⑤,其中去除杂质的关键一步是过滤,此选项错误;
B、甲实验①⑤中的玻璃棒用于搅拌,④中的玻璃棒是引流,此选项错误;
C、②中称量了5g氯化钠,由于要配制15%的氯化钠溶液,计算可知,需要28.3g的水,即需要28.3mL的水,而③中量取了42 mL的水,故乙实验按照②③①的步骤进行操作,会导致配制的溶液浓度偏小,此选项正确;
D、乙实验中,若①所用烧杯刚刚用清水洗过,则溶剂的量偏多,会导致配制的溶液浓度偏小,此选项错误。
故选C。
17.C
【详解】A、通过溶解、过滤、蒸发操作去除粗盐中难溶性杂质,该选项能够达到实验目的;
B、配制50g 5%的氯化钠溶液,溶质质量:50g×5%=2.5g,所需水的质量:50g-,即47.5mL,该选项能够达到实验目的;
C、向某固体中加入稀盐酸,如果产生气泡,说明固体可能是碳酸盐,也可能是碳酸氢盐,也可能是比较活泼的金属单质,该选项不能达到实验目的;
D、将燃着的木条伸入集气瓶中,木条燃烧更剧烈的是氧气,无明显变化的是空气,该选项能够达到实验目的。
故选C。
18.C
【详解】粗盐提纯需进行的操作是溶解,过滤,蒸发,洗涤。配制5%的食盐水需进行的操作是计算,称量,溶解,装瓶。粗盐提纯和配制5%的食盐水都需进行的操作是溶解。故选C。
19.C
【详解】侯德榜是我国制碱工业的先驱和奠基人,对世界纯碱工业做出杰出贡献,发明了“联合制碱法”,提高了原料的利用率。
20.B
【详解】A、蒸发滤液时,待蒸发皿中出现较多固体时,便应停止加热,利用余热蒸干,说法错误;
B、配制溶液需要经过计算、称量、量取、溶解、装液、贴标签等步骤,说法正确;
C、粗盐溶解时,玻璃棒的作用是搅拌;过滤操作时,玻璃棒的作用是引流,说法错误;
D、配制溶液时必备的仪器有托盘天平、量筒、烧杯、玻璃棒等,因为无需加热,故不需要酒精灯,说法错误。
故选B。
21.C
【详解】A、①反应属于化合反应,而反应②属于复分解反应,故A错误;
B、在反应③中碳元素的化合价在反应前后不变,故B错误;
C、由反应①可知③反应后的H2O和CO2可以被循环使用,故C正确;
D、反应结束后,得到两种产物Na2CO3和NH4Cl,故D错误。
因此答案选C。
22.A
【详解】称量需要的仪器是托盘天平和药匙;量取液体需要的仪器是量筒、滴管,不需要玻璃棒;溶解需要烧杯和玻璃棒;蒸发结晶需要铁架台、酒精灯、蒸发皿、玻璃棒;过滤需要的仪器是:漏斗、烧杯、玻璃棒、铁架台。故选A。
相关试卷
这是一份北京市三年(2021-2023)中考化学模拟题分类汇编-30金属的化学性质,共13页。试卷主要包含了选择题等内容,欢迎下载使用。
这是一份北京市三年(2021-2023)中考化学模拟题分类汇编-67粗盐提纯(实验题-基础),共11页。试卷主要包含了实验题等内容,欢迎下载使用。
这是一份北京市三年(2021-2023)中考化学模拟题分类汇编-36物质溶解度(基础),共15页。试卷主要包含了选择题等内容,欢迎下载使用。