还剩24页未读,
继续阅读
成套系列资料,整套一键下载
- 人教版2023-2024学年七年级数学上册《考点•题型•技巧》精讲与精练高分突破 第三章《一元一次方程》同步单元基础与培优高分必刷卷(考试版) 试卷 0 次下载
- 人教版2023-2024学年七年级数学上册《考点•题型•技巧》精讲与精练高分突破 3.4 实际问题与一元一次方程 试卷 0 次下载
- 人教版2023-2024学年七年级数学上册《考点•题型•技巧》精讲与精练高分突破 4.2 直线、射线、线段 试卷 0 次下载
- 人教版2023-2024学年七年级数学上册《考点•题型•技巧》精讲与精练高分突破 专题强化一 直线、射线、线段(动点)考点一遍过必刷题 试卷 0 次下载
- 人教版2023-2024学年七年级数学上册《考点•题型•技巧》精讲与精练高分突破 4.3 角 试卷 0 次下载
人教版2023-2024学年七年级数学上册《考点•题型•技巧》精讲与精练高分突破 4.1 几何图形
展开
这是一份人教版2023-2024学年七年级数学上册《考点•题型•技巧》精讲与精练高分突破 4.1 几何图形,共27页。
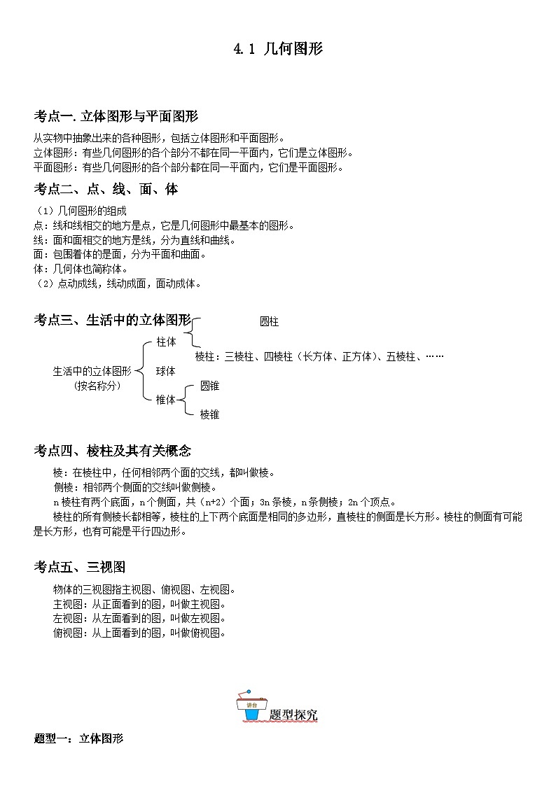
4.1 几何图形考点一.立体图形与平面图形从实物中抽象出来的各种图形,包括立体图形和平面图形。立体图形:有些几何图形的各个部分不都在同一平面内,它们是立体图形。平面图形:有些几何图形的各个部分都在同一平面内,它们是平面图形。考点二、点、线、面、体(1)几何图形的组成点:线和线相交的地方是点,它是几何图形中最基本的图形。线:面和面相交的地方是线,分为直线和曲线。面:包围着体的是面,分为平面和曲面。体:几何体也简称体。点动成线,线动成面,面动成体。考点三、生活中的立体图形 圆柱 柱体 棱柱:三棱柱、四棱柱(长方体、正方体)、五棱柱、……生活中的立体图形 球体 (按名称分) 圆锥 椎体棱锥考点四、棱柱及其有关概念 棱:在棱柱中,任何相邻两个面的交线,都叫做棱。侧棱:相邻两个侧面的交线叫做侧棱。n棱柱有两个底面,n个侧面,共(n+2)个面;3n条棱,n条侧棱;2n个顶点。棱柱的所有侧棱长都相等,棱柱的上下两个底面是相同的多边形,直棱柱的侧面是长方形。棱柱的侧面有可能是长方形,也有可能是平行四边形。考点五、三视图物体的三视图指主视图、俯视图、左视图。主视图:从正面看到的图,叫做主视图。左视图:从左面看到的图,叫做左视图。俯视图:从上面看到的图,叫做俯视图。题型一:立体图形1.(2022·甘肃·兰州十一中七年级期中)下列说法不正确的是( ).①长方体一定是柱体;②八棱柱有10个面;③六棱柱有12个顶点;④用一个平面去截几何体,若得到的图形是三角形,则这个几何体一定有一个面的形状是三角形.A.① B.④ C.①④ D.②③2.(2022·陕西·西安市西电中学七年级期中)下列几何体中,可以由平面图形绕某条直线旋转一周得到的是( )A. B. C. D.3.(2022·陕西·无七年级期中)下列图形属于棱柱的有( )A.2个 B.3个 C.4个 D.5个题型二:几何体展开图的认识4.(2022·山东青岛·七年级期中)一个几何体的侧面展开图如图所示,则该几何体的底面形状是( )A. B. C. D.5.(2022·山东青岛·七年级期中)下列图形经过折叠不能围成棱柱的是( )A. B. C. D.6.(2022·山东烟台·期中)下面的图形中,是三棱锥的侧面展开图的为( )A.B.C. D.题型三:由展开图计算体积或者表面积7.(2021·江苏·七年级专题练习)已知圆柱的底面半径为,母线长为,则它的侧面展开图的面积等于( )A. B. C. D.8.(2019·四川成都·七年级期末)一个长方体礼盒的展开图如图所示(重叠部分不计)则该长方体的表面积为( )A.34 B.36 C.42 D.469.(2022·广东梅州·七年级期中)某一长方体纸盒的表面展开图如图所示,根据图中数据可得该长方体纸盒的容积为:( )A. B. C. D.题型四:正方形的展开图识别10.(2022·甘肃·兰州树人中学七年级期中)图1和图2中所有的正方形都完全相同,将图1的正方形放在图2中的①②③④某一位置,则使所组成的图形不能围成正方体的位置是( )A.① B.② C.③ D.④11.(2022·河南郑州·七年级阶段练习)下列图形中不能折叠成正方体的是( )A.B.C. D.12.(2022·陕西西安·七年级期中)下列图形中,能围成正方体的有( )A.1个 B.2个 C.3个 D.4个题型五:正方形展开图文字或者图案问题13.(2022·四川省成都市七中育才学校七年级期中)“病毒无情人有情”,2022年正值全民抗击疫情的关键之年,小茜同学在一个正方体每个面上分别写一个汉字,组成“全力抗击疫情”,如图是该正方体的一种展开图,那么在原正方体上,与汉字“疫”相对的面上所写汉字为( )A.全 B.力 C.抗 D.击14.(2022·福建省大田县教师进修学校七年级期中)一个骰子相对两面的点数之和为,它的展开图如图,下列判断正确的是( )A.代表 B.代表 C.代表 D.代表15.(2022·山西·太原五中七年级期中)小英准备用如图所示的纸片做一个正方体礼品盒,为了美观,她想使做成的正方体纸盒相对的面上的图案分别相同,下列图案设计符合要求的是( )A.B.C. D.题型六:点线面体的关系16.(2022·江苏·七年级单元测试)你见过一种折叠灯笼吗?它看起来是平面的,可是提起来后却变成了美丽的灯笼,这个过程可近似地用哪个数学原理来解释( )A.点动成线 B.线动成面C.面动成体 D.面与面相交的地方是线17.(2022·四川成都七中东方闻道网校七年级期中)流星滑过天空留下一条痕迹,这种生活现象可以反映的数学原理是( )A.点动成线 B.线动成面 C.面动成体 D.以上都不对18.(2022·全国·七年级)几何图形都是由点、线、面、体组成的,点动成线,线动成面,面动成体,下列生活现象中可以反映“线动成面”的是( )A.笔尖在纸上移动划过的痕迹B.长方形绕一边旋转一周形成的几何体C.流星划过夜空留下的尾巴D.汽车雨刷的转动扫过的区域题型七:旋转得到的立方体图形问题19.(2022·四川·成都嘉祥外国语学校七年级期中)如图几何体中可以由平面图形绕某条直线旋转一周得到的是( )A. B.C. D.20.(2022·四川·渠县东安雄才学校七年级期中)将如图所示放置的绕斜边所在直线旋转一周,所得到的几何体从正面看到的形状图是( )A. B. C. D.21.(2022·山东青岛·七年级期中)下列平面图形绕虚线旋转一周,能形成如图所示几何体的是( )A.B.C.D.题型八:截一几何体问题22.(2022·四川·成都嘉祥外国语学校七年级期中)用一个平面去截圆锥,截面图形不可能是( )A.B.C. D.23.(2022·贵州六盘水·七年级期末)如图所示,用一个平面分别去截下列水平放置的几何体,所截得的截面是圆的是( )A. B. C. D.24.(2022·山东青岛·七年级期中)用一个平面分别去截下列几何体,截面形状可能是三角形的几何体有( )A.1个 B.2个 C.3个 D.4个一、单选题25.(2022·云南·楚雄市中山镇初级中学七年级期末)下列平面图形经过折叠后,不能围成正方体的是( ).A. B.C. D.26.(2022·云南·楚雄市中山镇初级中学七年级期末)如图,用一个平面去截左边的圆锥,不可能得到的截面是( )A. B. C. D.27.(2022·福建三明·七年级期中)将如图所示的图形剪去一个小正方形,使余下的部分恰好能折成一个正方体,则下列序号中不应剪去的是( )A.6 B.3 C.2 D.128.(2022·重庆南开中学七年级期中)一个正方体的平面展开图如图所示,则原正方体中与“勤”字所在面相对的面上的汉字是( )A.手 B.戴 C.口 D.罩29.(2022·河北保定·七年级期中)如图,将图中长方形绕着给定的直线旋转一周后形成的几何体是( )A. B. C. D.30.(2022·黑龙江大庆·七年级期中)观察下面的立体图形,从前面看到的是( ).A. B. C. D.31.(2022·河北保定·七年级期中)六棱柱中,棱的条数有( )A.6条 B.8条 C.12条 D.18条32.(2022·河北保定·七年级期中)分别画出如图所示几何体从正面看、从左面看和从上面看的图形.33.(2023·广东·深圳市福永中学七年级阶段练习)如图是一张长方形纸片,AB长为,BC长为.若将此长方形纸片绕它的一边所在直线旋转一周(1)得到的几何体是 ,这个现象用数学知识解释为 ;(2)若将这个长方形纸片绕它的一边所在直线旋转一周,求形成的几何体的体积.(结果保留)一:选择题34.(2022·山东菏泽·七年级期中)如图是正方体表面的一种展开图,表面上的语句为北京2022年冬奥会和冬残奥会的主题口号“一起向未来!”,如果“未”字在正方体的底部,那么正方体的上面是( )A.一 B.起 C.向 D.来35.(2022·江西·金溪一中七年级期中)如图是一个“粮仓”从三个不同的方向看到的视图,则这个几何体的体积是( )A. B. C.85 D.40π36.(2022·甘肃·兰州十一中七年级期中)用小立方块搭一个几何体,使得其两个方向的视图如图所示.它最少需要( )个小立方块,最多需要( )个小立方块.A.9,14 B.9,16 C.8,16 D.10,1437.(2022·甘肃·兰州十一中七年级期中)下列说法中正确的是( ).A.折叠①,可得到图甲所示的正方体纸盒B.图乙所示长方形绕它的对角线所在直线旋转一周,形成的几何体是②C.用一个平面去截图丙,截面图形可能是四边形D.以上说法都不对38.(2022·甘肃·兰州十一中七年级期中)如图,地面上有一个正方体纸箱,现将其每个面涂满染料,在不脱离地面的情况下,剪开纸箱,使其各面染料都能印在地面上,如图所示,在地面上可以形成的图形有( ).A.0个 B.1个 C.2个 D.3个二、填空题39.(2022·江西·金溪一中七年级期中)“天空中流星划过夜空”的现象,用数学知识解释为:___________.40.(2022·黑龙江大庆·七年级期中)要拼成一个大正方体,至少还需要__________个.41.(2022·贵州六盘水·七年级期末)如图,要使图中平面展开图按虚线折叠成正方体后,相对面上两个数之和为0,则__________.42.(2022·广东深圳·七年级期中)一个棱柱有个面,则这个棱柱的底面是______边形.43.(2022·成都市树德实验中学(东区(四川省成都市科创实验中学)七年级期中)如图,是一个正方体的展开图,把展开图折叠成正方体后,与“正”这个汉字相对的面上的汉字是___________.44.(2022·宁夏·中卫市第七中学七年级阶段练习)已知一个正方体的每一个表面都填有唯一一个数字,且各相对表面上所填的数互为相反数.若这个正方体的表面展开图如图所示,则的值分别是_________45.(2022·山东青岛·七年级期中)如图,模块①由15个棱长为1的小正方体构成,模块②一⑥均由4个棱长为1的小正方体构成,现在从模块②一⑥中选出三个模块放到模块①上,与模块①组成一个棱长为3的大正方体,则符合上述要求的三个模块序号是 _____.三、解答题46.(2022·辽宁沈阳·七年级期中)现有一个长为厘米、宽为厘米的长方形纸片.(1)若将长方形纸片绕它的一边所在的直线旋转一周,能形成的几何体是______.(2)求:将长方形纸片绕它的一边所在的直线旋转一周时,所形成的几何体的体积.(结果保留)47.(2022·陕西·西安益新中学七年级期中)如图是一块长为的长方体木块,点把棱分成的两段,过点按平行于平面的方向把长方体切成两块后,表面积增加了,问:这两块长方体的体积分别是多少立方厘米?48.(2022·辽宁·沈阳市和平区南昌中学沈北分校七年级阶段练习)问题情景:某综合实践小组进行废物再利用的环保小卫士行动.他们准备用废弃的传单制作装垃圾的无盖纸盒.操作探究.(1)若准备制作一个无盖的正方体纸盒,图1中的______图形经过折叠能围成无盖正方体纸盒;(2)如图2,有一张边长为40cm的正方形废弃宣传单,小华准备将其四角各剪去一个小正方形,折成无盖长方体纸盒.①请你在图2中画出示意图,用实线表示剪切线,虚线表示折痕.②若四角各剪去了一个边长为5cm的小正方形,这个纸盒的容积.(3)如图3是一个装宣传单的长方体纸盒的表面展开图,将这个长方体按另外一种方式展开,请你画出与图示不一样的展开图.1.B【分析】根据柱体、棱柱的性质、截一个几何体的特点逐个判断即可得.【详解】解:①长方体一定是柱体,则原说法正确;②八棱柱有个面,则原说法正确;③六棱柱有个顶点,则原说法正确;④反例:正方体的面都是正方形,但用一个平面去截正方体,得到的图形可能是三角形,则原说法不正确;综上,说法不正确的是④,故选:B.【点睛】本题考查了棱柱的性质、截一个几何体,熟练掌握截一个几何体的特点是解题关键.2.B【分析】根据立体几何的定义及性质解题即可.【详解】解:B选项能够通过长方形绕着长边旋转一周可得,故选B.【点睛】本题主要考查立体几何的初步认识,能够熟练分辨哪个立体图形能够通过旋转得到是解题关键.3.B【分析】根据每一个几何体的特征判断即可.【详解】解:图中几何体分别是:四棱柱,圆柱,三棱柱,圆台,五棱柱,属于棱柱的有3个,故选:B.【点睛】本题考查了认识立体图形,熟练掌握每一个几何体的特征是解题的关键.4.D【分析】根据侧面展开图可以判断此几何体为三棱柱,然后得出结论即可.【详解】解:由题意知,此几何体为三棱柱,故该几何体的底面形状是三角形,故选:D.【点睛】本题考查了几何体的侧面展开图,熟悉常见几何体的侧面展开图是解题的关键.5.A【分析】由平面图形的折叠及棱柱的展开图解题.【详解】解:A不能围成棱柱,B可以围成五棱柱,C可以围成三棱柱,D可以围成四棱柱.故选:A.【点睛】本题考查了棱柱的折叠与展开,熟练掌握棱柱的侧面数等于底面的边数是解题的关键.6.B【分析】根据三棱锥的三个侧面都是三角形,还要能围成一个立体图形,进而分析得出即可.【详解】解:A、不可以围成三棱锥,故本选项不符合题意;B、可以围成三棱锥,故本选项符合题意;C、不可以围成三棱锥,故本选项不符合题意;D、不可以围成三棱锥,故本选项不符合题意;故选:B【点睛】本题主要考查了几何体的展开图,注意几何体的形状特点进而分析才行.7.D【分析】圆柱的侧面展开图是矩形,其侧面展开图的面积=圆柱底面周长×母线长从而可得答案.【详解】解:圆柱的侧面展开图是矩形,它的长为圆柱底面周长8πcm,宽即母线长为6cm, 所以其侧面展开图的面积是8π•6=48π.故选D.【点睛】本题考查的是圆柱的侧面展开图,熟知侧面展开图是矩形是解题关键.8.A【分析】根据长方体的表面积公式计算即可.【详解】解:2×[(6-1)×1+(7-6+1)×1+(6-1)(7-6+1)]=2×[5+2+10]=34, 答:该长方体的表面积为34, 故选A.【点睛】此题考查的是由展开图折叠成几何体,要培养学生的空间想象能力.解决本题的关键是熟记长方体的平面展开图.9.A【分析】根据题意求出长方体的长,宽和高,然后根据长方体体积公式即可得答案.【详解】由表面展开图可得,宽+2高=,宽+高=,∴高为,宽为,∵长+高=,∴长为,∴该长方体纸盒的容积为.故选:A.【点睛】本题考查立方体的展开图,求立方体的容积,根据展开图求出长宽高是解题关键.10.D【详解】根据正方体的表面展开图的特征进行判断即可.【解答】解:根据正方体表面展开图的特征可知,将图1放在①、②、③处,可以折叠成正方体,放在④处,不能折叠成正方体,故选:D.【点睛】本题考查了正方体的表面展开图,理正方体的表面展开图的模型是解题的关键.正方体的表面展开图用‘口诀’:一线不过四,田凹应弃之,相间、Z端是对面,间二、拐角邻面知.11.D【分析】根据立方体的展开图判断即可.【详解】可以折叠成正方体;可以折叠成正方体;可以折叠成正方体;不能折叠成正方体;故选D.【点睛】本题考查了正方体的展开图,熟练掌握展开图的类型是解题的关键.12.C【分析】根据正方体展开图的特征判断即可.【详解】由正方体展开图的特征知,除了第二个图形外,其余三个图形均可围成正方体.故选:C.【点睛】本题考查了正方体展开图的特征,关键是掌握正方体展开图的特征,具备良好的空间想象力.13.B【分析】根据空间想象能力判断出与汉字“疫”相对的面.【详解】解:与汉字“疫”相对的面上所写汉字为“力”.故选:B.【点睛】本题考查正方体的展开图,解题的关键是掌握正方体展开图中面与面的对应关系.14.C【分析】根据“水平(垂直)方向间隔是对面,两列(行)端是对面”的方法即可求解.【详解】解:相对两面的点数之和为7,且的对面是点,∴表示的是点,故选:.【点睛】本题考查的是几何体的展开图,理解几何体展开图找对面是解题的关键.15.A【分析】根据正方体展开图的特点进行求解即可.【详解】解:A、由题意得★与★对应,◎与◎对应,※ 与※对应,符合题意;B:由题意得★与※对应,◎与◎对应,不符合题意;C、由题意得★与※对应,◎与※对应,◎与★对应,不符合题意;D、由题意得★与※对应,◎与※对应,◎与★对应,不符合题意;故选A【点睛】本题主要考查了正方体对面上的图案,熟练掌握正方体展开图的特点是解题的关键.16.C【分析】根据点、线、面、体相关的知识进行解答即可.【详解】解:由平面图形变成立体图形的过程是面动成体,故选:C.【点睛】本题考查了根据点、线、面、体的相关知识,解题的关键在于掌握几何变换之间的关系.17.A【分析】流星是点,光线是线,所以说明点动成线.【详解】解:流星滑过天空留下一条痕迹,这种生活现象可以反映的数学原理是:点动成线.故选:A【点睛】此题主要考查了点、线、面、体,关键是掌握点动成线,线动成面,面动成体.18.D【分析】根据点动成线,线动成面,面动成体即可一一判定.【详解】解:A.笔尖在纸上移动划过的痕迹,反映的是“点动成线”,故不符合题意;B.长方形绕一边旋转一周形成的几何体,反映的是“面动成体”,故不符合题意;C.流星划过夜空留下的尾巴,反映的是“点动成线”,故不符合题意;D.汽车雨刷的转动扫过的区域,反映的是“线动成面”,故符合题意.故选:D【点睛】本题考查了点动成线,线动成面,面动成体,理解和掌握点动成线,线动成面,面动成体是解决本题的关键.19.B【分析】根据平面图形绕某条直线旋转一周得到的几何体必须有曲面以及“面动成体”判断即可.【详解】解:平面图形绕某条直线旋转一周得到的几何体必须有曲面,∴B选项符合题意;故选:B.【点睛】本题考查点、线、面、体,掌握“点动成线,线动成面,面动成体”是解决问题的关键.20.C【分析】根据直角三角形的旋转得出是圆锥解答即可.【详解】解:绕斜边旋转一周,所得到的几何体是两个圆锥的组合体,它的正视图是两个等腰三角形,三角形之间有一条虚线段.如图.故选:C.【点睛】本题考查了点、线、面、体,关键要有空间想象能力.21.C【分析】根据“面动成体”进行判断即可.【详解】解:将平面图形绕着虚线旋转一周可以得到的几何体为,故选:C.【点睛】本题考查点、线、面、体,理解“点动成线,线动成面,面动成体”是正确判断的前提.22.D【分析】如果用平面去截圆锥,平面过圆锥顶点时得到的截面图形是一个三角形,如果不过顶点,且平面与底面平行,那么得到的截面就是一个圆,如果不与底面平行得到的就是一个椭圆,所以不可能是正方形,即可得.【详解】解:如果用平面取截圆锥,平面过圆锥顶点时得到的截面图形是一个三角形,如果不过顶点,且平面与底面平行,那么得到的截面就是一个圆,如果不与底面平行得到的就是一个椭圆,所以不可能是正方形或长方形,故选:D.【点睛】本题考查了截几何体,解题的关键是理解题意,分情况讨论.23.B【分析】根据球的三视图只有圆,即可得出答案.【详解】解:根据题意,∵球的三视图只有圆,∴如果截面是圆,这个几何体只能是球;故选:B【点睛】此题主要考查了截一个几何体,截面的形状既与被截的几何体有关,还与截面的角度和方向有关.对于这类题,最好是动手动脑相结合,亲自动手做一做,从中学会分析和归纳的思想方法.24.B【分析】分别判断各几何体的截面即可解答.【详解】解:球不能截出三角形;圆柱不能截出三角形;圆锥能截出三角形;长方体能截出三角形.所以截面可能是三角形的有2个.故选:B.【点睛】本题主要考查了几何体的截面,掌握常见几何体的截面是解题的关键.注意:截面的形状既与被截的几何体有关,还与截面的角度和方向有关.25.C【分析】根据常见的正方体展开图的11种形式以及不能围成正方体的展开图解答即可.【详解】解:根据常见的不能围成正方体的展开图的形式是“一线不过四,田、凹应弃之”,可得C选项不能围成正方体.故选:C.【点睛】本题考查了正方体展开图,熟记展开图常见的11种形式与不能围成正方体的常见形式“一线不过四,田凹应弃之”是解题的关键.26.D【分析】根据圆锥的形状特点判断即可,也可用排除法.【详解】解:如果用平面去截圆锥,平面过圆锥顶点时得到的截面图形是一个三角形;如果不过顶点,竖直方向截取,得到的是B选项中的图形;如果不过顶点,且平面与底面平行,那么得到的截面就是一个圆,如果不与底面平行得到的就是一个椭圆,但是不可能是正方形.故选:D.【点睛】此题主要考查了截一个几何体,截面的形状既与被截的几何体有关,还与截面的角度和方向有关.对于这类题,最好是动手动脑相结合,亲自动手做一做,从中学会分析和归纳的思想方法.27.B【分析】利用正方体及其表面展开图的特点解题即可.【详解】解:根据有“田”字的展开图都不是正方体的表面展开图可知应剪去1或2或6,故不应剪去的是3,故选:B.【点睛】本题考查了几何体的展开图,掌握正方体的展开图的特征是关键.28.B【分析】根据正方体展开图即可得出答案.【详解】解:.由正方体展开图可得,“手”对面是“口”,“罩”对面是“洗”,“勤”对面是“戴”,故选B.【点睛】本题考查正方体的展开图,熟练掌握正方体展开图是解题的关键.29.D【分析】根据面动成体进行判断即可.【详解】解:解:长方形绕直线旋转一周,能形成的几何体是大圆柱内套一个小圆柱,因此选项D中的形体比较符合题意,故选:D.【点睛】本题考查点、线、面、体,理解点动成线,线动成面,面动成体是正确判断的前提.30.A【分析】找到从正面看所得到的图形即可.【详解】解:从前面看几何体,第一行为一个正方形,且在中间,第二行为三个正方形故选:A【点睛】本题考查了不同方向看立体图形,解题关键是注意每行正方形的个数以及位置.31.D【分析】根据六棱柱分上下底面六条棱和侧面六条棱,即可求解.【详解】解:六棱柱上下底面各有六条棱,还有六条侧棱,所以共有18条棱.故选:D.【点睛】本题考查基本立体图形——六棱柱,以及棱的概念,掌握棱柱的特点是解题的关键.32.见解析【分析】分别画出从正面看、从左面看和从上面看的平面图形,即可.【详解】解:如图所示:【点睛】本题主要考查从不同方向看组合题的图形,想象出各个方向看到的正方形的个数是关键.33.(1)圆柱,面动成体(2)形成的几何体的体积是cm或cm.【分析】(1)旋转后的几何体是圆柱,用数学知识解释为面动成体;(2)分两种情况,根据圆柱的体积公式计算即可求解.(1)解:若将此长方形纸片绕它的一边所在直线旋转一周,则形成的几何体是圆柱,这个现象用数学知识解释为面动成体;故答案为:圆柱,面动成体(2)情况①,绕AB边所在直线旋转:(cm);情况②,绕BC边所在直线旋转:(cm);故形成的几何体的体积是cm或cm.【点睛】本题主要考查的是点、线、面、体,根据图形确定出圆柱的底面半径和高的长是解题的关键.34.B【分析】由平面图形的折叠及立体图形的表面展开图的特点解题.【详解】解:对于正方体的平面展开图中相对的面一定相隔一个小正方形,由图形可知,与“未”字相对的字是“起”.若“未”字作为底面,则“起”字就是上面;故选:B.【点睛】本题考查生活中的立体图形与平面图形,注意正方体的空间图形,从相对面入手,分析及解答问题.35.B【分析】这个几何体是一个圆锥,一个圆柱的组合体,根据圆锥,圆柱的体积公式求解.【详解】解:这个几何体的体积.故选:B.【点睛】本题考查了由不同方向看几何体,解题的关键是由从不同方向看到的结果还原几何体.36.A【分析】根据从正面看和从上面看可得这个几何体共3列,再分别求出最少和最多需要的立方块个数即可.【详解】解:这样的几何体它最少需要的个数分布,如图所示:这样的几何体它最多需要的个数分布,如图所示:综上,最少需要9个;最多需要14个;故选:A.【点睛】本题主要考查从不同方向看几何体,在从上面看得到的图形的相应位置写上数字进行求解是解题的关键.37.C【分析】(1)A选项通过想象可以得出两个黑色实心圆在对面上(2)B选项就要根据实际图形结合空间想象快速判断出旋转后的物体中间并不是一个点(3)C选项考虑竖向切割,截面图形是一个四边形【详解】A、两个黑色实心圆在对面,此选项错误;B、如图所示:C、如图所示:故选:C.【点睛】主要考查了图形折叠、旋转以及切割之后所得到的的立方图纸,解决这种题目的方法是要多做、多画.38.B【分析】根据正方体的展开图特点进行判断即可得.【详解】解:观察图①、②、③可知,只有图①是正方体纸箱的展开图,即在地面上可以形成的图形有1个,故选:B.【点睛】本题考查了正方体的展开图,熟练掌握正方体的展开图特点是解题关键.39.点动成线【分析】流星是点,光线是线,所以说明点动成线.【详解】解:“天空中流星划过夜空”的现象,由此说明了点动成线的数学事实,故答案为:点动成线.【点睛】本题考查了点,线,面的组成,从运动的观点来看:点动成线,线动成面,面动成体.40.7【分析】通过观察图形发现:一共摆了3层,想要拼成大正方体,则每层需要9个小正方体,据此解答即可.【详解】解:由分析得:要拼成一个大正方体,则每层需要9个小正方体,图中已经有20个小正方体,还需要(个)故答案为:7.【点睛】此题考查的目的是理解掌握正方体的特征及意义,掌握简单立体图形的拼组方法及应用.41.【分析】通过观察展开图发现相对的面,根据相对面的数互为相反数确定的值即可.【详解】因为相邻的面不能相对,由展开图发现:与2相对,与4相对,根据相对面数之和为0可得:,,把,代入得:故答案为:.【点睛】本题考查代数式求值及几何图形空间想象,可先做模型再在实践基础上逐步提高空间想象能力.42.八##8【分析】根据八棱柱的定义可知,一个棱柱有10个面,那么这个棱柱是八棱柱,即可得出答案.【详解】解:一个棱柱有10个面,那么这个棱柱是八棱柱,故这个棱柱的底面是八边形.故答案为:八.【点睛】本题考查了棱柱的特征:n棱柱有个面,有条棱;熟记棱柱的特征是解题的关键.43.奋【分析】根据正方体的表面展开图,相对的面之间一定相隔一个正方形,据此得出答案即可.【详解】解:正方体的表面展开图,相对的面之间一定相隔一个正方形,与“正”这个汉字相对的面上的汉字是“奋”.故答案为:奋.【点睛】本题正方体相对面上的字,解答本题需要学生具有一定的空间想象能力.44.【分析】根据正方体相对面上的两个数相等求出的值,再根据相反数的定义即可求解.【详解】解:由题意可得:与相对,与相对,与相对,∴表示的数为,故答案为:.【点睛】本题考查了求相反数,正方体相对两个面上的文字,注意正方体的空间图形,从相对面入手,分析及解答问题,掌握正方体的常见展开图是解题的关键.45.②⑤⑥【分析】观察所给的模块,结合构成的棱长为3的大正方体的特征即可求解.【详解】解:由图形可知,模块②补模块①上面的右上角,模块⑤补模块①上面的右下角,模块⑥补模块①上面的左边,使得模块①成为一个棱长为3的大正方体.故能够完成任务的为模块②,⑤,⑥.故答案为:②⑤⑥.【点睛】考查了认识立体图形,本题类似七巧板的游戏,考查了拼接图形,可以培养学生动手能力,展开学生的丰富想象力.46.(1)圆柱(2)形成的几何体的体积为平方厘米或平方厘米.【分析】(1)根据面动成体可直接求解;(2)可分两种情况,当绕长方形的长旋转时,当绕长方形的宽旋转时,结合圆柱的体积公式可求解.【详解】(1)解:将此长方形纸片的一条边所在直线旋转一周,能形成的几何体是圆柱;故答案为:圆柱;(2)当绕长方形的长旋转时,所形成的几何体的体积为:平方厘米;当绕长方形的宽旋转时,所形成的几何体的体积为:平方厘米.故当此长方形纸片绕一条边所在直线旋转一周时,所形成的几何体的体积为平方厘米或平方厘米.【点睛】本题主要考查点,线,面,体和圆柱的体积公式,掌握基本几何体是解题的关键.47.这两块长方体的体积分别是5600立方厘米、8400立方厘米【分析】长为的长方体木块,点把棱分成的两段,则可得:(厘米),则(厘米),根据切割特点,表面积是增加了2个正方体的面的面积,据此求出正方体一个面的面积是(平方厘米),据此再利用长方体的体积侧面积×长计算即可解答.【详解】解:点把棱分成的两段,则可得:(厘米),则(厘米),(平方厘米),(立方厘米),(立方厘米),答:这两块长方体的体积分别是5600立方厘米、8400立方厘米.【点睛】本题考查了截一个几何体、求几何体的表面积.解答此题的关键是明确两部分的长以及横截面的面积.48.(1)C(2)①图见解析;②这个纸盒的容积是(3)图见解析【分析】(1)根据无盖正方体纸盒的面数和构成求解;(2)①根据题目所给剪法可以得解;②根据长方体的体积计算公式解答;(3)根据长方体的侧面展开图的模式画图.【详解】(1)解:∵无盖正方体纸盒的面数为,∴可以排除图形B和D,根据构成,图形A只能折成个面,图形C才能折成一个无盖正方体纸盒,故答案为:C(2)解:①如下图: ②,答:这个纸盒的容积是;(3)解:展开图如下:【点睛】本题考查了立体图形和平面图形的关系,正确地画出图形是解本题的关键.
4.1 几何图形考点一.立体图形与平面图形从实物中抽象出来的各种图形,包括立体图形和平面图形。立体图形:有些几何图形的各个部分不都在同一平面内,它们是立体图形。平面图形:有些几何图形的各个部分都在同一平面内,它们是平面图形。考点二、点、线、面、体(1)几何图形的组成点:线和线相交的地方是点,它是几何图形中最基本的图形。线:面和面相交的地方是线,分为直线和曲线。面:包围着体的是面,分为平面和曲面。体:几何体也简称体。点动成线,线动成面,面动成体。考点三、生活中的立体图形 圆柱 柱体 棱柱:三棱柱、四棱柱(长方体、正方体)、五棱柱、……生活中的立体图形 球体 (按名称分) 圆锥 椎体棱锥考点四、棱柱及其有关概念 棱:在棱柱中,任何相邻两个面的交线,都叫做棱。侧棱:相邻两个侧面的交线叫做侧棱。n棱柱有两个底面,n个侧面,共(n+2)个面;3n条棱,n条侧棱;2n个顶点。棱柱的所有侧棱长都相等,棱柱的上下两个底面是相同的多边形,直棱柱的侧面是长方形。棱柱的侧面有可能是长方形,也有可能是平行四边形。考点五、三视图物体的三视图指主视图、俯视图、左视图。主视图:从正面看到的图,叫做主视图。左视图:从左面看到的图,叫做左视图。俯视图:从上面看到的图,叫做俯视图。题型一:立体图形1.(2022·甘肃·兰州十一中七年级期中)下列说法不正确的是( ).①长方体一定是柱体;②八棱柱有10个面;③六棱柱有12个顶点;④用一个平面去截几何体,若得到的图形是三角形,则这个几何体一定有一个面的形状是三角形.A.① B.④ C.①④ D.②③2.(2022·陕西·西安市西电中学七年级期中)下列几何体中,可以由平面图形绕某条直线旋转一周得到的是( )A. B. C. D.3.(2022·陕西·无七年级期中)下列图形属于棱柱的有( )A.2个 B.3个 C.4个 D.5个题型二:几何体展开图的认识4.(2022·山东青岛·七年级期中)一个几何体的侧面展开图如图所示,则该几何体的底面形状是( )A. B. C. D.5.(2022·山东青岛·七年级期中)下列图形经过折叠不能围成棱柱的是( )A. B. C. D.6.(2022·山东烟台·期中)下面的图形中,是三棱锥的侧面展开图的为( )A.B.C. D.题型三:由展开图计算体积或者表面积7.(2021·江苏·七年级专题练习)已知圆柱的底面半径为,母线长为,则它的侧面展开图的面积等于( )A. B. C. D.8.(2019·四川成都·七年级期末)一个长方体礼盒的展开图如图所示(重叠部分不计)则该长方体的表面积为( )A.34 B.36 C.42 D.469.(2022·广东梅州·七年级期中)某一长方体纸盒的表面展开图如图所示,根据图中数据可得该长方体纸盒的容积为:( )A. B. C. D.题型四:正方形的展开图识别10.(2022·甘肃·兰州树人中学七年级期中)图1和图2中所有的正方形都完全相同,将图1的正方形放在图2中的①②③④某一位置,则使所组成的图形不能围成正方体的位置是( )A.① B.② C.③ D.④11.(2022·河南郑州·七年级阶段练习)下列图形中不能折叠成正方体的是( )A.B.C. D.12.(2022·陕西西安·七年级期中)下列图形中,能围成正方体的有( )A.1个 B.2个 C.3个 D.4个题型五:正方形展开图文字或者图案问题13.(2022·四川省成都市七中育才学校七年级期中)“病毒无情人有情”,2022年正值全民抗击疫情的关键之年,小茜同学在一个正方体每个面上分别写一个汉字,组成“全力抗击疫情”,如图是该正方体的一种展开图,那么在原正方体上,与汉字“疫”相对的面上所写汉字为( )A.全 B.力 C.抗 D.击14.(2022·福建省大田县教师进修学校七年级期中)一个骰子相对两面的点数之和为,它的展开图如图,下列判断正确的是( )A.代表 B.代表 C.代表 D.代表15.(2022·山西·太原五中七年级期中)小英准备用如图所示的纸片做一个正方体礼品盒,为了美观,她想使做成的正方体纸盒相对的面上的图案分别相同,下列图案设计符合要求的是( )A.B.C. D.题型六:点线面体的关系16.(2022·江苏·七年级单元测试)你见过一种折叠灯笼吗?它看起来是平面的,可是提起来后却变成了美丽的灯笼,这个过程可近似地用哪个数学原理来解释( )A.点动成线 B.线动成面C.面动成体 D.面与面相交的地方是线17.(2022·四川成都七中东方闻道网校七年级期中)流星滑过天空留下一条痕迹,这种生活现象可以反映的数学原理是( )A.点动成线 B.线动成面 C.面动成体 D.以上都不对18.(2022·全国·七年级)几何图形都是由点、线、面、体组成的,点动成线,线动成面,面动成体,下列生活现象中可以反映“线动成面”的是( )A.笔尖在纸上移动划过的痕迹B.长方形绕一边旋转一周形成的几何体C.流星划过夜空留下的尾巴D.汽车雨刷的转动扫过的区域题型七:旋转得到的立方体图形问题19.(2022·四川·成都嘉祥外国语学校七年级期中)如图几何体中可以由平面图形绕某条直线旋转一周得到的是( )A. B.C. D.20.(2022·四川·渠县东安雄才学校七年级期中)将如图所示放置的绕斜边所在直线旋转一周,所得到的几何体从正面看到的形状图是( )A. B. C. D.21.(2022·山东青岛·七年级期中)下列平面图形绕虚线旋转一周,能形成如图所示几何体的是( )A.B.C.D.题型八:截一几何体问题22.(2022·四川·成都嘉祥外国语学校七年级期中)用一个平面去截圆锥,截面图形不可能是( )A.B.C. D.23.(2022·贵州六盘水·七年级期末)如图所示,用一个平面分别去截下列水平放置的几何体,所截得的截面是圆的是( )A. B. C. D.24.(2022·山东青岛·七年级期中)用一个平面分别去截下列几何体,截面形状可能是三角形的几何体有( )A.1个 B.2个 C.3个 D.4个一、单选题25.(2022·云南·楚雄市中山镇初级中学七年级期末)下列平面图形经过折叠后,不能围成正方体的是( ).A. B.C. D.26.(2022·云南·楚雄市中山镇初级中学七年级期末)如图,用一个平面去截左边的圆锥,不可能得到的截面是( )A. B. C. D.27.(2022·福建三明·七年级期中)将如图所示的图形剪去一个小正方形,使余下的部分恰好能折成一个正方体,则下列序号中不应剪去的是( )A.6 B.3 C.2 D.128.(2022·重庆南开中学七年级期中)一个正方体的平面展开图如图所示,则原正方体中与“勤”字所在面相对的面上的汉字是( )A.手 B.戴 C.口 D.罩29.(2022·河北保定·七年级期中)如图,将图中长方形绕着给定的直线旋转一周后形成的几何体是( )A. B. C. D.30.(2022·黑龙江大庆·七年级期中)观察下面的立体图形,从前面看到的是( ).A. B. C. D.31.(2022·河北保定·七年级期中)六棱柱中,棱的条数有( )A.6条 B.8条 C.12条 D.18条32.(2022·河北保定·七年级期中)分别画出如图所示几何体从正面看、从左面看和从上面看的图形.33.(2023·广东·深圳市福永中学七年级阶段练习)如图是一张长方形纸片,AB长为,BC长为.若将此长方形纸片绕它的一边所在直线旋转一周(1)得到的几何体是 ,这个现象用数学知识解释为 ;(2)若将这个长方形纸片绕它的一边所在直线旋转一周,求形成的几何体的体积.(结果保留)一:选择题34.(2022·山东菏泽·七年级期中)如图是正方体表面的一种展开图,表面上的语句为北京2022年冬奥会和冬残奥会的主题口号“一起向未来!”,如果“未”字在正方体的底部,那么正方体的上面是( )A.一 B.起 C.向 D.来35.(2022·江西·金溪一中七年级期中)如图是一个“粮仓”从三个不同的方向看到的视图,则这个几何体的体积是( )A. B. C.85 D.40π36.(2022·甘肃·兰州十一中七年级期中)用小立方块搭一个几何体,使得其两个方向的视图如图所示.它最少需要( )个小立方块,最多需要( )个小立方块.A.9,14 B.9,16 C.8,16 D.10,1437.(2022·甘肃·兰州十一中七年级期中)下列说法中正确的是( ).A.折叠①,可得到图甲所示的正方体纸盒B.图乙所示长方形绕它的对角线所在直线旋转一周,形成的几何体是②C.用一个平面去截图丙,截面图形可能是四边形D.以上说法都不对38.(2022·甘肃·兰州十一中七年级期中)如图,地面上有一个正方体纸箱,现将其每个面涂满染料,在不脱离地面的情况下,剪开纸箱,使其各面染料都能印在地面上,如图所示,在地面上可以形成的图形有( ).A.0个 B.1个 C.2个 D.3个二、填空题39.(2022·江西·金溪一中七年级期中)“天空中流星划过夜空”的现象,用数学知识解释为:___________.40.(2022·黑龙江大庆·七年级期中)要拼成一个大正方体,至少还需要__________个.41.(2022·贵州六盘水·七年级期末)如图,要使图中平面展开图按虚线折叠成正方体后,相对面上两个数之和为0,则__________.42.(2022·广东深圳·七年级期中)一个棱柱有个面,则这个棱柱的底面是______边形.43.(2022·成都市树德实验中学(东区(四川省成都市科创实验中学)七年级期中)如图,是一个正方体的展开图,把展开图折叠成正方体后,与“正”这个汉字相对的面上的汉字是___________.44.(2022·宁夏·中卫市第七中学七年级阶段练习)已知一个正方体的每一个表面都填有唯一一个数字,且各相对表面上所填的数互为相反数.若这个正方体的表面展开图如图所示,则的值分别是_________45.(2022·山东青岛·七年级期中)如图,模块①由15个棱长为1的小正方体构成,模块②一⑥均由4个棱长为1的小正方体构成,现在从模块②一⑥中选出三个模块放到模块①上,与模块①组成一个棱长为3的大正方体,则符合上述要求的三个模块序号是 _____.三、解答题46.(2022·辽宁沈阳·七年级期中)现有一个长为厘米、宽为厘米的长方形纸片.(1)若将长方形纸片绕它的一边所在的直线旋转一周,能形成的几何体是______.(2)求:将长方形纸片绕它的一边所在的直线旋转一周时,所形成的几何体的体积.(结果保留)47.(2022·陕西·西安益新中学七年级期中)如图是一块长为的长方体木块,点把棱分成的两段,过点按平行于平面的方向把长方体切成两块后,表面积增加了,问:这两块长方体的体积分别是多少立方厘米?48.(2022·辽宁·沈阳市和平区南昌中学沈北分校七年级阶段练习)问题情景:某综合实践小组进行废物再利用的环保小卫士行动.他们准备用废弃的传单制作装垃圾的无盖纸盒.操作探究.(1)若准备制作一个无盖的正方体纸盒,图1中的______图形经过折叠能围成无盖正方体纸盒;(2)如图2,有一张边长为40cm的正方形废弃宣传单,小华准备将其四角各剪去一个小正方形,折成无盖长方体纸盒.①请你在图2中画出示意图,用实线表示剪切线,虚线表示折痕.②若四角各剪去了一个边长为5cm的小正方形,这个纸盒的容积.(3)如图3是一个装宣传单的长方体纸盒的表面展开图,将这个长方体按另外一种方式展开,请你画出与图示不一样的展开图.1.B【分析】根据柱体、棱柱的性质、截一个几何体的特点逐个判断即可得.【详解】解:①长方体一定是柱体,则原说法正确;②八棱柱有个面,则原说法正确;③六棱柱有个顶点,则原说法正确;④反例:正方体的面都是正方形,但用一个平面去截正方体,得到的图形可能是三角形,则原说法不正确;综上,说法不正确的是④,故选:B.【点睛】本题考查了棱柱的性质、截一个几何体,熟练掌握截一个几何体的特点是解题关键.2.B【分析】根据立体几何的定义及性质解题即可.【详解】解:B选项能够通过长方形绕着长边旋转一周可得,故选B.【点睛】本题主要考查立体几何的初步认识,能够熟练分辨哪个立体图形能够通过旋转得到是解题关键.3.B【分析】根据每一个几何体的特征判断即可.【详解】解:图中几何体分别是:四棱柱,圆柱,三棱柱,圆台,五棱柱,属于棱柱的有3个,故选:B.【点睛】本题考查了认识立体图形,熟练掌握每一个几何体的特征是解题的关键.4.D【分析】根据侧面展开图可以判断此几何体为三棱柱,然后得出结论即可.【详解】解:由题意知,此几何体为三棱柱,故该几何体的底面形状是三角形,故选:D.【点睛】本题考查了几何体的侧面展开图,熟悉常见几何体的侧面展开图是解题的关键.5.A【分析】由平面图形的折叠及棱柱的展开图解题.【详解】解:A不能围成棱柱,B可以围成五棱柱,C可以围成三棱柱,D可以围成四棱柱.故选:A.【点睛】本题考查了棱柱的折叠与展开,熟练掌握棱柱的侧面数等于底面的边数是解题的关键.6.B【分析】根据三棱锥的三个侧面都是三角形,还要能围成一个立体图形,进而分析得出即可.【详解】解:A、不可以围成三棱锥,故本选项不符合题意;B、可以围成三棱锥,故本选项符合题意;C、不可以围成三棱锥,故本选项不符合题意;D、不可以围成三棱锥,故本选项不符合题意;故选:B【点睛】本题主要考查了几何体的展开图,注意几何体的形状特点进而分析才行.7.D【分析】圆柱的侧面展开图是矩形,其侧面展开图的面积=圆柱底面周长×母线长从而可得答案.【详解】解:圆柱的侧面展开图是矩形,它的长为圆柱底面周长8πcm,宽即母线长为6cm, 所以其侧面展开图的面积是8π•6=48π.故选D.【点睛】本题考查的是圆柱的侧面展开图,熟知侧面展开图是矩形是解题关键.8.A【分析】根据长方体的表面积公式计算即可.【详解】解:2×[(6-1)×1+(7-6+1)×1+(6-1)(7-6+1)]=2×[5+2+10]=34, 答:该长方体的表面积为34, 故选A.【点睛】此题考查的是由展开图折叠成几何体,要培养学生的空间想象能力.解决本题的关键是熟记长方体的平面展开图.9.A【分析】根据题意求出长方体的长,宽和高,然后根据长方体体积公式即可得答案.【详解】由表面展开图可得,宽+2高=,宽+高=,∴高为,宽为,∵长+高=,∴长为,∴该长方体纸盒的容积为.故选:A.【点睛】本题考查立方体的展开图,求立方体的容积,根据展开图求出长宽高是解题关键.10.D【详解】根据正方体的表面展开图的特征进行判断即可.【解答】解:根据正方体表面展开图的特征可知,将图1放在①、②、③处,可以折叠成正方体,放在④处,不能折叠成正方体,故选:D.【点睛】本题考查了正方体的表面展开图,理正方体的表面展开图的模型是解题的关键.正方体的表面展开图用‘口诀’:一线不过四,田凹应弃之,相间、Z端是对面,间二、拐角邻面知.11.D【分析】根据立方体的展开图判断即可.【详解】可以折叠成正方体;可以折叠成正方体;可以折叠成正方体;不能折叠成正方体;故选D.【点睛】本题考查了正方体的展开图,熟练掌握展开图的类型是解题的关键.12.C【分析】根据正方体展开图的特征判断即可.【详解】由正方体展开图的特征知,除了第二个图形外,其余三个图形均可围成正方体.故选:C.【点睛】本题考查了正方体展开图的特征,关键是掌握正方体展开图的特征,具备良好的空间想象力.13.B【分析】根据空间想象能力判断出与汉字“疫”相对的面.【详解】解:与汉字“疫”相对的面上所写汉字为“力”.故选:B.【点睛】本题考查正方体的展开图,解题的关键是掌握正方体展开图中面与面的对应关系.14.C【分析】根据“水平(垂直)方向间隔是对面,两列(行)端是对面”的方法即可求解.【详解】解:相对两面的点数之和为7,且的对面是点,∴表示的是点,故选:.【点睛】本题考查的是几何体的展开图,理解几何体展开图找对面是解题的关键.15.A【分析】根据正方体展开图的特点进行求解即可.【详解】解:A、由题意得★与★对应,◎与◎对应,※ 与※对应,符合题意;B:由题意得★与※对应,◎与◎对应,不符合题意;C、由题意得★与※对应,◎与※对应,◎与★对应,不符合题意;D、由题意得★与※对应,◎与※对应,◎与★对应,不符合题意;故选A【点睛】本题主要考查了正方体对面上的图案,熟练掌握正方体展开图的特点是解题的关键.16.C【分析】根据点、线、面、体相关的知识进行解答即可.【详解】解:由平面图形变成立体图形的过程是面动成体,故选:C.【点睛】本题考查了根据点、线、面、体的相关知识,解题的关键在于掌握几何变换之间的关系.17.A【分析】流星是点,光线是线,所以说明点动成线.【详解】解:流星滑过天空留下一条痕迹,这种生活现象可以反映的数学原理是:点动成线.故选:A【点睛】此题主要考查了点、线、面、体,关键是掌握点动成线,线动成面,面动成体.18.D【分析】根据点动成线,线动成面,面动成体即可一一判定.【详解】解:A.笔尖在纸上移动划过的痕迹,反映的是“点动成线”,故不符合题意;B.长方形绕一边旋转一周形成的几何体,反映的是“面动成体”,故不符合题意;C.流星划过夜空留下的尾巴,反映的是“点动成线”,故不符合题意;D.汽车雨刷的转动扫过的区域,反映的是“线动成面”,故符合题意.故选:D【点睛】本题考查了点动成线,线动成面,面动成体,理解和掌握点动成线,线动成面,面动成体是解决本题的关键.19.B【分析】根据平面图形绕某条直线旋转一周得到的几何体必须有曲面以及“面动成体”判断即可.【详解】解:平面图形绕某条直线旋转一周得到的几何体必须有曲面,∴B选项符合题意;故选:B.【点睛】本题考查点、线、面、体,掌握“点动成线,线动成面,面动成体”是解决问题的关键.20.C【分析】根据直角三角形的旋转得出是圆锥解答即可.【详解】解:绕斜边旋转一周,所得到的几何体是两个圆锥的组合体,它的正视图是两个等腰三角形,三角形之间有一条虚线段.如图.故选:C.【点睛】本题考查了点、线、面、体,关键要有空间想象能力.21.C【分析】根据“面动成体”进行判断即可.【详解】解:将平面图形绕着虚线旋转一周可以得到的几何体为,故选:C.【点睛】本题考查点、线、面、体,理解“点动成线,线动成面,面动成体”是正确判断的前提.22.D【分析】如果用平面去截圆锥,平面过圆锥顶点时得到的截面图形是一个三角形,如果不过顶点,且平面与底面平行,那么得到的截面就是一个圆,如果不与底面平行得到的就是一个椭圆,所以不可能是正方形,即可得.【详解】解:如果用平面取截圆锥,平面过圆锥顶点时得到的截面图形是一个三角形,如果不过顶点,且平面与底面平行,那么得到的截面就是一个圆,如果不与底面平行得到的就是一个椭圆,所以不可能是正方形或长方形,故选:D.【点睛】本题考查了截几何体,解题的关键是理解题意,分情况讨论.23.B【分析】根据球的三视图只有圆,即可得出答案.【详解】解:根据题意,∵球的三视图只有圆,∴如果截面是圆,这个几何体只能是球;故选:B【点睛】此题主要考查了截一个几何体,截面的形状既与被截的几何体有关,还与截面的角度和方向有关.对于这类题,最好是动手动脑相结合,亲自动手做一做,从中学会分析和归纳的思想方法.24.B【分析】分别判断各几何体的截面即可解答.【详解】解:球不能截出三角形;圆柱不能截出三角形;圆锥能截出三角形;长方体能截出三角形.所以截面可能是三角形的有2个.故选:B.【点睛】本题主要考查了几何体的截面,掌握常见几何体的截面是解题的关键.注意:截面的形状既与被截的几何体有关,还与截面的角度和方向有关.25.C【分析】根据常见的正方体展开图的11种形式以及不能围成正方体的展开图解答即可.【详解】解:根据常见的不能围成正方体的展开图的形式是“一线不过四,田、凹应弃之”,可得C选项不能围成正方体.故选:C.【点睛】本题考查了正方体展开图,熟记展开图常见的11种形式与不能围成正方体的常见形式“一线不过四,田凹应弃之”是解题的关键.26.D【分析】根据圆锥的形状特点判断即可,也可用排除法.【详解】解:如果用平面去截圆锥,平面过圆锥顶点时得到的截面图形是一个三角形;如果不过顶点,竖直方向截取,得到的是B选项中的图形;如果不过顶点,且平面与底面平行,那么得到的截面就是一个圆,如果不与底面平行得到的就是一个椭圆,但是不可能是正方形.故选:D.【点睛】此题主要考查了截一个几何体,截面的形状既与被截的几何体有关,还与截面的角度和方向有关.对于这类题,最好是动手动脑相结合,亲自动手做一做,从中学会分析和归纳的思想方法.27.B【分析】利用正方体及其表面展开图的特点解题即可.【详解】解:根据有“田”字的展开图都不是正方体的表面展开图可知应剪去1或2或6,故不应剪去的是3,故选:B.【点睛】本题考查了几何体的展开图,掌握正方体的展开图的特征是关键.28.B【分析】根据正方体展开图即可得出答案.【详解】解:.由正方体展开图可得,“手”对面是“口”,“罩”对面是“洗”,“勤”对面是“戴”,故选B.【点睛】本题考查正方体的展开图,熟练掌握正方体展开图是解题的关键.29.D【分析】根据面动成体进行判断即可.【详解】解:解:长方形绕直线旋转一周,能形成的几何体是大圆柱内套一个小圆柱,因此选项D中的形体比较符合题意,故选:D.【点睛】本题考查点、线、面、体,理解点动成线,线动成面,面动成体是正确判断的前提.30.A【分析】找到从正面看所得到的图形即可.【详解】解:从前面看几何体,第一行为一个正方形,且在中间,第二行为三个正方形故选:A【点睛】本题考查了不同方向看立体图形,解题关键是注意每行正方形的个数以及位置.31.D【分析】根据六棱柱分上下底面六条棱和侧面六条棱,即可求解.【详解】解:六棱柱上下底面各有六条棱,还有六条侧棱,所以共有18条棱.故选:D.【点睛】本题考查基本立体图形——六棱柱,以及棱的概念,掌握棱柱的特点是解题的关键.32.见解析【分析】分别画出从正面看、从左面看和从上面看的平面图形,即可.【详解】解:如图所示:【点睛】本题主要考查从不同方向看组合题的图形,想象出各个方向看到的正方形的个数是关键.33.(1)圆柱,面动成体(2)形成的几何体的体积是cm或cm.【分析】(1)旋转后的几何体是圆柱,用数学知识解释为面动成体;(2)分两种情况,根据圆柱的体积公式计算即可求解.(1)解:若将此长方形纸片绕它的一边所在直线旋转一周,则形成的几何体是圆柱,这个现象用数学知识解释为面动成体;故答案为:圆柱,面动成体(2)情况①,绕AB边所在直线旋转:(cm);情况②,绕BC边所在直线旋转:(cm);故形成的几何体的体积是cm或cm.【点睛】本题主要考查的是点、线、面、体,根据图形确定出圆柱的底面半径和高的长是解题的关键.34.B【分析】由平面图形的折叠及立体图形的表面展开图的特点解题.【详解】解:对于正方体的平面展开图中相对的面一定相隔一个小正方形,由图形可知,与“未”字相对的字是“起”.若“未”字作为底面,则“起”字就是上面;故选:B.【点睛】本题考查生活中的立体图形与平面图形,注意正方体的空间图形,从相对面入手,分析及解答问题.35.B【分析】这个几何体是一个圆锥,一个圆柱的组合体,根据圆锥,圆柱的体积公式求解.【详解】解:这个几何体的体积.故选:B.【点睛】本题考查了由不同方向看几何体,解题的关键是由从不同方向看到的结果还原几何体.36.A【分析】根据从正面看和从上面看可得这个几何体共3列,再分别求出最少和最多需要的立方块个数即可.【详解】解:这样的几何体它最少需要的个数分布,如图所示:这样的几何体它最多需要的个数分布,如图所示:综上,最少需要9个;最多需要14个;故选:A.【点睛】本题主要考查从不同方向看几何体,在从上面看得到的图形的相应位置写上数字进行求解是解题的关键.37.C【分析】(1)A选项通过想象可以得出两个黑色实心圆在对面上(2)B选项就要根据实际图形结合空间想象快速判断出旋转后的物体中间并不是一个点(3)C选项考虑竖向切割,截面图形是一个四边形【详解】A、两个黑色实心圆在对面,此选项错误;B、如图所示:C、如图所示:故选:C.【点睛】主要考查了图形折叠、旋转以及切割之后所得到的的立方图纸,解决这种题目的方法是要多做、多画.38.B【分析】根据正方体的展开图特点进行判断即可得.【详解】解:观察图①、②、③可知,只有图①是正方体纸箱的展开图,即在地面上可以形成的图形有1个,故选:B.【点睛】本题考查了正方体的展开图,熟练掌握正方体的展开图特点是解题关键.39.点动成线【分析】流星是点,光线是线,所以说明点动成线.【详解】解:“天空中流星划过夜空”的现象,由此说明了点动成线的数学事实,故答案为:点动成线.【点睛】本题考查了点,线,面的组成,从运动的观点来看:点动成线,线动成面,面动成体.40.7【分析】通过观察图形发现:一共摆了3层,想要拼成大正方体,则每层需要9个小正方体,据此解答即可.【详解】解:由分析得:要拼成一个大正方体,则每层需要9个小正方体,图中已经有20个小正方体,还需要(个)故答案为:7.【点睛】此题考查的目的是理解掌握正方体的特征及意义,掌握简单立体图形的拼组方法及应用.41.【分析】通过观察展开图发现相对的面,根据相对面的数互为相反数确定的值即可.【详解】因为相邻的面不能相对,由展开图发现:与2相对,与4相对,根据相对面数之和为0可得:,,把,代入得:故答案为:.【点睛】本题考查代数式求值及几何图形空间想象,可先做模型再在实践基础上逐步提高空间想象能力.42.八##8【分析】根据八棱柱的定义可知,一个棱柱有10个面,那么这个棱柱是八棱柱,即可得出答案.【详解】解:一个棱柱有10个面,那么这个棱柱是八棱柱,故这个棱柱的底面是八边形.故答案为:八.【点睛】本题考查了棱柱的特征:n棱柱有个面,有条棱;熟记棱柱的特征是解题的关键.43.奋【分析】根据正方体的表面展开图,相对的面之间一定相隔一个正方形,据此得出答案即可.【详解】解:正方体的表面展开图,相对的面之间一定相隔一个正方形,与“正”这个汉字相对的面上的汉字是“奋”.故答案为:奋.【点睛】本题正方体相对面上的字,解答本题需要学生具有一定的空间想象能力.44.【分析】根据正方体相对面上的两个数相等求出的值,再根据相反数的定义即可求解.【详解】解:由题意可得:与相对,与相对,与相对,∴表示的数为,故答案为:.【点睛】本题考查了求相反数,正方体相对两个面上的文字,注意正方体的空间图形,从相对面入手,分析及解答问题,掌握正方体的常见展开图是解题的关键.45.②⑤⑥【分析】观察所给的模块,结合构成的棱长为3的大正方体的特征即可求解.【详解】解:由图形可知,模块②补模块①上面的右上角,模块⑤补模块①上面的右下角,模块⑥补模块①上面的左边,使得模块①成为一个棱长为3的大正方体.故能够完成任务的为模块②,⑤,⑥.故答案为:②⑤⑥.【点睛】考查了认识立体图形,本题类似七巧板的游戏,考查了拼接图形,可以培养学生动手能力,展开学生的丰富想象力.46.(1)圆柱(2)形成的几何体的体积为平方厘米或平方厘米.【分析】(1)根据面动成体可直接求解;(2)可分两种情况,当绕长方形的长旋转时,当绕长方形的宽旋转时,结合圆柱的体积公式可求解.【详解】(1)解:将此长方形纸片的一条边所在直线旋转一周,能形成的几何体是圆柱;故答案为:圆柱;(2)当绕长方形的长旋转时,所形成的几何体的体积为:平方厘米;当绕长方形的宽旋转时,所形成的几何体的体积为:平方厘米.故当此长方形纸片绕一条边所在直线旋转一周时,所形成的几何体的体积为平方厘米或平方厘米.【点睛】本题主要考查点,线,面,体和圆柱的体积公式,掌握基本几何体是解题的关键.47.这两块长方体的体积分别是5600立方厘米、8400立方厘米【分析】长为的长方体木块,点把棱分成的两段,则可得:(厘米),则(厘米),根据切割特点,表面积是增加了2个正方体的面的面积,据此求出正方体一个面的面积是(平方厘米),据此再利用长方体的体积侧面积×长计算即可解答.【详解】解:点把棱分成的两段,则可得:(厘米),则(厘米),(平方厘米),(立方厘米),(立方厘米),答:这两块长方体的体积分别是5600立方厘米、8400立方厘米.【点睛】本题考查了截一个几何体、求几何体的表面积.解答此题的关键是明确两部分的长以及横截面的面积.48.(1)C(2)①图见解析;②这个纸盒的容积是(3)图见解析【分析】(1)根据无盖正方体纸盒的面数和构成求解;(2)①根据题目所给剪法可以得解;②根据长方体的体积计算公式解答;(3)根据长方体的侧面展开图的模式画图.【详解】(1)解:∵无盖正方体纸盒的面数为,∴可以排除图形B和D,根据构成,图形A只能折成个面,图形C才能折成一个无盖正方体纸盒,故答案为:C(2)解:①如下图: ②,答:这个纸盒的容积是;(3)解:展开图如下:【点睛】本题考查了立体图形和平面图形的关系,正确地画出图形是解本题的关键.
相关资料
更多

