


还剩18页未读,
继续阅读
所属成套资源:高考政治一轮复习 考点一遍过(全国通用)
成套系列资料,整套一键下载
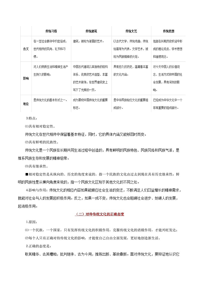
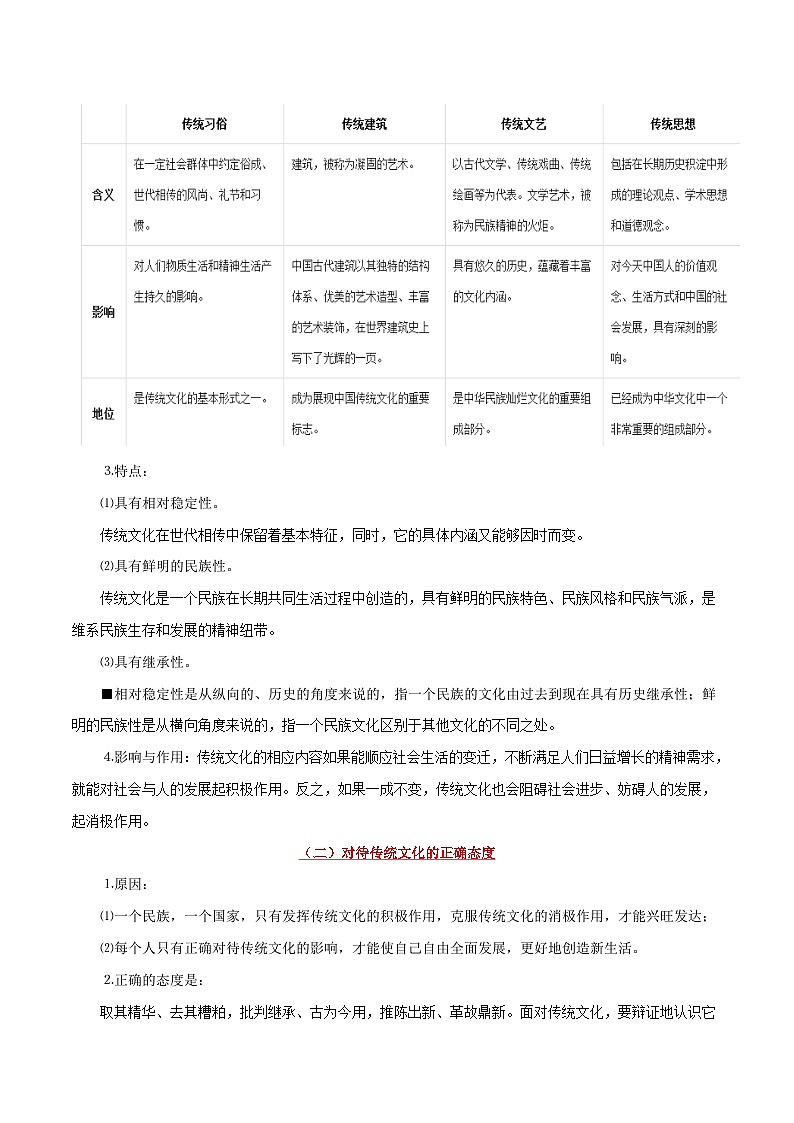
最新高考政治考点一遍过(讲义) 考点33 文化的继承与发展
展开相关学案
最新高考政治考点一遍过(讲义) 考点38 坚持中国特色社会主义文化发展道路:
这是一份最新高考政治考点一遍过(讲义) 考点38 坚持中国特色社会主义文化发展道路,共18页。
最新高考政治考点一遍过(讲义) 考点37 走进文化生活:
这是一份最新高考政治考点一遍过(讲义) 考点37 走进文化生活,共17页。学案主要包含了文化的内容必须是先进的等内容,欢迎下载使用。
最新高考政治考点一遍过(讲义) 考点35 灿烂的中华文化:
这是一份最新高考政治考点一遍过(讲义) 考点35 灿烂的中华文化,共18页。