最新高考理数考点一遍过讲义 考点47 两个基本计数原理
展开课本上和老师讲解的例题,一般都具有一定的典型性和代表性。要认真研究,深刻理解,要透过“样板”,学会通过逻辑思维,灵活运用所学知识去分析问题和解决问题,特别是要学习分析问题的思路、解决问题的方法,并能总结出解题的规律。
2、精练习题
复习时不要搞“题海战术”,应在老师的指导下,选一些源于课本的变式题,或体现基本概念、基本方法的基本题,通过解题来提高思维能力和解题技巧,加深对所学知识的深入理解。在解题时,要独立思考,一题多思,一题多解,反复玩味,悟出道理。
3、加强审题的规范性
每每大考过后,总有同学抱怨没考好,纠其原因是考试时没有注意审题。审题决定了成功与否,不解决这个问题势必影响到高考的成败。那么怎么审题呢? 应找出题目中的已知条件 ;善于挖掘题目中的隐含条件 ;认真分析条件与目标的联系,确定解题思路 。
4、重视错题
“错误是最好的老师”,但更重要的是寻找错因,及时进行总结,三五个字,一两句话都行,言简意赅,切中要害,以利于吸取教训,力求相同的错误不犯第二次。
专题47 两个基本计数原理
(1)理解分类加法计数原理和分步乘法计数原理.
(2)会用分类加法计数原理或分步乘法计数原理分析和解决一些简单的实际问题.
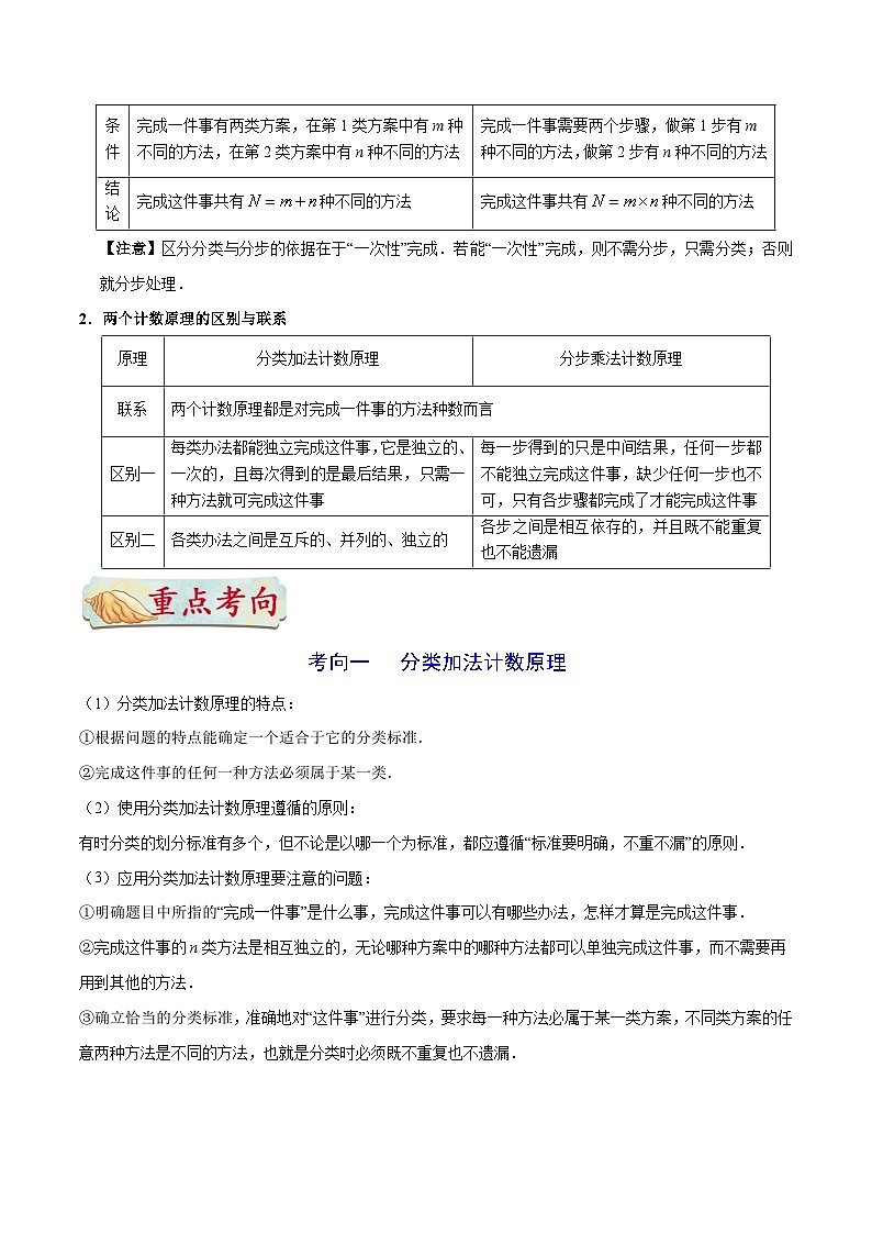
1.两个计数原理
【注意】区分分类与分步的依据在于“一次性”完成.若能“一次性”完成,则不需分步,只需分类;否则就分步处理.
2.两个计数原理的区别与联系
考向一 分类加法计数原理
(1)分类加法计数原理的特点:
①根据问题的特点能确定一个适合于它的分类标准.
②完成这件事的任何一种方法必须属于某一类.
(2)使用分类加法计数原理遵循的原则:
有时分类的划分标准有多个,但不论是以哪一个为标准,都应遵循“标准要明确,不重不漏”的原则.
(3)应用分类加法计数原理要注意的问题:
①明确题目中所指的“完成一件事”是什么事,完成这件事可以有哪些办法,怎样才算是完成这件事.
②完成这件事的n类方法是相互独立的,无论哪种方案中的哪种方法都可以单独完成这件事,而不需要再用到其他的方法.
③确立恰当的分类标准,准确地对“这件事”进行分类,要求每一种方法必属于某一类方案,不同类方案的任意两种方法是不同的方法,也就是分类时必须既不重复也不遗漏.
典例1 将编号1,2,3,4的小球放入编号为1,2,3的盒子中,要求不允许有空盒子,且球与盒子的号不能相同,则不同的放球方法有
A.16种 B.12种
C.9种 D.6种
【答案】B
【解析】由题意可知,这四个小球有两个小球放在一个盒子中,当四个小球分组为如下情况时,放球方法有:
当1与2号球放在同一盒子中时,有2种不同的放法;
当1与3号球放在同一盒子中时,有2种不同的放法;
当1与4号球放在同一盒子中时,有2种不同的放法;
当2与3号球放在同一盒子中时,有2种不同的放法;
当2与4号球放在同一盒子中时,有2种不同的放法;
当3与4号球放在同一盒子中时,有2种不同的放法.
因此,不同的放球方法有2+2+2+2+2+2=12种.故选B.
【名师点睛】本题主要考查分类加法计数原理的应用,分六种情况讨论,求解每一种类型的放球方法数,然后利用分类加法计数原理求解即可.解答这类问题理解题意很关键,一定多读题才能挖掘出隐含条件.解题过程中要首先分清“是分类还是分步”,在应用分类加法计数原理讨论时,既不能重复交叉讨论又不能遗漏,这样才能提高准确率.
1.完成一项工作,有两种方法,有5个人只会用第一种方法,另外有4个人只会用第二种方法,从这9个人中选1个人完成这项工作,则不同的选法共有
A.5种B.4种
C.9种D.20种
考向二 分步乘法计数原理
应用分步乘法计数原理要注意的问题:
①明确题目中所指的“完成一件事”是什么事,单独用题目中所给的某一步骤的某种方法是不能完成这件事的,也就是说必须要经过几步才能完成这件事.
②完成这件事需要分成若干个步骤,只有每个步骤都完成了,才算完成这件事,缺少哪一步骤,这件事都不可能完成.
③根据题意正确分步,要求各步之间必须连续,只有按照这几步逐步地去做,才能完成这件事,各步骤之间既不能重复也不能遗漏.
典例2 某商场共有4个门,购物者若从一个门进,则必须从另一个门出,则不同走法的种数是
A.8 B.7
C.11 D.12
【答案】D
【解析】从一个门进有4种选择,从另一个门出有3种选择,共有4×3=12(种)走法.
【名师点睛】对于分步乘法计数原理:
①要按事件发生的过程合理分步,即考虑分步的先后顺序.
②各步中的方法互相依存,缺一不可,只有各步骤都完成才算完成这个事件.
③对完成各步的方法数要准确确定.
典例3 现有小麦、大豆、玉米、高粱4种不同农作物供选择,在如图所示的四块土地上种植,要求有公共边界的两块地不能种同一种农作物,则不同的种植方法共有
A.36种 B.48种
C.24种 D.30种
【答案】B
【解析】由题意可知,本题是一个分步计数的问题.
先给右边的一块地种植,有种结果;
再给中间上面的一块地种植,有种结果;
再给中间下面的一块地种植,有种结果;
最后给左边的一块地种植,有种结果.
根据分步计数原理可知共有种结果.
故选B.
【名师点睛】本题主要考查的知识点是分步计数原理,这种问题解题的关键是看清题目中出现的结果,几个环节所包含的事件数在计算时要做到不重不漏.需要先给右边的一块地种植,有种结果,再给中间上面的一块地种植,有种结果,再给中间下面的一块地种植,有种结果,最后给左边的一块地种植,有种结果,相乘即可得到结果.
2.高三年级的三个班去甲、乙、丙、丁四个工厂参观学习,去哪个工厂可以自由选择,甲工厂必须有班级要去,则不同的参观方案有
A.16种B.18种
C.37种D.48种
考向三 两个计数原理的综合应用
(1)利用两个原理解决涂色问题
解决着色问题主要有两种思路:一是按位置考虑,关键是处理好相交线端点的颜色问题;二是按使用颜色的种数考虑,关键是正确判断颜色的种数.
解决此类应用题,一般优先完成彼此相邻的三部分或两部分,再分类完成其余部分.要切实做到合理分类,正确分步,才能正确地解决问题.
(2)利用两个原理解决集合问题
解决集合问题时,常以有特殊要求的集合为标准进行分类,常用的结论有的子集有个,真子集有个.
典例4 一个三位数,其十位上的数字既小于百位上的数字也小于个位上的数字(如735,414等),那么,这样的三位数共有
A.240个 B.249个
C.285个 D.330个
【答案】C
【解析】因为十位上的数字既小于百位上的数字也小于个位上的数字,
所以当十位数字是0时有9×9=81种结果,
当十位数字是1时有8×8=64种结果,
当十位数字是2时有7×7=49种结果,
当十位数字是3时有6×6=36种结果,
当十位数字是4时有5×5=25种结果,
当十位数字是5时有4×4=16种结果,
当十位数字是6时有3×3=9种结果,
当十位数字是7时有2×2=4种结果,
当十位数字是8时有1种结果,
所以共有81+64+49+36+25+16+9+4+1=285种结果.
【名师点睛】与两个计数原理有关问题的常见类型及解题策略:
(1)与数字有关的问题.可分类解决,每类中又可分步完成,也可以直接分步解决.
(2)与几何有关的问题.可先分类,再分步解决.
(3)涂色问题.可按颜色的种数分类完成,也可以按不同的区域分步完成.
3.如图所示,将一个四棱锥的每一个顶点染上一种颜色,并使同一条棱上的两端异色,如果只有5种颜色可供使用,则不同的染色方法种数是
A.420B.210
C.70D.35
1.四大名著是中国文学史上的经典作品,是世界宝贵的文化遗产.在某学校举行的“文学名著阅读月”活动中,甲、乙、丙、丁、戊五名同学相约去学校图书室借阅四大名著《红楼梦》、《三国演义》、《水浒传》、《西游记》(每种名著至少有5本),若每人只借阅一本名著,则不同的借阅方案种数为
A.B.
C.D.
2.一个教室有五盏灯,一个开关控制一盏灯,每盏灯都能正常照明,那么这个教室能照明的方法有种
A.24B.25
C.31D.32
3.从正方体的6个面中选取3个面,其中有2个面不相邻的选法共有
A.8种 B.12种
C.16种 D.20种
4.某电商为某次活动设计了“和谐”、“爱国”、“敬业”三种红包,活动规定每人可以依次点击4次,每次都会获得三种红包的一种,若集全三种即可获奖,但三种红包出现的顺序不同对应的奖次也不同.员工甲按规定依次点击了4次,直到第4次才获奖,则他获得奖次的不同情形种数为
A.9B.12
C.18D.24
5.把2支相同的晨光签字笔,3支相同英雄钢笔全部分给4名优秀学生,每名学生至少1支,则不同的分法有
A.24种 B.28种
C.32种 D.36种
6.用5种不同颜色给图中的A、B、C、D四个区域涂色,规定一个区域只涂一种颜色,相邻的区域颜色不同,则不同的涂色方案共有
A.420种 B.180种
C.64种 D.25种
7.某班上午有五节课,分别安排语文,数学,英语,物理,化学各一节课.要求语文与化学相邻,数学与物理不相邻,且数学课不排第一节,则不同排课法的种数是
A.16 B.24
C.8 D.12
8.如果一个三位数abc同时满足且,则称该三位数为“凹数”,那么所有不同的三位“凹数”的个数是
A.204 B.258
C.285 D.236
9.几个孩子在一棵枯树上玩耍,他们均不慎失足下落.已知
()甲在下落的过程中依次撞击到树枝,,;
()乙在下落的过程中依次撞击到树枝,,;
()丙在下落的过程中依次撞击到树枝,,;
()丁在下落的过程中依次撞击到树枝,,;
()戊在下落的过程中依次撞击到树枝,,.
李华在下落的过程中撞到了从到的所有树枝,根据以上信息,在李华下落的过程中,和这根树枝不同的撞击次序有
A.种 B.种
C.种 D.种
10.现有五位同学分别报名参加航模、机器人、网页制作三个兴趣小组竞赛,每人限报一组,那么不同的报名方法种数有______种.
11.已知a∈{3,4,5},b∈{1,2,7,8},r∈{8,9},则方程(x-a)2+(y-b)2=r2可表示不同圆的个数为______个.
12.某外语组有9人,每人至少会英语和日语中的一门,其中7人会英语,3人会日语,从中选出会英语和日语的各一人到边远地区支教,有______种不同的选法.
13.西部五省,有五种颜色供选择涂色,要求每省涂一色,相邻省不同色,有__________种涂色方法.
14.将黑白2个小球随机放入编号为1,2,3的三个盒子中,则黑白两球均不在1号盒子的概率为________.
15.王华同学有课外参考书若干本,其中有5本不同的外语书,4本不同的数学书,3本不同的物理书,他欲带参考书到图书馆阅读.
(1)若他从这些参考书中带1本去图书馆,则有________种不同的带法;
(2)若带外语、数学、物理参考书各1本,则有________种不同的带法;
(3)若从这些参考书中选2本不同学科的参考书带到图书馆,则有________种不同的带法.
1.(2016年高考新课标Ⅱ卷)如图,小明从街道的E处出发,先到F处与小红会合,再一起到位于G处的老年公寓参加志愿者活动,则小明到老年公寓可以选择的最短路径条数为
A.24B.18
C.12D.9
变式拓展
1.【答案】C
【解析】会用第一种方法的有5个人,选1个人完成这项工作有5种选择;会用第二种方法的有4个人,选1个人完成这项工作有4种选择,两者相加一共有9种选择,故选C.
2.【答案】C
【解析】根据题意,若不考虑限制条件,每个班级都有4种选择,共有种情况,其中工厂甲没有班级去,即每个班都选择了其他三个工厂,此时每个班级都有3种选择,共有种方案,则符合条件的有种.,
故选C.
【名师点睛】本题考查计数原理的运用,本题易错的方法是:甲工厂先派一个班去,有3种选派方法,剩下的2个班均有4种选择,这样共有种方案,显然这种方法中有重复的计算,解题时特别要注意.根据题意,用间接法:先计算3个班自由选择去何工厂的总数,再排除甲工厂无人去的情况,由分步计数原理可得其方案数目,由事件之间的关系,计算可得答案.
3.【答案】A
【解析】按照的顺序:
当相同时:染色方案为;
当不同时:染色方案为,
不同的染色方案为:180+240=种.
故答案为A.
【名师点睛】本题考查了加法原理和乘法原理,把染色方案分为相同和不同两种情况是解题的关键.
专题冲关
1.【答案】A
【解析】对于甲来说,有4种借阅可能,同理每人都有4种借阅可能,根据乘法原理,故共有种可能,答案为A.
【名师点睛】本题考查分步计数原理求完成事情的方法数,只需要区分理解分类计数原理与分步计数原理即可求解.
2.【答案】C
【解析】由题意有这个教室能照明的方法有种,故选C.
【名师点睛】本题考查了乘法原理,属于简单题.每盏灯有2种状态,根据乘法原理共有种状态,排除全部都熄灭的状态,得到答案.
3.【答案】B
【解析】在正方体ABCD-A1B1C1D1中,选取3个面有2个不相邻,则必选相对的2个面,所以分3类.若选ABCD和A1B1C1D1两个面,另一个面可以是ABB1A1,BCC1B1,CDD1C1和ADD1A1中的一个,有4种.同理选另外相对的2个面也有4种.所以共有4×3=12(种).
4.【答案】C
【解析】根据题意,若员工甲直到第4次才获奖,则其第4次才集全“和谐”、“爱国”、“敬业”三种红包,故甲第4次获得的红包有3种情况,
前三次获得的红包为其余的2种,有种情况,
则他获得奖次的不同情形种数为种.
故选C.
【名师点睛】根据题意,分析可得甲第4次获得的红包有3种情况,进而可得前三次获得的红包为其余的2种,分析前三次获得红包的情况,由分步计数原理计算可得答案.
5.【答案】B
【解析】第一类,有一个人分到一支钢笔和一支签字笔,这中情况下的分法有:先将一支钢笔和一支签字笔分到一个人手上,有种分法,将剩余的支钢笔, 支签字笔分给剩余个同学,有种分法,那共有种;
第二类,有一个人分到两支签字笔,这种情况下的分法有:先将两支签字笔分到一个人手上,有种情况,将剩余的支钢笔分给剩余个人,只有1种分法,那共有种;
第三类,有一个人分到两支钢笔,这种情况的分法有:先将两支钢笔分到一个人手上,有种情况,再将剩余的2支签字笔和1支钢笔分给剩余的个人,有种分法,那共有种.
综上所述:总共有种分法.
故选B.
【名师点睛】本题主要考查分步计数原理的应用,属于难题.有关排列组合的综合问题,往往是两个原理及排列组合问题交叉应用才能解决问题,解答这类问题理解题意很关键,一定多读题才能挖掘出隐含条件.解题过程中要首先分清“是分类还是分步”、“是排列还是组合”,在应用分类计数加法原理讨论时,既不能重复交叉讨论又不能遗漏,这样才能提高准确率.
6.【答案】B
【解析】由题意,由于规定一个区域只涂一种颜色,相邻的区域颜色不同,可分步进行,区域A有5种涂法,B有4种涂法,C有3种,D有3种涂法.∴共有5×4×3×3=180种不同的涂色方案.
故答案为B.
【名师点睛】由于规定一个区域只涂一种颜色,相邻的区域颜色不同,可分步进行,区域A有5种涂法,B有4种涂法,C有3种,D有3种涂法,根据乘法原理可得结论.解答排列、组合应用题要从“分析”、“分辨”、“分类”、“分步”的角度入手.
(1)“分析”就是找出题目的条件、结论,哪些是“元素”,哪些是“位置”;
(2)“分辨”就是辨别是排列还是组合,对某些元素的位置有、无限制等;
(3)“分类”就是将较复杂的应用题中的元素分成互相排斥的几类,然后逐类解决;
(4)“分步”就是把问题化成几个互相联系的步骤,而每一步都是简单的排列、组合问题,然后逐步解决.
7.【答案】A
【解析】根据题意,分3步进行分析:
①要求语文与化学相邻,将语文与化学看成一个整体,考虑其顺序,有2种情况;
②将这个整体与英语全排列,有种顺序,排好后,有3个空位;
③数学课不排第一节,有2个空位可选,在剩下的2个空位中任选1个,安排物理,有2种情况,则数学、物理的安排方法有种,则不同排课法的种数是种.
故选A.
8.【答案】C
【解析】根据题意,按十位数字分类讨论:
十位数字是9时不存在,此时三位“凹数”的个数为0;
十位数字是8时,只有989,此时三位“凹数”的个数为1;
十位数字是7时,则百位与个位都有2种可能,所以此时三位“凹数”的个数为;
十位数字是6时,则百位与个位都有3种可能,所以此时三位“凹数”的个数为;
十位数字是5时,则百位与个位都有4种可能,所以此时三位“凹数”的个数为;
十位数字是4时,则百位与个位都有5种可能,所以此时三位“凹数”的个数为;
十位数字是3时,则百位与个位都有6种可能,所以此时三位“凹数”的个数为;
十位数字是2时,则百位与个位都有7种可能,所以此时三位“凹数”的个数为;
十位数字是1时,则百位与个位都有8种可能,所以此时三位“凹数”的个数为;
十位数字是0时,则百位与个位都有9种可能,所以此时三位“凹数”的个数为,
所以所有不同的三位“凹数”的个数是,
故选C.
【名师点睛】本题考查分类计数原理的应用,关键是正确理解“凹数”的定义.解此类问题要遵循两个原则:①按元素(或位置)的性质进行分类;②按事情发生的过程进行分步.具体地说,常以元素(或位置)为主体,即先满足特殊元素(或位置),再考虑其他元素(或位置).(2)不同元素的分配问题,往往是先分组再分配.在分组时,通常有三种类型:①不均匀分组;②均匀分组;③部分均匀分组.注意各种分组类型中,不同分组方法的求解.
9.【答案】D
【解析】由题可判断出树枝部分顺序,还剩下,,,
先看树枝在之前,有种可能,而树枝在之间,在之后,
若在之间,有种可能:
①若在之间,有种可能,
②若在之间,有种可能,
③若在之间,有种可能.
若不在之间,则有种可能,此时有种可能,
可能在之间,有种可能,可能在之间,有种可能,
综上,共有种.
故选.
【名师点睛】本题主要考查分类计数原理的应用,属于难题.有关排列组合的综合问题,往往是两个原理及排列组合问题交叉应用才能解决问题,解答这类问题理解题意很关键,一定多读题才能挖掘出隐含条件.解题过程中要首先分清“是分类还是分步”、“是排列还是组合”,在应用分类计数加法原理讨论时,既不能重复交叉讨论又不能遗漏,这样才能提高准确率.由题可判断出树枝部分顺序,还剩下,,,先看树枝在之前,有种可能,而树枝在之间,在之后,若在之间,利用分类计数加法原理求解即可.
10.【答案】
【解析】A同学可以参加航模、机器人、网页制作三个兴趣小组,共有3种选择.
同理BCDE四位同学也各有3种选择,由乘法原理得到.
【名师点睛】本题考查了分步乘法计数原理,属于简单题目.求解时,先计算每个同学的报名方法种数,利用乘法原理得到答案.
11.【答案】24
【解析】确定圆的方程可分三步:确定a有3种方法,确定b有4种方法,确定r有2种方法,由分步计数原理知N=3×4×2=24(个).
12.【答案】20
【解析】由题意,知有1人既会英语又会日语,6人只会英语,2人只会日语.
方法一:分两类.
第一类:从只会英语的6人中选1人教英语,有6种选法,则教日语的有2+1=3种选法.此时共有6×3=18种选法.
第二类:从不只会英语的1人中选1人教英语,有1种选法,则选会日语的有2种选法,此时有1×2=2种选法.
所以由分类加法计数原理知,共有18+2=20种选法.
方法二:设既会英语又会日语的人为甲,则甲有入选、不入选两类情形,入选后又要分两种:(1)教英语;(2)教日语.
第一类:甲入选.
(1)甲教英语,再从只会日语的2人中选1人,由分步乘法计数原理,有1×2=2种选法;
(2)甲教日语,再从只会英语的6人中选1人,由分步乘法计数原理,有1×6=6种选法.
故甲入选的不同选法共有2+6=8种.
第二类:甲不入选,可分两步.
第一步,从只会英语的6人中选1人有6种选法;
第二步,从只会日语的2人中选1人有2种选法.
由分步乘法计数原理,有6×2=12种不同的选法.
综上,共有8+12=20种不同选法.
13.【答案】420
【解析】对于新疆有5种涂色的方法,
对于青海有4种涂色方法,
对于西藏有3种涂色方法,
对于四川:若与新疆颜色相同,则有1种涂色方法,此时甘肃有3种涂色方法;
若四川与新疆颜色不相同,则四川有2种涂色方法,此时甘肃有2种涂色方法,
根据分步、分类计数原理,则共有5×4×3×(2×2+1×3)=420种方法.
故答案为420.
【名师点睛】本题考查分类、分步计数原理,对于计数原理的应用,解题的关键是分清要完成的事情分成几部分及如何分类,注意做到不重不漏.
14.【答案】
【解析】黑白两个球随机放入编号为的三个盒子中,每个球都有三种放法,故共有种放法在,黑白两球均不在一号盒,都有两种放法,共有,所以黑白两球均不在一号盒的概率为,故答案为.
【名师点睛】本题主要考查分步计数乘法原理与古典概型概率公式的应用,属于中档题.先求黑白两个球随机放入编号为的三个盒子的所有放法,再求出黑白两球均不在一号盒的放法,利用古典概型概率公式可得到结果.
15.【答案】(1)12;(2)60;(3)47.
【解析】(1)完成的事情是带一本书,无论带外语书,还是数学书、物理书,事情都已完成,从而确定应用分类加法计数原理,结果为5+4+3=12种.
(2)完成的事情是带3本不同学科的参考书,只有从外语、数学、物理书中各选1本后,才能完成这件事,因此应用分步乘法计数原理,结果为5×4×3=60种.
(3)选1本外语书和选1本数学书应用分步乘法计数原理,有5×4=20种选法;
同样,选外语书、物理书各1本,有5×3=15种选法;
选数学书、物理书各1本,有4×3=12种选法.
即有三类情况,应用分类加法计数原理,结果为20+15+12=47种.
【名师点睛】本题考查加法原理和乘法原理,关键是分清是用加法还是乘法,属于基础题.求解本题时,(1)完成的事情是带一本书,无论是带外语书,还是带数学书、物理书,事情都已经完成,从而应用加法原理;(2)完成的事情是带三本不同学科的参考书,只有从外语、数学、物理中各选一本后,才能完成这件事,因此应用乘法原理;(3)要完成的这件事是带2本不同的书,先乘法原理,再用加法原理.
直通高考
1.【答案】B
【解析】由题意可知E→F共有6种走法,F→G共有3种走法,由乘法计数原理知,则共有6×3=18种走法,故选B.
【名师点睛】分类加法计数原理在使用时易忽视每类做法中每一种方法都能完成这件事情,类与类之间是独立的.
分步乘法计数原理在使用时易忽视每步中某一种方法只是完成这件事的一部分,而未完成这件事,步步之间是相关联的. 分类加法计数原理
分步乘法计数原理
条件
完成一件事有两类方案,在第1类方案中有m种不同的方法,在第2类方案中有n种不同的方法
完成一件事需要两个步骤,做第1步有m种不同的方法,做第2步有n种不同的方法
结论
完成这件事共有种不同的方法
完成这件事共有种不同的方法
原理
分类加法计数原理
分步乘法计数原理
联系
两个计数原理都是对完成一件事的方法种数而言
区别一
每类办法都能独立完成这件事,它是独立的、一次的,且每次得到的是最后结果,只需一种方法就可完成这件事
每一步得到的只是中间结果,任何一步都不能独立完成这件事,缺少任何一步也不可,只有各步骤都完成了才能完成这件事
区别二
各类办法之间是互斥的、并列的、独立的
各步之间是相互依存的,并且既不能重复也不能遗漏
最新高考理数考点一遍过讲义 考点48 排列与组合: 这是一份最新高考理数考点一遍过讲义 考点48 排列与组合,共21页。
最新高考理数考点一遍过讲义 考点42 曲线与方程: 这是一份最新高考理数考点一遍过讲义 考点42 曲线与方程,共39页。学案主要包含了曲线与方程的概念,坐标法求曲线方程的步骤,两曲线的交点等内容,欢迎下载使用。
最新高考理数考点一遍过讲义 考点39 双曲线: 这是一份最新高考理数考点一遍过讲义 考点39 双曲线,共37页。学案主要包含了双曲线的定义和标准方程,双曲线的几何性质等内容,欢迎下载使用。

