还剩23页未读,
继续阅读
所属成套资源:2023-2024学年七年级语文下学期期中期末课内备考与专项复习(部编五四制)(上海专用)
成套系列资料,整套一键下载
- 2023-2024学年七年级语文下学期期中期末课内备考与专项复习(部编五四制)(上海专用)10名著阅读《海底两万里》导读与精讲(原卷版+解析) 试卷 5 次下载
- 2023-2024学年七年级语文下学期期中期末课内备考与专项复习(部编五四制)(上海专用)11名著阅读《骆驼祥子》导读与精讲(原卷版+解析) 试卷 6 次下载
- 2023-2024学年七年级语文下学期期中期末课内备考与专项复习(部编五四制)(上海专用)13文言文(二)内容理解(原卷版+解析) 试卷 4 次下载
- 2023-2024学年七年级语文下学期期中期末课内备考与专项复习(部编五四制)(上海专用)14文言文(三)人物形象(原卷版+解析) 试卷 5 次下载
- 2023-2024学年七年级语文下学期期中期末课内备考与专项复习(部编五四制)(上海专用)15综合运用(原卷版+解析) 试卷 3 次下载
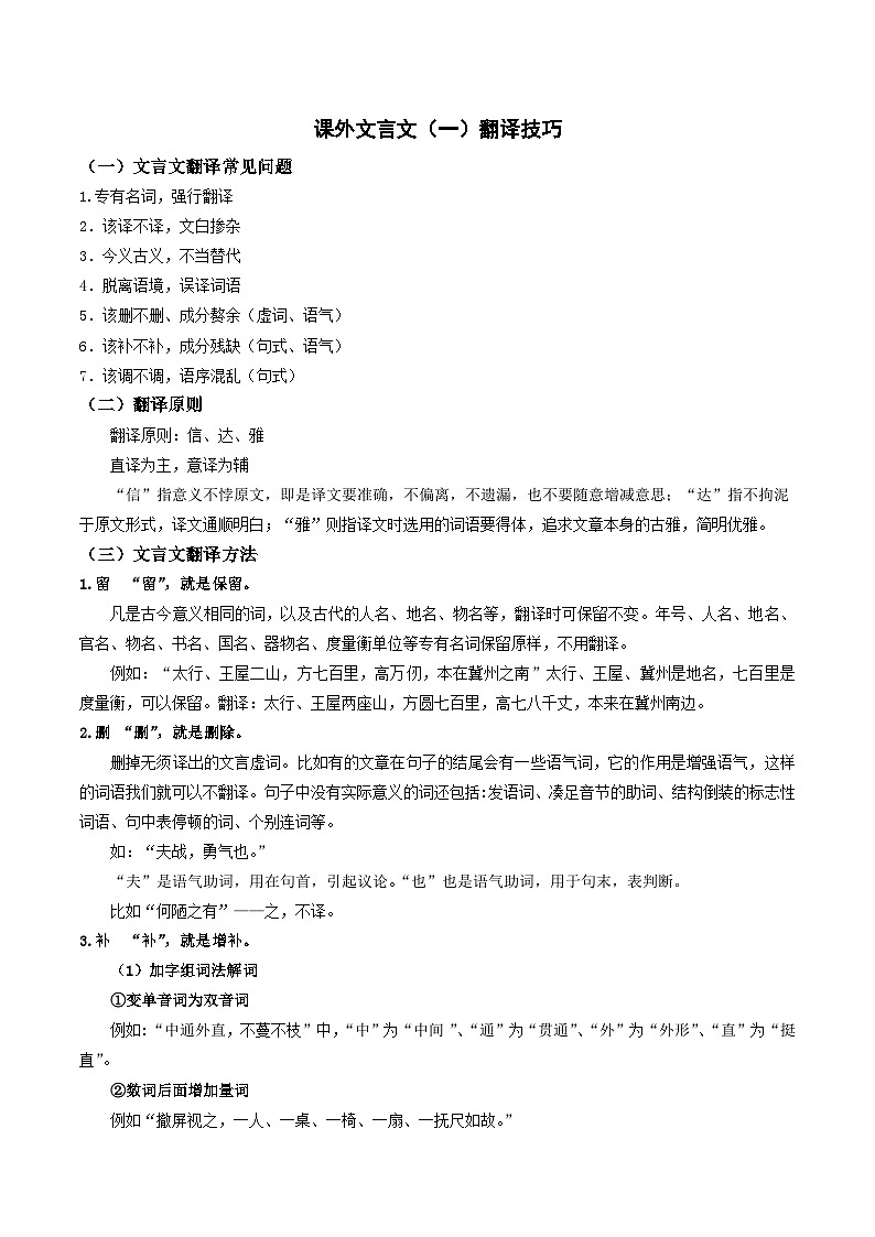
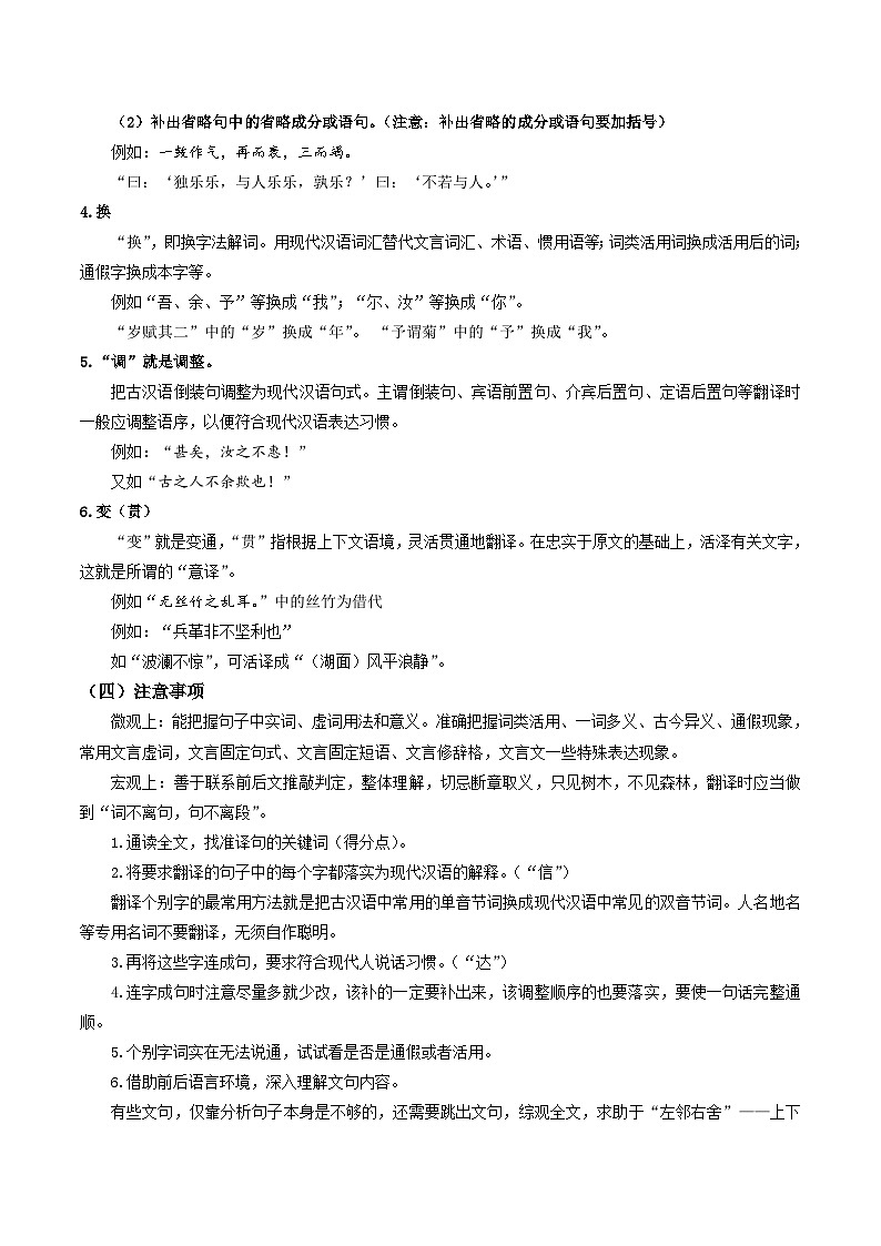
2023-2024学年七年级语文下学期期中期末课内备考与专项复习(部编五四制)(上海专用)12课外文言文(一)翻译技巧(原卷版+解析)
展开
这是一份2023-2024学年七年级语文下学期期中期末课内备考与专项复习(部编五四制)(上海专用)12课外文言文(一)翻译技巧(原卷版+解析),共26页。试卷主要包含了专有名词,强行翻译,删 “删”,就是删除,补 “补”,就是增补,“调”就是调整, 解释下列句中加点的词, 用现代汉语解释划线句, 本文中概括主旨的句子是等内容,欢迎下载使用。
相关试卷
2023-2024学年七年级语文下学期期中期末课内备考与专项复习(部编五四制)(上海专用)课内现代文复习12《太空一日》(原卷版+解析):
这是一份2023-2024学年七年级语文下学期期中期末课内备考与专项复习(部编五四制)(上海专用)课内现代文复习12《太空一日》(原卷版+解析),共13页。试卷主要包含了体会下面语句蕴含的情感等内容,欢迎下载使用。
2023-2024学年七年级语文下学期期中期末课内备考与专项复习(部编五四制)(上海专用)课内现代文复习07《老王》(原卷版+解析):
这是一份2023-2024学年七年级语文下学期期中期末课内备考与专项复习(部编五四制)(上海专用)课内现代文复习07《老王》(原卷版+解析),共31页。试卷主要包含了据老王自己讲,我强笑说等内容,欢迎下载使用。
2023-2024学年七年级语文下学期期中期末课内备考与专项复习(部编五四制)(上海专用)课内现代文复习01《邓稼先》(原卷版+解析):
这是一份2023-2024学年七年级语文下学期期中期末课内备考与专项复习(部编五四制)(上海专用)课内现代文复习01《邓稼先》(原卷版+解析),共16页。

