2024年中考总复习真题探究与变式训练(全国通用)专题02书法鉴赏(原卷版+解析)
展开考查题型:选择题、判断题、书法鉴赏题、临摹书写题。
考查内容: ①了解汉字字体的演变;②辨析书法常见字体;③鉴赏五种常见书法字体的特点。
命题预测:在《义务教育语文课程标准》 (2023版)中,明确提出:“围绕汉字、书法等方面内容,策划并开展语文学习、展示和交流活动,加深对语言文字及其文化内涵的认识和理解。”因此,书法鉴赏很可能成为河南中考的一个考点。
复习重点:了解、记忆五种书法字体的典型特点并学会辨识、判断。
例1 (2023·湖南湘西·中考真题)请赏析这幅书法作品,并用楷体将其按现代书写规范抄写在米字格内。
【答案】不忘初心
【详解】书写时应注意:(1)用正楷字书写,工整美观;(2)汉字的笔画顺序要清楚,书写要规范;(3)不写繁体字;(4)注意“忘、初”字的书写。
例2 (2023·云南·中考真题)“结体扁平匀称,形态舒展超逸,神采飞动秀美”,是对下列哪幅书法作品的评价?( )
A.B.C.D.
【答案】B
【详解】根据平时对各书法字体特点的掌握,可知“结体扁平匀称,形态舒展超逸,神采飞动秀美”是汉隶的最突出特征。
A.楷书,其特点是:形体方正,笔画平直,可作楷模;
B.隶书,其特点是:结体扁平匀称,形态舒展超逸,神采飞动秀美;
C.楷书,其特点是:形体方正,笔画平直,可作楷模;
D.行书,有行云流水、书写快捷、飘逸易识的特有艺术表现力和宽广的实用性的特点;
故选B。
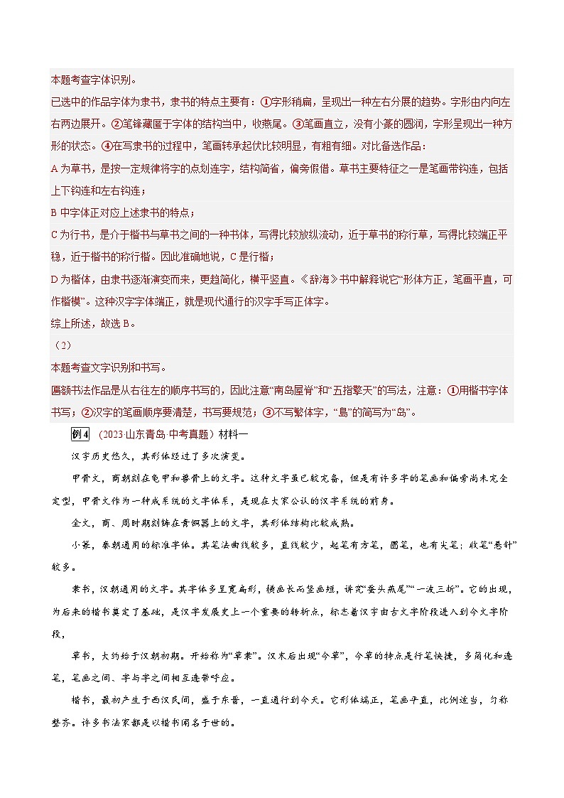
例3 (2023·海南·中考真题)赏书法之美
(1)景区想挑选两幅书法作品作为展厅的匾额,已选中了一幅,请你根据“书体一致”的原则,从备选书法作品中再挑选一幅,将字母序号及其书体填写在相应的位置上。
选中作品: 现选作品:选项_________,书体__________
备选作品:
A B C D
(2)请用简化楷体,按现代汉语书写顺序,将选中的两幅书法作品的内容正确、工整、规范地抄写在米字格内。
【答案】(1) B 隶书
(2)五指擎天 南岛屋脊 或:南岛屋脊 五指擎天
【解析】(1)
本题考查字体识别。
已选中的作品字体为隶书,隶书的特点主要有:①字形稍扁,呈现出一种左右分展的趋势。字形由内向左右两边展开。②笔锋藏匿于字体的结构当中,收燕尾。③笔画直立,没有小篆的圆润,字形呈现出一种方形的状态。④在写隶书的过程中,笔画转承起伏比较明显,有粗有细。对比备选作品:
A为草书,是按一定规律将字的点划连字,结构简省,偏旁假借。草书主要特征之一是笔画带钩连,包括上下钩连和左右钩连;
B中字体正对应上述隶书的特点;
C为行书,是介于楷书与草书之间的一种书体,写得比较放纵流动,近于草书的称行草,写得比较端正平稳,近于楷书的称行楷。因此准确地说,C是行楷;
D为楷体,由隶书逐渐演变而来,更趋简化,横平竖直。《辞海》书中解释说它“形体方正,笔画平直,可作楷模”。这种汉字字体端正,就是现代通行的汉字手写正体字。
综上所述,故选B。
(2)
本题考查文字识别和书写。
匾额书法作品是从右往左的顺序书写的,因此注意“南岛屋脊”和“五指擎天”的写法,注意:①用楷书字体书写;②汉字的笔画顺序要清楚,书写要规范;③不写繁体字,“島”的简写为“岛”。
例4 (2023·山东青岛·中考真题)材料一
汉宇历史悠久,其形体经过了多次演变。
甲骨文,商朝刻在龟甲和兽骨上的文字。这种文字虽已较完备,但是有许多字的笔画和偏旁尚未完全定型,甲骨文作为一种成系统的文字体系,是现在大家公认的汉字系统的前身。
金文,商、周时期刻铸在青铜器上的文字,其形体结构比较成熟。
小篆,秦朝通用的标准字体。其笔法曲线较多,直线较少,起笔有方笔,圆笔,也有尖笔;收笔“悬针”较多。
隶书,汉朝通用的文字。其字体多呈宽扁形,横画长而竖画短,讲究“蚕头燕尾”“一波三折”。它的出现,为后来的楷书奠定了基础,是汉字发展史上一个重要的转析点,标志着汉宇由古文字阶段进入到今文字阶段,
草书,大约始于汉朝初期。开始称为“草隶”。汉末后出现“今草”,今草的特点是行笔快捷,多简化和连笔,笔画之间、字与字之间相互连带呼应。
楷书,最初产生于西汉民间,盛于东晋,一直通行到今天。它形体端正,笔画平直,比例适当,匀称整齐。许多书法家都是以楷书闻名于世的。
行书,大约出现于东汉末年。它是在楷书的基础上发展而来的,这种字体讲究运笔轻松使捷,字的点画之间相互牵连,有行云流水般的美感。
汉字形体的演变,总体上是由繁复趋于简约,由象形性趋于符号性。
(摘编自《汉字演变500例》)
材料二
汉字是音、形、义的结合体。一个字,一个读音,一个偏旁部首,甚至一个笔画,都蕴藏着古老的文化和深厚的内涵,散发着独特的魅力。
如“位”字,左为“人”,右为“二”,指两个人,意为人与人变往的第一原则就是仁爱。“武”指的是战争,“止戈”就是不用武器,意为战争是为了消灭战争,不战才是战争的根本目的。再如“美”,含有中国人有关审美观念的信息,上面是“羊”,下面是“大”,合而为“羊大为美”,意为大羊肥羊就是美的。在古代,羊和人的衣,食等关系密切,这反映出中国早期关于美的认识是和人的生命活动联系在一起的。
使用汉字的人,往往觉得这套符号很亲切。很多汉字似乎在向人诉说一个个故事,有些甚至是文化活化石,是我们了解历史,了解文化的重要捷径。
(摘编自《中国文化亮点通俗读本》)
材料三
汉字书法始终是与汉字联系在一起的。它是沿着汉字字体的演变而发展的,可以预见,今后汉宇书法无论怎样发展,都离不开汉字。汉字书法之所以能成为一种造型艺术,在很大程度上要归功于中国的文人,他们用变化万千的线条塑造汉字的个性形象,通过全身心的“书写”体验生命的律动和激情,使汉字超越了传播信息的功能而升华为艺术。追求书法之美成为中华民族特有的文化现象,“一字难求”“墨宝”成为书法艺术珍贵的代名词,人们用尽一切华美的词藻赞颂书法作品。
(摘自《书法的故事》)
4.下列对材料内容的理解,不正确的一项是( )
A.甲骨文有许多字的笔画和偏旁尚未完全定型,金文的形体结构比甲骨文更成熟。
B.隶书为后来的楷书奠定了基础,行书是在楷书的基础上发展而来的。
C.汉字散发着独特的魅力,有些汉字是我们了解历史、了解文化的重要途径。
D.中国文人在汉字形体历次演变过程中起到了重要作用,他们使汉字成为一种艺术。
5.根据材料一、材料三的内容,请按照字体发展的先后顺序排列下面四幅书法作品。(只填序号)
① ② ③ ④
6.请参照材料二中列举的例子,从下面两个字中任选一个,解读该字的文化内涵。
(1)信 (2)孝
【答案】4.D 5.②④①③ 6.①示例:“信”左为“人”,右为“言”,意为“人言为信”,即人要对自己说过的话负责任。
②示例:“孝”由省略的“老”和“子”组成,“老”在上,“子”在下,意为儿子背着老人,意为顺从侍奉老者长辈即为“孝”。
【分析】4.D。有误,材料三原文为“汉字书法之所以能成为一种造型艺术,在很大程度上要归功于中国的文人”,而不是“中国文人在汉字形体历次演变过程中起到了重要作用”。故选D。
5.本题考查材料内容的把握。解答此题,结合材料一内容可知,①形体端正,笔画平直,比例适当,匀称整齐,符合材料一中楷书的特点“形体端正,笔画平直,比例适当,匀称整齐”;②笔法曲线较多,直线较少,符合材料一中小篆的特点“笔法曲线较多,直线较少,起笔有方笔,圆笔,也有尖笔”;③字的点画之间相互牵连,有行云流水般的美感,符合材料一中行书的特点“字体讲究运笔轻松使捷,字的点画之间相互牵连,有行云流水般的美感”;④字体呈宽扁形,横画长而竖画短,符合材料一中隶书的特点“字体多呈宽扁形,横画长而竖画短”。故按照字体发展的先后顺序排列应为②④①③。
6.本题考查对汉字的理解,要仔细观察“信”和“孝”的字形特点,然后分析其文化内涵。“信”由“人”和“言”两部分组成,意思是说“人言为信”,是说人要对自己说过的话负责任。这是做人的根本,是兴业之道、治世之道;守信用、讲信义是中华民族共认的价值标准和基本美德。“孝”由省略的“老”和“子”组成,“老”在上,“子”在下,总体来说就是一个老人把自己的拐杖扔了,而自己的孩子能马上跑过来扶住老人,这就是最基本的“孝”。
例5 (2023·山西·中考真题)三晋大地,人杰地灵,涌现出许多著名人物。明清时期的书法家、文学家、思想家傅山就是其中之一。这里呈现的是山西晋祠博物馆陈列的傅山书法作品(局部)。请从下面的选项中为甲、乙两幅书法作品分别选出最适当的评价。
甲 乙
A.此作品为楷书,字形端正,笔画平直,秀美圆润
B.此作品为隶书,字形扁方,蚕头雁尾,一波三折
C.此作品为篆书,笔法古朴,粗细均匀,讲求对称
D.此作品为草书,笔法苍劲,龙飞凤舞,一气呵成
甲:( ) 乙:( )
【答案】 A D
【详解】本题考查书法字体辨识。
看图可知,甲作品每个字的笔画都清晰可辨,端庄大气,字形方正,笔画平直,字与字之间间距均衡,是楷书。故选A;
乙作品字与字之间笔画勾连,笔法苍劲,笔意恣肆奔放,一气呵成,是草书,故选D。
【变式1】 (2023·山西大同·二模)成语是语言中经过长期使用、锤炼的固定短语,简短精辟、易记易用。请赏读这幅书法作品,从中任选一个四字成语,用楷体正确、规范地书写在田字格内。
【变式2】 (2023·广东汕尾·一模)下图书法作品的内容是一句格言,请根据语意,把它正确、完整地抄写下来。
【变式3】 (2023·山西大同·二模)亲爱的同学,富有哲思的语言可以帮你成为有智慧的人。请赏读这幅书法作品,将其内容用楷体正确、规范地书写在田字格内。
【变式4】 (2023·山西吕梁·一模)亲爱的同学,对话圣贤,感受文字的力量。请赏读这幅书法作品,选择你最有感触的一句,将其内容用楷体正确、规范地书写在田字格内(繁体字书写正确也可)。
【变式5】 (2023·广东惠州·二模)下图书法作品的内容是一首古诗,请把它完整地抄写在横线上,并加上标点符号。
___________________________
【变式6】 (2023·山西临汾·二模)亲爱的同学,优秀的书法作品不仅能给我们带来美的享受,更能启迪人心。请赏读下面这幅书法作品,将其内容用简体楷书正确、规范地书写在田字格内。
【变式7】 (2023·山西太原·模拟预测)赏读下面这幅书法作品,请将其中通过议论来体现作者对百姓疾苦深切同情与关怀的句子,用楷体正确、规范地书写在田字格内。
【变式8】 (2023·甘肃白银·二模)下列书法作品都是关于“静以修身,俭以养德”的名言警句,对字体分析有误的一项是( )
A.图1是小篆,字形粗细匀称,字体圆润,笔势酣畅淋漓,富有古风古韵。
B.图2是隶书,字形扁方,左右分展,蚕头燕尾,化圆为方,化弧为直。
C.图3是楷书,形体方正,笔画分明,干净利落,端正庄重,章法和谐。
D.图4是草书,字形龙飞凤舞,笔意行云流水,笔画连绵,潇洒飘逸。
【变式9】 (2023·云南曲靖·二模)下列有关书法知识的解说,不正确的一项是( )
A.中国书法根植于中国传统文化的土壤,是以汉字为载体,以笔墨纸砚为工具抒发感情的一种艺术门类。
B.中国的书法艺术,与古文字相伴而生。甲骨文、钟鼎文是公认的中国书法的源头。
C.汉字经由甲骨文、金文、小篆、隶书、楷书、草书、行书的演变,经历了由繁到简的过程。
D.楷书四大家是:欧阳询、王敬之、颜真卿、赵孟頫。其中颜真卿书法的特点是点画丰厚饱满,结构阔大端正,大气磅礴,雄壮刚强,庄严肃穆。
【变式10】 (2023·云南文山·一模)下面有关书法知识的说法不正确的一项是( )
《峄山刻石》 《黄庭经》
A.《峄山刻石》是用小篆书写的,结构严谨,瘦劲挺拔。
B.小篆是今文字和古文字的分水岭,也是汉字发展的里程碑,秦国的商鞅被称为“小篆第一人”。
C.王羲之的《黄庭经》是用小楷书写的,字体宽绰有余,密而无间,撇画短而劲力,捺画曲折舒属。
D.楷书是我们常用的书写体,我们熟知的颜真卿、欧阳询、柳公权、赵孟頫被誉为“楷书四大家”。
【变式11】 (2023·广东汕尾·一模)从语意看,下列诗句与书法作品相同的一项是( )
A.海日生残夜,江春入旧年。(王湾《次北固山下》)
B.会当凌绝顶,一览众山小。(杜甫《望岳》)
C.少壮不努力,老大徒伤悲。(汉乐府《长歌行》)
D.海内存知己,天涯若比邻。(王勃《送杜少府之任蜀州》)
【变式12】 (2023·甘肃武威·二模)下列书法作品都是描写英雄的诗句,对字体分析有误的一项是( )
A.图1是楷书,字体方正,笔画平直,规矩严整。
B.图2是行书,既工整清晰,又飞洒活泼,笔画牵连,流畅自如。
C.图3是隶书,笔画复杂,形式奇古,字体优美,颇有古风古韵。
D.图4是草书,跌宕落笔,运转龙蛇,纵横洒脱,一气呵成。
(2023·海南海口·一模)根据要求答题。
【变式13】选出下边两幅入选书法作品的字体,将字母序号填写在相应的位置。
【甲】
【已】
A行书 B.隶书 C.楷书 D.篆书
14.任选一幅作品,用简化楷体,按现代汉语的书写顺序,将其内容正确、工整、规范地写在米字格内。
【变式14】 (2023·山东枣庄·模拟预测)综合性学习。
书法是我国传统文化和艺术修养的重要组成部分。请欣赏右图的书法作品,回答下面小题。
(1)关于图片的书法字体,判断正确的一项是( )
A.篆书B.隶书C.楷书D.行书
(2)方框内语句含义用成语表达,下列正确的一项是( )
A.寝食不安B.夜长梦多C.食不果腹D.废寝忘食
(3)《出师表》中与方框内语句意思相近的一项是( )
A.五月渡泸,深入不毛
B.受命以来,夙夜忧叹
C.苟全性命于乱世,不求闻达于诸侯
D.咨诹善道,察纳雅言
(4)请用“/”给图片方框内的文字断句。
【变式15】 (2023·山东山东·一模)学校举办“君子当自强不息”的主题活动,请你阅读下面几则材料,按要求完成任务。
【材料一】
【材料二】
生活不能等待别人来安排,要自己去争取和奋斗;不论其结果是喜是悲,可以慰藉的是,你总不枉在这个世界上活了一场。有了这样的认识,你就会珍重生活,而不会玩世不恭;同时也会给自己注入一种强大的内在力量。
【材料三】
第七届茅盾文学奖得主麦家,从投身写作,到第一部长篇小说《解密》出版,整整奋斗了16年。他曾遭遇17次退稿,120多万字的初稿被删去百万多字,但他仍初心不改,积极争取和奋斗,笔耕不辍,直到小说发表。
【材料四】
(1)材料一是学校举行“书不朽,法自强”学生书法作品展。下面对其中四幅书法作品的欣赏,恰当的一项是( )
A.【甲】作品属于隶书,方正坚劲,一笔一画间体现出维新派人士大义凛然的气概。
B.【乙】作品属于篆书,敦厚庄重,按提顿折处突显出民主革命先驱狂放洒脱的风范。
C.【丙】作品属于楷书,圆转挺健,刚柔并济中表现出文化革命主将爱憎分明的品质。
D.【丁】作品属于行书,潇洒畅达,行云流水般展现出新中国缔造者改天换地的豪情。
(2)请用一句话概括你对材料二、材料三的探究结果,不超过10个字。
(3)材料四的图片是清华大学的校徽,“自强不息 厚德载物”是其校训。请你观察图片,介绍此校徽的构图元素(100字以内)。
【变式16】 (2023·山西临汾·模拟预测)初中毕业在即,小美同学想在送给老师的留言中写两句古诗,她从下面这幅图片里找到了赞美老师的诗句,请欣赏下面的书法作品,并用简体正楷将这两句诗正确、规范、美观地书写在田字格内。
【变式17】 (2023·云南玉溪·三模)唐朝欧阳询的楷书法度严谨,笔力险峻;颜真卿的楷书端庄雄伟,气势开张;柳公权的楷书清健遒劲,结体严谨,浑厚中见开阔。下列楷书属于颜真卿的是( )图。
书法知识(汉字字体的演变和五种书法字体)
汉字字体的演变:甲骨文→金文→小篆→隶书→楷书→草书→行书
书体
特点
范例
篆书
篆书是大篆、小篆的统称。
《送杜少府之任蜀州》钱坫书
特点:①形体古朴,“因形立意”“体正势圆”。②笔法瘦劲挺拔,圆润流畅,笔画均匀,粗细基本一致。
隶书
隶书有秦隶、汉隶等,一般认为由篆书发展而来。
《张迁碑》 汉代
特点:字型多呈宽扁,横画长而竖画短,呈长方形状,讲究“蚕头雁尾”“一波三折”。
楷书
楷书也叫正楷、真书、正书,从隶书演变而来,更趋简化。
《醉翁亭记》苏轼 书
特点:形体方正,笔画平正,结构整齐,刚健坚劲,庄严大气。
草书
草书形成于汉代,是为了书写简便在隶书基础上演变而来。
《花气熏人帖》
黄庭坚 书
特点:结构简省,笔画连绵,偏旁假借,“状似连珠,绝而不离”,流畅飘逸而气势贯通。
行书
行书是在楷书的基础上发展起源的,“行”是“行走”的意思,因此它不像草书那样潦草,也不像楷书那样端正。实质上它是楷书的草化或草书的楷化。
《出师表》李邕 书
特点:介于楷书、草书之间,大小兼收,收放结合,疏密得体。笔画连绵、流畅。
第一部分 积累与运用
专题02 书法鉴赏
考查题型:选择题、判断题、书法鉴赏题、临摹书写题。
考查内容: ①了解汉字字体的演变;②辨析书法常见字体;③鉴赏五种常见书法字体的特点。
命题预测:在《义务教育语文课程标准》 (2023版)中,明确提出:“围绕汉字、书法等方面内容,策划并开展语文学习、展示和交流活动,加深对语言文字及其文化内涵的认识和理解。”因此,书法鉴赏很可能成为河南中考的一个考点。
复习重点:了解、记忆五种书法字体的典型特点并学会辨识、判断。
例1 (2023·湖南湘西·中考真题)请赏析这幅书法作品,并用楷体将其按现代书写规范抄写在米字格内。
【答案】不忘初心
【详解】书写时应注意:(1)用正楷字书写,工整美观;(2)汉字的笔画顺序要清楚,书写要规范;(3)不写繁体字;(4)注意“忘、初”字的书写。
例2 (2023·云南·中考真题)“结体扁平匀称,形态舒展超逸,神采飞动秀美”,是对下列哪幅书法作品的评价?( )
A.B.C.D.
【答案】B
【详解】根据平时对各书法字体特点的掌握,可知“结体扁平匀称,形态舒展超逸,神采飞动秀美”是汉隶的最突出特征。
A.楷书,其特点是:形体方正,笔画平直,可作楷模;
B.隶书,其特点是:结体扁平匀称,形态舒展超逸,神采飞动秀美;
C.楷书,其特点是:形体方正,笔画平直,可作楷模;
D.行书,有行云流水、书写快捷、飘逸易识的特有艺术表现力和宽广的实用性的特点;
故选B。
例3 (2023·海南·中考真题)赏书法之美
(1)景区想挑选两幅书法作品作为展厅的匾额,已选中了一幅,请你根据“书体一致”的原则,从备选书法作品中再挑选一幅,将字母序号及其书体填写在相应的位置上。
选中作品: 现选作品:选项_________,书体__________
备选作品:
A B C D
(2)请用简化楷体,按现代汉语书写顺序,将选中的两幅书法作品的内容正确、工整、规范地抄写在米字格内。
【答案】(1) B 隶书
(2)五指擎天 南岛屋脊 或:南岛屋脊 五指擎天
【解析】(1)
本题考查字体识别。
已选中的作品字体为隶书,隶书的特点主要有:①字形稍扁,呈现出一种左右分展的趋势。字形由内向左右两边展开。②笔锋藏匿于字体的结构当中,收燕尾。③笔画直立,没有小篆的圆润,字形呈现出一种方形的状态。④在写隶书的过程中,笔画转承起伏比较明显,有粗有细。对比备选作品:
A为草书,是按一定规律将字的点划连字,结构简省,偏旁假借。草书主要特征之一是笔画带钩连,包括上下钩连和左右钩连;
B中字体正对应上述隶书的特点;
C为行书,是介于楷书与草书之间的一种书体,写得比较放纵流动,近于草书的称行草,写得比较端正平稳,近于楷书的称行楷。因此准确地说,C是行楷;
D为楷体,由隶书逐渐演变而来,更趋简化,横平竖直。《辞海》书中解释说它“形体方正,笔画平直,可作楷模”。这种汉字字体端正,就是现代通行的汉字手写正体字。
综上所述,故选B。
(2)
本题考查文字识别和书写。
匾额书法作品是从右往左的顺序书写的,因此注意“南岛屋脊”和“五指擎天”的写法,注意:①用楷书字体书写;②汉字的笔画顺序要清楚,书写要规范;③不写繁体字,“島”的简写为“岛”。
例4 (2023·山东青岛·中考真题)材料一
汉宇历史悠久,其形体经过了多次演变。
甲骨文,商朝刻在龟甲和兽骨上的文字。这种文字虽已较完备,但是有许多字的笔画和偏旁尚未完全定型,甲骨文作为一种成系统的文字体系,是现在大家公认的汉字系统的前身。
金文,商、周时期刻铸在青铜器上的文字,其形体结构比较成熟。
小篆,秦朝通用的标准字体。其笔法曲线较多,直线较少,起笔有方笔,圆笔,也有尖笔;收笔“悬针”较多。
隶书,汉朝通用的文字。其字体多呈宽扁形,横画长而竖画短,讲究“蚕头燕尾”“一波三折”。它的出现,为后来的楷书奠定了基础,是汉字发展史上一个重要的转析点,标志着汉宇由古文字阶段进入到今文字阶段,
草书,大约始于汉朝初期。开始称为“草隶”。汉末后出现“今草”,今草的特点是行笔快捷,多简化和连笔,笔画之间、字与字之间相互连带呼应。
楷书,最初产生于西汉民间,盛于东晋,一直通行到今天。它形体端正,笔画平直,比例适当,匀称整齐。许多书法家都是以楷书闻名于世的。
行书,大约出现于东汉末年。它是在楷书的基础上发展而来的,这种字体讲究运笔轻松使捷,字的点画之间相互牵连,有行云流水般的美感。
汉字形体的演变,总体上是由繁复趋于简约,由象形性趋于符号性。
(摘编自《汉字演变500例》)
材料二
汉字是音、形、义的结合体。一个字,一个读音,一个偏旁部首,甚至一个笔画,都蕴藏着古老的文化和深厚的内涵,散发着独特的魅力。
如“位”字,左为“人”,右为“二”,指两个人,意为人与人变往的第一原则就是仁爱。“武”指的是战争,“止戈”就是不用武器,意为战争是为了消灭战争,不战才是战争的根本目的。再如“美”,含有中国人有关审美观念的信息,上面是“羊”,下面是“大”,合而为“羊大为美”,意为大羊肥羊就是美的。在古代,羊和人的衣,食等关系密切,这反映出中国早期关于美的认识是和人的生命活动联系在一起的。
使用汉字的人,往往觉得这套符号很亲切。很多汉字似乎在向人诉说一个个故事,有些甚至是文化活化石,是我们了解历史,了解文化的重要捷径。
(摘编自《中国文化亮点通俗读本》)
材料三
汉字书法始终是与汉字联系在一起的。它是沿着汉字字体的演变而发展的,可以预见,今后汉宇书法无论怎样发展,都离不开汉字。汉字书法之所以能成为一种造型艺术,在很大程度上要归功于中国的文人,他们用变化万千的线条塑造汉字的个性形象,通过全身心的“书写”体验生命的律动和激情,使汉字超越了传播信息的功能而升华为艺术。追求书法之美成为中华民族特有的文化现象,“一字难求”“墨宝”成为书法艺术珍贵的代名词,人们用尽一切华美的词藻赞颂书法作品。
(摘自《书法的故事》)
4.下列对材料内容的理解,不正确的一项是( )
A.甲骨文有许多字的笔画和偏旁尚未完全定型,金文的形体结构比甲骨文更成熟。
B.隶书为后来的楷书奠定了基础,行书是在楷书的基础上发展而来的。
C.汉字散发着独特的魅力,有些汉字是我们了解历史、了解文化的重要途径。
D.中国文人在汉字形体历次演变过程中起到了重要作用,他们使汉字成为一种艺术。
5.根据材料一、材料三的内容,请按照字体发展的先后顺序排列下面四幅书法作品。(只填序号)
① ② ③ ④
6.请参照材料二中列举的例子,从下面两个字中任选一个,解读该字的文化内涵。
(1)信 (2)孝
【答案】4.D 5.②④①③ 6.①示例:“信”左为“人”,右为“言”,意为“人言为信”,即人要对自己说过的话负责任。
②示例:“孝”由省略的“老”和“子”组成,“老”在上,“子”在下,意为儿子背着老人,意为顺从侍奉老者长辈即为“孝”。
【分析】4.D。有误,材料三原文为“汉字书法之所以能成为一种造型艺术,在很大程度上要归功于中国的文人”,而不是“中国文人在汉字形体历次演变过程中起到了重要作用”。故选D。
5.本题考查材料内容的把握。解答此题,结合材料一内容可知,①形体端正,笔画平直,比例适当,匀称整齐,符合材料一中楷书的特点“形体端正,笔画平直,比例适当,匀称整齐”;②笔法曲线较多,直线较少,符合材料一中小篆的特点“笔法曲线较多,直线较少,起笔有方笔,圆笔,也有尖笔”;③字的点画之间相互牵连,有行云流水般的美感,符合材料一中行书的特点“字体讲究运笔轻松使捷,字的点画之间相互牵连,有行云流水般的美感”;④字体呈宽扁形,横画长而竖画短,符合材料一中隶书的特点“字体多呈宽扁形,横画长而竖画短”。故按照字体发展的先后顺序排列应为②④①③。
6.本题考查对汉字的理解,要仔细观察“信”和“孝”的字形特点,然后分析其文化内涵。“信”由“人”和“言”两部分组成,意思是说“人言为信”,是说人要对自己说过的话负责任。这是做人的根本,是兴业之道、治世之道;守信用、讲信义是中华民族共认的价值标准和基本美德。“孝”由省略的“老”和“子”组成,“老”在上,“子”在下,总体来说就是一个老人把自己的拐杖扔了,而自己的孩子能马上跑过来扶住老人,这就是最基本的“孝”。
例5 (2023·山西·中考真题)三晋大地,人杰地灵,涌现出许多著名人物。明清时期的书法家、文学家、思想家傅山就是其中之一。这里呈现的是山西晋祠博物馆陈列的傅山书法作品(局部)。请从下面的选项中为甲、乙两幅书法作品分别选出最适当的评价。
甲 乙
A.此作品为楷书,字形端正,笔画平直,秀美圆润
B.此作品为隶书,字形扁方,蚕头雁尾,一波三折
C.此作品为篆书,笔法古朴,粗细均匀,讲求对称
D.此作品为草书,笔法苍劲,龙飞凤舞,一气呵成
甲:( ) 乙:( )
【答案】 A D
【详解】本题考查书法字体辨识。
看图可知,甲作品每个字的笔画都清晰可辨,端庄大气,字形方正,笔画平直,字与字之间间距均衡,是楷书。故选A;
乙作品字与字之间笔画勾连,笔法苍劲,笔意恣肆奔放,一气呵成,是草书,故选D。
【变式1】 (2023·山西大同·二模)成语是语言中经过长期使用、锤炼的固定短语,简短精辟、易记易用。请赏读这幅书法作品,从中任选一个四字成语,用楷体正确、规范地书写在田字格内。
【答案】破釜沉舟##卧薪尝胆
【详解】本题考查汉字临摹。书法作品里的字是“有志者,事竟成,破釜沉舟,百二秦关终属楚;苦心人天不负,卧薪尝胆,三千越甲可吞吴”,其中包含的成语有“破釜沉舟”“卧薪尝胆”;任选一个成语工整的书写下来,汉字的笔画顺序要清楚,书写要规范,不要写繁体字。
【变式2】 (2023·广东汕尾·一模)下图书法作品的内容是一句格言,请根据语意,把它正确、完整地抄写下来。
【答案】天道酬勤
【详解】本题考查汉字书写。①工整美观书写;②汉字的笔画顺序要清楚,书写要规范;③不写繁体字。注意“酬”等易错字的书写。
【变式3】 (2023·山西大同·二模)亲爱的同学,富有哲思的语言可以帮你成为有智慧的人。请赏读这幅书法作品,将其内容用楷体正确、规范地书写在田字格内。
【答案】知易行难
【详解】本题考查抄写词语。抄写词语时要在答题卡相应的田字格中用楷体正确、规范地书写。注意“易”“难”的书写。
【变式4】 (2023·山西吕梁·一模)亲爱的同学,对话圣贤,感受文字的力量。请赏读这幅书法作品,选择你最有感触的一句,将其内容用楷体正确、规范地书写在田字格内(繁体字书写正确也可)。
【答案】博学于文或者博学於文 约之以礼或者约之以禮
【详解】①用楷体工整美观书写;②汉字的笔画顺序要清楚,书写要规范;③所写的字为“博学於文,约之以禮”,其中“於”的简写为“于”,“禮”的简写为“礼”。
【变式5】 (2023·广东惠州·二模)下图书法作品的内容是一首古诗,请把它完整地抄写在横线上,并加上标点符号。
___________________________
【答案】更深月色半人家,北斗阑干南斗斜。今夜偏知春气暖,虫声新透绿窗纱。
【详解】汉字书写是语文素养的一项重要内容,因此,平时要养成良好的书写习惯,做到规规矩矩地写字。此题要按照从上往下,从右往左的顺序写,注意将繁体字转化为简体字。如:闌——阑;氣——气;蟲——虫;聲——声等。
【变式6】 (2023·山西临汾·二模)亲爱的同学,优秀的书法作品不仅能给我们带来美的享受,更能启迪人心。请赏读下面这幅书法作品,将其内容用简体楷书正确、规范地书写在田字格内。
【答案】
【详解】题目中楷书书写的要求是正确、规范。规范,指书写正确,笔画不多不少,能按照笔顺规则书写。正确,指要按照现在的简体汉字正确书写。本题特别注意“誠”是“诚”的繁体;“為”是“为”的繁体;“開”是“开”的繁体。要转换成简体来书写。对于在方框或田字格里书写,要做到妥善布局,结构匀称,笔画到位。
【变式7】 (2023·山西太原·模拟预测)赏读下面这幅书法作品,请将其中通过议论来体现作者对百姓疾苦深切同情与关怀的句子,用楷体正确、规范地书写在田字格内。
【答案】兴百姓苦 亡百姓苦
【详解】考查规范书写汉字的能力。通过图片内容可知,书法作品是元曲作家张养浩的《山坡羊·潼关怀古》。作者以“兴,百姓苦;亡,百姓苦”的议论作结,指出一个朝代的兴也好,亡也好,受苦的都是老百姓。表达了作者对人民的深切同情和对封建统治者的无比愤慨。做本题时,注意正楷书法要笔划平正,结体整齐,工妙于点画,神韵于结体。繁体字“興”,应写作“兴”。
【变式8】 (2023·甘肃白银·二模)下列书法作品都是关于“静以修身,俭以养德”的名言警句,对字体分析有误的一项是( )
A.图1是小篆,字形粗细匀称,字体圆润,笔势酣畅淋漓,富有古风古韵。
B.图2是隶书,字形扁方,左右分展,蚕头燕尾,化圆为方,化弧为直。
C.图3是楷书,形体方正,笔画分明,干净利落,端正庄重,章法和谐。
D.图4是草书,字形龙飞凤舞,笔意行云流水,笔画连绵,潇洒飘逸。
【答案】A
【详解】本题考查书法。
A.有误。“酣畅淋漓”是草书的特点。
故选A。
【变式9】 (2023·云南曲靖·二模)下列有关书法知识的解说,不正确的一项是( )
A.中国书法根植于中国传统文化的土壤,是以汉字为载体,以笔墨纸砚为工具抒发感情的一种艺术门类。
B.中国的书法艺术,与古文字相伴而生。甲骨文、钟鼎文是公认的中国书法的源头。
C.汉字经由甲骨文、金文、小篆、隶书、楷书、草书、行书的演变,经历了由繁到简的过程。
D.楷书四大家是:欧阳询、王敬之、颜真卿、赵孟頫。其中颜真卿书法的特点是点画丰厚饱满,结构阔大端正,大气磅礴,雄壮刚强,庄严肃穆。
【答案】D
【详解】本题考查书法知识。
D.楷书四大家中没有王敬之,应该是柳公权。
故选D。
【变式10】 (2023·云南文山·一模)下面有关书法知识的说法不正确的一项是( )
《峄山刻石》 《黄庭经》
A.《峄山刻石》是用小篆书写的,结构严谨,瘦劲挺拔。
B.小篆是今文字和古文字的分水岭,也是汉字发展的里程碑,秦国的商鞅被称为“小篆第一人”。
C.王羲之的《黄庭经》是用小楷书写的,字体宽绰有余,密而无间,撇画短而劲力,捺画曲折舒属。
D.楷书是我们常用的书写体,我们熟知的颜真卿、欧阳询、柳公权、赵孟頫被誉为“楷书四大家”。
【答案】B
【详解】本题考查文化常识。
B.“小篆是今文字和古文字的分水岭,也是汉字发展的里程碑,秦国的商鞅被称为‘小篆第一人’”表述错误。古今文字的分水岭是隶书,也是汉字发展的里程碑,“小篆第一人”是李斯。
故选B。
【变式11】 (2023·广东汕尾·一模)从语意看,下列诗句与书法作品相同的一项是( )
A.海日生残夜,江春入旧年。(王湾《次北固山下》)
B.会当凌绝顶,一览众山小。(杜甫《望岳》)
C.少壮不努力,老大徒伤悲。(汉乐府《长歌行》)
D.海内存知己,天涯若比邻。(王勃《送杜少府之任蜀州》)
【答案】C
【详解】本题考查诗句理解。
天道酬勤:上天会酬报勤奋的人,指下了苦功夫必然会有成就,语意主题为勤奋。
A.语意:夜幕还没有褪尽,旭日已在江上冉冉升起,还在旧年时分,江南已有了春天的气息。与“勤奋”无关;
B.语意:当人登上山的绝顶,就会把周围矮小的群山们,一览无余。与“勤奋”无关;
C.语意:年轻力壮的时候不奋发图强,到了老年,悲伤也没用了。与“勤奋”有关;
D.语意:四海之内有知己朋友,即使远在天边,也感觉像邻居一样近。与“勤奋”无关;
故选C 。
【变式12】 (2023·甘肃武威·二模)下列书法作品都是描写英雄的诗句,对字体分析有误的一项是( )
A.图1是楷书,字体方正,笔画平直,规矩严整。
B.图2是行书,既工整清晰,又飞洒活泼,笔画牵连,流畅自如。
C.图3是隶书,笔画复杂,形式奇古,字体优美,颇有古风古韵。
D.图4是草书,跌宕落笔,运转龙蛇,纵横洒脱,一气呵成。
【答案】C
【详解】考查对书法字体的理解和辨析。
C.有误,图三“笔画复杂,形式奇古,字体优美,颇有古风古韵”,这是篆书的特点;
故选C。
(2023·海南海口·一模)根据要求答题。
【变式13】选出下边两幅入选书法作品的字体,将字母序号填写在相应的位置。
【甲】
【已】
A行书 B.隶书 C.楷书 D.篆书
14.任选一幅作品,用简化楷体,按现代汉语的书写顺序,将其内容正确、工整、规范地写在米字格内。
【答案】13.【甲】A 【乙】C 14.“乘风破浪”或“天道酬勤”
【解析】13.本题考查书法的赏析。
行书:是介于楷书、草书之间的一种字体,是为了弥补楷书的书写速度太慢和草书的难于辨认而产生的。“行”是“行走”的意思,因此它不像草书那样潦草,也不像楷书那样端正。实质上它是楷书的草化或草书的楷化。行书的特点可以用“行云流水、舒展有型”八个字来形容。
隶书:一般认为由篆书发展而来,字形多呈宽扁,横画长而竖画短,讲究“蚕头燕尾”、“一波三折”。
楷书:由隶书逐渐演变而来,更趋简化,形体方正,笔画平直,可作楷模。
篆书:即象形性较强的书体,因形立意古拙多变大篆中象形字很多,表现方法也是千变万化,结构法则还没有规律化,因此比较难认。
仔细观察,书法作品甲行云流水、舒展有型、有断有连、顾盼呼应,是行书;书法作品乙形体方正,笔画平直,是楷书。
14.本题考查汉字书写,注意用楷体书写正确、美观。注意“乘”“酬”的写法。
【变式14】 (2023·山东枣庄·模拟预测)综合性学习。
书法是我国传统文化和艺术修养的重要组成部分。请欣赏右图的书法作品,回答下面小题。
(1)关于图片的书法字体,判断正确的一项是( )
A.篆书B.隶书C.楷书D.行书
(2)方框内语句含义用成语表达,下列正确的一项是( )
A.寝食不安B.夜长梦多C.食不果腹D.废寝忘食
(3)《出师表》中与方框内语句意思相近的一项是( )
A.五月渡泸,深入不毛
B.受命以来,夙夜忧叹
C.苟全性命于乱世,不求闻达于诸侯
D.咨诹善道,察纳雅言
(4)请用“/”给图片方框内的文字断句。
【答案】(1)C
(2)A
(3)B
(4)受命之日/寝不安席/食不甘味。
【详解】(1)本题考查书法鉴赏。
根据右图字体形体方正、笔画平直的特点,可知是楷书。故选C。
(2)本题考查语义理解。
根据方框内“受命之日寝不安席食不甘味”句意语意是“接受任命的时候,睡不安稳,食无滋味”,可知,与“寝食不安”意思相同,故选A。
(3)本题考查语句理解。
方框内语句“受命之日寝不安席食不甘味”句意语意是:接受任命的时候,睡不安稳,食无滋味。
A.“五月渡泸,深入不毛”意思是:所以五月度过卢水,深入不毛之地。
B.“受命以来,夙夜忧叹”意思是:临危授命以来,我白天黑夜的忧愁哀叹。
C.“苟全性命于乱世,不求闻达于诸侯”意思是:只想在乱世里苟全性命,不求在诸侯间扬名显身。
D.“咨诹善道,察纳雅言”意思是:征询臣下的意见,考察并采纳正确的言论。
故选B。
(4)本题考查文言断句。
“受命之日寝不安席食不甘味”句意语意是:接受任命的时候,睡不安稳,食无滋味。“受命之日”偏正结构,应在“日”后停顿;“寝不安席”主谓结构,应在“席”后停顿;因此断句为:受命之日/寝不安席/食不甘味。
【变式15】 (2023·山东山东·一模)学校举办“君子当自强不息”的主题活动,请你阅读下面几则材料,按要求完成任务。
【材料一】
【材料二】
生活不能等待别人来安排,要自己去争取和奋斗;不论其结果是喜是悲,可以慰藉的是,你总不枉在这个世界上活了一场。有了这样的认识,你就会珍重生活,而不会玩世不恭;同时也会给自己注入一种强大的内在力量。
【材料三】
第七届茅盾文学奖得主麦家,从投身写作,到第一部长篇小说《解密》出版,整整奋斗了16年。他曾遭遇17次退稿,120多万字的初稿被删去百万多字,但他仍初心不改,积极争取和奋斗,笔耕不辍,直到小说发表。
【材料四】
(1)材料一是学校举行“书不朽,法自强”学生书法作品展。下面对其中四幅书法作品的欣赏,恰当的一项是( )
A.【甲】作品属于隶书,方正坚劲,一笔一画间体现出维新派人士大义凛然的气概。
B.【乙】作品属于篆书,敦厚庄重,按提顿折处突显出民主革命先驱狂放洒脱的风范。
C.【丙】作品属于楷书,圆转挺健,刚柔并济中表现出文化革命主将爱憎分明的品质。
D.【丁】作品属于行书,潇洒畅达,行云流水般展现出新中国缔造者改天换地的豪情。
(2)请用一句话概括你对材料二、材料三的探究结果,不超过10个字。
(3)材料四的图片是清华大学的校徽,“自强不息 厚德载物”是其校训。请你观察图片,介绍此校徽的构图元素(100字以内)。
【答案】(1)D
(2)人生需要争取和奋斗。
(3)校徽由三个同心圆构成,中心一颗五角星,中环文字是清华大学的校训。外环是中文校名,左右是英文校名,下面是数字“1911”。
【解析】(1)
A.【甲】作品形体方正,笔画平直,规矩端正,为“楷书”;本项“【甲】作品属于隶书,方正坚劲”表述有误;
B.【乙】作品讲究蚕头燕尾,一波三折,横画长而直画短,呈长方形,为“隶书”;“【乙】作品属于篆书,敦厚庄重”表述有误;
C.【丙】作品风格古朴,笔画繁复,为“篆书”;“【丙】作品属于楷书,圆转挺健,刚柔并济”表述有误;
故选D。
(2)
本题考查材料内容的概括。
【材料二】“生活不能等待别人来安排,要自己去争取和奋斗;不论其结果是喜是悲,可以慰藉的是,你总不枉在这个世界上活了一场”,强调人生的主动权在于自己,自己应该主动争取、奋斗;
【材料三】“第七届茅盾文学奖得主麦家,从投身写作,到第一部长篇小说《解密》出版,整整奋斗了16年。他曾遭遇17次退稿,120多万字的初稿被删去百万多字,但他仍初心不改,积极争取和奋斗,笔耕不辍,直到小说发表”,列举麦家从开始写作到第一部长篇小说《解密》出版,历经十七年,在被退稿、删稿后,仍积极争取和奋斗,直至小说发表;本则事例印证了材料二中的观点;
据此可概括探究结果为:人生需要积极争取、奋斗。
(3)
本题考查图文转换。
观察清华大学的校徽可知,校徽由三个同心圆构成,最小的处在中心的圆中是一颗五角星,第二个圆中的文字是清华大学的校训“自强不息 厚德载物”,介于第二个圆与最外边的大圆中上方写着中文校名“清华大学”,两侧是英文校名,下面写着清华大学的建校时间“1911”。
【变式16】 (2023·山西临汾·模拟预测)初中毕业在即,小美同学想在送给老师的留言中写两句古诗,她从下面这幅图片里找到了赞美老师的诗句,请欣赏下面的书法作品,并用简体正楷将这两句诗正确、规范、美观地书写在田字格内。
【答案】示例:春蚕到死丝方尽 蜡炬成灰泪始干
【详解】本题考查对诗句的理解及汉字规范书写的能力。“春蚕到死丝方尽,蜡炬成灰泪始干”一句意思是春蚕结茧到死时丝才吐完,蜡烛要烧成灰烬时像泪一样的蜡油才能滴干。现常用来赞美那些为事业无私奉献的人,蕴含对工作、事业忠诚执着,无私奉献、勇于献身的崇高精神。此句可以用来赞美老师,用简体正楷将这两句诗正确、规范、美观地书写在田字格内即可。
【变式17】 (2023·云南玉溪·三模)唐朝欧阳询的楷书法度严谨,笔力险峻;颜真卿的楷书端庄雄伟,气势开张;柳公权的楷书清健遒劲,结体严谨,浑厚中见开阔。下列楷书属于颜真卿的是( )图。
【答案】乙
【详解】根据题干中的“唐朝欧阳询的楷书法度严谨,笔力险峻;颜真卿的楷书端庄雄伟,气势开张;柳公权的楷书清健遒劲,结体严谨,浑厚中见开阔”可知,甲为柳公权的书法,乙为颜真卿的书法,丙为欧阳询的书法。故填:乙。
书法知识(汉字字体的演变和五种书法字体)
汉字字体的演变:甲骨文→金文→小篆→隶书→楷书→草书→行书
书体
特点
范例
篆书
篆书是大篆、小篆的统称。
《送杜少府之任蜀州》钱坫书
特点:①形体古朴,“因形立意”“体正势圆”。②笔法瘦劲挺拔,圆润流畅,笔画均匀,粗细基本一致。
隶书
隶书有秦隶、汉隶等,一般认为由篆书发展而来。
《张迁碑》 汉代
特点:字型多呈宽扁,横画长而竖画短,呈长方形状,讲究“蚕头雁尾”“一波三折”。
楷书
楷书也叫正楷、真书、正书,从隶书演变而来,更趋简化。
《醉翁亭记》苏轼 书
特点:形体方正,笔画平正,结构整齐,刚健坚劲,庄严大气。
草书
草书形成于汉代,是为了书写简便在隶书基础上演变而来。
《花气熏人帖》
黄庭坚 书
特点:结构简省,笔画连绵,偏旁假借,“状似连珠,绝而不离”,流畅飘逸而气势贯通。
行书
行书是在楷书的基础上发展起源的,“行”是“行走”的意思,因此它不像草书那样潦草,也不像楷书那样端正。实质上它是楷书的草化或草书的楷化。
《出师表》李邕 书
特点:介于楷书、草书之间,大小兼收,收放结合,疏密得体。笔画连绵、流畅。
2024年中考总复习真题探究与变式训练(全国通用)专题08标点符号(原卷版+解析): 这是一份2024年中考总复习真题探究与变式训练(全国通用)专题08标点符号(原卷版+解析),共31页。
2024年中考总复习真题探究与变式训练(全国通用)专题06名著阅读(原卷版+解析): 这是一份2024年中考总复习真题探究与变式训练(全国通用)专题06名著阅读(原卷版+解析),共46页。
2024年中考总复习真题探究与变式训练(全国通用)专题05文学文化常识(原卷版+解析): 这是一份2024年中考总复习真题探究与变式训练(全国通用)专题05文学文化常识(原卷版+解析),共30页。

