所属成套资源:2024年中考数学复习指导
- 中考数学复习指导:平行线 新题大观园 试卷 1 次下载
- 中考数学复习指导:配方法求二次函数顶点式中的典型错误试题 试卷 1 次下载
- 中考数学复习指导:判定三角形形状的十种常用方法试题 试卷 1 次下载
- 中考数学复习指导:逆用性质妙解题 试卷 1 次下载
- 中考数学复习指导:面积法在几何解题中的应用 试卷 1 次下载
中考数学复习指导:抛物线背景下特殊三角形存在性问题的解题策略
展开
这是一份中考数学复习指导:抛物线背景下特殊三角形存在性问题的解题策略,共7页。试卷主要包含了探究等腰三角形的存在性,探究直角三角形的存在性,探究相似三角形的存在性等内容,欢迎下载使用。
动态问题是近几年来中考数学的热点题型,常与存在性问题结合,这类问题综合性较强,对学生分析问题和解决问题的能力要求较高,解题时要特别关注运动和变化过程中的不变量、不变关系和特殊关系.本文以中考题为例,对二次函数背景下,一些特殊三角形存在性问题的解题策略进行探究.
一、探究等腰三角形的存在性
例1 如图1,已知抛物线y=ax2+bx+c经过A(-1,0)、B (3,0)、C(0,3)三点,直线l是抛物线的对称轴.
(1)求抛物线的函数关系式;
(2)设点P是直线l上的一个动点,当△PAC的周长最小时,求点P的坐标;
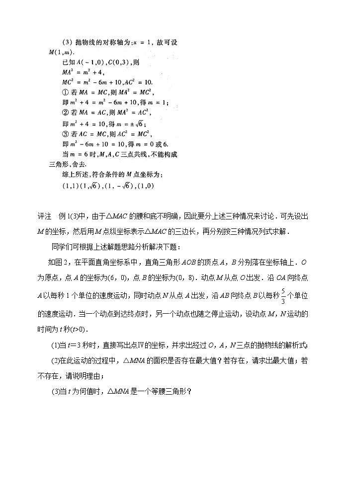
(3)在直线l上是否存在点M,使△MAC为等腰三角形?若存在,直接写出所有符合条件的点M的坐标;若不存在,请说明理由.
解 (1)易得y=-x2+2x-3;
(2)分析 由图知,A,B两点关于抛物线的对称轴对称,那么根据对称性以及两点之间线段最短可知,若连结BC,那么BC与直线l的交点即为符合条件的P点.
易求得BC的函数关系式为y=-x+3,当x=1时,y=2,所以P(1,2);
评注 例1(3)中,由于△MAC的腰和底不明确,因此要分上述三种情况来讨论.可先设出M的坐标,然后用M点纵坐标表示△MAC的三边长,再分别按三种情况列式求解.
同学们可根据上述解题思路分析解决下题:
如图2,在平面直角坐标系中,直角三角形AOB的顶点A,B分别落在坐标轴上.O为原点,点A的坐标为(6,0),点B的坐标为(0,8).动点M从点O出发.沿OA向终点A以每秒1个单位的速度运动,同时动点N从点A出发,沿AB向终点B以每秒个单位的速度运动.当一个动点到达终点时,另一个动点也随之停止运动,设动点M,N运动的时间为t秒(t>0).
(1)当t=3秒时,直接写出点Ⅳ的坐标,并求出经过O,A,N三点的抛物线的解析式;
(2)在此运动的过程中,△MNA的面积是否存在最大值?若存在,请求出最大值;若不存在,请说明理由;
(3)当t为何值时,△MNA是一个等腰三角形?
二、探究直角三角形的存在性
例2 如图3,已知抛物线y=x2+bx+c与x轴交于A.B两点(A点在B点左侧),与y轴交于点C(0,-3),对称轴是直线x=1,直线BC与抛物线的对称轴交于点D.
(1)求抛物线的函数表达式;
(2)求直线BC的函数表达式;
(3)点E为y轴上一动点,CE的垂直平分线交CE于点F,交抛物线于P,Q两点,且点P在第三象限.
①当线段PQ=AB时,求tan∠CED的值;
②当以点C,D,E为顶点的三角形是直角三角形时,请直接写出点P的坐标.
评注 例2(3)②中直角三角形的存在性问题有三部曲:先罗列三边,再分类列方程,后解方程检验.罗列三边时,应将三边由同一变量的表达式进行表示,分类列方程的分类标准为直角顶点的不同,求解后注意取舍.
三、探究相似三角形的存在性
例3 如图4,已知二次函数y=(x+2)(ax+b)的图象过点A(-4,3),B(4,4).
(1)求二次函数的解析式:
(2)求证:△ACB是直角三角形;
(3)若点P在第二象限,且是抛物线上的一动点,过点P作PH垂直戈轴于点H,是否存在以P,H,D为顶点的三角形与△ABC相似?若存在,求出点P的坐标;若不存在,请说明理由.
评注 由动点产生的相似三角形问题的一般解题途径为:
①若两个三角形各边均未给出,则应先设所求点的坐标,进而用变量表达式来表示各边的长度,再利用相似关系列方程求解.
②求相似三角形的第三个顶点时,先要分析已知三角形的边和角的特点,进而得出其是否为特殊三角形,再根据未知三角形中,已知边与已知三角形中边的对应情形分类讨论.
相关试卷
这是一份专题55 一次函数背景下的图形存在性问题(讲+练)-备战2023年中考数学解题大招复习讲义(全国通用),文件包含专题55一次函数背景下的图形存在性问题原卷版docx、专题55一次函数背景下的图形存在性问题解析版docx等2份试卷配套教学资源,其中试卷共119页, 欢迎下载使用。
这是一份专题01 面积的存在性问题解题策略-2020年中考数学之存在性问题解题策略,文件包含专题01面积的存在性问题解题策略原卷版doc、专题01面积的存在性问题解题策略解析版doc等2份试卷配套教学资源,其中试卷共12页, 欢迎下载使用。
这是一份中考数学压轴题的解题策略12讲之三]直角三角形的存在性问题解题策略,共37页。

