





人教版 (2019)必修1《分子与细胞》二 光合作用的原理和应用第2课时导学案
展开2.通过分析、讨论教材光合作用过程示意图,从物质与能量观的视角,说明光合作用过程中的物质变化和能量变化,阐明光合作用的原理。
3.通过对光合作用光反应和暗反应过程的比较,厘清光反应和暗反应的区别和联系,说明光合作用的意义。
知识精讲
知识点01 光合作用的概念
光合作用的概念:光合作用是指绿色植物通过叶绿体,利用光能,将二氧化碳和水转化成储存着能量的有机物,并且释放出氧气的过程。其化学式为:。
知识点02 探索光合作用的部分实验
1.甲醛对植物有毒害作用,而且甲醛不能通过光合作用转化成糖。
2.1937年,英国植物学家希尔发现,在离体叶绿体的悬浮液中加入铁盐或其他氧化剂, 在光照下可以释放出氧气。像这样,离体叶绿体在适当条件下发生水的光解、产生氧气的化学反应称作希尔反应。
3.1941年,美国科学家鲁宾和卡门用同位素示踪的方法,研究了光合作用中氧气的来源。第一组给植物提供H2O和 C18O2,第二组给同种植物提供H218O和CO2 在其他条件都相同的情况下,第一组释放的氧气都是 O2,第二组释放的都是18O2。
4.1954年,美国科学家阿尔农发现,在光照下,叶绿体可合成AIP。 1957年,他发现这一过程总是与水的光解相伴随。
5.20世纪40年代,美国科学家卡尔文等用经过14C标记的14CO2,供小球藻进行光合作用,然后追踪放射性14C的去向,最终探明了CO2中的碳是如何转化为有机物中的碳的。
知识点03 光合作用的原理
(1)光合作用释放的氧气中的氧元素来自水,氧气的产生和糖类的合成不是同一个化学反应。根据是否需要光能,这些化学反应可以概括地分为光反应和暗反应两个阶段。
(2)光反应阶段必须有光才能进行,在类囊体的薄膜上进行。叶绿体中光合色素吸收的光能,一是将水分解为氧和H+,氧直接以氧分子的形式释放出去,H+与氧化型辅酶Ⅱ(NADP+)结合,形成还原型辅酶Ⅱ(NADPH)。NADPH作为活泼的还原剂,参与暗反应阶段的化学反应,同时也储存部分能量供暗反应阶段利用;二是在有关酶的催化作用下,提供能量促使ADP与Pi反应形成ATP。
(3)暗反应阶段有没有光都能进行,在叶绿体的基质中进行。CO2,在特定酶的作用下, 与C5(一种五碳化合物)结合,这个过程称作CO2的固定。 一分子的CO2被固定后,很快形成两个C3分子。在有关酶的催化作用下,C3接受ATP和NADPH释放的能量,并且被NADPH还原。随后,一些接受能量并被还原的C3,在酶的作用下经过一系列的反应转化为糖类;另一些接受能量并被还原的C3,经过一系列变化,又形成C5 。这些C5又可以参与CO2的固定。这样,暗反应阶段就形成从C5到C3 再到C3的循环,可以源源不断地进行下去,因此暗反应过程也称作卡尔文循环。
能力拓展
考法01 光反应和暗反应
1.光反应和暗反应的区别:
2.光反应和暗反应的联系:
①光反应为暗反应提供[H]和ATP;暗反应为光反应提供ADP和Pi,两个反应阶段相辅相成、密切联系。
②没有光反应,暗反应缺乏[H]和ATP,无法进行;暗反应受阻,光反应因产物积累也不能正常进行。可见, 二者相互制约。
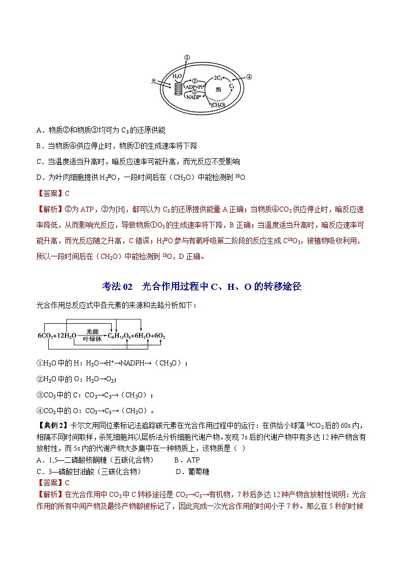
【典例1】下图是光合作用示意图,下列说法错误的是( )
A.物质②和物质③均可为C3的还原供能
B.当物质④供应停止时,物质①的生成速率将下降
C.当温度适当升高时,暗反应速率可能升高,而光反应不受影响
D.为叶肉细胞提供H2l8O,一段时间后在(CH2O)中能检测到18O
【答案】C
【解析】②为ATP,③为[H],都可以为C3的还原提供能量A正确;当物质④CO2供应停止时,暗反应速率降低,从而影响光反应,导致物质①O2的生成速率将下降,B正确;当温度适当升高时,暗反应速率可能升高,而光反应随之升高,C错误;H2l8O参与有氧呼吸第二阶段的反应生成C18O2,被植物吸收利用,所以一段时间后在(CH2O)中能检测到18O,D正确。
考法02 光合作用过程中C、H、O的转移途径
光合作用总反应式中各元素的来源和去路分析如下:
①H2O中的H:H2O→H+→NADPH→(CH2O);
②H2O中的O:H2O→O2;
③CO2中的C:CO2→C3→(CH2O);
④CO2中的O:CO2→C3→(CH2O)。
【典例2】卡尔文用同位素标记法追踪碳元素在光合作用过程中的运行:在供给小球藻14CO2后的60s内,相隔不同时间取样,杀死细胞并以层析法分析细胞代谢产物。发现7s后的代谢产物中有多达12种产物含有放射性,而5s内的代谢产物大多集中在一种物质上,该物质是( )
A.1,5—二磷酸核酮糖(五碳化合物) B.ATP
C.3—磷酸甘油酸(三碳化合物) D.葡萄糖
【答案】C
【解析】在光合作用中CO2中C转移途径是CO2→C3→有机物,7秒后多达12种产物含放射性说明:光合作用的所有中间产物及最终产物都被标记了,因此完成一次光合作用的时间小于7秒。那么在5秒的时候主要进行CO2的固定,每三个CO2经过反应都会进一步被还原成C3,C3三碳糖而后要么被叶绿体利用要么被运到叶绿体外形成其他物质。5秒的时候则是产生的C3三碳糖还没来得及被利用,故C正确。
考法03 叶绿体中C3和C5的含量变化
CO2在暗反应阶段与C5结合形成C3,C3利用光反应场所的ATP、NADPH被还原为糖类等有机物,或重新形成C5。当外界条件(如光照、CO2)突然发生变化时,C3、C5的物质含量在短时间内会发生改变。
1.CO2供应不变,光照条件突然发生变化,可以分为两种情况:
2.光照条件不变,CO2供应突然发生变化,可以分为两种情况:
3.当外界因素中光照强弱、CO2浓度骤然变化时,短时间内将直接影响光合作用过程中C3、C5、[H]、ATP及C6H12O6生成量,进而影响叶肉细胞中这些物质的含量,它们的关系归纳如下表:
【典例3】下图为叶绿体结构与功能示意图,A、B、C、D表示叶绿体的结构,①②③④⑤表示有关物质。下列叙述不正确的是( )
A.参与光合作用的色素位于图中的A部位
B.CO2进入叶绿体后,通过固定形成⑤物质
C.若突然停止光照,C3的含量会升高
D.用14C标记CO2进行光合作用,可在④⑤中测到较高放射性
【答案】B
【解析】参与光合作用的色素位于叶绿体类囊体薄膜,图中的A部位为叶绿体类囊体薄膜,A正确;图中④物质和⑤物质分别为C3、(CH2O),CO2通过固定形成④物质,B错误;突然停止光照时,NADPH和ATP减少,C3被消耗的量减少,故其含量增多,C正确;用14C标记CO2进行光合作用,放射性先出现在④物质,再出现在⑤物质,D正确。
分层提分
题组A 基础过关练
1.下列物质不是在光反应阶段形成的是( )
A.O2 B.ATP C.NADP+ D.NADPH
【答案】C
【解析】NADP+是暗反应阶段形成的。
2.下列哪项不是暗反应阶段所必需的( )
A.ADP B.NADPH C.C5 D.CO2
【答案】A
【解析】ADP不是暗反应阶段所必需的。
3.光合作用过程中,水的分解及三碳化合物形成糖类所需要的能量分别来自 ( )
A.细胞呼吸产生的ATP和光能
B.都是细胞呼吸产生的ATP
C.光能和光反应产生的ATP
D.都是光反应产生的ATP
【答案】C
【解析】光合作用中水的分解发生在光反应阶段,需要光能作能源:三碳化合物在暗反应中被还原,其动力来自光反应产生的ATP,还原剂是光反应产生的NADPH。
4.下列关于光合作用的叙述,错误的是( )
A.光反应阶段不需要酶的参与
B.暗反应阶段既有C5的生成又有C5的消耗
C.光合作用过程中既有[H]的产生又有[H]的消耗
D.光合作用过程将光能转换成有机物中的化学能
【答案】A
【解析】光反应阶段光的吸收不需要酶的参与,ATP的生成需要酶的参与,A符合题意;暗反应阶段既有C3的还原生成C5,又有CO2与C5的结合(CO2固定)消耗C5,B不符合题意;光合作用过程中光反应阶段产生NADPH,暗反应阶段又有C3的还原消耗NADPH,C不符合题意;光合作用过程将光能转换成暗反应能利用的化学能,储存在有机物中,D不符合题意。
5.如图表示光合作用过程,a、b、c表示物质,甲、乙表示场所,下列有关分析错误的是( )
A.物质b可能是ADP和Pi
B.物质c直接被还原生成(CH2O)和C5
C.甲中色素不溶于水,能溶于有机溶剂
D.乙中生理过程在有光、无光条件下都可进行
【答案】B
【解析】根据图示可看出,甲是叶绿体的类囊体薄膜,其上可发生光合作用的光反应,乙为叶绿体基质,是暗反应的场所,物质b可能是暗反应为光反应提供的ADP和Pi,A正确;物质c为CO2,不可以直接被还原生成(CH2O)和C5,B错误;类囊体薄膜上的色素不溶于水,能溶于有机溶剂,C正确;暗反应在有光、无光条件下均可进行,但需要光反应提供的NADPH和ATP,D正确。
6.下图为高等绿色植物的光合作用图解。下列相关说法正确的是( )
A.①是光合色素,可用层析液提取
B.②是O2,全部用于该植物有氧呼吸的第三阶段
C.③是C3,能被氧化为(CH2O)
D.④是ATP,在叶绿体基质中被消耗
【答案】D
【解析】①是光合色素,可用无水乙醇提取,A错误;②是O2,当光合作用大于呼吸作用时,一部分氧气释放到细胞外,B错误;三碳化合物被还原氢还原形成有机物,不是被氧化形成有机物,C错误;④是ATP,是光反应的产物,用于暗反应的三碳化合物的还原阶段,其消耗场所是叶绿体基质,D正确。
题组B 能力提升练
7.如图为大豆叶片光合作用暗反应阶段的示意图,下列叙述正确的是( )
A.CO2的固定实质上是将ATP中的化学能转变为C3中的化学能
B.CO2可直接被[H]还原,再经过一系列的变化形成糖类
C.被还原的C3在有关酶的催化作用下,可再形成C5
D.光照强度由强变弱时,短时间内C5含量会升高
【答案】C
【解析】CO2的固定实质上是CO2与C5结合形成C3的过程;CO2须固定成C3后,才可被NADPH还原,再经过一系列的变化形成糖类;被还原的C3在有关酶的催化作用下,可再形成C5;光照强度由强变弱时,短时间内C5含量会降低。
8.下图是绿色植物体内能量供应及利用的示意图,有关说法正确的是( )
A.甲合成ATP的能量来源不同于丙
B.乙过程能在黑暗环境中长期进行
C.丙过程产生的ATP可用于乙过程
D.丙过程进行的场所是线粒体基质
【答案】A
【解析】 甲过程合成ATP所需的能量来源于光能,丙过程合成ATP所需的能量来源于有机物氧化分解释放的化学能,A正确;暗反应的进行,需要光反应为其提供NADPH和ATP。长时间黑暗,当用完光反应产生的NADPH和ATP时,暗反应会停止,植物的光合作用过程也会停止,B错误;暗反应需要的ATP只能来源于光反应,C错误;丙是有氧呼吸过程,其场所是细胞质基质、线粒体基质与线粒体内膜,D错误。
9.给光下正常进行光合作用的叶肉细胞增加14CO2,一段时间后,关闭光源,含放射性C3浓度的变化情况如图所示,下列相关叙述正确的是( )
A.叶肉细胞利用14CO2的场所是叶绿体基粒
B.ab段叶肉细胞中C3浓度大量增加
C.bc段C3浓度不变的原因是14CO2消耗殆尽
D.c点后曲线上升是因为黑暗条件下,叶肉细胞内无[H]和ATP的供应
【答案】D
【解析】CO2直接参与暗反应中CO2的固定过程,其场所是叶绿体基质,A错误;ab段含放射性的C3浓度升高,说明以14CO2为原料生成的C3增加,但由于暗反应增强会促进光反应,因此C3浓度略有增加,但不会大量增加,B错误;bc段C3浓度不变是因为14C3的生成速率和消耗速率相等,c点后放射性C3浓度继续升高,说明c点时CO2并未消耗殆尽,C错误;c点后曲线上升是因为黑暗条件下,叶肉细胞内无[H]和ATP的供应,从而导致C3的消耗减少所致,D正确。
10.将黑暗中制备的离体叶绿体加到含有DCIP(氧化型)、蔗糖和pH=7.3磷酸缓冲液的溶液中并照光。溶液中的水在光照下被分解,除产生氧气外,产生的另一种物质使溶液中的DCIP被还原,颜色由蓝色变成无色。下列说法错误的是( )
A. 加蔗糖的目的是使外界溶液具有一定浓度,避免叶绿体涨破
B. DCIP颜色由蓝色变成无色的快慢可以反映光反应的速率
C. 在叶绿体内,接受还原剂的物质是一种五碳化合物
D. 氧气和还原DCIP的物质都是叶绿体在光反应阶段由水分解产生的
【答案】C
【解析】蔗糖使外界溶液具有一定浓度,这能避免叶绿体吸水涨破,而pH=7.3的磷酸缓冲液具有使叶绿体中的酶保持活性等作用,A正确;水在光照下被分解,除产生氧气外,还能产生NADPH,光反应的速率越快,单位时间产生的NADPH越多,DCIP颜色由蓝色变成无色越快,B正确;在叶绿体内,接受还原剂的物质是一种三碳化合物,C错误;光反应阶段,水可分解产生氧气和NADPH,D正确。
11.为研究钙离子对盐(NaCl)胁迫下水稻幼苗光合作用的影响,研究人员向种植三组水稻幼苗的土壤中分别浇灌清水(A组)、较高浓度的NaCl溶液(B组)、较高浓度的NaCl和CaCl2混合液(C组),实验测得各组水稻幼苗中叶绿素的含量如下图。回答下列问题:
(1)叶绿体中的四种色素对不同波长的光吸收不同,叶绿素主要吸收 。光合色素吸收的光能在叶绿体的 膜上转变为储存在ATP中的化学能。
(2)与B组相比,C组水稻幼苗叶肉细胞的暗反应速率更______,原因是 。
(3)根据实验结果推测,Ca2+对光合作用受盐胁迫的影响可能具有 作用。
【答案】(1)红光和蓝紫光 类囊体
(2)快 C组叶绿素的含量比B组高,能吸收更多的光能使光反应速率加快,产生NADPH和ATP的速率加快从而导致暗反应速率更快
(3)缓解
【解析】(1)叶绿体中的四种色素对不同波长的光吸收不同,叶绿素主要吸收蓝紫光和红光,类胡萝卜素主要吸收蓝紫光。光合色素吸收的光能在叶绿体的类囊体膜上转变为储存在ATP中的化学能。
(2)C组叶绿素的含量比B组高,能吸收更多的光能使光反应速率加快,NADPH和ATP的合成速率加快,从而导致暗反应速率更快。
(3)根据实验结果推测,Ca2+对光合作用受盐胁迫的影响可能具有缓解作用。
12.在光照等适宜条件下,将培养在CO2浓度为1%环境中的某植物迅速转移到CO2浓度为0.003%的环境中,其叶片暗反应中C3和C5化合物微摩尔浓度的变化趋势如下图。回答问题:
(1)图中物质A是 ______(C3化合物、C5化合物)。
(2)在CO2浓度为1%的环境中,物质B的浓度比A的低,原因是_______;将CO2浓度从1%迅速降低到0.003%后,物质B浓度升高的原因是______________。
(3)若使该植物继续处于CO2浓度为0.003%的环境中,暗反应中C3和C5化合物浓度达到稳定时,物质A的浓度将比B的________(低、高)。
(4)CO2浓度为0.003%时,该植物光合速率最大时所需要的光照强度比CO2浓度为1%时的_______(高、低),其原因_______。
【答案】
(1)C3化合物
(2)暗反应速率在该环境中已达到稳定,即C3和C5化合物的含量稳定。根据暗反应的特点,此时C3化合物的分子数是C5化合物的2倍。
当CO2浓度突然降低时,C5化合物的合成速率不变,消耗速率却减慢,导致C5化合物积累。
(3)高
(4)低 CO2浓度低时,暗反应的强度低,所需ATP和NADPH少。
【解析】(1)由图可以看出,当CO2浓度由1%到0.003%降低时,在短时间内,暗反应中发生的反应是CO2+C5→2C3,所以CO2浓度降低时,C3含量降低,故物质A是C3。
(2)在CO2浓度为1%时,由于CO2+ C5→2 C3,一个C5生成两个C3,所以C3是C5的两倍,故物质B浓度比A浓度低。当CO2浓度从1%降到0.003%时,CO2浓度降低,但是C5化合物的合成速率不变,但是消耗速率却减慢,导致C5的积累。
(3)CO2浓度为0.003%时,C3和C5化合物的浓度保持稳定后,暗反应保持稳定,此时仍根据暗反应中CO2的固定的反应式确定,C3化合物的量应是C5化合物的量的2倍。故持续在CO2浓度为0.003%时,A浓度比B浓度高。
(4)CO2浓度低时,意味着暗反应强度降低,所需要的ATP及NADPH少。
题组C 培优拔尖练
13.(2020年天津高考生物试卷)研究人员从菠菜中分离类囊体,将其与16种酶等物质一起用单层脂质分子包裹成油包水液滴,从而构建半人工光合作用反应体系。该反应体系在光照条件下可实现连续的CO2固定与还原,并不断产生有机物乙醇酸。下列分析正确的是( )
A.产生乙醇酸的场所相当于叶绿体基质
B.该反应体系不断消耗的物质仅是CO2
C.类囊体产生的ATP和O2参与CO2固定与还原
D.与叶绿体相比,该反应体系不含光合作用色素
【答案】A
【解析】乙醇酸是在光合作用暗反应产生的,暗反应场所在叶绿体基质中,所以产生乙醇酸的场所相当于叶绿体基质,A正确;该反应体系中能进行光合作用整个过程,不断消耗的物质有CO2和H2O,B错误;类囊体产生的ATP参与C3的还原,产生的O2用于呼吸作用或释放到周围环境中,C错误;该体系含有类囊体,而类囊体的薄膜上含有光合作用色素,D错误。
14.(2019全国卷Ⅰ)将一株质量为20 g的黄瓜幼苗栽种在光照等适宜的环境中,一段时间后植株达到40 g,其增加的质量来自于
A.水、矿质元素和空气 B.光、矿质元素和水
C.水、矿质元素和土壤 D.光、矿质元素和空气
【答案】A
【解析】黄瓜幼苗可以吸收水,增加鲜重;也可以从土壤中吸收矿质元素,合成相关的化合物。也可以利用大气中二氧化碳进行光合作用制造有机物增加细胞干重。植物光合作用将光能转化成了有机物中的化学能,并没有增加黄瓜幼苗的质量,故黄瓜幼苗在光照下增加的质量来自于水、矿质元素、空气。综上所述,BCD不符合题意,A符合题意。故选A。
15.(2018北京卷)光反应在叶绿体类囊体上进行。在适宜条件下,向类囊体悬液中加入氧化还原指示剂DCIP,照光后DCIP由蓝色逐渐变为无色。该反应过程中
A.需要ATP提供能量 B.DCIP被氧化
C.不需要光合色素参与 D.会产生氧气
【答案】D
【解析】光反应发生在叶绿体类囊薄膜上,有光时,产生氧气、NADPH和ATP,A错误;DCIP照光后由蓝色逐渐变为无色,是因为DCIP被NADPH还原成无色,B错误;光合作用光反应阶段需要光合色素吸收光能,C错误;光合作用光反应阶段会产生氧气,D正确。
16.(2021年天津高考生物试卷)Rubisc是光合作用过程中催化CO2固定的酶。但其也能催化O2与C5结合,形成C3和C2,导致光合效率下降。CO2与O2竞争性结合Rubisc的同一活性位点,因此提高CO2浓度可以提高光合效率。
(1)蓝细菌具有CO2浓缩机制,如下图所示。
注:羧化体具有蛋白质外壳,可限制气体扩散
据图分析,CO2依次以___________和___________方式通过细胞膜和光合片层膜。蓝细菌的CO2浓缩机制可提高羧化体中Rubisc周围的CO2浓度,从而通过促进___________和抑制___________提高光合效率。
(2)向烟草内转入蓝细菌Rubisc的编码基因和羧化体外壳蛋白的编码基因。若蓝细菌羧化体可在烟草中发挥作用并参与暗反应,应能利用电子显微镜在转基因烟草细胞的___________中观察到羧化体。
(3)研究发现,转基因烟草的光合速率并未提高。若再转入HCO3-和CO2转运蛋白基因并成功表达和发挥作用,理论上该转基因植株暗反应水平应___________,光反应水平应___________,从而提高光合速率。
【答案】(1)自由扩散 主动运输 CO2固定 O2与C5结合
(2)叶绿体
(3)提高 提高
【解析】由题干信息可知,植物在光下会进行一种区别于光合作用和呼吸作用的生理作用,即光呼吸作用,该作用在光下吸收O2形成C3和C2,该现象与植物的Rubisc酶有关,它催化五碳化合物反应取决于CO2和O2的浓度,当CO2的浓度较高时,会进行光合作用的暗反应阶段,当O2的浓度较高时,会进行光呼吸。
(1)据图分析,CO2进入细胞膜的方式为自由扩散,进入光合片层膜时需要膜上的CO2转运蛋白协助并消耗能量,为主动运输过程。蓝细菌通过CO2浓缩机制使羧化体中Rubisc周围的CO2浓度升高,从而通过促进CO2固定进行光合作用,同时抑制O2与C5结合,进而抑制光呼吸,最终提高光合效率。
(2)若蓝细菌羧化体可在烟草中发挥作用并参与暗反应,暗反应的场所为叶绿体基质,故能利用电子显微镜在转基因烟草细胞的叶绿体中观察到羧化体。
(3)若转入HCO3-和CO2转运蛋白基因并成功表达和发挥作用,理论上可以增大羧化体中CO2的浓度,使转基因植株暗反应水平提高,进而消耗更多的NADPH和ATP,使光反应水平也随之提高,从而提高光合速率。
项目
光反应
暗反应
反应条件
光照、色素、酶
多种酶、C5、NADPH、ATP
外界原料
水
CO2
产物
O2、NADPH、ATP
有机物
场所
类囊体的薄膜
叶绿体基质
能量变化
光能→ATP中活跃的化学能
ATP中活跃的化学能→(CH2O)中稳定的化学能
光照
C3含量变化
C5含量变化
减弱
Ⅰ过程减弱→[H]和ATP合成减少→Ⅲ过程减弱、Ⅱ过程暂时不变→C3消耗减少、合成暂时不变→C3含量增加
Ⅰ过程减弱→[H]和ATP合成减少→Ⅲ过程减弱、Ⅱ过程暂时不变→C5消耗暂时不变、合成减少→C5含量减少
增强
与上述分析相反,结果是C3含量减少,C5含量增加
CO2供应
C3含量变化
C5含量变化
减少
Ⅱ过程减弱、Ⅲ过程暂时不变→C3合成减少、消耗暂时不变→C3含量减少
Ⅱ过程减弱、Ⅲ过程暂时不变→C5消耗减少、合成暂时不变→C5含量增加
增加
与上述分析相反,结果是C3含量增加,C5含量减少
[H]
ATP
C3
C5
C6H12O6
停止(减弱)光照
↓
↓
↑
↓
↓
突然增强光照
↑
↑
↓
↑
↑
停止(减少)CO2供应
↑
↑
↓
↑
↓
突然增加CO2供应
↓
↓
↑
↓
↑
高中生物人教版 (2019)必修1《分子与细胞》第3节 细胞呼吸的原理和应用精品第2课时学案: 这是一份高中生物人教版 (2019)必修1《分子与细胞》<a href="/sw/tb_c162366_t4/?tag_id=42" target="_blank">第3节 细胞呼吸的原理和应用精品第2课时学案</a>,文件包含53细胞呼吸的原理和应用第2课时教师版-高一生物同步精品讲义人教必修1doc、53细胞呼吸的原理和应用第2课时学生版-高一生物同步精品讲义人教必修1doc等2份学案配套教学资源,其中学案共30页, 欢迎下载使用。
人教版 (2019)必修1《分子与细胞》二 光合作用的原理和应用第3课时学案设计: 这是一份人教版 (2019)必修1《分子与细胞》二 光合作用的原理和应用第3课时学案设计,共20页。
高中生物人教版 (2019)必修1《分子与细胞》第5章 细胞的能量供应和利用第4节 光合作用与能量转化一 捕获光能的色素和结构第1课时学案: 这是一份高中生物人教版 (2019)必修1《分子与细胞》第5章 细胞的能量供应和利用第4节 光合作用与能量转化一 捕获光能的色素和结构第1课时学案,共12页。学案主要包含了特别提醒,解题必备等内容,欢迎下载使用。