





所属成套资源:高一生物同步精品讲义(人教版2019必修1)
生物必修1《分子与细胞》第2节 细胞中的无机物优秀学案及答案
展开
这是一份生物必修1《分子与细胞》第2节 细胞中的无机物优秀学案及答案,文件包含22细胞中的无机物教师版-高一生物同步精品讲义人教必修1doc、22细胞中的无机物学生版-高一生物同步精品讲义人教必修1doc等2份学案配套教学资源,其中学案共19页, 欢迎下载使用。
目标导航
分层提分
1.说出水在细胞中的存在形式和主要作用。
2.说出无机盐在细胞中的存在形式和主要作用。
3.通过实例分析水和无机盐在农业生产和日常生活的主要作用。
知识精讲
知识点01 细胞中的水
1.生物体的含水量随着生物种类的不同有所差别,一般为60%〜95%。水是细胞内良好的溶剂,细胞内的许多生物化学反应也都需要水的参与。多细胞生物体的绝大多数细胞,必须浸润在以水为基础的液体环境中。
2.水在细胞中以自由水和结合水两种形式存在。填写表格中的内容。
【归纳提升】
①结合水约占细胞内全部水分的4.5%,主要是水与蛋白质、多糖等物质结合,失去水的流动性和溶解性。
②种子萌发时,需要吸收水分,增加自由水含量。
③种子储存前晒干是为了降低自由水含量,降低代谢速率,以延长储存时间。
④越冬作物减少灌溉,可提高作物对低温的抗性。
知识点02 细胞中的无机盐
1.存在形式及含量:大多数无机盐以离子形式存在,是细胞中含量很少的无机物,仅占细胞鲜重的1%-1.5%。
2.无机盐中Mg是构成叶绿素的元素,Fe是构成血红素的元素。P是组成细胞膜、细胞核的重要成分,也是细胞必不可少的许多化合物的成分。人体内Na+缺乏会引起神经、肌肉细胞的兴奋性降低,最终引发肌肉酸痛、无力等;哺乳动物的血液中Ca2+的含量太低,动物会岀现抽搐等症状。生物体内的许多种无机盐对于维持细胞和生物体的生命活动都有重要作用。
【归纳提升】无机盐参与构成的常见化合物
知识点03 探究某种无机盐离子是否为植物生长发育所必需
1.判断某种无机盐离子是否是植物必需的无机盐离子的原理。
①由于缺乏某种元素,植物的生长发育遇到障碍,不能完成它的生活史。
②除去某种元素以后,植物体表现出专一的病症,而且这种缺素症是可以利用该元素进行预防和恢复的。
③某种元素在植物营养上表现的效果是直接的,而不是由土壤的物理、化学或微生物等因素的改变而产生的间接效果。
2.判断某种无机盐离子是否是植物必需的无机盐离子的实验方法:溶液培养法,具体操作过程可归纳如下图:
能力拓展
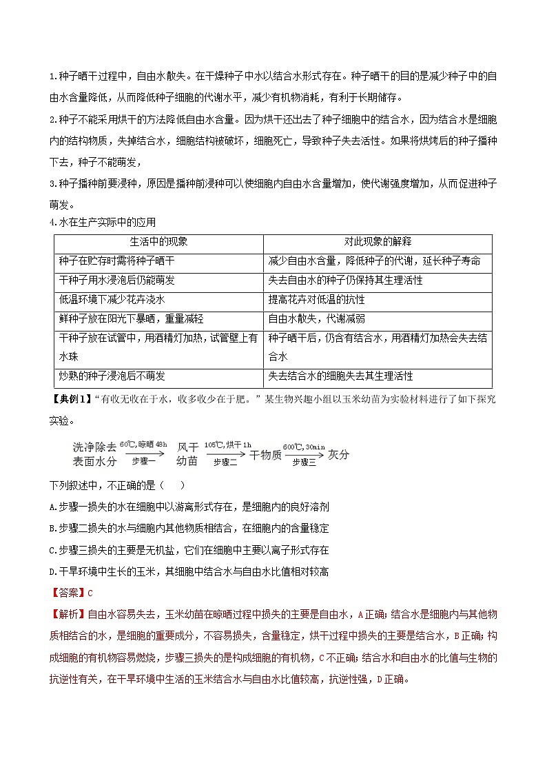
考法01 辨析种子晒干及播种前浸种过程水分的变化
1.种子晒干过程中,自由水散失。在干燥种子中水以结合水形式存在。种子晒干的目的是减少种子中的自由水含量降低,从而降低种子细胞的代谢水平,减少有机物消耗,有利于长期储存。
2.种子不能采用烘干的方法降低自由水含量。因为烘干还出去了种子细胞中的结合水,因为结合水是细胞内的结构物质,失掉结合水,细胞结构被破坏,细胞死亡,导致种子失去活性。如果将烘烤后的种子播种下去,种子不能萌发,
3.种子播种前要浸种,原因是播种前浸种可以使细胞内自由水含量增加,使代谢强度增加,从而促进种子萌发。
4.水在生产实际中的应用
【典例1】“有收无收在于水,收多收少在于肥。”某生物兴趣小组以玉米幼苗为实验材料进行了如下探究实验。
下列叙述中,不正确的是( )
A.步骤一损失的水在细胞中以游离形式存在,是细胞内的良好溶剂
B.步骤二损失的水与细胞内其他物质相结合,在细胞内的含量稳定
C.步骤三损失的主要是无机盐,它们在细胞中主要以离子形式存在
D.干旱环境中生长的玉米,其细胞中结合水与自由水比值相对较高
【答案】C
【解析】自由水容易失去,玉米幼苗在晾晒过程中损失的主要是自由水,A正确;结合水是细胞内与其他物质相结合的水,是细胞的重要成分,不容易损失,含量稳定,烘干过程中损失的主要是结合水,B正确;构成细胞的有机物容易燃烧,步骤三损失的是构成细胞的有机物,C不正确;结合水和自由水的比值与生物的抗逆性有关,在干旱环境中生活的玉米结合水与自由水比值较高,抗逆性强,D正确。
考法02 细胞中的无机盐
1.生病输液时,输入的不仅仅是药物,通常要掺入大量质量分数为0.9%的NaCl溶液,其原因是质量分数为0.9%的NaCl溶液是生理盐水,维持细胞渗透压平衡。
2.一种无机盐可以参与构成多种化合物,一种化合物可能需要多种无机盐参与构成。
3.动物缺Fe,会造成缺铁性贫血,但贫血不一定都是缺Fe造成的,如某些红细胞功能异常的疾病。
4.无机盐在细胞中含量较低,但作用非常重要。常见无机盐的作用及其缺乏症如下
5.无机盐不能为生命活动提供能量
【典例2】无机盐对于维持生物体的生命活动具有重要作用。下列相关叙述错误的是( )
A.土壤中缺少镁会影响植物光合作用的进行
B.缺铁会导致哺乳动物血液运输O2的能力下降
C.和葡萄糖一样,KH2PO4也能为生物体提供能量
D.植物秸秆燃烧产生的灰烬中含有丰富的无机盐
【答案】C
【解析】镁是叶绿素的组成成分,土壤中缺少镁会导致叶绿素合成的障碍,并进一步影响光合作用,A正确。铁是血红蛋白的组成成分,血红蛋白的主要作用是运输O2,缺铁会导致哺乳动物血液运输O2的能力下降,B正确。无机盐在生物体中的作用是细胞的结构成分、参与并维持生物体的代谢活动、维持生物体内的酸碱平衡、维持细胞的渗透压,并不能为生物体提供能量,C错误。燃烧过程中有机物被分解,剩下的是无机盐,D正确。
考法03 探究某种无机盐是否为植物生长发育所必需
在设计或分析探究某无机盐X是否为植物生长发育所必需实验时,应注意以下几方面:
1.实验中应保证实验材料的统一性,即材料的种类、生长状况应一致等。
2.实验组用只缺X的完全培养液,对照组用完全培养液,不能用蒸馏水作对照。
3.实验组加入X无机盐的目的是形成二次对照,使实验组前后对照,以增强说服力。
【典例3】无机盐能维持生物体正常的生命活动。下面列出了若干确定无机盐X是否是植物必需的实验方案,其中正确的设计是
①以土壤为基质盆栽,浇缺少无机盐X的“完全培养液”
②以沙土为基质盆栽,浇缺少无机盐X的“完全培养液”
③只用缺少无机盐X的“完全培养液”,不用基质
④以土壤为基质盆栽,浇蒸馏水
⑤以沙土为基质盆栽,浇完全培养液
⑥不用基质,只用完全培养液
⑦不用基质,只用含无机盐X的培养液
⑧不用基质,只用蒸馏水
A.以③为实验组,⑥为对照组 B.以④为实验组,①为对照组
C.以②为实验组,⑤为对照组 D.以⑦为实验组,⑧为对照组
【答案】A
【解析】设计实验遵循的原则有对照原则和单一变量原则,由于本实验为了研究无机盐X是否是植物必需的元素,而土壤、沙土中都可能含有这种无机盐,因此不用基质做实验。对照组应该是用完全培养液,而实验组为缺少无机盐X的缺素培养液,通过观察植物的生长状况可以知道,故A正确。
分层提分
题组A 基础过关练
1.下列关于细胞中水的叙述,不正确的是( )
A.在细胞中,水可参与一些生物化学反应
B.水在细胞中以自由水和结合水形式存在
C.自由水是细胞内的良好溶剂可运输营养
D.代谢旺盛的细胞中结合水含量相对较高
1.【答案】D
【解析】细胞内的许多生物化学反应都需要水参与,A项正确;水在细胞中以自由水和结合水形式存在,B项正确;自由水是细胞内的良好溶剂可运输营养和废物,C项正确。
2.已知Mn2+是许多酶的活化剂,它能激活硝酸还原酶,缺Mn2+植物无法利用硝酸盐。这说明无机盐离子( )
A.对维持细胞的形态和功能有重要作用
B.对维持生物体的生命活动有重要作用
C.对维持细胞的酸碱平衡有重要作用
D.对维持细胞的正常形态有重要作用
2.【答案】B
【解析】缺Mn2+植物无法利用硝酸盐,说明无机盐离子对维持生物体的生命活动有重要作用。
3.下列有关生物体内水和无机盐的叙述错误的是 ( )
A.水既是细胞内良好的溶剂,又是细胞结构的组成部分
B.越冬植物细胞自由水含量较高,干种子细胞结合水含量较高
C.无机盐离子对维持血浆的正常浓度和酸碱平衡等有重要作用
D.镁是构成叶绿素的必需成分,植物缺乏镁时会导致叶片发黄
3.【答案】B
【解析】自由是细胞内良好的溶剂,结合水是细胞结构的组成部分,A项正确;自由水比例越高,细胞代谢越旺盛、抗冻性越小,越冬植物细胞自由水含量较低,结合水含量较高,B项错误;有的无机盐离子对于维持细胞的酸碱平衡具有重要作用,C项正确;镁是叶绿素的组成成分,植物缺镁会影响叶绿素的合成从而导致叶片发黄,D项正确。
4.下列关于生物体内水分和无机盐的叙述,错误的是( )
A.干种子代谢水平下降与细胞内结合水含量降低有关
B.剧烈运动大量出汗后适合喝淡盐水补充水和无机盐
C.长时间剧烈运动会引起肌肉抽搐与血钙含量降低有关
D.猪肝铁含量较高,缺铁性贫血患者应适量多吃些猪肝
4.【答案】A
【解析】干种子代谢水平下降与细胞内自由水含量降低有关,A项错误;大量出汗导致机体水分和无机盐损失,适合喝淡盐水补充水和无机盐,B项正确;长时间剧烈运动会因出汗导致血液中钙减少进而引起肌肉抽搐,C项正确;铁是血红蛋白的组成成分,猪肝铁含量较高,缺铁性贫血患者应适量多吃些猪肝,D项正确。
5.研究发现用不含Ca2+和K+的生理盐水灌注离体蛙心时,蛙心收缩不能维持;用含有少量Ca2+和K+的生理盐水灌注离体蛙心时,心脏能持续跳动数小时。这说明Ca2+和K+( )
A.是构成细胞某些复杂化合物的重要成分
B.对维持血浆的正常浓度有重要作用
C.对维持生物体正常生命活动有重要作用
D.为蛙心脏的持续跳动直接提供能量
5.【答案】C
【解析】Ca2+和K+以离子的形式存在,A错误;题目中没有涉及血浆浓度的内容,B错误;根据题意可知,Ca2+和K+对维持心脏跳动有重要作用,C正确;无机盐离子不能为生命活动提供能量,为D错误。
6.下列关于生物体内无机盐的叙述,正确的是( )
A.细胞中的无机盐主要以化合物的形式存在
B.缺少微量元素镁会影响植物光合作用的进行
C.人体血液中Ca2+浓度太低会出现肌肉乏力等现象
D.无机盐离子对维持细胞的酸碱平衡具有重要作用
6.【答案】D
【解析】细胞中的无机盐主要以离子形式存在,A错误;镁是大量元素,B错误;人体血液中Ca2+浓度太低会出现抽搐的现象,C错误;无机盐离子(碳酸根、碳酸氢根)对维持细胞的酸碱平衡具有重要作用,D正确。
题组B 能力提升练
7.水是生命之源,是一切生命活动的基础。下列关于水的说法,不正确的是( )
A.沙漠植物活细胞中含量最高的化合物是水
B.冬眠青蛙体内结合水与自由水的比值升高
C.植物越冬时,自由水与结合水比值会降低
D.抗干旱植物细胞内自由水与结合水的比值比一般植物高
7.【答案】D
【解析】活细胞中含量最高的化合物是水,A正确;结合水与自由水的比值升高有利于抵抗寒冷,B、C正确;抗干旱植物抵抗干旱的能力强,细胞内自由水与结合水的比值比一般植物低,D不正确。
8.设计实验探究X是否属于植物生长所必需的无机盐,某同学的构思大致如下:本实验中采用甲组、乙组之间的对照,以及乙组中实验前(无X)与实验后(有X)之间的自身对照。两次对照中属于实验组的依次是( )
A.甲组、乙组实验前 B.甲组、乙组实验后
C.乙组、乙组实验前 D.乙组、乙组实验后
8.【答案】D
【解析】甲组、乙组之间的对照中,甲组是对照组、乙组是实验组;乙组中实验前(无X)与实验后(有X)之间的自身对照中,实验前(无X)是对照组、实验后(有X)是实验组。选D。
9.种子萌发过程中需要大量吸收水分,下列有关分析正确的是
A.风干种子细胞中的水都以结合水的形式存在
B.种子吸水后自由水/结合水的比值下降,细胞呼吸增强
C.油料作物种子萌发初期,许多物质主要溶解在结合水中
D.种子萌发初期有些生物化学反应需要在水的参与下进行
9.【答案】D
【解析】风干种子细胞中自由水含量降低,但是仍然以自由水为主,A错误;种子吸水后,自由水与结合水的比值上升,细胞呼吸增强,B错误;油料作物种子萌发初期,是因为吸收了大量的水分,许多物质主要溶解在自由水中,C错误;种子萌发过程中,许多生物化学反应也都需要水的参与,D正确。
10.下列有关生物体内水和无机盐的叙述,正确的是
A.不同细胞的自由水和结合水的比值相同,它们的代谢强度也相同
B.根尖分生区细胞和衰老细胞内的水分减少,新陈代谢速率减慢
C.给水中毒患者注射质量分数1.8%的盐水,可增强细胞的吸水能力
D.正常人的血浆pH能维持相对稳定,与血浆中的某些无机盐有关
10.【答案】D
【解析】不同细胞的自由水和结合水的比值可能不同,即使不同细胞中自由水与结合水的比值相同,它们的代谢强度也不一定相同,A项错误;根尖分生区细胞内水分多,代谢速率加快,B项错误;给水中毒患者注射质量分数为1.8%的盐水,是为了增加细胞外液的渗透压,C项错误;血浆中的HCO3-、HPO42-等离子可中和酸碱,能维持血浆pH相对稳定,D项正确。
11.水是生命之源,“有收无收在于水”的农谚说明植物的生长、发育离不开水。请回答:
(1)无土栽培农业中培养液中水的作用是 。
(2)收获的种子要进行晾晒后储存,晾晒过程中所除去的主要是细胞内的________水。如果种子细胞内的水分过多,会使细胞的________作用加强。
(3)细胞内含水量的多少直接影响细胞的代谢,植物细胞内自由水与结合水的比值越________,则细胞的代谢越强;细胞和生物体内含水量的多少也直接影响生物的抗逆性,生物体内自由水与结合水的比值越________,则生物体的抗逆性越强。
11.【答案】(1)溶解无机盐 (2)自由 呼吸 (3)大 小
【解析】(1)无土栽培农业中培养液中水的作用是溶解无机盐。
(2)收获的种子要进行晾晒后储存,晾晒过程中所除去的主要是细胞内的自由水。如果种子细胞内的水分过多,会使细胞的呼吸作用加强。
(3)在正常情况下,细胞内自由水所占的比例越大,细胞的代谢就越旺盛;而结合水越多,细胞抵抗干旱和寒冷等不良环境的能力就越强。植物细胞内自由水与结合水的比值越大,则细胞的代谢越强;细胞和生物体内含水量的多少也直接影响生物的抗逆性,生物体内自由水与结合水的比值越小,则生物体的抗逆性越强。
12.莫拉德营养液是配制方便、使用简单且效果良好的培养液之一。其配方包括A液和B液。A液由硝酸钙125g,硫酸亚铁12g,加水1000mL配制而成;B液由硫酸镁37g,磷酸二氢铵28g,硝酸钾41g,硼酸0.6g,硫酸锰0.4g,硫酸铜0.004g,硫酸锌0.004g,加水1000mL配制而成。
(1)培养液中的N、P、S、K、Ca、Mg等无机盐进入细胞后主要以 形式存在。
(2)无机盐离子能维持细胞和生物体的正常 ,从而使细胞保持一定的形态;有的无机盐离子能维持生物体或细胞内的 ,缓冲pH变化。
(3)“要健美,吃镁食”,是因为镁在能量代谢和脂肪燃烧中起着重要的作用。实验证明催化脂肪分解的很多酶含有酶或在Mg2+存在时才能正常发挥功能。这说明无机盐离子对酶具有 或 作用,参与生物体的代谢活动。
12.【答案】(1)离子 (2)渗透压 酸碱平衡 (3)活化 辅助
【解析】(1)无机盐在细胞中主要以离子形式存在。
(2)无机盐离子能维持细胞和生物体的正常渗透压,从而使细胞保持一定的形态;有的无机盐离子能维持生物体或细胞内的酸碱平衡,缓冲pH变化。
(3)催化脂肪分解的很多酶含有酶或在Mg2+存在时才能正常发挥功能。这说明无机盐离子对酶具有活化或辅助作用,参与生物体的代谢活动。
题组C 培优拔尖练
13.(2020·江苏高考真题)下列关于细胞中无机化合物的叙述,正确的是( )
A.自由水是生化反应的介质,不直接参与生化反应
B.结合水是细胞结构的重要组成成分,主要存在于液泡中
C.无机盐参与维持细胞的酸碱平衡,不参与有机物的合成
D.无机盐多以离子形式存在,对维持生命活动有重要作用
13.【答案】D
【解析】自由水是生化反应的介质,有些水还直接作为反应物参与生物化学反应,如有氧呼吸,A错误;结合水是组成细胞结构的重要成分,主要存在形式是水与蛋白质、多糖等物质结合,成为生物体的构成成分,而液泡中的水属于自由水,B错误;细胞中大多数无机盐以离子的形式存在,对维持细胞和生物体的生命活动有重要作用,能参与维持细胞的酸碱平衡,也能参与有机物的合成,如Mg2+是合成叶绿素的原料,C错误、D正确。
14.(2020·浙江高考真题)无机盐是某些化合物的重要组成成分,具有维持生物体生命活动的重要作用。下列叙述正确的是
A.Ca2+与肌肉的兴奋性无关
B.Mg2+是类胡萝卜素的必要成分
C.H2PO4-作为原料参与油脂的合成
D.HCO3-具有维持人血浆酸碱平衡的作用
14.【答案】D
【解析】Ca2+与肌肉的兴奋性有关,若哺乳动物血液中Ca2+含量过低,则会发生抽搐,A错误;Mg2+是叶绿素的必需成分,B错误;油脂只含有C、H、O三种元素,所以不需要H2PO4-作为原料参与的合成,C错误;HCO3-作为血浆中的缓冲物质,具有维持人血浆酸碱平衡的作用,D正确。
15.(2018·新课标Ⅱ卷)有些作物的种子入库前需要经过风干处理,与风干前相比,下列说法错误的是( )
A. 风干种子中有机物的消耗减慢
B. 风干种子上微生物不易生长繁殖
C. 风干种子中细胞呼吸作用的强度高
D. 风干种子中结合水与自由水的比值大
15.【答案】C
【解析】风干的种子中自由水含量极少,细胞呼吸作用强度非常弱,因此有机物消耗减慢,A正确,C错误;风干的种子含水量少,不利于微生物的生长繁殖,B正确;风干的种子中自由水含量极少,导致结合水与自由水的比值增大,D正确。
16.(2019·全国高考真题)氮元素是植物生长的必需元素,合理施用氮肥可提高农作物的产量。回答下列问题。
(1)植物细胞内,在核糖体上合成的含氮有机物是___________,在细胞核中合成的含氮有机物是___________,叶绿体中含氮的光合色素是______。
(2)农作物吸收氮元素的主要形式有铵态氮(NH4﹢)和硝态氮(NO3﹣)。已知作物甲对同一种营养液(以硝酸铵为唯一氮源)中NH4﹢和NO3﹣的吸收具有偏好性(NH4﹢和NO3﹣同时存在时,对一种离子的吸收量大于另一种)。请设计实验对这种偏好性进行验证,要求简要写出实验思路、预期结果和结论________。
16.【答案】(1)蛋白质 核酸 叶绿素
(2)实验思路:配制营养液(以硝酸铵为唯一氮源),用该营养液培养作物甲,一段时间后,检测营养液中NH4﹢和NO3﹣剩余量。
预期结果和结论:若营养液中NO3﹣剩余量小于NH4﹢剩余量,则说明作物甲偏好吸收NO3﹣;若营养液中NH4﹢剩余量小于NO3﹣剩余量,则说明作物甲偏好吸收NH4﹢。
【解析】(1)核糖体是蛋白质的合成场所,故在植物的核糖体上合成的含氮有机物是蛋白质。细胞核内可以进行DNA复制和转录,复制的产物是DNA,转录的产物是RNA,其组成元素均为C、H、O、N、P,故细胞核内合成的含氮化合物是核酸即DNA、RNA。叶绿体中的色素分为叶绿素和类胡萝卜素两大类,前者含有N,后者不含N。
(2)要验证作物甲对NH4+和NO3-吸收具有偏好性,可以把甲放在以硝酸铵为唯一氮源的培养液中进行培养,通过测定培养前后铵态氮和硝态氮的含量变化即可以得出结论。因此实验思路为:配制营养液(以硝酸铵为唯一氮源),用该营养液培养作物甲,一段时间后,检测营养液中NH4﹢和NO3﹣剩余量。
可用假设法推理,假设作物甲偏好吸收NO3﹣,则营养液中NO3﹣的剩余量较少;假设作物甲偏好吸收NH4﹢,则营养液中NH4﹢的剩余量较少。因此,预期结果和结论为:若营养液中NO3﹣剩余量小于NH4﹢剩余量,则说明作物甲偏好吸收NO3﹣;若营养液中NH4﹢剩余量小于NO3﹣剩余量,则说明作物甲偏好吸收NH4﹢。
存在
形式
含量
变化
散失
含量高
含量低
主要功能
细胞代谢
抗逆性
自由水
游离状态
大
容易
代谢旺盛,抗逆性低
代谢下降,抗逆性强
细胞内的良好溶剂、直接参与代谢活动
结合水
与细胞内其他物质结合
小
较难
代谢下降,抗逆性强
代谢旺盛、抗逆性低
细胞结构的重要组成部分
无机盐种类
常见化合物
N
蛋白质、叶绿素、核苷酸
P
ATP、DNA、RNA、磷脂
Mg
叶绿素
S
含硫蛋白质
Fe
血红蛋白
I
甲状腺激素
生活中的现象
对此现象的解释
种子在贮存时需将种子晒干
减少自由水含量,降低种子的代谢,延长种子寿命
干种子用水浸泡后仍能萌发
失去自由水的种子仍保持其生理活性
低温环境下减少花卉浇水
提高花卉对低温的抗性
鲜种子放在阳光下暴晒,重量减轻
自由水散失,代谢减弱
干种子放在试管中,用酒精灯加热,试管壁上有水珠
种子晒干后,仍含有结合水,用酒精灯加热会失去结合水
炒熟的种子浸泡后不萌发
失去结合水的细胞失去其生理活性
无机盐种类
作用
缺乏症
Fe
参与构成血红蛋白
缺铁性贫血
I
甲状腺激素的重要组成成分
“大脖子病”、呆小症
Mg
叶绿素的组成成分
植物叶绿素合成受阻,影响光合作用
Ca
骨骼、牙齿的重要组成成分
骨骼畸形,肌肉抽搐
Na
维持动物细胞渗透压
动物细胞渗透压降低,影响细胞形态的维持
B
促进花粉的萌发和花粉管的伸长
花而不实
相关学案
这是一份必修1《分子与细胞》第1节 被动运输优质学案,文件包含41被动运输教师版-高一生物同步精品讲义人教必修1doc、41被动运输学生版-高一生物同步精品讲义人教必修1doc等2份学案配套教学资源,其中学案共29页, 欢迎下载使用。
这是一份高中生物人教版 (2019)必修1《分子与细胞》第3节 细胞中的糖类和脂质精品学案,文件包含23细胞中的糖类和脂质教师版-高一生物同步精品讲义人教必修1doc、23细胞中的糖类和脂质学生版-高一生物同步精品讲义人教必修1doc等2份学案配套教学资源,其中学案共19页, 欢迎下载使用。
这是一份人教版 (2019)第2节 细胞的分化学案,共11页。学案主要包含了名师提醒等内容,欢迎下载使用。
