所属成套资源:高一化学同步精品讲义(沪科版2020必修第二册)
沪科技版(2020)必修第二册5.3化学变化中的能量变化精品第2课时学案
展开
这是一份沪科技版(2020)必修第二册5.3化学变化中的能量变化精品第2课时学案,文件包含532化学变化中的能量变化第2课时教师版-高一化学同步精品讲义沪科版必修第二册docx、532化学变化中的能量变化第2课时学生版-高一化学同步精品讲义沪科版必修第二册docx等2份学案配套教学资源,其中学案共25页, 欢迎下载使用。
学习聚焦
知识精讲
知识点01 铜-锌原电池
1.实验现象
图1,铜片上 ,锌片上 。
图2,铜片上 ,电流表的指针 。
2.铜锌原电池的电极反应式
锌片为 极,发生 反应,电极反应式为 ;
铜片为 极,发生 反应,电极反应式为 。
该反应的总化学方程式为 。
3.闭合回路:锌失去的电子经 流向铜电极,同时锌离子进入溶液,溶液中的氢离子向铜电极移动,从而形成闭合回路。
【即学即练1】某同学按如图所示的装置做实验,并把实验情况归纳成几条,你认为叙述合理的是
①锌为正极,铜为负极
②电解质溶液的pH值不变
③电流表的指针发生偏转
④铜极上有气泡产生
⑤溶液中的正离子向负极移动
⑥电流方向是由铜极经导线流向锌极
A.①③⑥ B.②④⑤
C.③④⑥ D.①③⑤
知识点02 原电池的形成条件和工作原理
1.形成条件
(1)电极材料由两种金属活泼性不同的金属或由金属与其他导电的材料(非金属或某些氧化物等)组成。
(2)有电解质存在。
(3)两电极之间有导线连接,形成闭合回路。
(4)发生的反应是自发进行的氧化还原反应。
2.工作原理
负极:失电子,发生氧化反应。
正极:得电子,发生还原反应。
说明:有的电池形成的原理不一定是氧化还原反应,比如浓差电池,是通过浓度差来产生电流的。
【即学即练2】用Zn、Cu片和稀H2SO4组成的原电池装置中,经一段时间工作后,下列说法正确的是
A.Zn片是正极,Cu片是负极
B.电流方向是从Zn经外电路流向Cu
C.电解液的pH保持不变
D.Cu片上有气泡产生
知识点03 化学电源
1.放电之后不可再充电的化学电池叫 ,如 。
2.放电之后可再充电,反复使用的化学电池叫 ,如 。
3.将燃料和氧化剂反应,使化学能直接转化为电能的化学电池叫 ,如 。
【即学即练3】下列有关电池的说法不正确的是
A.手机上用的锂离子电池属于二次电池
B.铜锌原电池工作时,电子沿外电路从铜电极流向锌电极
C.甲醇燃料电池可把化学能转化为电能
D.锌锰干电池中,锌电极是负极
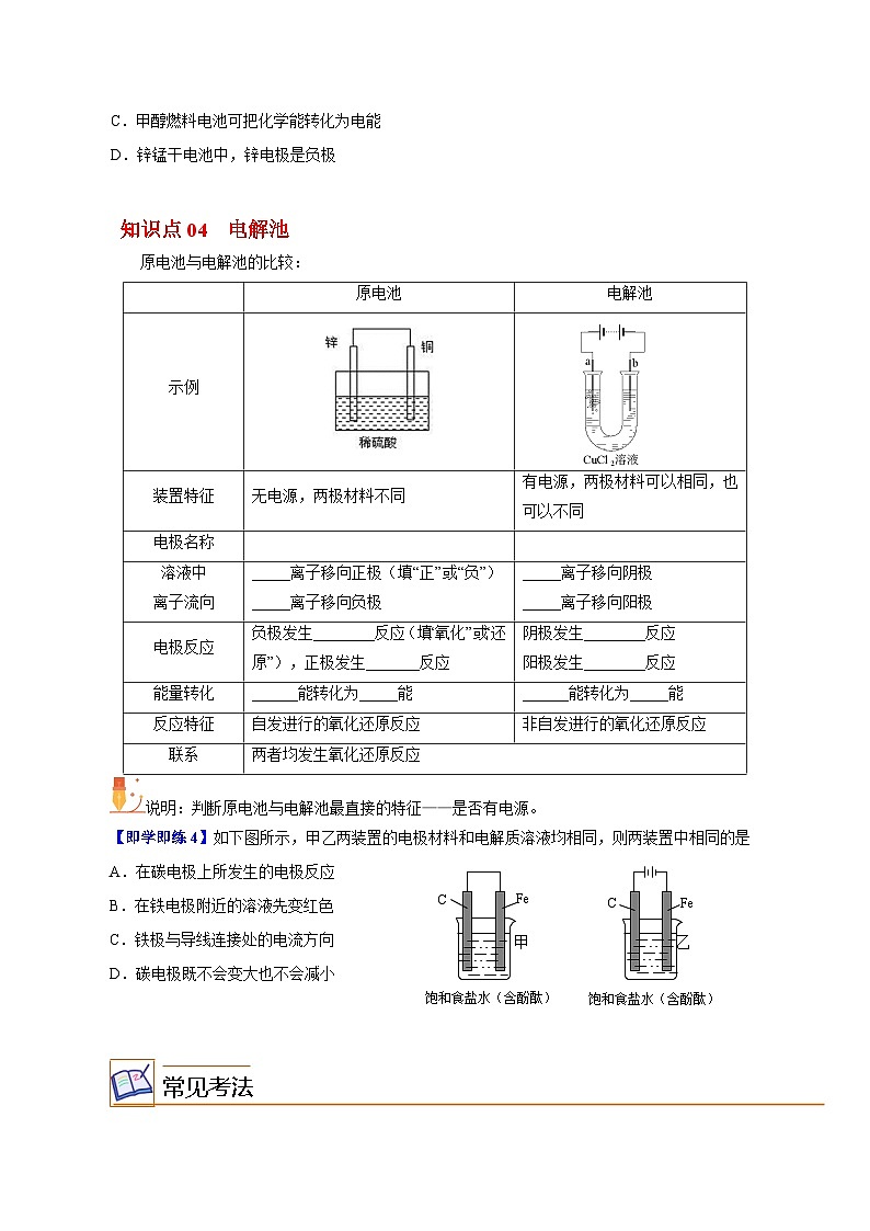
知识点04 电解池
原电池与电解池的比较:
说明:判断原电池与电解池最直接的特征——是否有电源。
【即学即练4】如下图所示,甲乙两装置的电极材料和电解质溶液均相同,则两装置中相同的是
饱和食盐水(含酚酞)
C
Fe
C
Fe
饱和食盐水(含酚酞)
A.在碳电极上所发生的电极反应
B.在铁电极附近的溶液先变红色
甲 乙
C.铁极与导线连接处的电流方向
D.碳电极既不会变大也不会减小
常见考法
常见考法一 原电池的形成条件和工作原理
【例1】某电池总反应为Fe+2Fe3+3Fe2+,下列与此电池总反应不符的原电池是
A.铜片、铁片、FeCl3溶液组成的原电池
B.石墨、铁片、Fe(NO3)3溶液组成的原电池
C.铁片、锌片、Fe2(SO4)3溶液组成的原电池
D.银片、铁片、Fe(NO3)3溶液组成的原电池
必杀技
1.原电池是把化学能转化为电能的装置。
2.原电池的构成条件:
①两个电极(正极和负极);②电解质溶液;③形成闭合回路;④能自发进行的氧化还原反应。
【同步练习1】如图各装置中,溶液均为稀硫酸,不能构成原电池的是
常见考法二 原电池原理的应用
【例2】把a、b、c、d四种金属浸入稀硫酸中,用导线两两相连可以组成各种原电池。若a,b相连,a为负极;c、d相连,d上有气泡溢出;a,c相连,a质量减少;b,d相连,b为正极。则四种金属的活动性顺序由大到小为
A.a>c>b>d B.a>c>d>b C.b>d>c>a D.a>b>c>d
必杀技
原电池原理有着广泛的应用,如:
1.可设计出不同的化学电池。
2.判断化学反应的快慢(金属作负极时反应速率加快,做正极时被保护)。
3.比较不同金属的活动性强弱(做负极的金属活动性较强)。
【同步练习2】100 mL浓度为2 ml·L-1的盐酸跟过量的锌片反应,为加快反应速率,又不影响生成氢气的总量,可采用的方法是
A.加入适量的6 ml·L-1的盐酸 B.加入数滴氯化铜溶液
C.加入适量蒸馏水 D.加入适量的氯化钠溶液
常见考法三 其他形式的化学电源
【例3】下列说法中错误的是
A.燃料电池的反应物必须储存在电池的内部
B.锌锰干电池是一次电池,铅酸蓄电池是二次电池
C.锂电池是新一代可充电电池
D.二次电池的充电是电能转变为化学能
必杀技
(1)放电之后不可再充电的化学电池,属于一次电池,如锌锰干电池,锌银纽扣电池。
(2)放电之后可再充电反复使用的化学电池,属于二次电池,如铅酸蓄电池,锂离子电池。
(3)燃料电池是将氢气、甲醇等燃料的化学能直接转化为电能的化学电池,如氢燃料电池,甲醇燃料电池。燃料电池的反应物不是储存在电池内部,而是从外部提供。
【同步练习3】据报道,某公司将推出一种全新的银锌电池,这种银锌电池的续航能力要比锂离子电池强,有望取代锂电池。其放电过程可表示为Ag2O+ZnZnO+2Ag,此电池放电时,有关说法正确的是
A.电能转化为化学能
B.电解质溶液是稀硫酸
C.电子通过外电路从正极流向负极
D.Zn作负极被氧化
分层提分
题组A 基础过关练
1.下列可设计成原电池的化学反应是
A.H2O(l) + CaO(s)=Ca(OH)2(s)
B.Ba(OH)2·8H2O + 2NH4Cl=BaCl2+2NH3·H2O+8H2O
C.BaCl2+Na2SO4 = BaSO4↓+2NaCl
D.CH4(g) +2O2(g)CO2(g) +2H2O(l)
2.下列类型的反应一定不能设计成原电池的是
A.化合反应 B.分解反应 C.置换反应 D.复分解反应
3.下列电池工作时能量转化形式与其他三个不同的是
4.下面几种情况,能够形成原电池的是
5.某原电池的总反应是,该原电池的正确组成是
A. B. C. D.
6.用右图所示装置研究原电池原理。下列叙述错误的是
A.Cu棒和Zn棒用导线连接时,铜片上有气泡逸出
B.Cu棒和Zn棒不连接时,锌片上有气泡逸出
C.无论Cu棒和Zn棒是否用导线连接,装置中所涉及的总反应都相同
D.无论Cu棒和Zn棒是否用导线连接,装置都是把化学能转化为电能
7.某原电池的总反应的离子方程式是Zn+Cu2+Zn2++Cu,则该反应的原电池组成正确的是
8.用Zn、Cu片和稀H2SO4组成的原电池装置中,经一段时间工作后,下列说法正确的是
A.Zn片是正极,Cu片是负极
B.电流方向是从Zn经外电路流向Cu
C.电解液的pH保持不变
D.Cu片上有气泡产生
9.在如图所示的装置中,a为锌棒,b为碳棒,关于此装置的叙述不正确的是
A.碳棒上有气体放出,溶液的酸性减弱
B.导线中有电子流动,电子从a极流到b极
C.a是正极,b是负极
D.a极上的电极反应式为Zn-2e-===Zn2+
10.关于右图所示的番茄电池,下列说法正确的是
A.电子由铜通过导线流向锌
B.该装置是将电能转化为化学能的装置
C.锌电极发生氧化反应
D.电流由锌通过导线流向铜
题组B 能力提升练
11.某课外小组利用废旧金属器件制作一个简易的铜锌原电池,为确保实验安全设计了如图装置,则下列说法正确的是
A.该装置将电能转化为化学能
B.电子从电极X转移到电极 Y
C.X为阳极,表面产生大量气泡
D.Y为负极,电极反应为Zn-2e- = Zn2+
12.《RSC Advances》报道了一种固体铁-空气电池(采用铁-石墨电极),是大规模应用于牵引力最有可能的电化学动力源之一。有关该电池工作时说法不正确的是
A.电子由铁电极流向石墨电极
B.石墨电极本身发生还原反应
C.电池的负极反应为:Fe-2e-=Fe2+
D. 该电池工作时化学能转化为电能
13.如图所示,C为电解质溶液。电流计G发生偏转,同时A极逐渐变细,B极逐渐变粗,则A、B、C应是下列各组中的
A.A是Zn、B是Cu、C为稀硫酸
B.A是Fe、B是Ag、C为AgNO3溶液
C.A是Cu、B是Zn、C为稀硫酸
D.A是Ag、B是Fe、C为AgNO3溶液
X
A
e
Y
稀硫酸
14.在盛有稀 H2SO4的烧杯中放入用导线连接的电极X 、Y ,外电路中电子流向如图所示。关于该装置,下列说法正确的是
A.外电路中电流方向为: X→A→Y
B.若两电极分别为铁棒和碳棒,则 X为碳棒, Y为铁棒
C.X极上发生的是还原反应, Y极上发生的是氧化反应
D.若两电极都是金属单质,则它们的活动性顺序为 X > Y
15.由A、B、C、D四种金属按下表中装置进行实验。
根据实验现象回答下列问题:
(1)装置甲中负极的电极反应式是 。
(2)装置乙中正极的电极反应式是 。
(3)装置丙中溶液的pH变化是 。
(4)四种金属活动性由强到弱的顺序是 。
16.某同学利用生活中或实验室中常用的物品,根据氧化还原反应知识和电化学知识,自己动手设计了一个原电池。
(1)实验原理:Fe+2H+== Fe2++H2↑
(2)实验用品:电极(铁钉、铜钉)、稀硫酸、NaOH溶液、烧杯、导线、耳机。
(3)实验装置如图。
请回答以下问题:
①按如图所示装置连接好实验仪器,可以听见耳机发生“嚓嚓……”的声音。其原因是在原电池中,化学能转化为 ,在耳机中又由 转化为声音这种能量。
②铁钉是原电池的 极,电极反应式为 ,发生了 反应;铜钉上的电极反应式为 。
③一段时间后,取烧杯内的溶液少许,滴加足量的NaOH溶液,发生的反应依次有(用化学方程式表示) 、 、 。
题组C 培优拔尖练
17.锌铜原电池装置如图所示,其中阳离子交换膜只允许阳离子和水分子通过,下列有关叙述正确的是
A.铜电极上发生氧化反应
B.电池工作一段时间后,甲池的c(SOeq \\al(2-,4))减小
C.电池工作一段时间后,乙池溶液的总质量增加
D.阴阳离子分别通过交换膜向负极和正极移动,保持溶液中电荷平衡
18.镍镉(Ni-Cd)可充电电池在现代生活中有广泛的应用,它的充放电反应按下式进行:
Cd+2NiO(OH)+2H2O Cd(OH)2+2Ni(OH)2;由此可知,该电池放电时的负极材料是
A.Cd B.Ni(OH)2 C.Cd(OH)2 D.NiO(OH)
19.燃料电池是一种新型电池,它主要是利用燃料在燃烧过程中把化学能直接转化为电能,氢氧燃料电池的电极反应如下:
X极:O2+2H2O+4e−=4OH− Y极:2H2+4OH−-4e−=4H2O
下列判断正确的是
A.X是正极,发生还原反应
B.该电池可用稀硫酸作为电解质溶液
C.供电时Y极附近的酸性减弱
D.使用时若生成1ml H2O则转移1ml电子
20.一个完整的氧化还原反应方程式可以拆写成两个“半反应式”,如2Fe3++Cu = 2Fe2++Cu2+,可拆写为氧化反应式:Cu-2e- = Cu2+,还原反应式:2Fe3++2e- = 2Fe2+。并由此实现了化学能与电能的相互转化。据此,回答下列问题。
(1)将反应Zn+2H+= Zn2++H2↑拆写为两个“半反应式”,氧化反应式为:______________________,还原反应式为:_________________________。
(2)由题(1)反应,设计成原电池如图所示:若电极a为Zn,电极b可选择材料:________(只填一种);电解质溶液甲是________;电极b处的电极反应式:___________________________。
(3)由反应2H2+O22H2O,设计出以稀硫酸为电解质溶液的原电池电极反应式:
负极____________________________,正极:____________________________。原电池
电解池
示例
装置特征
无电源,两极材料不同
有电源,两极材料可以相同,也可以不同
电极名称
溶液中
离子流向
_____离子移向正极(填“正”或“负”)
_____离子移向负极
_____离子移向阴极
_____离子移向阳极
电极反应
负极发生________反应(填“氧化”或“还原”),正极发生_______反应
阴极发生________反应
阳极发生________反应
能量转化
______能转化为_____能
______能转化为_____能
反应特征
自发进行的氧化还原反应
非自发进行的氧化还原反应
联系
两者均发生氧化还原反应
选项
A
B
C
D
正极
Zn
Cu
Ag
Cu
负极
Cu
Zn
Cu
Fe
电解质溶液
CuCl2
CuSO4
H2SO4
ZnCl2
装置
现象
二价金属A不断溶解
C的质量增加
A上有气体产生
相关学案
这是一份高中化学苏教版 (2019)必修 第一册第三单元 从微观结构看物质的多样性导学案及答案,文件包含532晶体和非晶体教师版-高一化学同步讲义苏教必修第一册docx、532晶体和非晶体学生版-高一化学同步讲义苏教必修第一册docx等2份学案配套教学资源,其中学案共20页, 欢迎下载使用。
这是一份专题02 化学变化中的能量变化——2022-2023学年高一化学下学期期末知识点精讲+训练学案+期末模拟卷(沪科版2020必修第二册),文件包含专题02化学变化中的能量变化2022-2023学年高一化学下学期期末知识点精讲+训练学案+期末模拟卷沪科版2020解析版docx、专题02化学变化中的能量变化2022-2023学年高一化学下学期期末知识点精讲+训练学案+期末模拟卷沪科版2020原卷版docx等2份学案配套教学资源,其中学案共34页, 欢迎下载使用。
这是一份高中化学人教版 (2019)必修 第一册第三节 化学键导学案及答案,共17页。学案主要包含了NaCl的形成过程,离子键,离子化合物,电子式等内容,欢迎下载使用。

