语文人教部编版北京的春节学案
展开
这是一份语文人教部编版北京的春节学案,共4页。
附:助学三单及评价量表
表格大小根据备课内容来确定。
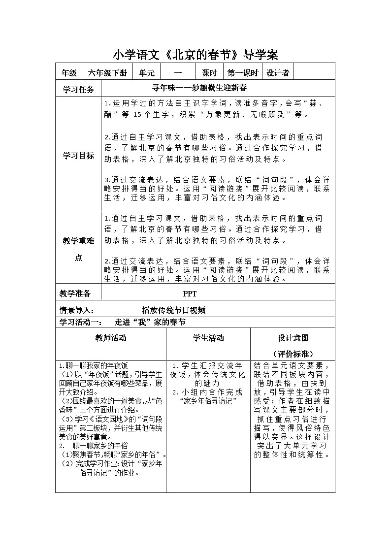
年级
六年级下册
单元
一
课时
第一课时
设计者
学习任务
寻年味——妙趣横生迎新春
学习目标
1.运用学过的方法自主识字学词,读准多音字,会写“蒜、醋”等15个生字,积累“万象更新、无暇顾及”等。
2.通过自主学习课文,借助表格,找出表示时间的重点词语,了解北京的春节有哪些习俗。通过合作探究学习,借助表格,深入了解北京独特的习俗活动及特点。
3.通过交流表达,结合语文要素,联结“词句段”,体会详略安排得当的好处。运用“阅读链接”展开比较阅读,联系生活,迁移运用,丰富对习俗文化的内涵体验。
教学重难点
1.通过自主学习课文,借助表格,找出表示时间的重点词语,了解北京的春节有哪些习俗。通过合作探究学习,借助表格,深入了解北京独特的习俗活动及特点。
2.通过交流表达,结合语文要素,联结“词句段”,体会详略安排得当的好处。运用“阅读链接”展开比较阅读,联系生活,迁移运用,丰富对习俗文化的内涵体验。
教学准备
PPT
情景导入: 播放传统节日视频
学习活动一:走进“我”家的春节
教师活动
学生活动
设计意图
(评价标准)
1.聊一聊我家的年夜饭
(1)以“年夜饭”话题,引导学生回顾自己家年夜饭有哪些菜品,展开大致介绍。
(2)围绕最喜欢的一道美食,从“色香味”三个方面进行介绍。
(3)学习《语文园地》的“词句段运用”第二板块,并衍生其他传统美食的美好寓意。
2. 聊一聊家乡的年俗
(1)聚焦春节,畅聊“家乡的年俗”。
(2)完成学习作业:设计“家乡年俗寻访记”的作业。
学生汇报交流年夜饭,体会传统文化的魅力
小组内合作完成“家乡年俗寻访记”
结合单元语文要素,联结不同板块内容,借助表格,由扶到放,引导学生在读中感受:作者在细致描写课文主要部分时,抓住重点习俗进行描写,使得风俗特色得以突显。这样设计突出了大单元学习的整体性和统筹性。
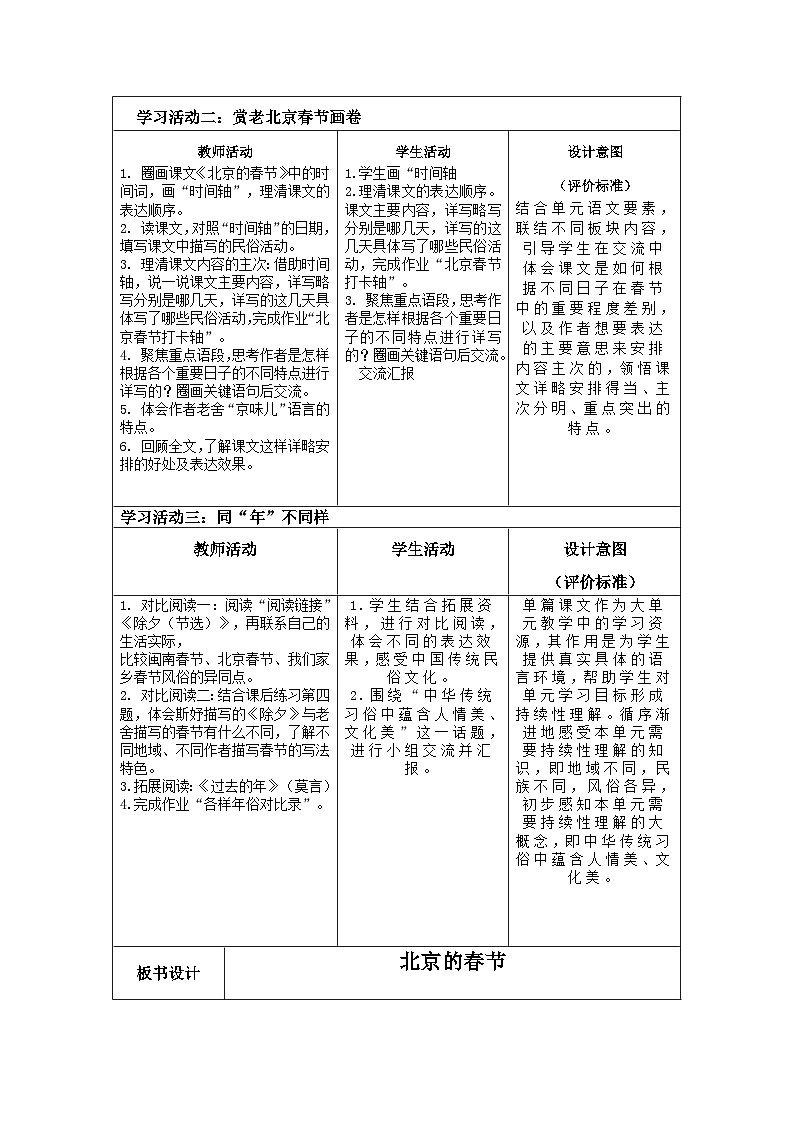
学习活动二:赏老北京春节画卷
教师活动
1. 圈画课文《北京的春节》中的时间词,画“时间轴”,理清课文的表达顺序。
2. 读课文,对照“时间轴”的日期,填写课文中描写的民俗活动。
3. 理清课文内容的主次:借助时间轴,说一说课文主要内容,详写略写分别是哪几天,详写的这几天具体写了哪些民俗活动,完成作业“北京春节打卡轴”。
4. 聚焦重点语段,思考作者是怎样根据各个重要日子的不同特点进行详写的?圈画关键语句后交流。
5. 体会作者老舍“京味儿”语言的特点。
6. 回顾全文,了解课文这样详略安排的好处及表达效果。
学生活动
1.学生画“时间轴
2.理清课文的表达顺序。课文主要内容,详写略写分别是哪几天,详写的这几天具体写了哪些民俗活动,完成作业“北京春节打卡轴”。
3. 聚焦重点语段,思考作者是怎样根据各个重要日子的不同特点进行详写的?圈画关键语句后交流。
交流汇报
设计意图
(评价标准)
结合单元语文要素,联结不同板块内容,引导学生在交流中体会课文是如何根据不同日子在春节中的重要程度差别,以及作者想要表达的主要意思来安排内容主次的,领悟课文详略安排得当、主次分明、重点突出的特点。
学习活动三:同“年”不同样
教师活动
学生活动
设计意图
(评价标准)
1. 对比阅读一:阅读“阅读链接”《除夕(节选)》,再联系自己的生活实际,
比较闽南春节、北京春节、我们家乡春节风俗的异同点。
2. 对比阅读二:结合课后练习第四题,体会斯妤描写的《除夕》与老舍描写的春节有什么不同,了解不同地域、不同作者描写春节的写法特色。
3.拓展阅读:《过去的年》(莫言)
4.完成作业“各样年俗对比录”。
学生结合拓展资料,进行对比阅读,体会不同的表达效果,感受中国传统民俗文化。
围绕“中华传统习俗中蕴含人情美、文化美”这一话题,进行小组交流并汇报。
单篇课文作为大单元教学中的学习资源,其作用是为学生提供真实具体的语言环境,帮助学生对单元学习目标形成持续性理解。循序渐进地感受本单元需要持续性理解的知识,即地域不同,民族不同,风俗各异,初步感知本单元需要持续性理解的大概念,即中华传统习俗中蕴含人情美、文化美。
板书设计
北京的春节
腊八
腊月二十三
详写 除夕 抓住重点
正月初一 写出特点
正月十五
教后反思
《 北京的春节 》课前预习单
时间
人们的活动
时间
人们的活动
腊八
熬腊八粥、泡腊八蒜
从腊八起
所有人为过年做准备
腊月二十三
祭灶王、吃糖
过了二十三
贴春联、扫房、预备年货
除夕
吃团圆饭、穿新衣、放鞭炮、祭祖、守岁
正月初一
拜年、逛庙会
正月初六
铺户开张、放鞭炮
元宵节
赏灯、吃元宵
正月十九
春节结束
《 北京的春节 》课中共学单
时间
风俗活动
风俗特点
腊八
熬腊八粥
这种粥是用各种米,各种豆,与各种干果(杏仁、核桃仁、瓜子、荔枝肉、桂圆肉、莲子、花生米、葡萄干、菱角米)熬成的。这不是粥,而是小型的农业产品展览会。
泡腊八蒜
到年底,蒜泡得色如翡翠,醋也有了些辣味,色味双美,使人忍不住要多吃几个饺子。
《 北京的春节》课后延学单
1.搜集其他传统节日特色民俗活动,举办“传统文化”展示活动
相关学案
这是一份人教部编版北京的春节学案设计,共6页。学案主要包含了内容出处,课标要求,学习目标,教学重点,教学难点,评价任务,学习过程,检测与作业等内容,欢迎下载使用。
这是一份小学语文人教部编版六年级下册第一单元1 北京的春节学案,共4页。学案主要包含了预习导航,拓展阅读,作业及活动设计,相关链接,板书设计,课后反思等内容,欢迎下载使用。
这是一份人教部编版六年级下册1 北京的春节学案,共3页。学案主要包含了教师导学,检查预学案,学生合作,研读解疑,学生展示,品读释疑,学生探究,发展扩读等内容,欢迎下载使用。

