


第一二单元月考综合测试(月考)2023-2024学年六年级下册数学常考易错题(苏教版)
展开
这是一份第一二单元月考综合测试(月考)2023-2024学年六年级下册数学常考易错题(苏教版),共6页。试卷主要包含了选择题,填空题,判断题,计算题,解答题等内容,欢迎下载使用。
一、选择题
1.等底等高的圆柱和圆锥,体积相差30立方米,圆柱体积是( )
A.20立方米B.15立方米C.45立方米D.无选项
2.将一个圆柱体木头削成一个最大的圆锥,下列说法错误的是( )。
A.削去部分的体积占圆柱的B.圆锥的体积占圆柱的
C.削去部分的体积是圆锥的2倍D.圆锥的体积占削去部分的
3.把一个半径为1分米的圆柱体的侧面展开得到一个正方形,这个圆柱体的体积是( )立方厘米.
A.1B.3.14×6.28C.3.14×62.8D.314×62.8
4.小明的父亲饭后出去散步,从家中走20分钟到一个离家900米的报亭看10分钟报纸后,用15分钟返回家里,下面图形中表示小明的父亲离家的时间与距离之间的关系是( )。
A.B.
C.D.
5.把一个圆柱体的侧面展开得到一个边长4分米的正方形,这个圆柱体的体积是( )立方分米.
A.16B.50.24C.100.48D.5.15
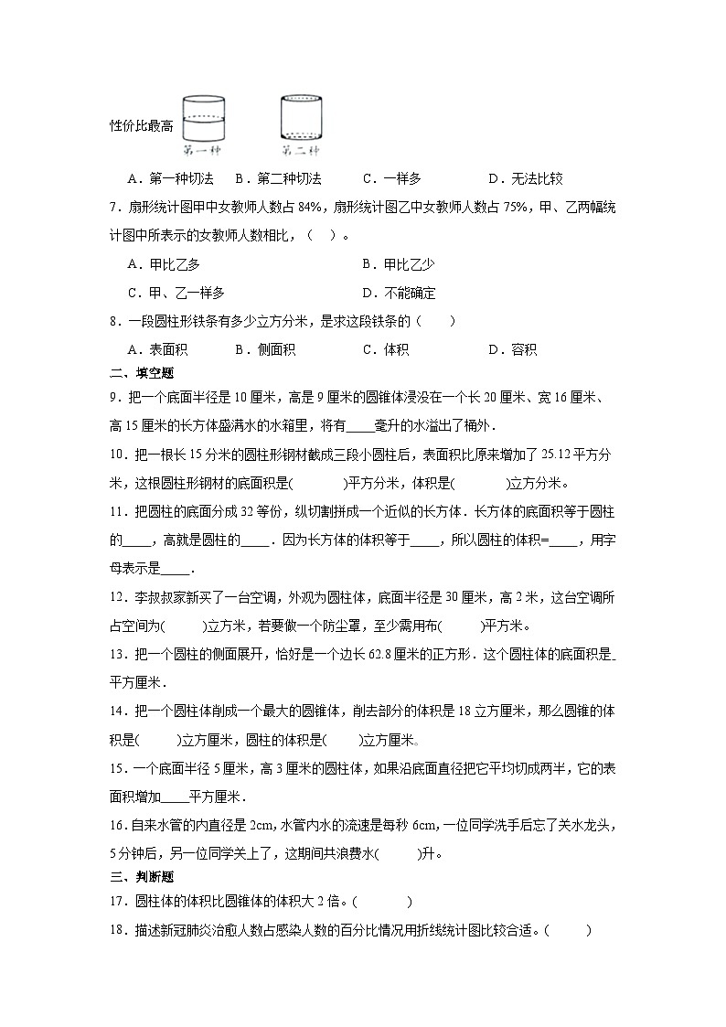
6.将一个底面直径4厘米,高5厘米的圆柱切成完全相等的两部分,哪种切法表面积增加得多一些?( )您看到的资料都源自我们试卷网站,每日更新。家威杏 MXSJ663 全网性价比最高
A.第一种切法B.第二种切法C.一样多D.无法比较
7.扇形统计图甲中女教师人数占84%,扇形统计图乙中女教师人数占75%,甲、乙两幅统计图中所表示的女教师人数相比,( )。
A.甲比乙多B.甲比乙少
C.甲、乙一样多D.不能确定
8.一段圆柱形铁条有多少立方分米,是求这段铁条的( )
A.表面积B.侧面积C.体积D.容积
二、填空题
9.把一个底面半径是10厘米,高是9厘米的圆锥体浸没在一个长20厘米、宽16厘米、高15厘米的长方体盛满水的水箱里,将有 毫升的水溢出了桶外.
10.把一根长15分米的圆柱形钢材截成三段小圆柱后,表面积比原来增加了25.12平方分米,这根圆柱形钢材的底面积是( )平方分米,体积是( )立方分米。
11.把圆柱的底面分成32等份,纵切割拼成一个近似的长方体.长方体的底面积等于圆柱的 ,高就是圆柱的 .因为长方体的体积等于 ,所以圆柱的体积= ,用字母表示是 .
12.李叔叔家新买了一台空调,外观为圆柱体,底面半径是30厘米,高2米,这台空调所占空间为( )立方米,若要做一个防尘罩,至少需用布( )平方米。
13.把一个圆柱的侧面展开,恰好是一个边长62.8厘米的正方形.这个圆柱体的底面积是 平方厘米.
14.把一个圆柱体削成一个最大的圆锥体,削去部分的体积是18立方厘米,那么圆锥的体积是( )立方厘米,圆柱的体积是( )立方厘米。
15.一个底面半径5厘米,高3厘米的圆柱体,如果沿底面直径把它平均切成两半,它的表面积增加 平方厘米.
16.自来水管的内直径是2cm,水管内水的流速是每秒6cm,一位同学洗手后忘了关水龙头,5分钟后,另一位同学关上了,这期间共浪费水( )升。
三、判断题
17.圆柱体的体积比圆锥体的体积大2倍。( )
18.描述新冠肺炎治愈人数占感染人数的百分比情况用折线统计图比较合适。( )
19.求一个水桶需要多少铁皮就是水桶的侧面积加上2个底面的面积. ( )
20.圆柱侧面展开可能得到一个长方形、正方形或平行四边形.( )
21.一个圆柱的体积缩小为原来的,它就变成了圆锥。( )
22.要反映今年前五个月的物价变化情况,绘制条形统计图最合适。( )
23.两个圆柱的表面积相等,那么它们的体积也相等。( )
24.一班女生人数占全班总人数的20%,二班女生人数也占全班总人数的20%,那么一班和二班的女生人数相等。( )
四、计算题
25.口算。
26.脱式计算,能简算的要简算。
五、解答题
27.如图,三角形绕轴旋转一圈后得到的立体图形的体积是多少立方厘米?
28.王师傅准备用一块长方形铁皮制作一个无盖的水箱,他在铁皮上画了一个水箱的平面展开图(如图)。
(1)王师傅设计的这个水箱容积是多少升?(铁皮厚度忽略不计)
(2)若在水箱下方焊接一个水管,水管的内直径是20毫米。放水时,如果水流的速度是0.7米/秒,一箱水大约多少分钟可以全部流完?(结果保留整数)
29.下图是某学校老师喜欢看的电视节目统计图。
(1)喜欢《走近科学》栏目的老师占百分之几?
(2)喜欢《大风车》的比喜欢《焦点访谈》的老师多20人,这所学校一共有多少名老师?
(3)喜欢《新闻联播》的和喜欢《走近科学》的老师一共有多少名?
30.工地上有一个圆锥形沙堆,底面周长25.12米,高1.5米,这堆沙子大约多少立方米(得数保留两位小数).
31.为了搬运安全,给一个直径20厘米、高1.5米的氧气瓶套上两个橡胶保护圈,一共需要橡胶带多少米?
32.将一张长是8米,宽是7米的长方形纸卷成尽可能大的圆筒,这个圆筒的侧面积是多少平方米?
33.一个圆柱形保温茶桶,从里面量,底面积是28平方分米,高是5分米。如果每立方分米水的质量为1千克,这样的4桶水大约是多少千克?
34.晓晓全家去野营,搭了一座圆锥形的帐篷,底面半径是3米,高是2.4米。
(1)帐篷的占地面积是多少平方米?
(2)帐篷的空间是多少立方米?
参考答案:
1.C
2.A
3.D
4.D
5.D
6.B
7.D
8.C
9.942
10. 6.28 94.2
11.底面积,高,底面积×高,底面积×高,sh.
12. 0.5652 4.0506
13.314
14. 9 27
15.60
16.5.625
17.×
18.×
19.×
20.√
21.×
22.×
23.×
24.×
25.8;;;0;
;7;;;
26.3;;
27.1.884立方厘米
28.(1)24升
(2)2分钟
29.(1)32%
(2)200名
(3)120名
30.25.12立方米
31.1.256米
32.56平方厘米
33.560千克
34.(1)28.26平方米
(2)22.608立方米
相关试卷
这是一份第一二单元月考综合测试(试题)2023-2024学年六年级下册数学常考易错题(苏教版),共6页。试卷主要包含了选择题,填空题,判断题,计算题,解答题等内容,欢迎下载使用。
这是一份第一二单元月考综合测试(月考)2023-2024学年六年级下册数学常考易错题(人教版),共4页。试卷主要包含了选择题,填空题,判断题,计算题,解答题等内容,欢迎下载使用。
这是一份第一二单元月考综合测试(月考)2023-2024学年六年级下册数学常考易错题(苏教版),共6页。试卷主要包含了选择题,填空题,判断题,计算题,解答题等内容,欢迎下载使用。
