


还剩3页未读,
继续阅读
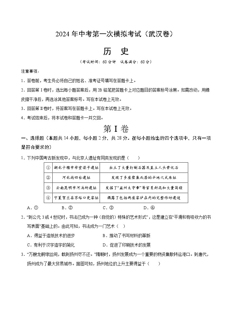
2024年初三中考第一次模拟考试试题:历史(湖北武汉卷)(考试版A4)
展开相关试卷
2024年初三中考第一次模拟考试试题:历史(湖北武汉卷)(考试版A3):
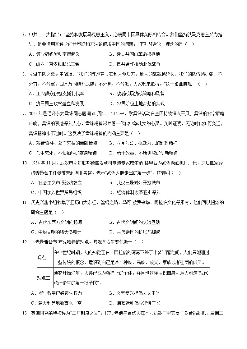
这是一份2024年初三中考第一次模拟考试试题:历史(湖北武汉卷)(考试版A3),共3页。试卷主要包含了中共二十大指出,《游击队之歌》中唱道等内容,欢迎下载使用。
2024年初三中考第一次模拟考试试题:历史(云南卷)(考试版A4):
这是一份2024年初三中考第一次模拟考试试题:历史(云南卷)(考试版A4),共8页。试卷主要包含了宋朝有意重用文臣掌握军政大权,下图所示制度的突出特点是等内容,欢迎下载使用。
2024年初三中考第一次模拟考试试题:历史(徐州卷)(考试版A4):
这是一份2024年初三中考第一次模拟考试试题:历史(徐州卷)(考试版A4),共7页。试卷主要包含了近代民族资本主义经济发展曲折,下面示意图标题应是等内容,欢迎下载使用。
