





山西省大同市平城区两校联考2023-2024学年八年级下学期开学道德与法治试题(原卷版+解析版)
展开广东省东莞外国语学校两校联考2023-2024学年九年级上学期期末道德与法治试题(原卷版+解析版): 这是一份广东省东莞外国语学校两校联考2023-2024学年九年级上学期期末道德与法治试题(原卷版+解析版),文件包含精品解析广东省东莞外国语学校两校联考2023-2024学年九年级上学期期末道德与法治试题原卷版docx、精品解析广东省东莞外国语学校两校联考2023-2024学年九年级上学期期末道德与法治试题解析版docx等2份试卷配套教学资源,其中试卷共23页, 欢迎下载使用。
山西省大同市平城区两校联考2023-2024学年七年级上学期期末道德与法治试题: 这是一份山西省大同市平城区两校联考2023-2024学年七年级上学期期末道德与法治试题,共13页。试卷主要包含了答题前,考生务必将自己的姓名,考试结束后,将答题卡交回等内容,欢迎下载使用。
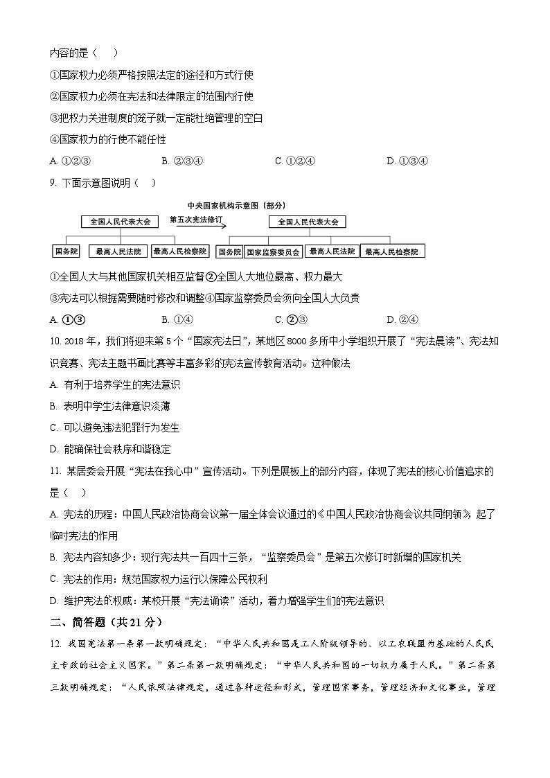
山西省大同市平城区两校2023-2024学年九年级上学期期末道德与法治试题: 这是一份山西省大同市平城区两校2023-2024学年九年级上学期期末道德与法治试题,共15页。试卷主要包含了本试卷分为第1卷和Ⅱ卷两部分,3/份2, 《行政诉讼法》规定等内容,欢迎下载使用。