河南省周口市鹿邑县2023-2024学年七年级上学期期末语文试题
展开满分:120分
一、积累与运用(共22分)
1. 阅读下面语段,回答问题。
精彩的语文课文总是教导我们做人的道理:白求恩不远万里来到中国,让我们明白做人不能心胸狭隘;植树的牧羊人坚持不懈的努力,让泉眼干涸的荒山变成生机勃勃的沃土,让我们明白做人要无私奉献;莫顿·亨特悬崖上脱险的经历,让我们明白面对困难不要惊慌失cuò;诸葛亮教育儿子的书信,让我们明白修养性情不可轻薄浮zà0.
(1)给加点字注音。
狭隘( ) 干涸( )
(2)根据拼音写出汉字。
惊慌失cuò( ) 浮zà( )
【答案】1. ①. ài ②. hé
2. ①. 措 ②. 躁
【解析】
【小问1详解】
本题考查字音。
狭隘(ài):形容心胸、见识等局限在一个小范围里,不宽广。
干涸(hé):指河道、池塘等的水枯竭。
【小问2详解】
本题考查字形。
惊慌失措(cuò):害怕紧张,以至不知所措、失去常态。
浮躁(zà):轻浮急躁;不沉着。
2. 默写。
(1)夕阳西下,____________。(马致远《天净沙·秋思》)
(2)____________,江春入旧年。(王湾《次北固山下》)
(3)陆游《十一月四日风雨大作(其二)》中,触景生情,把现实与梦境自然地联系起来以抒发强烈感情的诗句是:“_____________,__________”
(4)天南地北,别时容易见时难。所以,因于战火的杜甫只能空发“烽火连三月,家书抵万金”的感您看到的资料都源自我们平台,20多万份试卷,家威杏 MXSJ663 每日最新,性比价最高慨;归期不定的李商隐只能憧憬“__________,__________”(《夜雨寄北》)的辛酸。
(5)子夏曰:“博学而笃志,__________,__________(《论语》十二章)
【答案】 ①. 断肠人在天涯 ②. 海日生残夜 ③. 夜阑卧听风吹雨 ④. 铁马冰河入梦来 ⑤. 何当共剪西窗烛 ⑥. 却话巴山夜雨时 ⑦. 切问而近思 ⑧. 仁在其中矣
【解析】
【详解】本题考查古诗文名句默写。默写题作答时,一是要透彻理解诗文的内容;二是要认真审题,找出符合题意的诗文句子;三是答题内容要准确,做到不添字、不漏字、不写错字。本题中“断、涯、生、夜阑、剪”等字词易写错。
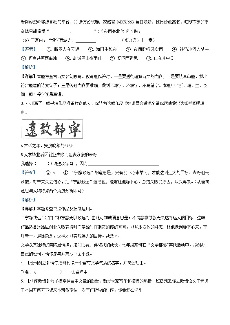
3. 小川写了一幅书法作品准备赠送他人,你认为这幅作品送给谁最合适呢?请你帮他做出选择并阐明理由。
A.古稀之年,安度晚年的爷爷
B.大学毕业后因创业失败而沮丧颓废的表哥
我选择( )(填选项字母),因为___________________________________
【答案】 ①. B ②. “宁静致远”的意思是,只有沉下心来学习,才能达到远大的目标。表哥沮丧颓废,对未来失去信心,把“宁静致远”送给他,能够让他静下心,总结失败的原因,从头再来。(从语句意思与人物特点两个角度分析即可)
【解析】
【详解】本题考查书法作品及拓展运用。
“宁静致远”出自“非宁静无以致远”,由此可知成语意思是:不清静寡欲就无法达到远大的目标。这幅作品适合送给因创业失败变得时而暴躁时而沮丧颓废的哥哥,能够激发他的斗志,让他做到静下心来,宁静专一,屏除杂念,这样才能实现远大的目标。故选B。
文学以其独特的美陶冶情操,滋润心灵,伴随我们成长。七年级某班在“文学部落"实践活动中,拟创办自己的班刊,请你参与并完成下面小题。
4. 【班刊创立】请你给班刊取一个富有文学气质的名字,并简述理由。
刊名:《___________》 命名理由:___________
5. 【讲座邀请】为了提高栏目中文章的质量,激发大家写作和投稿的热情,班级想派你去邀请语文王老师于本周五第五节课来本班教室做一次写作指导的讲座,你会怎么说?
【答案】4. ①. 采颜阳光 ②. 文学以其独特的魅力滋洞着我们的心田,就像阳光一样温暖着我们,伴随我们成长,我们要不断没取文学的力量。(示例二:春誉 希望网学们的创作灵感像春蕾一样充调生机,绽故芳华。示例三:诗意长廊意为网读学生的作品是一种精神享受,就如同在文学长库国漫步)
5. 示例:王老虾,您好!为了提高庭到原创文章的质量,激发大家写作和投稿的热情,我们班想邀请您于本周五第五节课在我们班教室一次写作指导的讲座,请间然有时间吗?期待您的莅临。
【解析】
【4题详解】
本题考查拟写标题。本题要求为七年级某班的班刊取一个富有文学气质的名字,并简述理由。这涉及到对文学的理解和创意的发挥。在命名时,需要考虑到班刊的定位、目标读者群以及文学氛围的营造。名字应该既符合文学的主题,又要易于记忆和理解,能够吸引读者的兴趣。
示例:
刊名:《墨香雅韵》
命名理由:此名字中的“墨香”代表文学的气息与底蕴,象征着笔墨之间流淌出的文化与智慧;“雅韵”则代表优雅与和谐,强调文学作品带来的美好感受与审美体验。整个名字既体现了文学的内涵与美感,又易于记忆与发音,适合作为班刊的名称。
【5题详解】
本题考查邀请词。本题要求以学生的身份,向语文王老师发出邀请,请其于本周五第五节课来本班教室做一次写作指导的讲座。邀请的目的是为了提高班刊中文章的质量,并激发大家的写作和投稿热情。在邀请时,需要考虑到礼貌性、正式性,以及清晰地传达出邀请的目的和具体的时间、地点。
示例:王老师您好,我是XX班的学生代表。我们班正在积极筹备班刊,非常希望您能于本周五第五节课莅临本班教室,为我们做一次写作指导的讲座。我们渴望通过您的专业指导,提高文章质量,激发同学们的写作热情。相信在您的帮助下,我们的班刊会更加精彩。期待您的光临,谢谢!
二、现代文阅读(共28分)
(一)(共17分)
阅读下面的选文,完成下面小题。
卖橘翁
①清晨,一眼看见停在树下的电瓶车倒在地上,我突然就慌了神。
②这种情况已不止一次发生。因为车身重,加上自己力气小,要费很大力气才能扶它起来。
③雨淅淅沥沥下着,我咬牙试了试想弄它起来,可车头被旁边的树干卡住了,不管我怎么使力,车也只是晃了晃。此时街道路灯昏朦,人迹寥落,阵阵冷雨扑面而来,一排排店铺都紧闭着门。看见一辆电瓶车经过,我刚想开口,它已呼啸而过。听见一扇卷帘门拉开,一回头,老板已倏然消失在昏暗的门后。任凭我怎样努力,地上这头困兽也没能起身。但此时的我看起来比它更像困兽,身上衣服早已淋湿,阵阵寒意袭来,绝望和懊恼让我决定弃之而去。
④“需要帮忙不?”一个苍老而浑浊的声音从身后传来。一位戴草帽的老人突然出现在树下,我激动地连连答应。在老人的帮助下,困兽终于“站”了起来!可是,因为地面凹凸不平,撑开的小脚架无法让车身稳妥,我只得请他继续扶住车身,但我的钥匙却怎么也打不开轮上的铁锁,被雨水打湿的锁孔似乎生了锈,急得我脸上直冒汗。“你帮我多扶住一下呢!”我一边费力开锁,一边用手擦着脸上的雨水和汗水,“这锁不大好开!”“你开,你开,莫急,越急越打不开。”听他这样说,我仿佛吃了颗定心丸,不那么着急了。
⑤锁终于被打开,我如释重负起身来,发现老人的棉衣已经被雨水淋湿了一大片,草帽未能遮住他佝偻的背,一双青筋凸起的手还紧抓着车身。看到我开了锁,老人抬头来。我看见一副瘦削、黝黑、但很精神的脸,额头深深的皱纹刻着岁月的年轮。
⑥没有问老人一大早要去哪里,也不知道他是如何在空寂的街道突然出现在这里,我看着他身上打湿的一团团深蓝色印痕,心中既感激又无比歉疚。想说一句道谢的话,感觉实在太轻了。我连忙坐上车,让他松出手来。此时路灯已经闭眼,雨渐渐小了。就在我挪车准备离开时,忽然发现老人正坐在街角一处的石阶上,面前摆着两个装满柑橘的箩筐。显然,这些柑橘还未开张售卖。石阶上只有一小处干燥之地可供就坐,筐中橘子在雨中发出红黄而晶莹的光,街上除了来往的车辆外,大概就只有我和角落里的这个老人了。
⑦“橘子多少钱一斤?”我本是带着一些感恩的心情,想照顾一下他清冷的生意。“一元。”老人双手笼在袖中,微缩着身子,没有招呼我买,更没有小贩的那种热情或期待的表情。“我买一些!”他愣了一下,突然反应了过来,赶紧从一个破旧的蛇皮袋里拿出一把老式的杆秤和一些五颜六色皱巴巴的塑料袋,让我自己挑选。大概我这个顾客让他有些意外。这样一个偏僻角落,在天不见亮下雨的冬天,他就如那个守株待兔的农夫,只能碰碰运气。
⑧这两筐大小不匀的柑橘,还带着新鲜的墨绿色的叶子。他说这是昨天下午才从自家树上摘的果子,由于自己年纪大,无法搬运,就让亲戚帮忙顺车带来城里。为能尽量卖完回家,宁愿价格便宜点。
⑨我捡了满满的一大袋果子,共五元钱,真的太便宜了!此时它们还带着树叶的青绿和泥土的清芬。这么一担柑橘不知要花多少心血:修枝,除虫,浇水,施肥,疏果,采摘……最后,静静地躺在这里,等着偶然经过的顾客来购买。想到这些,我决定再买一些给父母送去。
⑩当我拿出手机准备微信付款时,老人说他弄不来这个,我便用现金付了款,骑车到了一个红绿灯路口等待。忽然,听到身后有人喊,回头一看,是卖橘老人急匆匆追了过来,我下意识想:糟了!我忘了付钱吗?
⑪“你的手机。”他跑过来把我刚才随手放在箩筐里的手机递给我,转身走了。连一声感谢也来不及说,我拿着这个失而复得的手机,心里涌动着无比的感动。
⑫天边晨曦隐隐穿过厚厚的云层,给街道上逐渐增加的车辆和行人笼上了一层柔和的光。我知道,今天定有一个温暖而和熙的冬阳。
(作者:云兮。有删改)
6. 卖橘翁帮“我”做了哪两件事?请梳理相关内容,简要概括。
7. 赏析下列句子。
(1)此时街道路灯昏朦,人迹寥落,阵阵冷雨扑面而来,一排排店铺都紧闭着门。(从描写的角度赏析)
(2)我看着他身上打湿的一团团深蓝色印痕,心中既感激又无比歉疚。(请分析产生“感激”“歉疚”这两种心理的原因)
8. 结合文章内容,请分析卖橘翁形象特点。
9. 读完这篇文章,你也许会想到这些词语:感动、感恩、帮助、温暖……请任选一个词语,结合文章内容简要分析,并谈谈你获得的启示。
【答案】6. ①清晨,卖橘翁雨中帮“我”扶电瓶车。②卖橘翁跑着送还“我”随手放在箩筐里的手机。
7. (1)环境描写,渲染了街道上冷清、寂静的气氛,衬托了“我”当时着急、无助的心理。
(2)“感激”是因为老人帮“我”把电瓶车扶了起来,并一直扶到“我”顺利打开锁;“歉疚”是因为他帮“我”扶车导致他身上的衣服都打湿了。
8. ①生活艰难:卖橘翁的用具简陋:“从一个破旧的蛇皮袋里拿出一把老式的杆秤和一些五颜六色皱巴巴的塑料袋”,侧面描写出卖橘翁生活的拮据。②饱经风霜:他外貌瘦削、黝黑、额头深深的皱纹刻着岁月的年轮。③乐于助人:“我”的电瓶车倒了,当时下着雨,没有人帮“我”,他却帮“我”扶起了电瓶车。④心地善良:“我”买他的橘子时手机忘在他的箩筐里,他匆匆追过来送还给“我”。(答出任意三点即可)
9. 感动。示例:在“我”无法扶起电瓶车时,卖橘翁冒雨帮“我”扶车,衣服还被淋湿了;“我”粗心大意把手机忘在他的箩筐里,卖橘翁又跑着归还手机,这些都让“我”感动。这些让“我”明白:雪中送炭最让人感动。
温暖。示例:在“我”无助的情况下,卖橘翁冒雨帮“我”扶电瓶车,衣服被淋湿了,还紧紧扶着电瓶车;跑着归还“我”粗心落下的手机,这些都让“我”觉得温暖。“我”怀着一颗感恩的心,买卖橘翁的橘子,也让卖橘翁感到温暖。这些让“我”明白:助人为乐能带给别人温暖,能给这个社会带来温暖,让人与人之间变得温暖亲切。(结合相关语句,言之成理即可)
【解析】
【6题详解】
本题考查内容理解概括。
根据第①段“清晨,一眼看见停在树下的电瓶车倒在地上,我突然就慌了神”,④段“‘需要帮忙不?’一个苍老而浑浊的声音从身后传来。一位戴草帽的老人突然出现在树下,我激动地连连答应。在老人的帮助下,困兽终于‘站’了起来”可概括为:清晨,卖橘翁雨中帮“我”扶电瓶车。
根据第⑩段“当我拿出手机准备微信付款时,老人说他弄不来这个,我便用现金付了款,骑车到了一个红绿灯路口等待。忽然,听到身后有人喊,回头一看,是卖橘老人急匆匆追了过来,我下意识想:糟了!我忘了付钱吗”,⑪段“‘你的手机。’他跑过来把我刚才随手放在箩筐里的手机递给我,转身走了”可概括为:卖橘翁跑着归还“我”随手放在箩筐里的手机。
【7题详解】
本题考查赏析重要语句。
(1)语句写了路灯、行人、冷雨、店铺等,属于环境描写,通过“人迹寥落”“阵阵冷雨”“店铺都紧闭着门”渲染了冷清寂寥的环境氛围,再结合上文第③段“雨淅淅沥沥下着,我咬牙试了试想弄它起来,可车头被旁边的树干卡住了,不管我怎么使力,车也只是晃了晃”可知,此处衬托了“我”扶不起电瓶车的着急与无可奈何的心理。
(2)结合上文第④段“在老人的帮助下,困兽终于‘站’了起来”以及⑤段“锁终于被打开”可知,“感激”是因为老人热心帮助“我”扶车并成功开了车锁;再结合“他身上打湿的一团团深蓝色印痕”可知,此时他因为帮助“我”而衣服被雨水淋湿了,因此“我”很“歉疚”。
【8题详解】
本题考查人物形象分析。
结合第⑥段“忽然发现老人正坐在街角一处的石阶上,面前摆着两个装满柑橘的箩筐”,第⑦段“赶紧从一个破旧的蛇皮袋里拿出一把老式的杆秤和一些五颜六色皱巴巴的塑料袋”可知,老人售卖柑橘的用具十分简陋,由此可见他生活艰难;
结合第④段“一个苍老而浑浊的声音从身后传来。一位戴草帽的老人突然出现在树下”,第⑤段“草帽未能遮住他佝偻的背,一双青筋凸起的手还紧抓着车身。看到我开了锁,老人抬头来。我看见一副瘦削、黝黑、但很精神的脸,额头深深的皱纹刻着岁月的年轮。”可知,老人外形苍老,饱经风霜;
结合第④段“‘需要帮忙不?’一个苍老而浑浊的声音从身后传来。一位戴草帽的老人突然出现在树下,我激动地连连答应。在老人的帮助下,困兽终于‘站’了起来”,⑤段“锁终于被打开”可知,老人帮助“我”成功扶起车子并开了锁,体现他的乐于助人;
结合第⑩段“当我拿出手机准备微信付款时,老人说他弄不来这个,我便用现金付了款,骑车到了一个红绿灯路口等待。忽然,听到身后有人喊,回头一看,是卖橘老人急匆匆追了过来,我下意识想:糟了!我忘了付钱吗”,⑪段“‘你的手机。’他跑过来把我刚才随手放在箩筐里的手机递给我,转身走了”可知,卖橘翁跑着送还“我”随手放在箩筐里的手机,可见他心地善良。
【9题详解】
本题考查阅读启示。任选一个词语,结合相关内容,言之成理即可。如谈感动,可就卖橘翁冒雨帮“我”扶车的情节分析;如谈感恩,可就卖橘翁帮我,我买了他的橘子来感恩的情节分析;如谈帮助,可就卖橘翁帮我扶车、帮我找到手机等情节来谈;如谈温暖,可就我和卖橘翁互帮互助体现人间温暖来谈。
示例:温暖。在雨中“我”电车倒了无力扶起,周围又找不到可以求助的人,正当“我”要放弃之时,买橘子老人主动伸出援手帮我扶起车子;当我粗心将手机遗落在车筐后,老人又及时将手机送还。这一幕幕温暖着“我”,也温暖着读者的心,我们从日常平凡普通人身上感受到了互相帮助的温暖。
(二)(共11分)
阅读下面非连续性文本,完成下面小题。
今天你“听书”了吗?
【材料一】国民听书率调查随着时代发展、科技进步,人们的阅读内容愈加丰富、方式也日益多元化,从读纸质书到女今的“听书”(即有声阅读),当碎片化的时间成为互联网争夺的重点后,用耳朵代替眼睛,正在让阅读有了更多可能。
【材料二】
百家条鸣
①听书不能代替读书,从我个人来说,我读书的时候喜欢做批注,每有所得,就写在旁边,听书显然没有这个功能。其次,听书也不利于思考,读书的时候,喜欢哪一段,可以反复咀嚼、品味停下来慢慢思考。
②当然,听书与读书适合不同的内容,不同的需求。同样一部长篇小说,一个人绘声绘色地朗读,把故事讲得精彩纷呈,听的人从中感受到兴趣,这是一种。换一个角度,午后的阳光下或者静谧的夜晚,捧着一本书,慢慢品味经典的美妙,思着经典中经久不灭的东西,又是另外一种收(首都师范大学教授陶东风)
③我们“每天听本书”这个产品起到的作用是啥?是帮助你高效地知道这本书的存在和它的精髓所在,帮助你自己再去进行进一步的探索。所以,听书只是一个起点,而不是一个终点。
(得到APP创始人罗振宇)
④听,往往是利用碎片时间进行的泛读、通读,有些书听着感觉不错,更是有买回来的感望和计划,那样就会进行精读、细读。听书和读书相互结合,我想,这就是全民阅读发展的一种良性循环。
(网友风起流云)
【材料三】
①中国有声阅读发展现状近年来,有声阅读发展迅速,有声读物日益增多,受到用户青睐。主要体现在以下方面:
②(一)市场规模不断扩大,有声用户不断增多。2022年,我国数字阅读用户规模达5.3亿,同比增长11.5%,用户规模带动市场繁荣发展。
③(二)国家政策持续支持,鼓励有声精品出版。2022年“有声读物精品出版工程”项目入选41个,较2021年37种项目入选有所增长。此次入选的项目内容优质、题材丰富、形式多样、制作精良,具有明显的主题性与时代性,反映出我国有声读物发展的扶持方向及示范引领作用。
④(三)AI技术赋能,用户悦听体验提升。如今,ChatGPT、以及AI声音工具VALL-E,机器合成的语音拟真度更高,将提升用户的有声书悦听体验。
⑤(四)市场盈利模式逐渐成熟,头部企业优势显著。目前主要形成了四种盈利模式:一是有声读物付费订阅;二是广告;三是直播;四是其他创新产品及服务。如IP衍生文创产品、定制音频服务、反向出版服务和电商等。
10. 下列对第一则材料解读不正确的一项是( )
A. 图表中,两成以上国民有听书习惯。
B. 图表中,从年龄结构看,14-17周岁青少年的听书率相对最高。
C. 图表中,未成年国民听书率是成年国民听书率的3倍多。
D. 材料中,“用耳朵代替眼睛”的意思是如今“听书”(即有声阅读)正在慢慢取代纸质书阅读。
11. 材料二对于“听书”有两种声音,你认为“听书”这种阅读方式可取吗?请结合这则材料相关内容来支持你的观点。
12. 材料三提到有声阅读迅猛发展的原因是什么?
【答案】10. D 11. 示例:我支持“听书”这种阅读方式。因为“听书”可以把故事讲得精彩纷呈,听的人从中感受到兴趣,帮助你高效地知道这本书的存在和它的精髓所在,帮助你自己再去进行进一步的探索。听书还可以与读书相互结合,形成一个良性循环。
12. ①市场理模不断扩大,有声用户不断增多。②国家政策持续支持,鼓励有声精品出版。AI技术赋能,用户悦听体验据升。③市场盈利模式逐渐成熟,头部企业优势显著。
【解析】
【10题详解】
本题考查内容的辨析。
D.根据材料一“国民听书率调查随着时代发展、科技进步,人们的阅读内容愈加丰富、方式也日益多元化,从读纸质书到女今的‘听书’(即有声阅读),当碎片化的时间成为互联网争夺的重点后,用耳朵代替眼睛,正在让阅读有了更多可能”可知,“用耳朵代替眼睛"的意思是如今的阅读方式更加多样,阅读有了更多可能,本项“‘听书’(即有声阅读)正在慢慢取代纸质书阅读”有误;
故选D。
【11题详解】
本题考查内容的理解。
本题为开放性试题,先表明态度,再结合材料阐述理由即可。以支持“听书”这种阅读方式为例,理由可以结合材料二第②段“当然,听书与读书适合不同的内容,不同的需求。同样一部长篇小说,一个人绘声绘色地朗读,把故事讲得精彩纷呈,听的人从中感受到兴趣,这是一种”,第③段“是帮助你高效地知道这本书的存在和它的精髓所在,帮助你自己再去进行进一步的探索。所以,听书只是一个起点,而不是一个终点”。
示例:我不支持“听书”这种阅读方式,“听书”不能做笔记、写批注;其次,听书也不利于思考,读书的时候,不利于我们咀嚼、思考文章。
【12题详解】
本题考查内容的概括。
根据材料三第②段“(一)市场规模不断扩大,有声用户不断增多。2022年,我国数字阅读用户规模达5.3亿,同比增长11.5%,用户规模带动市场繁荣发展”可知,市场理模不断扩大,有声用户不断增多;
根据材料三第③段“(二)国家政策持续支持,鼓励有声精品出版。2022年“有声读物精品出版工程”项目入选41个,较2021年37种项目入选有所增长”可知,国家政策持续支持,鼓励有声精品出版;
根据材料三第⑤段“(四)市场盈利模式逐渐成熟,头部企业优势显著。目前主要形成了四种盈利模式:一是有声读物付费订阅;二是广告;三是直播;四是其他创新产品及服务。如IP衍生文创产品、定制音频服务、反向出版服务和电商等”可知,市场盈利模式逐渐成熟,头部企业优势显著。
三、古诗文阅读(共15分)
(一)(共11分)
阅读下面两个文段,完成下面小题。
【甲】一屠晚归,担中肉尽,止有剩骨。途中两狼,缀行甚远。屠惧,投以骨。一狼得骨止,一狼仍从。复投之,后狼止而前狼又至。骨已尽矣,而两狼之并驱如故。
屠大窘,恐前后受其敌。顾野有麦场,场主积薪其中,苫蔽成丘。屠乃奔倚其下,弛担持刀。狼不敢前,眈眈相向。
少时,一狼径去,其一犬坐于前。久之,目似瞑,意暇甚。屠暴起,以刀劈狼首,又数刀毙之。方欲行,转视积薪后,一狼洞其中,意将隧入以攻其后也。身已半入,止露尻尾。屠自后断其股,亦毙之。乃悟前狼假寐,盖以诱敌。
狼亦黠矣,而顷刻两毙,禽兽之变诈几何哉?止增笑耳。
(蒲松龄《狼》)
【乙】有富室偶得二小狼,与家犬杂畜①,亦与犬相安。稍长,亦颇驯,竟忘其为狼。一日,主人昼寝厅事②,闻群犬呜呜作怒声,惊起周视,无一人。再就枕将寐,犬又如前。乃伪睡以俟,则二狼伺其未觉,将啮③喉,犬阻之不使前也。乃杀而取其革。此事从侄④虞惇(dūn)言。狼子野心信不诬哉⑤!然野心不过遁逸⑥耳;阳为亲昵,而阴怀不测,更不止于野心矣。兽不足道,此人何取而自贻患⑦耶!
(选自纪昀《阅微草堂笔记》卷十四)
【注]①畜(xù):养。②厅事:住所的堂屋。③啮(niè):咬。④从侄:堂侄。从,堂房亲属。⑤信不诬哉:确实不虚妄啊。诬,虚假、虚安。⑥遁逸:隐藏。⑦贻患:留下祸患。
13. 解释下列加点词的意思。
(1)一狼仍从:_________(2)弛担持刀:________
(3)屠暴起:_________
14. 把文中面横线的句子翻译为现代汉语。
(1)两狼之并驱如故。
(2)再就枕将寐,犬又如前。
15. 【甲】文开头写“遇狼”,这是情节的开端,点明了时间、地点、人物,除此之外还有什么作用?
16. 下面是一些与狼有关的成语,请你再列举一个。从【甲】【乙】两文和这些成语来看,在中国传统文化中,狼的形象是怎样的?
引狼入室 狼子野心 鬼哭狼嚎
我列举的成语:
狼的形象:
【答案】13. ①. 跟从 ②. 解除,卸下 ③. 突然
14. (1)两只狼像原来一样一起追赶。(2)(厅室主人)再次就枕准备睡觉,狗又像前面一样(吼叫)。
15. 渲染紧张的气氛,为下文写屠户和狼进行斗争做铺垫。
16. 示例:狼心狗肺 狡诈、凶狠、贪婪
【解析】
【13题详解】
本题考查重点文言词语在文中的含义。解释词语要注意理解文言词语在具体语言环境中的用法,如通假字、词性活用、古今异义等现象。
(1)句意为:另一只狼仍然跟着他。从:跟从
(2)句意为:放下担子拿起屠刀。弛:解除,放下。
(3)句意为:屠夫突然跳起。暴:突然。
【14题详解】
本题考查句子翻译。注意重点词语的翻译要准确。
(1)之:用于主谓之间,取消句子的独立性,不译。驱:追赶。如故:像原来一样。
(2)就:靠近。寐:睡觉。如前:像前面一样。
【15题详解】
本题考查句段作用。
为情节的展开埋下了伏笔:因为“担中肉尽,止有剩骨”,才有下文“投以骨”“眈眈相向”“毙之”等的情节;
渲染了紧张的气氛:天色已晚,屠户孤身一人行走在路上,却碰见了两只恶狼,而且这两只恶狼已一步一步紧跟着屠户走了很久。这是多么令人恐惧的场景啊!
【16题详解】
本题考查成语积累与形象分析。
示例:狼狈为奸:本义是狼和狈合伙作恶,后比喻互相勾结干坏事。
引狼入室:把狼招引到室内,比喻自己把坏人或敌人招引进来,结果给自己带来了不可想象的麻烦。
狼子野心:原义是豺狼本有与生俱来的兽性,虽自小训练之,仍难以驯服;比喻凶暴的人居心狠毒,习性难改。
鬼哭狼嚎:形容大声哭叫,声音凄厉。
从这些成语的意思可以看出,狼具有狡诈、凶狠、贪婪等特点。
【点睛】参考译文:
【甲】一个屠夫傍晚回家,担子里面的肉已经卖完,只有剩下的骨头。路上遇见两只狼,紧跟着走了很远。屠夫害怕了,把骨头扔给狼。一只狼得到骨头停下了。另一只狼仍然跟着他。屠夫又把骨头扔给狼,后面得到骨头的狼停下了,可是前面得到骨头的狼又赶到了。骨头已经扔完了。但是两只狼像原来一样一起追赶屠夫。
屠夫非常困窘急迫,恐怕前后一起受到狼的攻击。(屠夫)回头看见田野里有一个打麦场,打麦场的主人把柴草堆积在打麦场里,覆盖成小山(似的)。屠夫于是跑过去靠在柴草堆的下面,放下担子拿起屠刀。两只狼不敢上前,瞪着眼睛朝着屠夫。
一会儿,一只狼径直走开了,另一只狼像狗似的蹲坐在屠夫的前面。时间长了,那只狼的眼睛好像闭上了,神情悠闲得很。屠夫突然跳起,用刀砍狼的脑袋,又连砍几刀把狼杀死。屠夫刚想要走,转身看见柴草堆的后面,另一只狼正在柴草堆里打洞,打算要钻洞进去,来攻击屠夫的后面。身子已经钻进去了一半,只露出屁股和尾巴。屠夫从狼的后面砍断了狼的大腿,也把狼杀死了。屠夫这才明白前面的那只狼假装睡觉,原来是用这种方式来诱惑敌方。
狼也太狡猾了,可是一会儿两只狼都被杀死了,禽兽的欺骗手段能有多少呢?只给人们增加笑料罢了。
【乙】有个有钱人家偶尔得到两只小狼,(将它们)和家狗混在一起豢养,也和狗相安无事。稍微大了点,还是很驯服,竟然忘了它们是狼。一天,主人白天躺在客厅里睡觉,听到群狗呜呜地发怒的叫声,惊醒起来四周看看,没有一个人。再次就枕准备睡觉,狗又像前面一样(吼叫),(他)便假睡来等着(观察情况),便发现两只狼看他没有睡醒,要咬他的喉咙,狗阻止它们不让(它们)上前。就杀了(狼)取了它们的皮。狼子野心,确实不虚妄啊。然而野心只不过是隐藏起来罢了;表面上假装亲昵,而心里却心怀不轨,更不单单有这么点野心。野兽有这样的情况不并足以说什么,为什么连人都会这样而延误自身呢?
(二)(共4分)
17. 阅读下面诗歌,完成下列各题。
秋词(其一)
【唐】刘禹锡
自古逢秋悲寂寥,我言秋日胜春朝。
晴空一鹤排云上,便引诗情到碧霄。
(1)下列对这首诗赏析不恰当的一项是( )
A. 首句中的“自古”一词,明确指出人们悲叹秋日寂寞萧索的看法由来已久。
B. 第二句中诗人运用对比手法,通过直抒对春朝的厌恶来突出对秋日的喜爱。
C. 第四句写出了秋的“神韵”,与前一句诗虚实融合,产生强烈的艺术感染力。
D. 全诗气势雄浑,意境开阔,融情、景、理于一炉,唱出了非同凡响的秋歌。
(2)“晴空一鹤排云上”中的“排”字历来为人们所称道,请你说说它的妙处。
【答案】(1)B (2)“排”,在这里是“排开、推开”的意思,形象地写出了鹤一飞冲天,仿佛冲破白云阻隔的气势,表现了作者奋发进取的豪情和豁达乐观的情怀。
【解析】
【小问1详解】
考查对诗歌内容的理解和赏析。
B.表述有误,“我言秋日胜春朝”直抒胸臆,态度鲜明,“我却说秋天远远胜过春天”,这鲜明的对比表现了表露了诗人乐观、豁达的心境。本句并没有表达对春朝的厌恶;
故选B。
【小问2详解】
考查诗歌炼字。首先,明确“排”字的词性特征,“排”是一个动词。在解释含义时,不要单独分析,要放在句中,这句话说的是“万里晴空,一只鹤凌云而上”,所以“排”在这里是排开、推开的意思;其次,动词的表达效果是生动形象,在这里生动形象地描绘出了“万里晴空,一只黄鹤一飞冲天,势要冲破白云”的景象;最后,要注意评价作者情感,“排”字展现了一种冲破阻隔、积极向上的力量感。在这里表达了作者奋发进取的豪情和豁达乐观的情怀。
四、名著阅读(共5分)
18. 阅读文段,完成题目。
行者笑道,“嫂嫂要见令郎,有何难处?你且把扇子借我,扇息了火,送我师父过去,我就到南海菩萨处请他来见你,就送扇子还你,有何不可!那时节,你看他可曾损伤一毫。如有些须之伤,你也怪得有理;如比旧时标致,还当谢我。”罗刹道:“泼猴!少要饶舌!伸过头来,等我砍上几剑!若受得疼痛,就借扇子与你;若忍耐不得!教你早见阎君!”
(1)以上文段出自名著《__________》,文段讲述的是孙悟空__________(情节)的故事。
(2)文段中行者为何称呼罗刹为“嫂嫂”?
【答案】(1) ① 西游记 ②. 一调芭蕉扇
(2)因为孙悟空与罗刹的丈夫牛魔王是结拜兄弟。
【解析】
【小问1详解】
考查对名著常识的识记。《西游记》是一部中国古典神魔小说,为中国“四大名著”之一。为明代小说家吴承恩所著。书中讲述唐朝法师西天取经的故事,表现了惩恶扬善的古老主题。从选文中的提示信息“行者”“泼猴”等可知,语段选自《西游记》。本节文字所讲述的是唐僧师徒四人路过火焰山,孙悟空“三借芭蕉扇”中的“一调芭蕉扇”。这部分内容是第五十九回 唐三藏路阻火焰山。其中孙行者一调芭蕉扇的故事梗概是:前方火焰山挡路,悟空向牛魔王妻罗刹女借扇,罗刹女因其子红孩儿被悟空降伏,一扇悟空扇到五万里外的灵吉菩萨处。悟空得到定风丹再到索战,被扇不动;接着变成虫子入洞,飞到茶水中,被罗刹女饮下肚,在腹内翻腾。罗刹女只得将扇借给悟空。悟空扇火不息,方知假扇。
小问2详解】
考查对名著内容及人物关系的了解。根据小说内容可知,孙悟空与牛魔王、大力鬼王等“七圣结义”,牛魔王是孙悟空的结拜弟兄。而罗刹女则是牛魔王的妻子,所以行者为何称呼罗刹为“嫂嫂”。
五、作文(50分)
阅读下面文字,任选一题作文。
19. 根据要求写作。
成长道路上有很多时候需要我们勇敢跨越,或许是困难,或许是阻碍。对此,你有什么感悟与思考?
请以“踏出这一步”为题,写一篇文章。
要求:①文体不限,诗歌除外;②不少于500字;③文中请回避与你有关的人名、校名、地名。
【答案】例文:
踏出这一步
微风徐徐拂过嫩绿的枝叶、静谧的清幽小道,落叶点缀着小路上不起眼的浅浅脚印,流霞照映出那个人疲倦的身影。
那天,我看天气晴朗,就和朋友约好一起去公园里游玩。晚上,当我兴高采烈地回到家中,妈妈就在我身边念叨:“你已经初三了,下周就要月考了,不要总想着出去玩,待在家里好好学习更重要。”我平时努力学习,好不容易放松一下身心却被妈妈如此批评,顿时犹如点火的炮仗,说道:“中考还早着呢,你能不能不要再干扰我了!”
“虽然中考还有一些日子,但是月考也很重要,它能检测出你一段时间的学习成果,不容你松懈。”她紧皱眉头,嘴里吐出这句“冷漠”的话。
“那也比你整天在我旁边念念叨叨要好,你就不能考虑一下我的感受吗?”
“妈妈并不是一定要管束你,只是希望你在面对任何一次考试时都能全力以赴,不要让自己将来后悔。”
这一句肺腑之言却没有触动当时愤怒的我,我满是气愤地甩上门,门关上的那一刻,我望见了她落寞的身影。
心情慢慢平静下来后,我脑海中闪过妈妈以往那温和的笑容和期待的目光,明白了妈妈对我的用心良苦。于是我带着几许胆怯打开了门,漆黑的客厅不同往日般温馨。
站在她紧闭的房间门外,我不由地感到不安,却不敢踏出这一步。“不妨大胆一些。”我对自己说。
我终于踏出这一步,推开她房间的门,妈妈看向了我,灯光下她的目光中满是落寞、伤心,亦含无奈。“妈……”,我踏步上前紧抓着她的衣袖,轻声唤着。她黯淡的眸子闪过一丝光亮,语气中夹杂着些许哽咽:“要吃什么吗?还有饭……”我轻轻地抱住妈妈,眼眶微红,嘴唇微微颤抖,心中涌上无限愧疾……
“妈,对不起,我以后一定更加努力学习,不让您失望……”泪水如断了线的珠子般滚落。
原来,攀一座山,或是追一个梦需要勇气,而爱,更是需要彼此都学会向前踏一步。
【解析】
【详解】本题考查全命题作文。
一、审题立意:文章要求以“踏出这一步”为题目写一篇文章。“踏出”的意思是抬起腿来迈步,本题为比喻义,指从某种状态转变为另一种状态。“这一步”是指什么,应有具体的内容,可以是友情之间破冰的一步;可以是克服内心的恐惧,战胜自我的这一步;可以是你犹豫很久,迈出决定帮助别人步伐的这那一步;也可以是坚持很久,终于实现质变的这一步……总之,这一步的踏出一定是极为艰难的一步。强调了踏出这一步的曲折或艰难的过程。立意上,表达对真善美的追求和积极向上的人生态度。
二、构思选材:可以结合自己生活经历中的故事进行叙写,如我与朋友闹矛盾后终于踏出了主动和好的这一步,怯懦的我遇到困难时终于踏出了坚强的这一步等,然后叙写有关故事。要写清楚时间、地点、人物,起因、经过和结果。行文时,要写出踏出这一步前后的差距的鲜明对比以及整个过程的曲折性,因此,应先写“踏出”前的固有状态和样子,重点展示“踏”的过程和“踏出”之后的改变,注意故事的典型性和积极性,行文流杨,表达清晰即可。要用心理描写写出自己的感受,用议论抒情语句点明“踏出的这一步”对自己的影响或作用。
20. 根据要求写作
在“热爱生活,热爱写作”活动中,我们学会了积累素材。浏览下面的素材整理卡,你一定会有所思、有所悟。
素材整理卡
请你根据自己的亲身经历或体验,以“那触动我的_________”为题,写一篇文章。
要求:①若选题(2),先将题目补充完整;②文体不限,诗歌除外;③不少于500字;④文中请回避与你有关的人名、校名、地名。
【答案】例文
那触动我二胡
小时候,我是学小号的,那时总觉得中国的乐器怎么这么暗淡,没有活力,哪里比得上西洋乐器的鲜亮,高亢激昂。直到听了那一次二胡的表演,我才恍然大悟,原来中华文化是如此的博大精深。
去年,我们初中部举行了一次表演活动,各班都积极准备节目,我们班的马某某同学当然是要参加的,他的歌喉不是一般人可以比拟的。马某某同学是倒数第二个表演,他自信地走上舞台,以一曲意大利语的“我的太阳”惊艳全场,表演时掌声如潮,也得到了当时的全场最高分9.8分,所有的人都以为他已经稳操胜券了。
这时,最后一个表演的同学出场了,他端着一把精致的二胡,沉着、冷静地走上台,轻轻地把凳子扶正,准备演奏。大家一看是二胡,便立马没了兴趣,心想这下冠军可是非马某某莫属了。开始表演了,只见那位同学只轻轻一拉,二胡立刻发出了悠扬婉转的声音,引来了一片掌声,我也提起了精神,闭目仔细聆听那奇妙的曲调。
慢慢地,我眼前仿佛出现了一幅和谐的画面:天空中几朵柔软的白云正随着清风缓缓飘荡,天空的下面就是一片一望无际的绿,偶尔会走过一两只绵羊吃几片草,叫唤几声……全场静悄悄的,只能听到二胡那如春天般的声音回荡在耳边,仿佛所有的人都睡着了呢。
突然,一声强烈轰鸣般的声音钻入了我的耳朵,我听见了狂风暴雨,我听见了惊涛骇浪……眼前慢慢呈现出几匹奔腾的快马,马上的壮汉赤裸着上身,互相应和着,就像在进行一场激烈的赛马搏斗。
我禁不住睁开眼来看看那同学是如何演奏出这般激动人心的曲调的。这一看,我惊住了。他的头左摇右摆,两只手像在豪迈地挥洒着酒杯中的美酒,同大家说:“我们再来一杯!”他的灵魂仿佛已经完全融入在了这二胡动人心弦的声乐中,无论怎样,就算天塌下来也会继续演奏下去。我的心灵被深深地震撼了。
这悠扬婉转的曲调,不正如那从容恬淡,藐视一切的那种态度吗?那高亢激昂的声乐,不就是那不屈不挠,永不放弃的那种精神吗?一曲完毕,那位同学鞠了一躬,缓缓地走到台下,大家才刚反应过来,接着就是一片雷鸣般的掌声。
他,才是那次表演真正的冠军!那无法用语言形容的二胡,就像一颗灿烂的明星,触动了我的心灵,在我的记忆长河中闪闪发光。
【解析】
【详解】本题考查半命题作文。
(1)审题立意。关键词“触动”意思是因为受到某种刺激而引起的情感、情绪上的变化或联想。可采用“追果溯因”的方法来帮助打开思路,探索“前因”和“后果”。先看对“前因”的探索:①是什么触动了我?人、物还是事?触动我的客观原因是什么?②我被触动的主观因素是什么?再看对“后果”的探索:①心灵被触动的结果,使我奋发、感动,还是有所感悟?受到启迪?②我对触动我的人或事持怎样的态度?颂扬还是贬斥(倾向于颂扬)?如此向前往后追索,思维很快就展开来了。然后采用“大处着眼,小处落笔”的构思方式,即选择典型的人或事来反映“触动我”的思想情感,将触动心灵的情感融注于具体形象的人、事、物之中。这样“触动”我的人或事就鲜明了,“触动”的过程就具体了。补题范围很广:一是历史角度,看过的书、电影、电视等各种历史事件和各类历史人物等。如可写“司马迁,触动我的心灵”颂扬战胜困难、直面苦难的坚毅精神;另一角度是从个人身边生活着眼,从身边的人、事、物入手。父母师长、山川树木、虫鱼鸟兽、社会现象及热点焦点等。如可“母爱,触动我”,表现母爱的伟大。“老师,触动我”,讴歌恩师对我的谆谆教诲。“乡情,触动我”,抒发自己浓浓的思乡之情。“爱心,触动我”,歌颂社会新风尚等等。易写成记叙文。
(2)选材构思。应先根据对题意的理解,完成补题,如那触动我的春风、那触动我的眼神、那触动我的话语、那触动我的足球等,然后从自己的生活中选择一件或几件心灵被不经意间触动的事件来叙述即可。重点需表现自己产生的变化或受到的影响。要写清楚时间、地点、人物,起因、经过和结果;用议论抒情语句点明立意之所在。注意在行文中将一些真实细腻的情感生动细腻地描写出来;要叙议结合,在叙事中恰当地穿插抒情议论,深化主题。分类
举例
景·物
无私的春风、温晴的冬天、滋润万物的雨水……
人·事
妈妈的话语、老师的眼神、同学的鼓励……
感·悟
乐观生活、学思结合、珍惜幸福……
河南省周口市鹿邑县2023-2024学年七年级上学期期末语文试题(原卷版+解析版): 这是一份河南省周口市鹿邑县2023-2024学年七年级上学期期末语文试题(原卷版+解析版),文件包含精品解析河南省周口市鹿邑县2023-2024学年七年级上学期期末语文试题原卷版docx、精品解析河南省周口市鹿邑县2023-2024学年七年级上学期期末语文试题解析版docx等2份试卷配套教学资源,其中试卷共24页, 欢迎下载使用。
河南省周口市鹿邑县产业集聚区弘德学校2023-2024学年九年级上学期期末考试语文试题(Word版含答案).docx河南省周口市鹿邑县产业集聚区弘德学: 这是一份河南省周口市鹿邑县产业集聚区弘德学校2023-2024学年九年级上学期期末考试语文试题(Word版含答案).docx河南省周口市鹿邑县产业集聚区弘德学,共6页。试卷主要包含了积累与运用,现代文阅读,杂乱无章;有的热衷于做表面文章,古诗文阅读等内容,欢迎下载使用。
河南省周口市鹿邑县2023-2024学年七年级上学期期末考试语文试题: 这是一份河南省周口市鹿邑县2023-2024学年七年级上学期期末考试语文试题,共4页。

