所属成套资源:人教版必修第二册地理同步练习题(原卷版+解析)
人教版 (2019)必修 第二册第一节 人口分布同步训练题
展开
这是一份人教版 (2019)必修 第二册第一节 人口分布同步训练题,共8页。试卷主要包含了下列为试点城市所在省区的有,目前,我国人口密度约为,有关我国人口分布的说法正确的是,巴西人口分布的特点有等内容,欢迎下载使用。
单选题
工信部2021年先后印发《“双千兆”网络协同发展行动计划(2021~2023年)》《5G应用“扬帆”行动计划(2021~2023年)》等文件,促进5G网络建设和应用高质量发展。目前,我国已建成5G基站超过115万个,占全球70%以上,覆盖100%市、97%县、40%镇,是全球规模最大、技术最先进的5G独立组网网络。下图为我国首批18座5G试点城市分布图。据此完成下面小题。
1.下列为试点城市所在省区的有( )
A.甘豫鄂赣B.晋冀鲁豫C.京津浙桂D.川黔闽粤
2.关于试点城市的分布状况,下列说法正确的是( )
A.均为省级行政中心 B.均位于平原地区
C.均在黑河—腾冲以东 D.有十个是省会城市
3.小明上大学的地方在A省,小明在该省最可能体会到的民族风情是( )
A.壮族民歌节B.那达慕大会C.泼水节D.开斋节
【答案】1.D 2.D 3.C
【分析】1.读图可知,赣(江西)、晋(山西)、桂(广西壮族自治区)不是试点城市所在省区,A、B、C错误。川(四川)黔(贵州)闽(福建)粤(广东)均是试点城市所在省区,D正确。故选D。
2.由图中信息可知,各试点城市,不全是省级行政中心,A错误。没有全部位于平原地区,高原、山地、盆地、丘陵地区也有分布,B错误。在黑河—腾冲以西的也有,如兰州,C错误。读图可知,各试点城市中有省会城市10个,D正确。故选D。
3.A省为云南省,泼水节是云南省傣族人民聚居地的传统节日,C正确。壮族民歌是壮族地区特有的民族文化,位于广西壮族自治区,A错误。那达慕大会是蒙古族的传统活动,位于内蒙古自治区,B错误。开斋节是伊斯兰教主要节日之一,在我国主要是回族的节日,主要位于我国的新疆维吾尔自治区、宁夏回族自治区,以及甘肃、青海等省,D错误。故选C。
4.关于我国人口和民族的叙述,正确的是( )
A.我国东部地区人口稀疏,西部地区人口稠密
B.我国共有56个民族,其中壮族人口最多
C.汉族人口遍及全国,主要集中在东部和中部
D.我国各民族的分布特点是小杂居,大聚居
【答案】C
【详解】我国东部地区人口稠密,西部地区人口稀疏,故A项错误;我国共有56个民族,少数民族中,壮族人口最多,故B项错误;汉族人口遍及全国,主要集中在东部和中部,故C项正确;我国各民族的分布特点是大杂居,小聚居,故D项错误。所以选C。
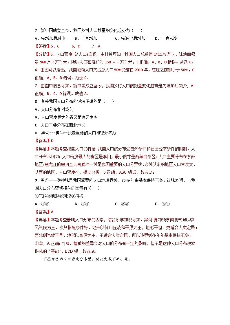
第七次全国人口普查显示,全国人口共141178万人(不包括港澳台地区)。下图为我国七次人口普查城乡人口统计图。据此完成下面小题。
5.目前,我国人口密度约为( )
A.130人/千米²B.140人/千米²C.150人/千米²D.160人/千米²
6.我国城镇人口约占总人口50%的年份是( )
A.1990年B.2000年C.2010年D.2020年
7.新中国成立至今,我国乡村人口数量的变化趋势为( )
A.先增加后减少B.一直增加C.先减少后增加D.一直减少
【答案】5.C 6.C 7.A
【分析】5.人口密度=总人口÷面积,由材料可知,我国人口总数是141178万人,陆地面积是960万平方千米,所以人口密度约为150人平方千米,C正确,A、B、D错误。故选C。
6.由图可以看出,我国城镇人口约占总人口50%的是在2010年,在这之前都小于50%,C正确,A、B、D错误。故选C。
7.由图中信息可知,新中国成立至今,我国乡村人口的数量变化趋势是先增加后减少,A正确,B、C、D错误。故选A。
8.有关我国人口分布的说法正确的是( )
A.人口分布相对均匀
B.人口密度最大的省区是有云南省
C.人口主要分布在西北地区
D.黑河---腾冲一线是重要的人口地理分界线
【答案】D
【详解】本题考查我国人口的特征:我国人口的分布受自然条件和社会经济条件的限制,人口分布不均匀;人口密度最大的省区是澳门,最小的才是西藏自治区;人口主要分布在东部地区;黑龙江的黑河至云南腾冲一线是我国重要的人口分界线,该线以东的地区人口密度大, 以西的地区,人口密度小,据此分析,D正确,ABC错误,故选D。
9.黑河——腾冲线是我国重要的人口地理界线,80多年来基本保持不变。该线表明,与我国人口分布密切相关的因素有( )
①气候②地形③河流④植被
A.①②B.①④C.②③D.③④
【答案】A
【详解】本题考查影响人口分布的因素,结合所学知识可知,黑河-腾冲线东南侧气候以季风气候为主,水热搭配条件好,地形以低山丘陵和平原为主,地形平坦。更适合人类定居;西北侧气候干旱,地形以高原为主,不适合人类定居,所以该界线多年年基本保持不变,①②,A正确;河流、植被的差异会对人口的分布有一定的影响,但不是这种人口分布现象形成的“基础”,BCD错,故选A。
下图为巴西人口密度分布图。据此完成下面小题。
10.巴西人口分布的特点有( )
A.平原多、高原少B.内陆多、沿海少C.东南多、西北少D.北方多、南方少
11.图中亚马孙河流域人口密度低,其主要原因是( )
A.环境污染严重B.气候湿热C.植被稀疏D.对外交通不便
【答案】10.C 11.B
【分析】10.读图可知,巴西人口东南多、西北少,C项正确。高原多、平原少,A项错误。沿海多、内陆少,B项错误。南方多、北方少,D项错误。故选C。
11.亚马孙河流域为湿热的热带雨林气候,气候湿热,不适合人类居住,B项正确。人口较少,环境污染较少,A项错误。巴西北部为世界上面积最大的热带雨林,植被茂密,C项错误。对外交通不便不是其主要影响因素,D项错误。故选B。
综合题
12.下图是“世界人口增长模式及其转变示意图”和“世界人口增长示意图”,读两幅图,完成下列问题。
(1)左图中①线表示____,②线表示____。在人口增长的四个阶段中,自然增长率最高的时期是____。
(2)按照人口增长模式,左图中Ⅰ阶段是____型。目前,大部分发达国家的人口增长模式处于____阶段,此阶段表现出来的严重的人口问题是____,Ⅲ阶段主要出现在____国家(发达国家或发展中国家),表现出来的突出的人口问题是____。
(3)右图中可看出,人口分布在地区上的特点是____。
(4)____洲人口最多。1950年到2005年期间____洲和____洲的人口增长快。原因是政治上的独立,____和____,人口死亡率下降。
【答案】(1) 出生率 死亡率 III
(2) 原始型 IV 人口老龄化 发展中国家 人口增长过快(或人口数量大)
(3)分布不均
(4) 亚洲 亚洲 非洲 医疗卫生事业进步 民族经济发展
单选题
世界人口分布最显著的特点是不均衡性,形成了明显的人口稠密区和人口稀疏区。目前全世界大约3/4的人口分布在5%的陆地上。据此完成下面小题。
1.下列地区中,属于人口分布稠密区的是( )
A.非洲地区B.东亚地区C.西亚地区D.南极地区
2.在世界上,人口稀疏区往往( )
A.地形平坦、土壤肥沃B.深居内陆、气候湿润C.气候恶劣、远离海洋D.靠近沿海、土壤肥沃
3.在热带多雨地区,人口稠密的地方不是平原,而是高原和山地。影响的主要因素是( )
A.地形B.水源C.土壤D.气候
4.我国人口分布可以分为东南和西北疏密悬殊的两部分,东南半壁人口稠密,西北半壁人口稀疏,此界线是( )
A.漠河---腾冲线B.秦岭--淮河一线C.800毫米等降水量线D.黑河--腾冲线
【答案】1.B 2.C 3.D 4.D
【分析】1.东亚地区气候适宜,地形比较平坦,水源充足,土壤肥沃,自然条件优越,开发历史悠久,人口分布稠密,B正确。非洲大部分地区气候干热,社会经济发展水平低,人口密度较小,A错误。西亚热带沙漠广布,山丘多,平原少,气温高,温差大,大部分地区不适宜人口居住,人口稀疏,C错误。南极地区终年酷寒,自然环境恶劣,没有常住人口分布,D错误。故选B。
2.世界上人口稀疏区往往分布在深居内陆、远离海洋、气候恶劣的地区,B错误、C正确。地形平坦、土壤肥沃地区,靠近沿海、土壤肥沃的地区,自然条件比较优越,交通便利,人口往往比较稠密,A、D错误。故选C。
3.热带多雨地区,平原气候湿热,蚊虫滋生,不利于人类生存,A错误。高原和山地气候较为凉爽,蚊虫少,更有利于人类生存。因此影响热带多雨地区人口分布的主要因素是气候,D正确,水源、土壤不是主要原因,B、C错误。故选D。
4.由所学知识可知,“胡焕庸线”以西以北地区,以高原、山地为主,气候干旱,自然环境恶劣,西北半壁人口稀疏;以东以南地区以平原、丘陵为主,季风气候显著,自然环境较好,东南半壁人口稠密,该线是以从黑龙江的黑河至云南的腾冲一线,A错误、D正确。秦岭--淮河一线呈东西走向,800毫米等降水量线,与题意的“东南半壁人口稠密,西北半壁人口稀疏”不符合,B、C错误。故选D。
5.关于我国民族、人口的叙述,不正确的是( )
A.汉族的分布遍及全国,少数民族主要分布在西南、西北和东北地区
B.我国人口以黑河——腾冲一线为界,西多东少
C.我国民族分布特点是“大杂居,小聚居”
D.实行计划生育是我国的一项基本国策
【答案】B
【详解】我国人口的地理分布并不均衡。其界线大致是黑龙江省的黑河市……云南省的腾冲县一线。该线以东部分的面积占全国总面积的43%,人口却占全国总人口的94%;该线以西部分面积占全国总面积的57%,人口只占全国总人口的6%。这说明我国人口的分布特征是东多西少,B错误;汉族的分布遍及全国,少数民族主要分布在西南、西北和东北地区,A正确;我国民族分布特点是“大杂居,小聚居”,C正确;实行计划生育是我国的一项基本国策,D正确。本题选择不正确的,所以选B。
下图为世界人口密度分布图。完成下面小题。
6.世界人口密度分布( )
A.由低纬向高纬递减B.回归线穿过地区分布均匀
C.中纬度内陆密度较小D.高纬度没有常住人口
7.甲乙两国人口密度差异大,是因为甲区域( )
A.气候适宜B.历史悠久C.经济发达D.地形平坦
【答案】6.C 7.D
【分析】6.读图可知,人口分布在水平方向上,主要集中在北半球,北半球居住着地球上90%的人口,而南半球只有10%的人口,在北半球,人口又多集中在北纬20°~60°之间的温带和亚热带地区,A错误。读图可知,回归线穿过地区人口分布不均匀,东部沿海人口多,而中西部地区人口少,B错误。中纬度沿海人口密度较大,内陆密度较小,C正确。高纬度有常住人口,只是人口数量少,D错误。故选C。
7.读图可知,甲地位于印度半岛的东部沿海地区,地形平坦,土壤肥沃,人口稠密;而乙位于北美大陆的西部地区,山地高原地区,地形条件复杂,不适合人类的居住,人口较少,D正确。两地人口密度差异与当地气候、发展历史、经济发展状况有一定的关系,但不是人口分布差异的主要因素,ABC错误。故选D。
读世界大洲距海岸200千米范围内的陆地面积和人口占洲总面积及总人口的比例图,据此完成下面小题。
8.在距海岸200千米范围内,人口占洲总人口比例最大的是( )
A.大洋洲B.南美洲C.亚洲D.欧洲
9.图示信息显示,世界人口分布的趋向是( )
A.集中于地势低平地区B.集中于中低纬度地区
C.集中于沿海地区D.集中于交通便利地区
【答案】8.A 9.C
【分析】8.读图可知,距海岸200千米范围内陆地面积占洲总面积的比例最高的大洲是大洋洲,A正确,BCD错误,所以选A。
9.根据图中信息,世界大洲距海岸200千米范围内的陆地面积占洲总面积的比例在40%左右或以下,但距海岸200千米范围内人口占洲总人口的比例都在40%以上,说明世界人口分布趋向沿海地区集中,C正确,根据图中信息无法得出人口,集中于地势低平地区、低纬度地区、交通便利地区,ABD错误,所以选C。
综合题
10.①②表示两类不同经济发展水平国家的人口年龄构成,读图分析回答下列问题。
(1)①②两类国家属于发达国家的是________。
(2)①国人口年龄结构所反映出的人口问题是:________。
(3)②国人口问题对该国人口增长及社会产生的影响是:________。
(4)针对以上人口问题,①国应采取的人口政策是:________。
【答案】(1)①
(2)人口老龄化问题
(3)人口数量过多,人口增长过快;加大对资源、环境、就业、经济等的压力,影响经济发展;不利于人口素质提高。
(4)鼓励生育,接纳海外移民,适当延迟退休,健全养老保障体制。
相关试卷
这是一份人教版 (2019)必修 第二册第一节 人口分布一课一练,共5页。试卷主要包含了下列为试点城市所在省区的有,目前,我国人口密度约为,有关我国人口分布的说法正确的是,巴西人口分布的特点有等内容,欢迎下载使用。
这是一份人教版 (2019)必修 第二册第一章 人口第一节 人口分布同步达标检测题,共10页。试卷主要包含了选择题,三产业比重大,水陆交通便捷,综合题等内容,欢迎下载使用。
这是一份高中地理人教版 (2019)必修 第二册第一节 人口分布优秀测试题,共7页。试卷主要包含了下列地区中,人口密度最大的是,关于人口分布区的说法正确的是,中国地理学家胡焕庸等内容,欢迎下载使用。

