


所属成套资源:人教版(2019)必修第二册高一化学精品同步练习(附参考答案)
人教版(2019)必修第二册高一化学练习第五章第二节第二课时氨和铵盐同步练习(附参考答案)
展开
这是一份人教版(2019)必修第二册高一化学练习第五章第二节第二课时氨和铵盐同步练习(附参考答案),共26页。
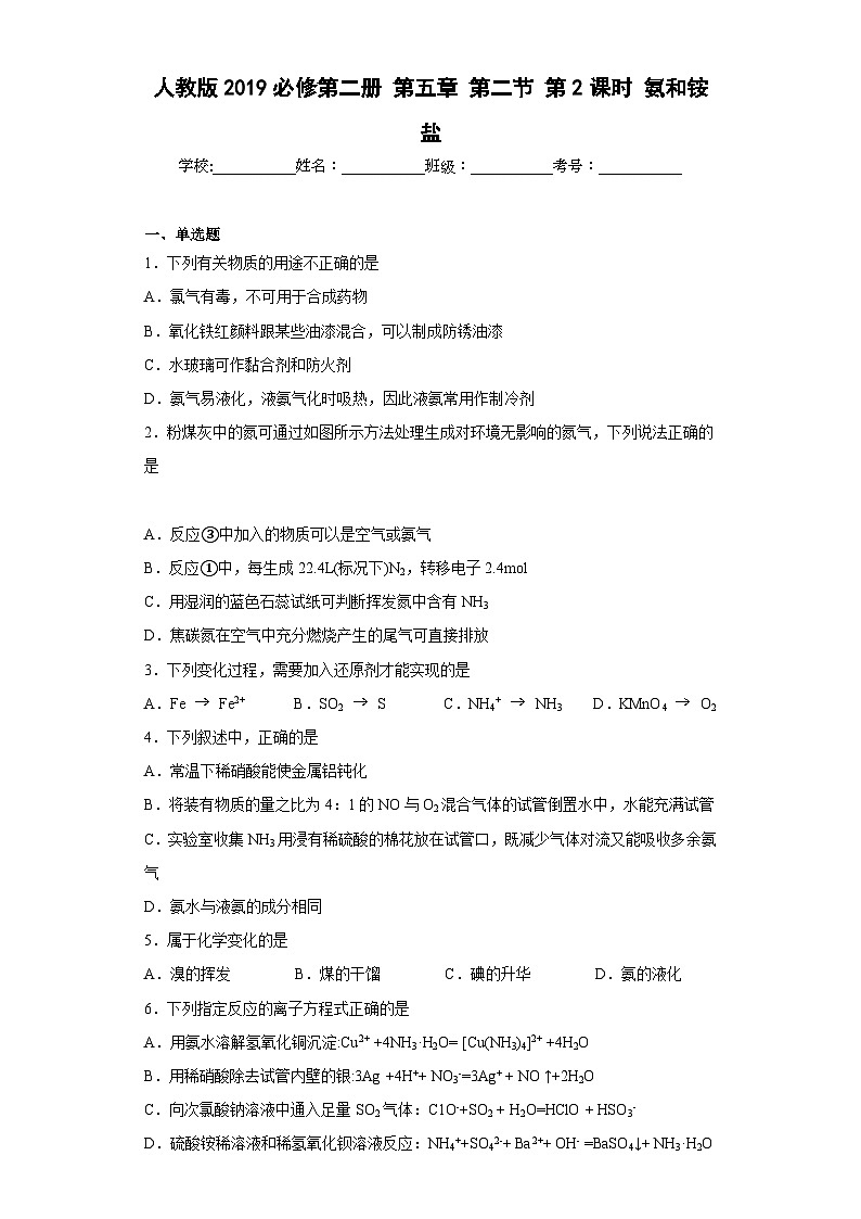
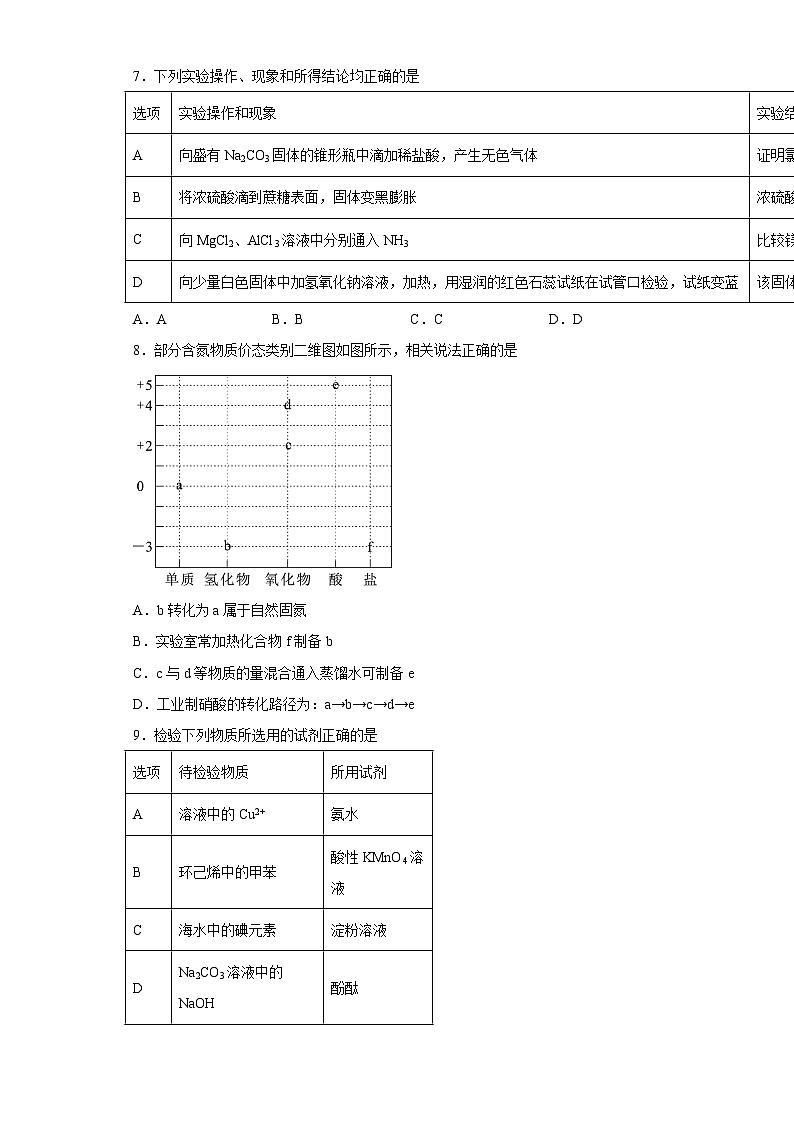
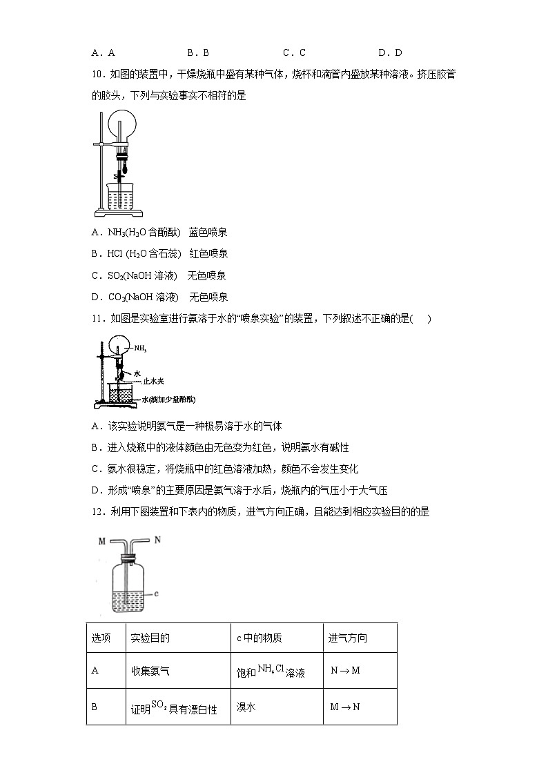
人教版2019必修第二册 第五章 第二节 第2课时 氨和铵盐学校:___________姓名:___________班级:___________考号:___________一、单选题1.下列有关物质的用途不正确的是A.氯气有毒,不可用于合成药物B.氧化铁红颜料跟某些油漆混合,可以制成防锈油漆C.水玻璃可作黏合剂和防火剂D.氨气易液化,液氨气化时吸热,因此液氨常用作制冷剂2.粉煤灰中的氮可通过如图所示方法处理生成对环境无影响的氮气,下列说法正确的是A.反应③中加入的物质可以是空气或氨气B.反应①中,每生成22.4L(标况下)N2,转移电子2.4molC.用湿润的蓝色石蕊试纸可判断挥发氮中含有NH3D.焦碳氮在空气中充分燃烧产生的尾气可直接排放3.下列变化过程,需要加入还原剂才能实现的是A.Fe Fe2+ B.SO2 S C.NH4+ NH3 D.KMnO4 O24.下列叙述中,正确的是A.常温下稀硝酸能使金属铝钝化B.将装有物质的量之比为4:1的NO与O2混合气体的试管倒置水中,水能充满试管C.实验室收集NH3用浸有稀硫酸的棉花放在试管口,既减少气体对流又能吸收多余氨气D.氨水与液氨的成分相同5.属于化学变化的是A.溴的挥发 B.煤的干馏 C.碘的升华 D.氨的液化6.下列指定反应的离子方程式正确的是A.用氨水溶解氢氧化铜沉淀:Cu2+ +4NH3·H2O= [Cu(NH3)4]2+ +4H2OB.用稀硝酸除去试管内壁的银:3Ag +4H++ NO3-=3Ag+ + NO ↑+2H2OC.向次氯酸钠溶液中通入足量SO2气体:C1O-+SO2 + H2O=HClO + HSO3-D.硫酸铵稀溶液和稀氢氧化钡溶液反应:NH4++SO42-+ Ba2++ OH- =BaSO4↓+ NH3·H2O7.下列实验操作、现象和所得结论均正确的是A.A B.B C.C D.D8.部分含氮物质价态类别二维图如图所示,相关说法正确的是A.b转化为a属于自然固氮B.实验室常加热化合物f制备bC.c与d等物质的量混合通入蒸馏水可制备eD.工业制硝酸的转化路径为:a→b→c→d→e9.检验下列物质所选用的试剂正确的是A.A B.B C.C D.D10.如图的装置中,干燥烧瓶中盛有某种气体,烧杯和滴管内盛放某种溶液。挤压胶管的胶头,下列与实验事实不相符的是A.NH3(H2O含酚酞) 蓝色喷泉B.HCl (H2O含石蕊) 红色喷泉C.SO2(NaOH溶液) 无色喷泉D.CO2(NaOH溶液) 无色喷泉11.如图是实验室进行氨溶于水的“喷泉实验”的装置,下列叙述不正确的是( )A.该实验说明氨气是一种极易溶于水的气体B.进入烧瓶中的液体颜色由无色变为红色,说明氨水有碱性C.氨水很稳定,将烧瓶中的红色溶液加热,颜色不会发生变化D.形成“喷泉”的主要原因是氨气溶于水后,烧瓶内的气压小于大气压12.利用下图装置和下表内的物质,进气方向正确,且能达到相应实验目的的是A.A B.B C.C D.D13.下列陈述Ⅰ、Ⅱ正确且有因果关系的是A.A B.B C.C D.D14.已知氨气可以和氧化铜反应,根据此反应并提供如下的实验装置及试剂,可测定Cu的相对原子质量Ar(Cu)(近似值)。先称量反应物氧化铜的质量m(CuO),反应完全后测定生成物水的质量m(H2O)(根据需要部分装置可重复选用,且A装置中生成的氨气过量)。下列说法错误的是A.装置的连接顺序为a→f→g→b→c→f→g→d→eB.若实验测得m(CuO)=a g,m(H2O)=b g,由此可计算Ar(Cu)=C.若CuO未反应完全,则测定结果偏低D.C装置的作用为吸收尾气和防止空气中的水蒸气、CO2进入D装置15.某同学将一小包铜粉和锌粉的混合物放入一定量的硝酸银溶液中,使其充分反应后过滤,得到固体和蓝色滤液。下列有关判断正确的是A.滤渣中一定有银,没有铜和锌 B.滤液中一定有硝酸锌、硝酸铜,可能有硝酸银C.滤液中一定有硝酸锌、硝酸铜、硝酸银 D.滤渣中一定有银和锌,可能有铜16.下列溶液中,加入(或通入)某物质后,发生反应的先后顺序正确的是A.在含等浓度的Fe3+、H+、Cu2+的溶液中加入铁粉: Fe3+、H+、Cu2+B.在含等浓度的I-、S2-、Br-的溶液中不断通入氯气:I-、Br-、S2-C.在含等浓度的AlO、CO、OH-的溶液中逐滴加入硫酸氢钠溶液:OH-、AlO、COD.在含等浓度的Mg2+、H+、NH的溶液中逐渐加入烧碱溶液:Mg2+、NH、H+17.常温下,下列各组离子在指定溶液中一定能大量共存的是A.使酚酞变红的溶液中:、Al3+、NO3-、Cl-B.的溶液中:、Al3+、NO3-、Cl-C.的溶液中:、Na+、AlO2-、NO3-D.使甲基橙变黄的溶液中:K+、Cl-、Br-、Fe3+二、多选题18.下列说法正确的是A.取少量待测液,加入AgNO3溶液,产生白色沉淀,则原溶液中一定有Cl-B.用铂丝蘸取某溶液在酒精灯的火焰上灼烧时,火焰呈黄色,则原溶液一定含有Na+C.取少量待测液,向其中加入适量的BaCl2溶液,有白色沉淀,则该溶液中一定含有D.取少量待测液,向其中加入适量的NaOH溶液,加热,生成能使湿润的红色石蕊试纸变蓝的气体,则该溶液中一定含有三、填空题19.氨气在工农业生产中有重要应用。(1)①氮气用于工业合成氨,写出氮气的电子式_______;②的稳定性比_______(填写“强”或“弱”)。(2)如下图所示,向固体上滴几滴浓氨水,迅速盖上盖,观察现象。①浓盐酸液滴附近会出现白烟,发生反应的化学方程式为_______。②浓硫酸液滴上方没有明显现象,一段时间后浓硫酸的液滴中有白色固体,该固体可能是_______(写化学式,一种即可)。③液滴中先出现白色沉淀,写出离子反应方程式_______。白色沉淀迅速变成灰绿色沉淀,过一段时间后变成红褐色,写出化学反应方程式_______。(3)在微生物作用下,蛋白质在水中分解产生的氨能够被氧气氧化生成亚硝酸(HNO2),反应的化学方程式为_______。若反应中有电子发生转移时,生成亚硝酸的质量为_______g(小数点后保留两位有效数字)。(4)可以转化为其他含氮物质,下图为转化为的流程。①写出与反应转化为的化学方程式_______。②转化为的整个过程中,为提高氮原子的利用率,可采取的措施是_______。四、实验题20.(1)氨气是化学实验室常需制取的气体。实验室制取氨气通常有两种方法:方法一 固体氢氧化钙与氯化铵共热方法二 固体氢氧化钠与浓氨水反应①下面的制取装置图中,方法一应选用装置________(填“A”或“B”,下同),方法二应选用装置________。②写出加热NH4Cl和Ca(OH)2制取NH3的反应方程式_________。③在制取后,如果要干燥氨气,应选用的干燥剂是_____,收集氨气的方法是______。A.浓硫酸 B.碱石灰 C.五氧化二磷 D.向上排空气法 E.排水法 F.向下排空气法④检验是否收集满氨气的方法是____________________________________。(2)请观察如图装置,回答下列问题:①负极是_______,发生_______反应(填氧化或还原)。②正极的电极反应式_______。③该装置是一种把_______________________的装置,当导线中有0.2 mol e-发生转移时,求参加氧化反应的物质的物质的量为_______。21.已知硝酸银晶体加热分解生成两种单质和红棕色气体,用下列某些装置粗略测定混入其他不分解也不参加反应的杂质的硝酸银的纯度,并进行相关实验(装置中必要的铁架台、铁夹、酒精灯等已略去),填写下列空白。(1)写出硝酸银受热分解的化学方程式_______。(2)测定硝酸银的纯度,可选用A、B、C、D组成的装置,其中不合理的是_______。该错误引起的后果是_______。(3)B瓶中的空气对实验结果_______(填“有”或“无”)影响,理由是_______。(4)改进装置后,称取硝酸银试样4.00g,置于A中缓缓加热,待反应完全后,让产生的气体全部通过B、C装置,测得量筒中水的体积,并折算成标准状况下气体的体积为112mL,则试样的纯度为_______。(5)如果加热硝酸铜生成氧化铜、红棕色气体和一种单质气体,则加热分解的气体应通入_______(填“E”或“F”)装置,其理由是_______。22.氨是重要的化工原料,回答下列问题:I.氨气的制备(1)制取并收集一瓶干燥氨气,上述装置的连接顺序为A→_____→_____→C→____,____,制气时的化学方程式为___________,收集时气体从___________口进入II.氨气的性质(2)装置如图所示,打开止水夹,用热毛巾将烧瓶捂热,水上喷形成红色喷泉,说明氨气___________。III.氨气的用途利用下图装置由氨制硝酸,实验时戊中溶液呈淡黄色时关闭分液漏斗活塞。(3)Na2O2的作用___________,证明有硝酸生成的实验是___________,发生反应的离子方程式___________。(4)实验中的氮氧化物(NOx)尾气折算成标准状况下的体积为aL,完全吸收时,烧杯中c(NaOH)至少是___________mol/L(忽略溶液体积变化)。23.现代传感信息技术在化学实验中有广泛的应用。某小组用传感技术测定喷泉实验中的压强变化来认识喷泉实验的原理(如图1所示),并测定电离平衡常数Kb。(1)实验室可用浓氨水和X固体制取NH3,X固体不可以是___;A.五氧化二磷 B.生石灰 C.碱石灰 D.无水氯化钙(2)检验三颈瓶集满NH3的方法是___。(3)关闭a,将带有装满水的胶头滴管的橡皮塞塞紧c口,___,引发喷泉实验,电脑绘制三颈瓶内气压变化曲线如图2所示。图2中___点时喷泉最剧烈。(4)从三颈瓶中用___(填仪器名称)量取20.00mL氨水至锥形瓶中,用0.05000mol/LHCl滴定。用pH计采集数据、电脑绘制滴定曲线如图3所示。(5)据图3计算,当pH=11.0时,NH3·H2O电离平衡常数Kb近似值,Kb≈___。五、元素或物质推断题24.联合国大会将2019年定为“化学元素周期表国际年”,表明了元素周期律的重要性。以下短周期主族元素中,含元素a的化合物被广泛用于制作手机电池,古迪纳夫因在该领域做出了杰出贡献荣获2019年诺贝尔化学奖。(1)a原子结构示意图为___________ 。(2)b、c、d三种元素的气态氢化物中,其中最稳定的是 ___________(写化学式)。(3)元素e与c能形成一种淡黄色物质,该物质与二氧化碳反应方程式为___________。(4)元素g的单质与NaOH溶液反应的离子方程式为___________ 。(5)上表所标元素的最高价氧化物对应水化物酸性最强的是___________(写化学式,下同),碱性最强的是 ___________。(6)科学家在研究元素周期表时,预言了在元素h的下一周期存在一种“类h”元素,该元素多年后被德国化学家文克勒发现,命名为锗(Ge),锗在周期表的位置为 ___________。预测h、Ge与氢气较难反应的是___________(填元素名称)(7)关于a原子结构和性质的判断如下:①与H2O反应比Na剧烈;②它的原子半径比Na小;③它的氧化物暴露在空气中易吸收CO2;④它的阳离子最外层电子数和钠离子的最外层电子数相同;⑤它是还原剂;⑥a单质应保存在煤油中,以隔绝空气;⑦a单质在空气中燃烧生成过氧化物。其中上述说法错误的是_____A.①④⑥⑦ B.①②③ C.③⑤⑥ D.①②⑦选项实验操作和现象实验结论A向盛有Na2CO3固体的锥形瓶中滴加稀盐酸,产生无色气体证明氯元素的非金属性强于碳元素B将浓硫酸滴到蔗糖表面,固体变黑膨胀浓硫酸有脱水性和酸性C向MgCl2、AlCl3溶液中分别通入NH3比较镁、铝的金属性强弱D向少量白色固体中加氢氧化钠溶液,加热,用湿润的红色石蕊试纸在试管口检验,试纸变蓝该固体为铵盐选项待检验物质所用试剂A溶液中的Cu2+氨水B环己烯中的甲苯酸性KMnO4溶液C海水中的碘元素淀粉溶液DNa2CO3溶液中的NaOH酚酞选项实验目的c中的物质进气方向A收集氨气饱和溶液B证明具有漂白性溴水C除去中的饱和溶液D证明具有氧化性溶液选项陈述Ⅰ陈述ⅡACl2有漂白作用Cl2能使湿润的有色布条褪色B液氨汽化时要吸收大量的热液氨可用作制冷剂C浓硫酸有强氧化性浓硫酸可用于干燥H2和CODSiO2有导电性SiO2可用于制光导纤维a…bcde…ghj参考答案:1.A【详解】A.氯气虽然有毒,但是含有氯元素的化合物不一定有毒,故氯气常用于合成药物,故A说法不正确; B.氧化铁俗称铁红,常跟某些油漆混合,可以制成防锈油漆,故B说法正确;C.硅酸钠的水溶液俗称水玻璃,是一种矿黏合剂,亦可用作防火剂,故C说法正确D.氨气沸点低,易液化,气化时吸热,常用作制冷剂,故D说法正确;本题答案A。2.B【详解】A、反应③中加入的物质可以是氨气:6NO+4NH3=5N2+6H2O,不能用空气,空气只能将NO氧化成NO2,故A错误;B、反应①为6NO+4NH3=5N2+6H2O,每生成5molN2,转移12mol电子,每生成22.4L(标况下)N2,转移电子2.4mol,故B正确;C、氨水呈碱性,用湿润的红色石蕊试纸遇到NH3变蓝色,可判断挥发氮中含有NH3,故C错误;D、焦炭氮在空气中充分燃烧产生的尾气含有NO等有毒气体,不可直接排放,故D错误;故选B。3.B【分析】根据氧化还原反应中“失升氧化还原剂,降得还原氧化剂”的规律,变化过程需要加入还原剂才能实现,则选项中反应物被还原,应为某元素的化合价降低的还原反应,以此来解答。【详解】A. Fe Fe2+中,Fe元素的化合价升高,需要加氧化剂实现,故A项错误;B. SO2 S中,S元素的化合价降低,需要加入还原剂实现该变化过程,故B项正确;C. NH4+ NH3中,不存在化合价变化,不需要加入还原剂,故C项错误;D. KMnO4 O2中,O元素的化合价升高,需要加氧化剂实现,故D项错误;答案选B。4.C【详解】A.在常温下稀硝酸不能使金属铝钝化,而浓硝酸能够使金属铝发生钝化现象,A错误;B.NO与O2反应产生NO2,2NO+O2=2NO2,3NO2+H2O=2HNO3+NO,将两个方程式叠加,消去NO2,可得总反应方程式:4NO+3O2+2H2O=4HNO3,因此将装有物质的量之比为4:1的NO与O2混合气体的试管倒置水中,O2不足量,有未反应的NO气体,因此水不能充满试管,B错误;C.NH3是大气污染物,同时也是一种碱性气体,能够与稀硫酸反应产生(NH4)2SO4,实验室收集NH3用浸有稀硫酸的棉花放在试管口,既减少气体对流又能吸收多余氨气,C正确;D.氨水是混合物,含有多种构成微粒,而液氨中只有NH3一种微粒,属于纯净物,因此二者的成分不相同,D错误;故合理选项是C。5.B【分析】物质变化过程中生成新物质的变化为化学变化,变化过程中无新物质生成的变化为物理变化,据此分析解答。【详解】A.溴的挥发是物质的状态的变化,在这个过程中无新物质生成,属于物理变化,A不符合题意;B.煤的干馏是将煤隔绝空气加强热使之分解的过程,由于产生了新的物质,因此发生的是复杂的化学变化,B符合题意;C.碘的升华是由于碘分子间距离增大,分子间作用力比较小,在该过程中物质状态由固体变为气体,无新物质生成,因此该变化物理变化,C不符合题意;D.氨的液化是分子间距离缩小,在物质变化过程中无新物质生成,因此该变化为物理变化,D不符合题意;故合理选项是B。6.B【详解】A项,Cu(OH)2难溶于水,以化学式保留,正确的离子方程式为:Cu(OH)2+4NH3·H2O=[Cu(NH3)4]2++2OH-+4H2O,错误;B项,稀硝酸被还原成NO,Ag被氧化成Ag+,正确;C项,SO2具有还原性,NaClO具有氧化性,应发生氧化还原反应,正确的离子方程式为:ClO-+SO2+H2O=Cl-+SO42-+2H+,错误;D项,不符合量的比例,正确的离子方程式为:2NH4++SO42-+ Ba2++ 2OH- =BaSO4↓+ 2NH3·H2O,错误;答案选B。点睛:离子方程式常见的错误:(1)不符合客观事实;(2)拆分不正确,易溶于水、易电离的物质拆成离子,其余物质以化学式保留;(3)漏写部分离子反应;(4)“↓”、“↑”、“=”、“”等符号使用错误;(5)不符合量比要求;(6)离子方程式不平,原子不守恒、电荷不守恒。7.D【详解】A.非金属元素的非金属性越强,最高价氧化物对应水化物的酸性越强,与氢化物的酸性无关,则盐酸的酸性强于碳酸不能证明氯元素的非金属性强于碳元素,故A错误;B.将浓硫酸滴到蔗糖表面,浓硫酸具有脱水性,使蔗糖脱水碳化生成碳并放出大量的热,具有强氧化性的浓硫酸与碳反应生成二氧化碳、二氧化硫和水,生成的气体使固体膨胀,则固体变黑膨胀说明浓硫酸具有脱水性和强氧化性,故B错误;C.向氯化镁溶液和氯化铝溶液中分别通入氨气,均生成白色沉淀,实验现象相同,不能比较镁、铝的金属性强弱,故C错误;D.向少量白色固体中加氢氧化钠溶液,加热,用湿润的红色石蕊试纸在试管口检验,试纸变蓝说明反应生成了碱性气体氨气,证明固体中含有铵根离子,一定为铵盐,故D正确;故选D。8.D【分析】由化合价和物质的分类可知,a为N2,b为NH3,c为NO,d为NO2或N2O4,e为HNO3,f为铵盐。【详解】A.a为N2,b为NH3,由NH3转化为N2不是由游离态氮转化为化合态氮,不属于氮的固定,故A错误; B.实验室常用加热氯化铵和氢氧化钙固体混合物制备氨气,故B错误;C.由氮元素化合价变化规律可知,将NO(氮为+2价)与NO2(氮为+4价)等物质的量混合通入蒸馏水不可能得到HNO3(氮为+5价),可能得到HNO2(氮为+3价),故C错误;D.工业制硝酸的过程为:氨在催化剂的作用下与氧气发生反应生成一氧化氮;一氧化氮进一步被氧化生成二氧化氮;用水吸收二氧化氮生成硝酸,故转化路径可以是:a→b→c→d→e,故D正确;答案选D。9.A【详解】A.NH3∙H2O与Cu2+反应生成Cu(OH)2沉淀,Cu2++2NH3∙H2O=Cu(OH)2↓+2,可以检验Cu2+,A正确;B.环己烯和甲苯都能使酸性KMnO4褪色,因此不能用酸性KMnO4溶液检验环己烯中的甲苯,B错误;C.海水中的碘元素主要以离子形成存在,不能用淀粉鉴别,C错误;D.Na2CO3水解使溶液显碱性,NaOH溶液也是碱性,都能使酚酞变红,因此不能用酚酞检验Na2CO3溶液中的NaOH,D错误;故选A。10.A【详解】A.氨气极易溶于水,挤压胶管的胶头,氨气溶于水,使烧瓶中的气压小于外界大气压,能形成喷泉,氨水显碱性,酚酞遇碱变红,形成红色喷泉,与事实不相符,故A选;B.HCl极易溶于水,挤压胶管的胶头,氯化氢溶于水,使烧瓶中的气压小于外界大气压,能形成喷泉,盐酸显酸性,石蕊遇酸变红,形成红色喷泉,与事实相符,故B不选;C.二氧化硫可与NaOH溶液反应生成亚硫酸钠,挤压胶管的胶头,二氧化硫被吸收,使烧瓶中的气压小于外界大气压,能形成喷泉,生成的亚硫酸钠溶液无色,形成无色喷泉,与事实相符,故C不选;D.二氧化碳可与NaOH溶液反应生成碳酸钠,挤压胶管的胶头,二氧化碳被吸收,使烧瓶中的气压小于外界大气压,能形成喷泉,生成的碳酸钠溶液无色,形成无色喷泉,与事实相符,故D不选;故选A。11.C【详解】A选项,挤压胶头滴管,滴有酚酞的水能形成喷泉实验,说明烧瓶产生较大压强差,从而说明氨气极易溶于水,故A正确,不符合题意;B选项,进入烧瓶中的液体颜色由无色变为红色,酚酞遇见碱变为红色,说明氨水有碱性,故B正确,不符合题意;C选项,将烧瓶中的红色溶液加热,溶液颜色变浅,说明氨水不稳定,易分解,故C错误,符合题意;D选项,氨气溶于水后,烧瓶内的气压小于大气压,从而形成“喷泉”,故D正确,不符合题意;综上所述,答案为C。【点睛】喷泉实验的原理及应用1.喷泉实验的原理使烧瓶内外在短时间内产生较大的压强差,利用大气压将烧瓶下面烧杯中的液体压入烧瓶内,在尖嘴导管口形成喷泉。2.形成喷泉的类型下面是几种常见的能形成喷泉的气体和液体。 3.喷泉实验成功的关键⑴盛气体的烧瓶必须干燥;⑵气体要充满烧瓶;⑶烧瓶不能漏气(实验前应先检查装置的气密性);⑷所用气体能大量溶于所用液体或气体与液体快速反应。12.C【详解】A.氨气极易溶于水,饱和氯化铵溶液显酸性,氨气在饱和氯化铵溶液中的溶解度仍然较大,不能通过排饱和溶液的方法收集氨气,故A不选;B.二氧化硫与溴水的反应中体现了二氧化硫的还原性,不是漂白性,故B不选; C.亚硫酸的酸性强于碳酸,且二氧化碳在饱和碳酸氢钠溶液中的溶解度较小,可以通过饱和溶液除去中的,洗气时,导管应该长进短出,即气体流向,能够达到实验目的,故C选;D.将氯气通入硫化钠溶液中能够发生氧化还原反应,生成硫沉淀,可以证明具有氧化性,导管应该长进短出,即气体流向,进气方向错误,不能达到实验目的,故D不选;故选C。13.B【详解】A、氯气和水反应生成盐酸和次氯酸,次氯酸具有漂白性,氯气无漂白性,选项A错误;B.液氨汽化时要吸收大量的热,可用作制冷剂,选项B正确;C、浓硫酸有强氧化性,但不能氧化H2与CO,浓硫酸可用于干燥H2和CO是利用其吸水性,选项C错误;D、二氧化硅用作光导纤维,不是二氧化硅具有导电性,而是光在二氧化硅中的传播能力强,二氧化硅不具有导电性,选项D错误。答案选B。14.C【分析】A装置是制取氨气的装置,氯化铵和氢氧化钙反应生成氨气、水、氯化钙,为了制备纯净的氨气,需要在A后面加一个干燥装置(D),将制取的纯净干燥的氨气通入B中,发生反应为3CuO+2NH33Cu+N2+3H2O,玻璃管内黑色固体变为亮红色,管口有液滴,同时生成氮气,根据反应前氧化铜的质量m(CuO)、反应完全后生成物水的质量m(H2O)和水的相对分子质量可列出式子求出铜原子的相对原子质量。【详解】A.根据分析可知,装置的连接顺序为a→f→g→b→c→f→g→d→e,A正确;B.若实验测得m(CuO)=a g,m(H2O)=b g,根据,由此可计算Ar(Cu)=x-16=-16=,B正确;C.若CuO未反应完全,则反应生成的水的质量b就偏低,根据Ar(Cu)=x-16=-16可知,测定结果偏高,C错误;D.浓硫酸可吸收碱性气体氨气,同时也能防止空气中的水蒸气、CO2进入D装置,D正确;答案选C。15.B【分析】将一小包铜粉和锌粉的混合物放入一定量的硝酸银溶液中,锌先和硝酸银溶液反应生成银和硝酸锌,铜后和硝酸银溶液反应生成银和硝酸铜,分反应后过滤,得到固体和蓝色滤液,说明锌反应完了,固体中一定有银、一定没有锌,溶液中一定有硝酸锌,铜一定和硝酸银反应了,溶液中一定有硝酸铜,可能有硝酸银,固体中可能有铜。【详解】A.由分析可知,滤渣中一定有银,一定没有锌,可能有铜,A错误;B.由分析可知,滤液中一定有硝酸锌、硝酸铜,可能有硝酸银,B正确;C.由分析可知,滤液中一定有硝酸锌、硝酸铜,可能有硝酸银,C错误;D.由分析可知,滤渣中一定有银,一定没有锌,可能有铜,D错误;答案选B。16.C【详解】A.因为氧化性:Fe3+>Cu2+>H+,故在含等浓度的Fe3+、H+、Cu2+的溶液中加入铁粉,发生反应的先后顺序为:Fe3+、Cu2+、H+,A错误;B.因为还原性:S2->I->Br-,故在含等浓度的I-、S2-、Br-的溶液中不断通入氯气,发生反应的先后顺序为:S2-、I-、Br-,B错误;C.因为结合质子的能力:OH->>,故在含等浓度的、、OH-的溶液中逐滴加入硫酸氢钠溶液,依次发生的反应为H++OH-=H2O、+H++H2O=Al(OH)3↓、+2H+=H2O+CO2↑、Al(OH)3+3H+=Al3++3H+,C正确;D.在含等浓度的Mg2+、H+、的溶液中逐渐加入烧碱溶液,依次发生的反应为H++OH-=H2O、Mg2++2OH-=Mg(OH)2↓、+OH-=NH3·H2O,D错误;答案选C。17.B【详解】A.使酚酞变红的溶液中显碱性,与Al3+不能共存,故A错误;B.的溶液中显酸性,各离子之间不发生反应,可以共存,故B正确;C.的溶液显酸性,与AlO2-不能共存,故C错误;D.使甲基橙变黄的溶液中可能显碱性,与Fe3+不能共存,故D错误;答案为B。【点睛】该题中考查溶液酸碱性的判断和酸碱指示剂的变色范围要牢记,甲基橙:3.1(红)~4.4(橙黄);酚酞:8.2(无色)~10.0(紫红)、紫色的石蕊溶液:5.0(红)~8.0(蓝);根据pH值判断:pH=7,中性,pH>7碱性,pH1时溶液显酸性,=1时显中性,O>Cl,但F和O不存在最高正价,所以最高价氧化物的水化物酸性最强的是HClO4;上述元素中金属性最强的是Na,所以最高价氧化物的水化物碱性最强的是NaOH;(6)根据硅在周期表的位置为第三周期第ⅣA族,所以和Si同主族的下一周期元素Ge位置为第四周期第ⅣA族;非金属性:Si>Ge,所以与氢气反应Ge更难;(7)①金属性:Li