


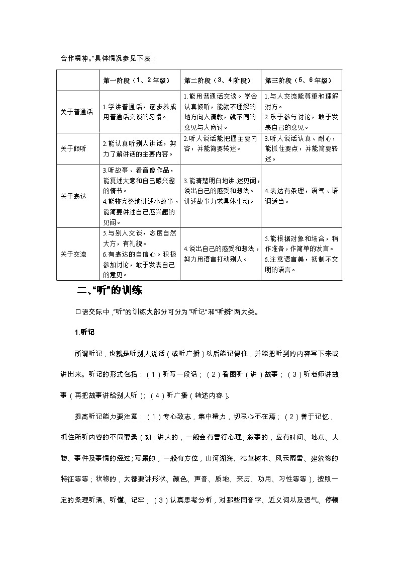
小升初语文总复习系统讲解 第二部分 口语交际与综合性学习 专题五 口语交际(人教部编版,含答案)
展开六年级下册语文暑假衔接知识讲解与训练 五 口语交际与综合性学习(人教部编版,含答案): 这是一份六年级下册语文暑假衔接知识讲解与训练 五 口语交际与综合性学习(人教部编版,含答案),共8页。
四升五语文 欢乐暑假 第二部分 专项复习 专项三 口语交际与综合性学习(人教部编版,含答案): 这是一份四升五语文 欢乐暑假 第二部分 专项复习 专项三 口语交际与综合性学习(人教部编版,含答案),共7页。
小升初语文总复习系统讲解 第二部分 口语交际与综合性学习 专题五 口语交际(人教部编版,含答案): 这是一份小升初语文总复习系统讲解 第二部分 口语交际与综合性学习 专题五 口语交际(人教部编版,含答案),共20页。
