所属成套资源:五年级下册数学人教版 同步教案
小学数学人教版五年级下册正方体教案及反思
展开
这是一份小学数学人教版五年级下册正方体教案及反思,共4页。
1. 通过观察、操作等活动,理解并掌握正方体的特征。
2. 学生在对比分析、合作交流的过程中,发现正方体与长方体的联系与区
别
。
培养学生的想象和推理能力,发展学生的空间观念。 教学重点 掌握正方体的特征,理解长方体和正方体的关系。
教学难点 建立空间观念,形成正方体的初步印象。
情景介入:
长方体特征回顾。
长方体有( 6 )个面,都是( 长方 )形,
也可能有( 2 )个相对的面是正方形,
长方体相对的面( 完全相同 )。
长方体有( 12 )条棱,
相对的棱( 长度相等 )。
长方体有( 8 )个顶点。
拿一个正方体的物品来观察,并将小组同学的发现填在下表中。
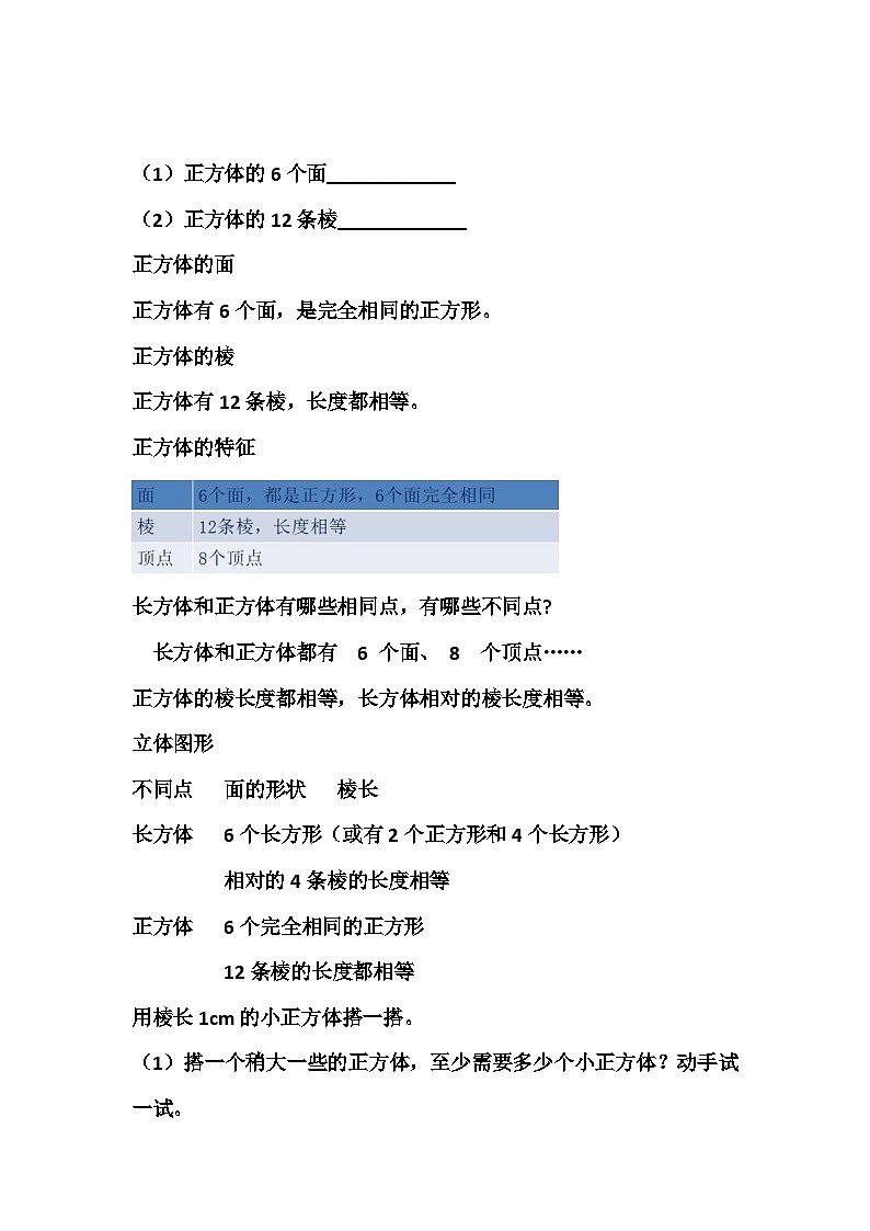
(1)正方体的6个面_____________
(2)正方体的12条棱_____________
正方体的面
正方体有6个面,是完全相同的正方形。
正方体的棱
正方体有12条棱,长度都相等。
正方体的特征
长方体和正方体有哪些相同点,有哪些不同点?
长方体和正方体都有 6 个面、 8 个顶点……
正方体的棱长度都相等,长方体相对的棱长度相等。
立体图形
不同点 面的形状 棱长
长方体 6个长方形(或有2个正方形和4个长方形)
相对的4条棱的长度相等
正方体 6个完全相同的正方形
12条棱的长度都相等
用棱长1cm的小正方体搭一搭。
(1)搭一个稍大一些的正方体,至少需要多少个小正方体?动手试一试。
(2)用12个小正方体搭一个长方体,可以有几种不同的搭法?记录搭出的长方体的长、宽、高。
我发现它变成了正方体。
(1)正方体是由6个(正方形 )围成的立体图形。
(2)因为正方体是长、宽、高都(相等)的长方体,所以正方体是(特殊)的长方体。
(3)一个正方体的棱长是2.5 cm,它的棱长总和是(30cm)。
(4)用一根长24 cm的铁丝焊成一个最大的正方体框架,这个框架的每条棱长是(2cm)。
2.一个正方体的棱长是8 cm,它的棱长总和是多少厘米?
8×12=96(cm)
3.用一根长48 cm的铁丝围成一个长方体,这个长方体的长是5 cm,宽是4 cm,它的高是多少厘米?
48÷4-5-4=3(cm)
1.一个长方体的长是7厘米,宽是6厘米,高是5厘米,它的棱长和是多少?
(7+6+5)×4=72(厘米)
2.一个长方体的长是15厘米,宽是12厘米,棱长总和是148厘米,它的高是多少?
148-15×4-12×4=40(厘米)
40÷4=10(厘米)
3.小红为妈妈准备了一件生日礼物,下图是这件礼物的包装盒,长、宽、高分别是15 cm、15 cm、8 cm。现在用彩带把这个包装盒捆上,接头处长18 cm。一共需要多少厘米彩带?
15×4+8×4+18=110(cm)
答:一共需要110 cm彩带。
相关教案
这是一份小学数学正方体教学设计,共8页。教案主要包含了教学目标,教学重点,教学难点,教学方法,课前准备,课时安排,教学过程,设计意图等内容,欢迎下载使用。
这是一份小学数学人教版五年级下册体积和体积单位教学设计,共4页。
这是一份小学数学北师大版五年级下册分数乘法(一)教案及反思,共2页。教案主要包含了教学目标,教学重难点,教学过程,板书设计,教学反思等内容,欢迎下载使用。

