所属成套资源:中考语文 讲练测 课件 讲义 检测 (基础运用+现代文阅读+古诗文阅读)
第32讲 说明文的标题(讲义)2024年中考语文讲练测(原卷版)
展开
这是一份第32讲 说明文的标题(讲义)2024年中考语文讲练测(原卷版),共9页。
目 录
TOC \ "1-2" \h \u \l "_Tc13209" 一、考情分析 PAGEREF _Tc13209 \h 2
\l "_Tc11683" 【课标要求】 PAGEREF _Tc11683 \h 2
\l "_Tc7761" 【考查重点】 PAGEREF _Tc7761 \h 2
\l "_Tc5141" 【命题趋势】 PAGEREF _Tc5141 \h 2
\l "_Tc28367" 二、知识建构 PAGEREF _Tc28367 \h 2
\l "_Tc12353" 考向1:标题的含义与作用 PAGEREF _Tc12353 \h 3
\l "_Tc9725" 考向2:标题的拟写 PAGEREF _Tc9725 \h 4
\l "_Tc18881" 三、方法总结 PAGEREF _Tc18881 \h 7
\l "_Tc30209" 中考说明文阅读答题思路 PAGEREF _Tc30209 \h 7
四、考场练兵 \l "_Tc30542" PAGEREF _Tc30542 \h 8
【课标要求】
2022版课标中对于说明文阅读的考查,有如下几点。
1.阅读叙事性和说明性文本,发现、欣赏、表达和交流家庭生活、学校生活、社会生活和大自然的美好,热爱生活,感恩生活。
2.阅读科技作品,欣赏人类的科学创造,关注祖国的科技创新和社会主义建设成就,交流自己的发现与体会;学习为创造人类美好生活作出重要贡献的杰出人物的事迹,激发创造精神。
3.阅读说明性文字以及非连续性文本,能区分事实与观点;能提取、归纳、概括主要信息,把握信息之间的联系,得出有意义的结论
4.能通过对阅读过程的梳理、反思,总结不同类型文学作品的阅读经验和方法
【考查重点】
1.标题的作用
2.标题的含义
3.拟写标题
【命题趋势】
1.从选材上看,基本以科技说明文为主,多为社会热点和新的科学发现。
2.从设题点看,由知识检测向能力考查转变,试题更为关注的是学生的思维过程,尤其是学科思维。综合性、探究性的试题越来越受到青睐与重视。
3.从立意上看,不少地方的题目直接引导学生思考人与自然,人与科学的关系,思考人的生存状态,重在科学思想与科学精神。
4.试题创新上,注重体现课程整合,强调人文精神。
考向1:标题的含义与作用
1.常见题型
请给文章拟一个恰当的标题。
文章为什么以“××”为标题?请谈谈你的理解。
本文的题目有什么妙处?请简要分析。
你认为文章的标题好在哪里?
结合全文,说说标题“××”的含义。
文章以“××”为标题,有什么作用(好处)?
如果将文章的标题改为“××”,好不好?为什么?
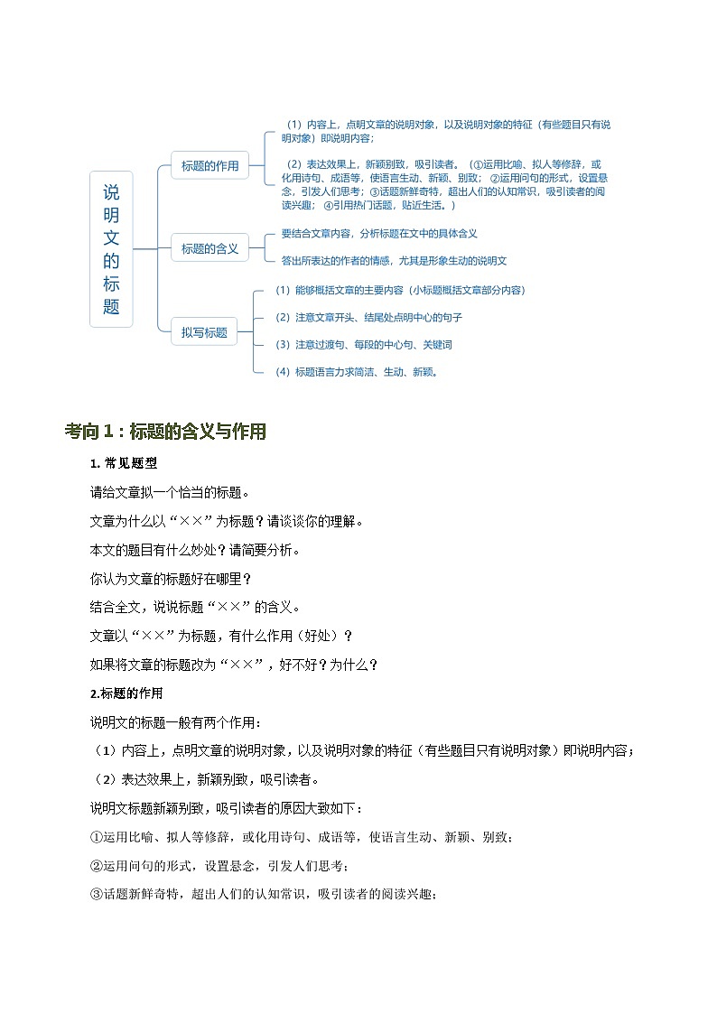
2.标题的作用
说明文的标题一般有两个作用:
(1)内容上,点明文章的说明对象,以及说明对象的特征(有些题目只有说明对象)即说明内容;
(2)表达效果上,新颖别致,吸引读者。
说明文标题新颖别致,吸引读者的原因大致如下:
①运用比喻、拟人等修辞,或化用诗句、成语等,使语言生动、新颖、别致;
②运用问句的形式,设置悬念,引发人们思考;
③话题新鲜奇特,超出人们的认知常识,吸引读者的阅读兴趣;
④引用热门话题,贴近生活。
3.标题的含义
回答标题的含义类题,要结合文章内容,分析标题在文中的具体含义,有时还需要答出所表达的作者的情感,尤其是形象生动的说明文。回答对标题中某个词语的理解,也要联系文章内容,答出这个词语在文章中的特定含义。也许单独理解该词是一个意思,但把它放到文章中可能具有别的意义,一定要结合文章具体内容来理解该词语。
考向2:标题的拟写
1.常见题型
请给文章拟一个恰当的题目。
2.答题思路
根据对标题作用的理解,在拟写文章标题时应当做到以下几点:
1.能够概括文章的主要内容(小标题概括文章部分内容)
2.注意文章开头、结尾处点明中心的句子
3.注意过渡句、每段的中心句、关键词
4.标题语言力求简洁、生动、新颖。
说明文阅读拟写标题
①寻找文章线索;②明确主旨和思想感情;③反复研读开头和结尾;④注意反复出现的词语或句子;⑤抓住核心人物;⑥抓住核心事物;⑦抓住核心事件;⑧把握作者情感。
【注】:所拟标题要简洁、凝练、概括、鲜明,要能吸引读者注意或触动人心。
【例题剖析】(2023·山东枣庄·校联考模拟预测)阅读《邮票上的老虎为何“不开心”》(有删改),回答各题。
邮票上的老虎为何“不开心”
①近日,中国邮政发行了《壬寅年》虎年特种邮票1套2枚,分别为“国运昌隆、虎蕴吉祥”。不过,被誉为“兽中之王”和被视为勇猛和力量象征的老虎在邮票中似乎并不开心。
②第一张邮票上的老虎略显忧愁,眉头紧锁。第二张邮票的老虎妈妈带着两只仔仔也不开心,大虎没有虎威,小虎也不灵动。
③作者回应称,画中突破了动物属性,做了拟人化处理。既如此,说明邮票中的老虎的确体现了与人的共同情感,表现了某种喜怒哀乐。
④即便老虎的悲喜与人不一样,但不可否认,作为食肉动物中的佼佼者,老虎也有复杂的心理活动,当然存在喜、怒、忧、惧等情感,并在表情、行为上体现出来。
⑤不过,有画家比较准确的一个评价是,这套邮票中的老虎确实有些胆怯,没有体现出来山林之王的野性。
⑥事实上,这可能是作者对现实中老虎境况的真实反映。世界自然基金会估计,2020年全球仅存约3900只老虎。这个数字是否准确需要进一步的老虎生态学研究来证实。但是另一个统计表明,野生老虎的数量显然不如圈养的老虎。全球圈养的老虎数量约12574头,这也表明人们现在很难看到野生虎。
⑦艺术是现实和生活的反映,当野生虎难以观察和研究时,代替的只是圈养虎,通过对圈养虎的观察而画出的虎当然会或多或少失去野生虎的威风凛凛,因此《壬寅年》虎年特种邮票是对现实状况下老虎的真实描画。
⑧联合国发布的《2020年全球野生物种犯罪报告》指出,虎豹等大型猫科动物的非法贩运量上升。
⑨人类与老虎争夺栖息地同样造成老虎的生存危机。根据世界自然基金会的统计,如今约30%—40%的老虎生活在老虎保护区之外。
⑩老虎的栖息地必须具备三项基本条件,有足够的动物资源,供它们猎食;有足够的水源,供它们热时洗浴和饱食之后饮水;有足够的林木或丰草,供它们隐藏。
⑪成年虎过着独居生活,它们的领地意识极强,一山不容二虎。尽管老虎活动范围的大小主要取决于猎物的丰度,但一只雌性虎一般需要20平方千米的领地,雄性虎的领地则大得多,约为60至100平方千米。一只雄性虎的领地往往要与数只雌性虎的领地重叠,才能获得大范围的潜在配偶。现在不只是老虎的栖息地缩小,各个老虎栖息地之间的走廊,也经常会受到道路等设施的威胁。
⑫20世纪50年代,东北大规模的拓荒导致野生东北虎向俄罗斯地区不断迁徙,到20世纪90年代几乎销声匿迹。
⑬当然,在多年的保护之后,中国境内的野生东北虎数量已有20—30只。如何让人虎和谐共存是未来迫切需要解决的问题。
⑭2006年,吉林省也出台了野生动物造成人身财产损害补偿办法,有利于缓解人虎之间的矛盾,并提升了当地人保护野生动物的意识。
⑮2020年东北虎豹国家公园管理局发布《人虎冲突应对社区指南》,提出了降低人虎冲突的种种方法,如何避免与老虎相遇,应该采取哪些防范措施,以及危急时刻如何科学处理等。
⑯《壬寅年》虎年特种邮票向人们传递了进一步保护老虎的信息,以免老虎陷入极危状态,未来如果野生老虎的境遇改变,或许在下一个虎年(2034年)人们可能看到极具王者风范的虎虎生威的老虎。
1.文章为什么以“邮票上的老虎为何‘不开心’”为题?
2.请简要分析选文第⑥段画线句子的作用。
3.选文第⑫段中“几乎”一词能否去掉,为什么?
4.请结合全文,回答野生老虎减少的原因。
中考说明文阅读答题思路
一、说明文基本知识
1.概念:说明文是以“说明”为主要表达方式,用来介绍或解释事物的状态、性质、构造、功用、制作方法、发展过程以及内在事理的一种实用文体。
2.与其它文体的区别:议论文以理服人,哲理性是它的主要特点;记叙文以情感人,形象性是它的主要特点;说明文以知授人,知识性是它的主要特点。
3.说明文的分类
事物说明文:如《苏州园林》,说明“务必使游览者无论站在哪个点上,眼前总是一幅完美的图画”的特征。
事理说明文:如《死海不死》,科学的说明了死海不死的原因在于“海水的咸度很高”。
二、阅读说明文思路
第一招:善于找准说明对象。
第二招:善于概括说明对象的特点。
第三招:善于分析说明顺序。
第四招:善于分析说明方法及其作用。弄清楚了说明方法的特点,分析它们在文章中的具体作用。
第五招:善于分析说明文的语言。
第六招:善于分析引用古籍或名言的目的。先要理解所引古籍或名言的含义,再联系说明的内容,看看这两者间有何内在联系,就能领悟其引用的目的了。在说明的开头文段或中间叙述有关的故事,究竟起何作用:在文章开头叙述故事,其目的往往是为了引起读者阅读的兴趣,或者是为了引出说明对象;在文章或段落中间叙述故事,往往是为了增强说明文的可读性,同时也为了说明事物的来源或作用。
第七招:善于完成开放性问题。中考说明文阅读,根据“新课标”中要求“注意领会作品中所体现的科学精神和科学思想方法”的要求,说明文阅读考查的题目势必要引导学生关注人类、关注自然、关注生态环境、关注科技进程、关注未来发展,有利于培养学生的科学态度、科学思想、科学品质、科学精神和科学方法。
(2023·湖北襄阳·统考模拟预测)阅读下文,完成问题。
清明时节为何雨纷纷?
李嘉睿
①“清明时节雨纷纷”,唐代诗人杜牧的诗句写景亦写情,流传至今。
②清明时节,万物“吐故纳新”,大地呈现春和景明之象。从气象规律来看,在我国南方地区尤其是江南地区,清明时节的确降水量相对较高。
③清明前后,太阳直射点不断向北移动,北半球日照时间增加,大地逐渐回春。同时,大气环流频繁调整。低纬度地区洋面暖湿空气势力逐渐加强,并在南支波动等环流系统作用下持续输送至我国南方地区。此时,我国北方地区冷空气仍比较活跃,虽然实力已无法与冬季时相提并论,但仍不断向南压。于是,北方冷气团与南方暖湿气团在江南地区频繁交汇,形成气象学上的锋面。暖湿气团被冷空气抬升,在上升过程中,气团温度不断降低,其中的水汽逐渐凝结并形成大量水滴,降落至地面成为降雨。在上述因素叠加影响下,4月上旬江南地区出现阴雨天气的概率比较高。
④“润物细无声”是清明时节春雨的真实写照。从1991-2020年气象观测资料来看,清明时节的降雨量不大,以小到中雨为主。在4月1日至10日期间,江南地区的降水日数能达到4至5天,部分地区的降水日数甚至超过5天。清明时节,成片或大面积的阴雨天不只偏爱江南地区。1991-2020年气象观测资料显示,4月上旬,四川盆地东部、华南北部等地区出现降雨的平均日数也有3至4天。在北方地区,降水就比较少了。
⑤清明时节,在海平面气压场形势图上,经常能观测到低压系统活动,受低压系统、冷暖空气交汇以及季风影响,我国南方地区阴雨天气较多。4月初也往往是华南前汛期开始之时,也就是华南雨季拉开大幕之时。前汛期的华南地区时而阴雨绵绵,时而暴雨倾盆,暖湿雨雾天气增多。
⑥春雨贵如油。清明时节仍处于春耕阶段,此时的降水对农业生产来说至关重要。农作物的生长对水有较高的要求,春天的细雨滋润大地,为作物的萌发生长以及小麦、油菜等越冬作物的返青提供了良好条件。对有些地区来说,还可缓解秋冬季以来持续的旱情,减少人工灌溉的成本。但是,长时间的阴雨天气也会带来光照减少和气温偏低等问题,对作物生长产生不利影响。累计降水量大的地方还可能会有渍涝风险,并出现病虫害、土壤板结等一系列连锁问题,需时时关注降水量并提前做好防范工作。
⑦今年清明时节仍是雨纷纷,南方大部地区均有雨水降落,广东、广西部分地区大雨倾盆。未来10天,江南、华南北部等地仍有降雨,其中江南中部和西南部、华南北部的部分地区降水量可达80-150毫米。
⑧“清明前后,种瓜点豆”。春日里,宜播种、植树,撒下春天的希望,期待秋日的丰收。
1.文章以“清明时节为何雨纷纷?”为题,有何好处?
2.小明阅读本文有些困难,请你告诉他本文围绕“清明时节为何雨纷纷”介绍了哪些内容?
3.下列选项与原文意思理解不一致的一项是( )
A.文章开头由唐代诗人杜牧的诗句“清明时节雨纷纷”引出说明内容,激发读者阅读兴趣。
B.文章第④段运用举例子、列数字的说明方法,准确地说明1991-2020年清明节前后的降雨情况。
C.清明时节仍处于春耕阶段,此时不断的降雨对农业生产来说至关重要。
D.第⑧段中引用“清明前后,种瓜点豆”的俗语,生动说明农作物播种要抓住时机,才能播种希望。
相关试卷
这是一份第35讲 说明文的语言(讲义)2024年中考语文讲练测(原卷版),共9页。试卷主要包含了方法总结7等内容,欢迎下载使用。
这是一份第32讲 说明文的标题(练习)2024年中考语文讲练测(原卷版),共16页。
这是一份第32讲 说明文的标题(练习)2024年中考语文讲练测(解析版),共23页。

