所属成套资源:高考物理一轮复习重难点逐个突破专题训练(原卷版+解析
高考物理一轮复习重难点逐个突破专题36机械能守恒定律(原卷版+解析)
展开
这是一份高考物理一轮复习重难点逐个突破专题36机械能守恒定律(原卷版+解析),共33页。
考点二 机械能守恒定律及机械能守恒的判断
考点三 机械能守恒定律的应用
考点四 不含弹簧的多物体系统机械能守恒
考点五 含弹簧的系统机械能守恒
考点六 非质点类机械能守恒
考点一 重力势能、重力做的功、重力势能的变化、弹性势能、机械能
1.重力势能的表达式:Ep=mgh(h为物体相对于参考平面的高度,参考平面上方的物体重力势能为正,参考平面下方的物体重力势能为负)
重力势能的特点:重力势能的大小与参考平面的选取有关。
2.重力做的功:WG=mgh(h为物体在竖直方向变化的高度,物体高度降低重力做正功,高度升高重力做负功)
重力做功的特点:只与始、末位置的高度差有关,与路径无关。
3.重力势能的变化:ΔEp=mgh(h为物体在竖直方向变化的高度)
重力势能变化的特点:只与始、末位置的高度差有关,与参考平面的选取无关。
4.弹性势能
1)定义:发生弹性形变的物体各部分之间由于有弹力的相互作用而具有的势能。
2)弹簧弹性势能的表达式:EP=k x2(对同一弹簧,形变量相同则弹性势能相同)。
5.机械能
1)定义:重力势能、弹性势能与动能统称为机械能
2)机械能的定义式:E=EK+EP(EK为动能,EP包括重力势能和弹性势能)
1.关于重力势能,下列说法中正确的是( )
A.物体的位置一旦确定,它的重力势能的大小也随之确定
B.物体与零势能面的距离越大,它的重力势能也越大
C.一个物体的重力势能从-5 J变化到-3 J,重力势能减少了
D.重力势能的减少量等于重力对物体做的功
2.一个质量为0.5kg的小球从5m高处自由下落,着地后反弹起1m,取地面为参考平面,并且g取10m/s2,则( )
A.初、末位置物体的重力势能分别为25J和-5J
B.在下落和反弹过程中重力做功分别为25J和5J
C.由初位置到末位置重力做功20J
D.重力做的功等于末位置重力势能减初位置的重力势能
考点二 机械能守恒定律及机械能守恒的判断
1.内容:在只有重力或弹力做功的物体系统内,动能与势能可以相互转化,但机械能的总量保持不变.
2.机械能守恒的条件:只有重力、系统内弹力做功.
3.机械能是否守恒的判断方法
1)用定义判断:E=EK+EP ,根据EK和EP的变化判断机械能是否守恒.
2)用机械能守恒条件判断是否守恒.
3)用能量转化来判断:若物体或系统中只有动能和势能的相互转化而无机械能与其他形式的能的转化,则物体或系统机械能守恒.
3.如图所示,弹簧固定在地面上,一小球从它的正上方A处自由下落,到达B处开始与弹簧接触,到达C处速度为0,不计空气阻力,则在小球从B到C的过程中( )
A.弹簧的弹性势能先增大后减小B.小球到达B处时动能达最大值
C.小球的机械能逐渐减小D.小球的机械能守恒
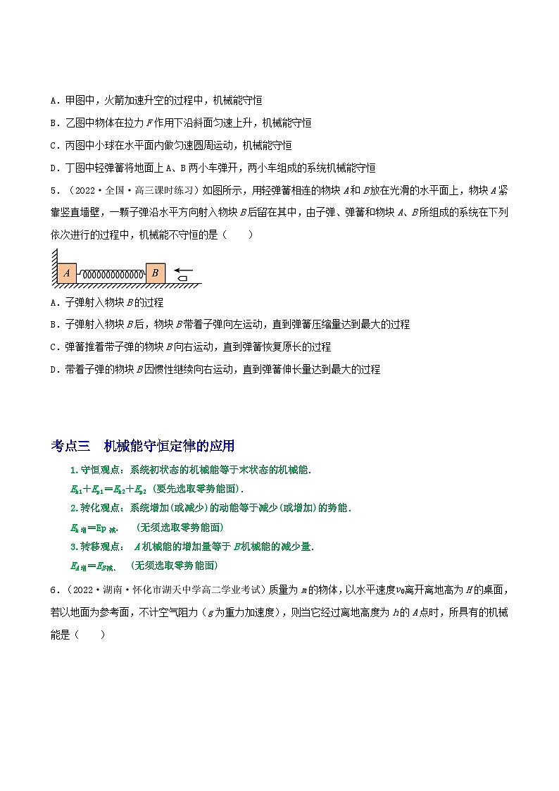
4.如图所示,下列关于机械能守恒的判断正确的是( )
A.甲图中,火箭加速升空的过程中,机械能守恒
B.乙图中物体在拉力F作用下沿斜面匀速上升,机械能守恒
C.丙图中小球在水平面内做匀速圆周运动,机械能守恒
D.丁图中轻弹簧将地面上A、B两小车弹开,两小车组成的系统机械能守恒
5.(2022·全国·高三课时练习)如图所示,用轻弹簧相连的物块A和B放在光滑的水平面上,物块A紧靠竖直墙壁,一颗子弹沿水平方向射入物块B后留在其中,由子弹、弹簧和物块A、B所组成的系统在下列依次进行的过程中,机械能不守恒的是( )
A.子弹射入物块B的过程
B.子弹射入物块B后,物块B带着子弹向左运动,直到弹簧压缩量达到最大的过程
C.弹簧推着带子弹的物块B向右运动,直到弹簧恢复原长的过程
D.带着子弹的物块B因惯性继续向右运动,直到弹簧伸长量达到最大的过程
考点三 机械能守恒定律的应用
1.守恒观点:系统初状态的机械能等于末状态的机械能.
Ek1+Ep1=Ek2+Ep2 (要先选取零势能面).
2.转化观点:系统增加(或减少)的动能等于减少(或增加)的势能.
Ek增=Ep减. (无须选取零势能面)
3.转移观点: A机械能的增加量等于B机械能的减少量.
EA增=EB减. (无须选取零势能面)
6.(2022·湖南·怀化市湖天中学高二学业考试)质量为m的物体,以水平速度v0离开离地高为H的桌面,若以地面为参考面,不计空气阻力(g为重力加速度),则当它经过离地高度为h的A点时,所具有的机械能是( )
A.12mv02+mgℎB.12mv02−mgℎC.12mv02+mg(H+ℎ)D.12mv02+mgH
7.(2022·全国乙卷·T16)固定于竖直平面内的光滑大圆环上套有一个小环,小环从大圆环顶端P点由静止开始自由下滑,在下滑过程中,小环的速率正比于( )
A. 它滑过的弧长 B. 它下降的高度
C. 它到P点的距离D. 它与P点的连线扫过的面积
8.(2023·全国·高三专题练习)如图所示,在竖直平面内,某一游戏轨道由直轨道AB和“S”型光滑细管道BCDE平滑连接组成,两段圆弧半径相等,B、D等高,图中θ角均为37°,AB与圆弧相切,AM水平。直轨道AB底端装有弹射系统(弹簧长度很短,长度和质量不计,可以认为弹珠从A点射出),某次弹射系统将直径略小于管道内径的弹珠弹出,弹珠冲上直轨道AB后,到达B点的速度大小为vB=7m/s,然后进入“S”光滑细圆管道,最后从管道出口E点水平飞出,落到水平面上的G点(图中未画出)。已知弹珠的质量为m=5×10−3kg,B点的高度ℎ=0.9m,细圆管道圆弧半径R=0.5m,弹珠与轨道AB间的动摩擦因数μ=0.1,sin37°=0.6,cs37°=0.8。
(1)求弹射系统对弹珠做的功W0;
(2)求弹珠落到水平面上的G点时EG的水平距离L;
(3)若弹射系统对弹珠做的功W0不变,“S”型光滑细圆管道BCDE的圆弧半径R可调,求弹珠落地点到E点的最大水平距离x。
9.如图所示,一倾斜轨道AB,通过微小圆弧与足够长的水平轨道BC平滑连接,水平轨道与一半径为R=0.5m的光滑圆弧轨道相切于C点,圆弧轨道不会与其他轨道重合。A、B、C、D均在同一竖直面内。质量m=2kg的小球(可视为质点)压紧轻质弹簧并被锁定,解锁后小球v0=4m/s的速度离开弹簧,从光滑水平平台飞出,经A点时恰好无碰撞沿AB方向进如入倾斜轨道滑下。已知轨道AB长L=6m,与水平方向夹角θ=37∘,小球与轨道AB、BC间的动摩擦因数均为μ=0.5,g取10m/s2,sin37∘=0.6,cs37∘=0.8。求:
(1)未解锁时弹簧的弹性势能;
(2)小球在AB轨道上运动的加速度大小a;
(3)小球在A点和B点时速度的大小vA、vB;
(4)要使小球能够进入圆轨道且不脱离圆轨道,BC轨道长度d应满足什么条件。
考点四 不含弹簧的多物体系统机械能守恒
1.对于轻杆或绳与球组成的系统,忽略空气阻力和各种摩擦且没有其他力对系统做功,则系统机械能守恒。
2.利用Ek增=Ep减或EA增=EB减列式计算不需要选取参考平面,所以多物体系统机械能守恒一般选用这两种形式列式.
3.注意根据各物体在竖直方向的高度变化确定系统重力势能的变化.
4.注意确定用绳或杆相连接的物体间的速度关系.
1)如下图,轻绳连接的物体均沿绳的方向运动则绳两端的物体速度大小相等
2)如下图,轻杆连接的物体绕固定点转动
①杆对物体的作用力并不总是沿杆的方向,杆要对各物体做功,单个物体机械能不守恒.
②因为角速度相等,根据v=ωr知,v与r成正比.
(3)如下图,关联速度问题:沿绳(或沿杆)方向的分速度大小相等.
10.如图所示,可视为质点的小球A、B用不可伸长的细软轻线连接,跨过固定在地面上、半径为R的光滑圆柱,A的质量为B的两倍.当B位于地面上时,A恰与圆柱轴心等高.将A由静止释放,B上升的最大高度是( )
A.2R B.eq \f(5R,3)
C.eq \f(4R,3) D.eq \f(2R,3)
11.(多选)如图所示,质量均为m的小球A、B用长为L的细线相连,放在高为ℎ的光滑水平桌面上(L>2ℎ),A球刚好在桌边。若由静止释放两球,且A、B两球落地后均不再弹起,则下列说法正确的是( )
A.A球落地前的加速度为g2B.B球到达桌边的速度为2gℎ
C.A、B两球落地的水平距离为2ℎD.细线对B球做的功为12mgℎ
12.(多选)(2020·昆明质量检测)如图所示,质量为m的小环套在固定的光滑竖直杆上,一足够长且不可伸长的轻绳一端与小环相连,另一端跨过光滑的定滑轮与质量为M的物块相连,已知M=2 m。与定滑轮等高的A点和定滑轮之间的距离为3 m,定滑轮大小及质量可忽略。现将小环从A点由静止释放,小环运动到C点速度为0,重力加速度取g=10 m/s2,则下列说法正确的是( )
A.A、C间距离为4 m
B.小环最终静止在C点
C.小环下落过程中减少的重力势能始终等于物块增加的机械能
D.当小环下滑至绳与杆的夹角为60°时,小环与物块的动能之比为2∶1
13.(多选)如图所示在一个固定的十字架上(横竖两杆连结点为O点),小球A套在竖直杆上,小球B套在水平杆上,A、B两球通过转轴用长度为L的刚性轻杆连接,并竖直静止。由于微小扰动,B球从O点开始由静止沿水平杆向右运动。A、B两球的质量均为m,不计一切摩擦,小球A、B视为质点。在A球下滑到O点的过程中,下列说法中正确的是( )
A.在A球下滑到O点之前轻杆对B球一直做正功
B.小球A的机械能先减小后增大
C.A球运动到O点时的速度为eq \r(2gL)
D.B球的速度最大时,B球对水平杆的压力大小为2mg
14.质量分别为m和2m的两个小球P和Q,中间用轻质杆固定连接,杆长为L,在离P球eq \f(1,3)处有一个光滑固定转轴O,如图所示.现在把杆置于水平位置后自由释放,Q球顺时针摆动到最低位置,则(重力加速度为g)( )
A.小球P在最高位置的速度大小为eq \f(\r(gl),3)
B.小球Q在最低位置的速度大小为eq \r(\f(2gl,3))
C.小球P在此过程中机械能增加量为eq \f(4,9)mgL
D.小球Q在此过程中机械能减少eq \f(2,3)mgl
15.(2020·全国·高三专题练习)(多选)如图所示,在倾角θ=30°的光滑斜面上,放有两个质量分别为1 kg和2 kg的可视为质点的小球A和B,两球之间用一根长为L=0.2 m的轻杆相连,小球B到水平面的高度h=0.1 m。两球从静止开始下滑到光滑的水平面上,不计球与地面碰撞时的机械能损失,g取10 m/s2,则下列说法正确的是( )
A.下滑的整个过程中A球的机械能守恒
B.下滑的整个过程中两球组成的系统机械能守恒
C.两球在光滑水平面上运动时的速度大小为2 m/s
D.下滑的整个过程中杆对B球所做的功为23J
考点五 含弹簧的系统机械能守恒问题
1.由轻弹簧连接的物体系统,一般既有重力做功又有弹簧弹力做功,如果只有系统内物体的动能、重力势能和弹簧弹性势能相互转化,则总的机械能守恒。
2.对同一弹簧,弹性势能的大小只由弹簧的形变量决定,如果弹簧的形变量相同,无论弹簧伸长还是压缩弹性势能都相等。
3.物体运动的位移与弹簧的形变量或形变量的变化量有关。
16.(多选)如图所示,长为L的轻质光滑硬杆上端与质量为m的小球连接,下端与劲度系数为k的轻质弹簧拴接。小球靠在光滑的竖直墙上,弹簧放置在光滑的水平地面上,右端连接在墙角O。从A点静止释放小球时,弹簧处于原长,小球下降H时到达B点,此时速度最大,C点为最低点,AC距离为ℎ。已知弹簧的弹性势能与伸长量x、劲度系数k的关系为Ep=12kx2,重力加速度为g,下列说法正确的是( )
A.最大速度为vm=2gH−kH2m
B.刚释放瞬间小球加速度为g
C.D、E两点间的距离为2mgℎk
D.运动过程中,小球机械能守恒
17.如图所示,竖直轻弹簧固定在水平地面上,弹簧的劲度系数为k,原长为l。质量为m的铁球由弹簧的正上方h高处自由下落,与弹簧接触后压缩弹簧,当弹簧的压缩量为x时,铁球下落到最低点。在铁球下落的过程中,不计空气阻力,重力加速度为g,下列说法中不正确的是( )
A.铁球刚接触弹簧时,加速度向下,大小等于g
B.铁球动能最大时,距地面的高度为l−mgk
C.铁球的速度为零时,加速度向上,大小等于g
D.铁球的速度为零时,弹簧弹性势能为mg(ℎ+x)
18.如图所示,物体A、B通过细绳及轻质弹簧连接在光滑轻质定滑轮两侧,物体A、B的质量都为m.开始时细绳伸直,用手托着物体A使弹簧处于原长且A与地面的距离为h,物体B静止在地面上.放手后物体A下落,与地面即将接触时速度大小为v,此时物体B对地面恰好无压力,不计空气阻力,重力加速度为g,则下列说法正确的是( )
A.弹簧的劲度系数为eq \f(mg,h)
B.此时弹簧的弹性势能等于mgh+eq \f(1,2)mv2
C.此时物体B的速度大小也为v
D.此时物体A的加速度大小为g,方向竖直向上
19.(2022·重庆市育才中学高三模拟)(多选)如图所示,光滑竖直杆固定,杆上套一质量为m的环,环与轻弹簧一端相连,弹簧的另一端固定在O点,O点与B点在同一水平线上,BC>AB,AC=ℎ,环从A处由静止释放运动到B点时弹簧仍处于伸长状态,整个运动过程中弹簧始终处于弹性限度内,重力加速度为g,环从A处开始运动时的加速度大小为2g,则在环向下运动的过程中( )
A.环在B处的加速度大小为0B.环在C处的速度大小为2gℎ
C.环从B到C先加速后减速D.环的动能和弹簧弹性势能的和一直增大
20.(多选)如图所示,A、B两小球由绕过轻质定滑轮的细线相连,A放在固定的光滑斜面上,B、C两小球在竖直方向上通过劲度系数为k的轻质弹簧相连,C球放在水平地面上.现用手控制住A,并使细线刚刚拉直但无拉力作用,保证滑轮左侧细线竖直、右侧细线与斜面平行.已知A的质量为4m,B、C的质量均为m,重力加速度为g,细线与滑轮之间的摩擦不计,开始时整个系统处于静止状态.释放A后,A沿斜面下滑至速度最大时C恰好离开地面,不计空气阻力,在这一过程中A始终在斜面上,下列说法正确的是( )
A.释放A的瞬间,B的加速度为0.4g
B.C恰好离开地面时,A达到的最大速度为2geq \r(\f(m,5k))
C.斜面倾角α=45°
D.从释放A到C刚离开地面的过程中,A、B两小球组成的系统机械能守恒
21.如图所示,一劲度系数为k=100 N/m 的轻弹簧下端固定于倾角为θ=53°的光滑斜面底端,上端连接物块Q。一轻绳跨过定滑轮O,一端与物块Q连接,另一端与套在光滑竖直杆的物块P连接,定滑轮到竖直杆的距离为d=0.3 m。初始时在外力作用下,物块P在A点静止不动,OQ段轻绳与斜面平行,绳子张力大小为50 N。已知物块P的质量为m1=0.8 kg,物块Q的质量为m2=5 kg,不计滑轮大小及摩擦作用,取g=10 m/s2,sin 53°=0.8,cs 53°=0.6。现将物块P由静止释放,求:
(1)物块P位于A时,弹簧的伸长量x1;
(2)物块P上升h=0.4 m至与滑轮O等高的B点时的速度大小;
(3)物块P上升至B点过程中,轻绳拉力对其所做的功。
考点六 非质点类机械能守恒
1.一般选用Ek增=Ep减或EA增=EB减的形式(不用选择零势能面).
2.分析系统重力势能的变化量时,要确定好各部分的重心及重心高度的变化量.
3.分析系统动能变化量时,要注意确定速度的大小.
4.分析系统重力势能的变化量和动能变化量时,要确定好各自对应的质量.
22.(多选)如图所示,一条长为L的均匀金属链条,有一半长度在光滑倾斜木板上,木板倾角为30°,木板长度是2L,另一半沿竖直方向下垂在空中,左侧水平桌面足够长且光滑,当链条从静止释放后,下列说法正确的是( )
A.链条沿斜面向下滑动
B.链条沿斜面向上滑动
C.链条全部离开斜面瞬间速度为13gL8
D.链条全部离开斜面瞬间速度为5gL8
23.如图,总长为l、质量为m的均匀软绳对称地挂在轻小滑轮上,用细线将质量也为m的物块与软绳连接.将物块由静止释放,直到软绳刚好全部离开滑轮,不计一切摩擦,重力加速度为g,则( )
A.刚释放时细线的拉力大小为mg
B.该过程中物块的机械能减少了eq \f(1,2)mgl
C.该过程中软绳的重力势能减少了eq \f(1,2)mgl
D.软绳离开滑轮时速度大小为eq \f(1,2)eq \r(3gl)
专题36 机械能守恒定律及其应用
考点一 重力势能、重力做的功、重力势能的变化、弹性势能、机械能
考点二 机械能守恒定律及机械能守恒的判断
考点三 机械能守恒定律的应用
考点四 不含弹簧的多物体系统机械能守恒
考点五 含弹簧的系统机械能守恒
考点六 非质点类机械能守恒
考点一 重力势能、重力做的功、重力势能的变化、弹性势能、机械能
1.重力势能的表达式:Ep=mgh(h为物体相对于参考平面的高度,参考平面上方的物体重力势能为正,参考平面下方的物体重力势能为负)
重力势能的特点:重力势能的大小与参考平面的选取有关。
2.重力做的功:WG=mgh(h为物体在竖直方向变化的高度,物体高度降低重力做正功,高度升高重力做负功)
重力做功的特点:只与始、末位置的高度差有关,与路径无关。
3.重力势能的变化:ΔEp=mgh(h为物体在竖直方向变化的高度)
重力势能变化的特点:只与始、末位置的高度差有关,与参考平面的选取无关。
4.弹性势能
1)定义:发生弹性形变的物体各部分之间由于有弹力的相互作用而具有的势能。
2)弹簧弹性势能的表达式:EP=k x2(对同一弹簧,形变量相同则弹性势能相同)。
5.机械能
1)定义:重力势能、弹性势能与动能统称为机械能
2)机械能的定义式:E=EK+EP(EK为动能,EP包括重力势能和弹性势能)
1.关于重力势能,下列说法中正确的是( )
A.物体的位置一旦确定,它的重力势能的大小也随之确定
B.物体与零势能面的距离越大,它的重力势能也越大
C.一个物体的重力势能从-5 J变化到-3 J,重力势能减少了
D.重力势能的减少量等于重力对物体做的功
【答案】D
【解析】 物体的重力势能与参考面有关,同一物体在同一位置相对不同的参考面时,重力势能不同,选项A错误;物体在零势能面以上,与零势能面的距离越大,重力势能越大,物体在零势能面以下,与零势能面的距离越大,重力势能越小,选项B错误;重力势能中的正、负号表示大小,-5 J的重力势能小于-3 J的重力势能,选项C错误;重力做的功量度了重力势能的变化,选项D正确。
2.一个质量为0.5kg的小球从5m高处自由下落,着地后反弹起1m,取地面为参考平面,并且g取10m/s2,则( )
A.初、末位置物体的重力势能分别为25J和-5J
B.在下落和反弹过程中重力做功分别为25J和5J
C.由初位置到末位置重力做功20J
D.重力做的功等于末位置重力势能减初位置的重力势能
【答案】C
【解析】 A.初位置物体的重力势能为 EP1=mgℎ1=0.5×10×5J=25J
末位置物体的重力势能为 EP2=mgℎ2=0.5×10×1J=5J 故A错误;
B.在下落过程中重力做功 W1=mgℎ1=0.5×10×5J=25J
在反弹过程中重力做功 W2=−mgℎ2=−0.5×10×1J=−5J 故B错误;
C.由初位置到末位置重力做功 W=mgℎ1−ℎ2=20J 故C正确;
D.根据功能关系可知,重力做的功等于初位置重力势能减末位置的重力势能,故D错误。
考点二 机械能守恒定律及机械能守恒的判断
1.内容:在只有重力或弹力做功的物体系统内,动能与势能可以相互转化,但机械能的总量保持不变.
2.机械能守恒的条件:只有重力、系统内弹力做功.
3.机械能是否守恒的判断方法
1)用定义判断:E=EK+EP ,根据EK和EP的变化判断机械能是否守恒.
2)用机械能守恒条件判断是否守恒.
3)用能量转化来判断:若物体或系统中只有动能和势能的相互转化而无机械能与其他形式的能的转化,则物体或系统机械能守恒.
3.如图所示,弹簧固定在地面上,一小球从它的正上方A处自由下落,到达B处开始与弹簧接触,到达C处速度为0,不计空气阻力,则在小球从B到C的过程中( )
A.弹簧的弹性势能先增大后减小B.小球到达B处时动能达最大值
C.小球的机械能逐渐减小D.小球的机械能守恒
【答案】C
【解析】 A.小球从B到C的过程中,弹簧形变量越来越大,弹性势能越来越大,故A错误;
B.小球到达B处时,弹簧弹力小于重力,小球合力向下,可知小球还向下加速,动能还在增大,直到弹簧弹等于重力,动能才达到最大,故B错误;
CD.小球从B到C的过程中,弹簧形变量越来越大,弹性势能越来越大;而小球与弹簧组成的系统机械能守恒,所以小球的机械能逐渐减小,故D错误,C正确;
4.如图所示,下列关于机械能守恒的判断正确的是( )
A.甲图中,火箭加速升空的过程中,机械能守恒
B.乙图中物体在拉力F作用下沿斜面匀速上升,机械能守恒
C.丙图中小球在水平面内做匀速圆周运动,机械能守恒
D.丁图中轻弹簧将地面上A、B两小车弹开,两小车组成的系统机械能守恒
【答案】C
【解析】 A.甲图中,火箭加速升空,动能增加,重力势能增加,火箭的机械能是增加的,A错误;
B.物体匀速运动上升,动能不变,重力势能增加,则机械能必定增加, B错误;
C.小球在做圆锥摆的过程中,细线的拉力不做功,机械能守恒,C正确;
D.轻弹簧将A、B两小车弹开,弹簧的弹力对两小车做功,则两车组成的系统机械能不守恒,但对两小车和弹簧组成的系统机械能守恒,D错误。
5.(2022·全国·高三课时练习)如图所示,用轻弹簧相连的物块A和B放在光滑的水平面上,物块A紧靠竖直墙壁,一颗子弹沿水平方向射入物块B后留在其中,由子弹、弹簧和物块A、B所组成的系统在下列依次进行的过程中,机械能不守恒的是( )
A.子弹射入物块B的过程
B.子弹射入物块B后,物块B带着子弹向左运动,直到弹簧压缩量达到最大的过程
C.弹簧推着带子弹的物块B向右运动,直到弹簧恢复原长的过程
D.带着子弹的物块B因惯性继续向右运动,直到弹簧伸长量达到最大的过程
【答案】 A
【解析】 A.子弹射入物块B的过程中,由于要克服子弹与物块之间的滑动摩擦力做功,一部分机械能转化为内能,所以系统机械能不守恒,故A正确;
BCD.子弹和物块B达到共同速度以后一起向左压缩弹簧、弹簧推着带子弹的物块B向右运动过程中,以及带着子弹的物块B因惯性继续向右运动的过程中,系统内部只有弹簧弹力做功,系统动能与弹性势能相互转化,系统机械能守恒,BCD错误。故选A。
考点三 机械能守恒定律的应用
1.守恒观点:系统初状态的机械能等于末状态的机械能.
Ek1+Ep1=Ek2+Ep2 (要先选取零势能面).
2.转化观点:系统增加(或减少)的动能等于减少(或增加)的势能.
Ek增=Ep减. (无须选取零势能面)
3.转移观点: A机械能的增加量等于B机械能的减少量.
EA增=EB减. (无须选取零势能面)
6.(2022·湖南·怀化市湖天中学高二学业考试)质量为m的物体,以水平速度v0离开离地高为H的桌面,若以地面为参考面,不计空气阻力(g为重力加速度),则当它经过离地高度为h的A点时,所具有的机械能是( )
A.12mv02+mgℎB.12mv02−mgℎC.12mv02+mg(H+ℎ)D.12mv02+mgH
【答案】D
【解析】依题意,以地面为参考面,其初始状态的机械能为 E=12mv02+mgH
因不计空气阻力,则物体运动过程机械能守恒,所以当它经过A点时,所具有的机械能为 12mv02+mgH。
故选D。
7.(2022·全国乙卷·T16)固定于竖直平面内的光滑大圆环上套有一个小环,小环从大圆环顶端P点由静止开始自由下滑,在下滑过程中,小环的速率正比于( )
A. 它滑过的弧长 B. 它下降的高度
C. 它到P点的距离D. 它与P点的连线扫过的面积
【答案】C
【解析】 如图所示
设圆环下降的高度为,圆环的半径为,它到P点的距离为,根据机械能守恒定律得
由几何关系可得
联立可得
可得 故选C。
8.(2023·全国·高三专题练习)如图所示,在竖直平面内,某一游戏轨道由直轨道AB和“S”型光滑细管道BCDE平滑连接组成,两段圆弧半径相等,B、D等高,图中θ角均为37°,AB与圆弧相切,AM水平。直轨道AB底端装有弹射系统(弹簧长度很短,长度和质量不计,可以认为弹珠从A点射出),某次弹射系统将直径略小于管道内径的弹珠弹出,弹珠冲上直轨道AB后,到达B点的速度大小为vB=7m/s,然后进入“S”光滑细圆管道,最后从管道出口E点水平飞出,落到水平面上的G点(图中未画出)。已知弹珠的质量为m=5×10−3kg,B点的高度ℎ=0.9m,细圆管道圆弧半径R=0.5m,弹珠与轨道AB间的动摩擦因数μ=0.1,sin37°=0.6,cs37°=0.8。
(1)求弹射系统对弹珠做的功W0;
(2)求弹珠落到水平面上的G点时EG的水平距离L;
(3)若弹射系统对弹珠做的功W0不变,“S”型光滑细圆管道BCDE的圆弧半径R可调,求弹珠落地点到E点的最大水平距离x。
【答案】(1)0.0685J;(2)1.2m;(3)1.25m
【解析】 (1)A→B过程,由动能定理有 −mgℎ−μmgcs37°ℎsin37°=12mvB2−12mvA2
弹射系统对弹珠做的功 W0=12mvA2−0
代入数据得 W0=0.0685J
由轨道BD关于竖直线CO1对称,即B、D等高,
由几何关系可得,B、E的高度差为 ℎ1=R(1−cs37°)=0.2R
B→E过程,由机械能守恒有 mgℎ1=12mvE2−12mvB2
E→G过程,由平抛运动位移公式可得 L=vEt,ℎ−R(1−cs37°)=12gt2
解得弹珠落到水平面上的G点时,E与G的水平距离为 L=1.2m
(3)若R可调,B→E过程,由机械能守恒有 mgR′1−cs37°=12mv′E2−12mvB2
解得 v′E=7+4R′
E→G过程,由平抛运动位移公式可得 ℎ−R'(1−cs37°)=12gt′2
解得 t′=0.9−0.2R'5
故平抛水平位移为 x′=v′Et′=110(7+4R′)(18−4R′)
当 R′=118m时,x′取到最大值,最大值为 xmax=1.25m
9.如图所示,一倾斜轨道AB,通过微小圆弧与足够长的水平轨道BC平滑连接,水平轨道与一半径为R=0.5m的光滑圆弧轨道相切于C点,圆弧轨道不会与其他轨道重合。A、B、C、D均在同一竖直面内。质量m=2kg的小球(可视为质点)压紧轻质弹簧并被锁定,解锁后小球v0=4m/s的速度离开弹簧,从光滑水平平台飞出,经A点时恰好无碰撞沿AB方向进如入倾斜轨道滑下。已知轨道AB长L=6m,与水平方向夹角θ=37∘,小球与轨道AB、BC间的动摩擦因数均为μ=0.5,g取10m/s2,sin37∘=0.6,cs37∘=0.8。求:
(1)未解锁时弹簧的弹性势能;
(2)小球在AB轨道上运动的加速度大小a;
(3)小球在A点和B点时速度的大小vA、vB;
(4)要使小球能够进入圆轨道且不脱离圆轨道,BC轨道长度d应满足什么条件。
【答案】(1)16J;(2)2m/s2;(3)5m/s;7m/s;(4)0AB,则环从A到C弹簧的弹性势能增大,
根据环和弹簧组成的系统机械能守恒得 mgℎ=12mvC2+ΔEp
因为 ΔEp>0
则 mgℎ>12mvC2
所以 vC12mgsin30° 可知,链条沿斜面上滑,选项B正确,A错误;
CD.由机械能守恒定律可知 12mg(34L−14Lsin30∘)=12mv2
解得 v=5gL8 选项C错误,D正确。
23.如图,总长为l、质量为m的均匀软绳对称地挂在轻小滑轮上,用细线将质量也为m的物块与软绳连接.将物块由静止释放,直到软绳刚好全部离开滑轮,不计一切摩擦,重力加速度为g,则( )
A.刚释放时细线的拉力大小为mg
B.该过程中物块的机械能减少了eq \f(1,2)mgl
C.该过程中软绳的重力势能减少了eq \f(1,2)mgl
D.软绳离开滑轮时速度大小为eq \f(1,2)eq \r(3gl)
【答案】D
【解析】刚释放时,物块有加速度,mg-FT=ma,故细线的拉力小于mg,故A错误;物块的重力势能减少eq \f(1,2)mgl,但物块也获得了速度,即动能增加,故机械能损失小于eq \f(1,2)mgl,故B错误;因为软绳均匀,把软绳的重心看作在软绳的中点,所以软绳的重心向下移动了eq \f(1,4)l,故软绳减少的重力势能为eq \f(1,4)mgl,故C错误;由能量守恒得mg ·eq \f(1,2)l+eq \f(1,4)mgl=eq \f(1,2)×2mv2,解得速度大小为eq \f(1,2)eq \r(3gl),故D正确.
相关试卷
这是一份高考物理一轮复习重难点逐个突破专题35动能定理及其应用(原卷版+解析),共27页。
这是一份高考物理一轮复习重难点逐个突破专题34功功率车船的两种启动方式(原卷版+解析),共23页。
这是一份高考物理一轮复习重难点逐个突破专题32天体质量密度的计算宇宙速度卫星的追及问题(原卷版+解析),共20页。

