所属成套资源:统编版政治必修4哲学与文化教案全套
高中政治 (道德与法治)人教统编版必修4 哲学与文化运动的规律性教案设计
展开这是一份高中政治 (道德与法治)人教统编版必修4 哲学与文化运动的规律性教案设计,共12页。教案主要包含了课标要求,教材分析,教学目标,核心素养,教学重点,教学难点,教学方法,教学过程等内容,欢迎下载使用。
表明坚持一切从实际出发、实事求是的态度。
【教材分析】
本单元以“探索世界与把握规律”为核心内容,探究世界的本原是什么,我们应该如何看待世界和人的价值等。通过对比得出结论:马克思主义哲学是科学的世界观和方法论,是美好生活的向导。
第二课“探究世界的本质”主要内容是探究世界的本质以及人与世界的关系,落脚点是坚持辩证唯物论。
学习本课,对于我们正确理解和坚持党的思想路线、鉴定马克思主义和无神论立场,都有重要意义。
第二框“运动的规律性”,在上节课帮助学生认识到世界的本质是物质以后, 这节课主要是讲物质和运动的关系,以及所有的运动都有其自身的规律,帮助学生树立正确世界观,同时也为第三课的学习:把握世界的规律做铺垫,所以说本课有承上启下的作用。
【教学目标】
(1) 了解运动的含义,理解物质与运动的关系。
(2) 了解规律的含义,理解规律的客观性与普遍性。.
(3) 了解主观能动性的表现,理解尊重客观规律是正确发挥主观能动性的前提条件。
(4)理解一切从实际出发,实事求是的含义与要求。
【核心素养】
1政治认同:坚持唯物主义,树立正确的世界观。尊重自然和社会发展的客观规律,做到尊重客观规律与发挥主观能动性相结合。
2.科学精神:坚持唯物主义的基本观点,尊重自然和社会发展的客观规律。理解一切从实际出发、实事求是的哲学依据和内涵,能够认识和分辨主观主义、教条主义和经济主义的弊端。
3.公共参与:学习和生活中能够作出理性的判断与选择,以负责任的态度和行动促进社会和谐。
【教学重点】理解一切从实际出发,实事求是的含义与要求。
【教学难点】了解主观能动性的表现,理解尊重客观规律是正确发挥主观能动性的前提条件。
【教学方法】合作探究法与讲授分析法相结合
【教学过程】
导入新课:视频分析《峰珠穆朗玛峰的海拔高度不断变化》
思考:最高峰珠穆朗玛峰的海拔高度不断变化,体现了什么哲学道理?
生答:物质是运动的
师:物质是运动的,那么,什么是运动?物质是怎么运动的呢?有没有规律呢?带着这些问题,走进我们的课堂。
新课讲授:出示课题——运动的规律性
第一幕:规律是客观的
议题一:物质、运动和规律之间的关系?
1、什么是运动?
2、物质与运动的关系是什么?
3、什么是规律?规律有什么特点?
探究活动一:图文分析
探究问题:从上面图文你能得出什么结论?
学生讨论回答:自然界处在不断地运动变化之中;人类社会是运动变化的。
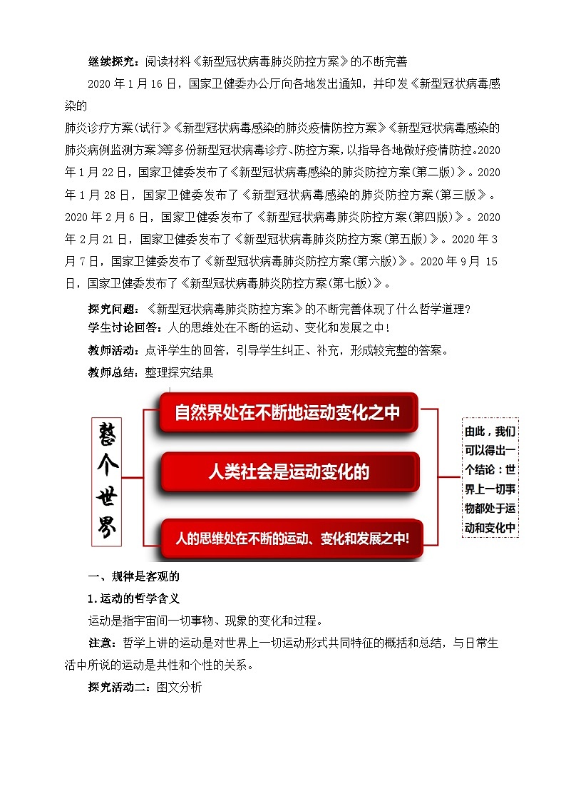
继续探究:阅读材料《新型冠状病毒肺炎防控方案》的不断完善
2020年1月16日,国家卫健委办公厅向各地发出通知,并印发《新型冠状病毒感染的
肺炎诊疗方案(试行》《新型冠状病毒感染的肺炎疫情防控方案》《新型冠状病毒感染的肺炎病例监测方案》等多份新型冠状病毒诊疗、防控方案,以指导各地做好疫情防控。2020年1月22日,国家卫健委发布了《新型冠状病毒感染的肺炎防控方案(第二版)》。2020年1月28日,国家卫健委发布了《新型冠状病毒感染的肺炎防控方案(第三版》。 2020年2月6日,国家卫健委发布了《新型冠状病毒肺炎防控方案(第四版)》。2020 年2月21日,国家卫健委发布了《新型冠状病毒肺炎防控方案(第五版)》。2020年3月7日,国家卫健委发布了《新型冠状病毒肺炎防控方案(第六版)》。2020年9月 15日,国家卫健委发布了《新型冠状病毒肺炎防控方案(第七版)》。
探究问题:《新型冠状病毒肺炎防控方案》的不断完善体现了什么哲学道理?
学生讨论回答:人的思维处在不断的运动、变化和发展之中!
教师活动:点评学生的回答,引导学生纠正、补充,形成较完整的答案。
教师总结:整理探究结果
一、规律是客观的
1.运动的哲学含义
运动是指宇宙间一切事物、现象的变化和过程。
注意:哲学上讲的运动是对世界上一切运动形式共同特征的概括和总结,与日常生活中所说的运动是共性和个性的关系。
探究活动二:图文分析
学生讨论回答:
探究问题:行星转运和铁生锈分别是什么运动?其载体分别是什么?
教师活动:点评学生的回答,引导学生纠正、补充,形成较完整的答案。
教师总结:整理分析探究过程
继续探究:出示第二组图片和表格
探究问题:人的生老病死的生命运动和人类社会从低级到高级的发展变化分别是什么运动?其载体分别是什么?
学生讨论回答:
继续探究:观看视频《对新冠肺炎血清的认识》
探究问题:对新冠肺炎血清的认识是什么运动?其载体是什么?
学生讨论回答:
教师活动:点评学生的回答,引导学生纠正、补充,形成较完整的答案。
教师总结:探究结果
2.物质与运动的关系:
(1)物质是运动的物质,运动是物质的根本属性和存在方式,(运动是永恒的、绝对的、无条件的),世界上不存在脱离运动的物质。
错误倾向:离开运动谈物质的形而上学观点——刻舟求剑。
(2)运动是物质的运动,物质是运动的承担者。
错误倾向:离开物质谈运动的唯心主义观点 —— 仁者心动
总结:本课原理一:物质与运动的关系原理
原理:(1)物质是运动的物质,运动是物质固有的根本属性和存在方式。(世界上不存在脱离运动的物质)。(2)运动是物质的运动。(根本不存在脱离物质的运动)
方法论:(1)要用运动、变化、发展的观点看问题;(2)反对两个错误倾向:离开运动谈物质的形而,上学观点及离开物质谈运动的唯心主义观点。
那么,物质的运动是杂乱无章的吗?
探究活动三:图文分析
探究问题:这些大自然的现象是什么在起作用?说明了什么哲学道理?
学生讨论回答:规律在起作用,自然界的运动是有规律的
继续探究:图文分析
探究问题:人类社会发展的由低级向高级发展的一般过程体现了什么哲学道理?
学生回答:人类社会的运动是有规律的
继续探究:图文分析
探究问题:遗忘的发展是“先快后慢”,艾宾浩斯遗忘曲线体现了什么哲学道理?
学生回答:人的思维运动是有规律的
教师活动:点评学生的回答,引导学生纠正、补充,形成较完整的答案。
教师总结:整理分析过程
3.规律的含义:
物质运动不是杂乱无章的,而是有其客观规律。
规律是事物运动过程中固有的、本质的、必然的、稳定的联系。
小试牛刀:
探究活动四:出示两人们所熟知的案例
探究问题:这些案例给与我们什么警示?
学生讨论回答
教师活动:点评学生的回答,引导学生纠正、补充,形成较完整的答案。
教师总结:结论——规律是客观的,不以人的意志为转移
4.规律的特点:
(1)规律具有客观性。不以人的意志为转移,不能被创造,也不能被消灭。
(2)规律具有普遍性。自然界、人类社会和人的思维,在其运动、变化和发展过程中,都遵循其固有的规律。
所以,人类只能被规律支配吗?
第二幕:正确发挥主观能动性
议题二:怎样正确发挥主观能动性?
1、人的意识活动有哪些特点?意识的特点让人类能做到什么?
2、人的主观能动性作用表现在哪些方面?
3、为什么要尊重规律?
探究活动五:视频分析《袁隆平院士一生追梦》
探究问题:①袁隆平院士一生追梦的过程,体现出人的意识活动有哪些特点?这些特点让人类能做到什么?
②袁院士的研究成果改写了人类饥饿历史,充分说明了人的意识有何作用?
③袁为什么说1959年的天灾——干旱,是人造成的?
学生讨论回答
教师活动:点评学生的回答,引导学生纠正、补充,形成较完整的答案。
教师总结:提取视频关键信息,回答探究问题
①袁隆平院士一生追梦的过程,体现出人的意识活动有哪些特点?这些意识的特点让人类能做到什么?
②袁院士的研究成果改写了人类饥饿历史,充分说明了人的意识有何作用?
③袁为什么说1959年的天灾——干旱,是人造成的?
二、正确发挥主观能动性
1.人能够能动地认识世界
意识活动具有目的性、自觉选择性和主动创造性。它不仅可以认识事物的外部现象,而且能够把握深藏于事物内部的本质和规律。世界上只有尚未认识之物,没有不可认识之物
注意:意识活动具有目的性、自觉选择性和主动创造性,区别于动物的本能活动,动物的活动是无目的本能的活动,也不同于动物的适应性活动
2.人能够能动的改造世界
意识不仅能够能动地反映客观世界,而且可以能动地指导人们改造世界,即通过实践把观念的东西变成现实的东西,创造出符合人的目的的客观事物。
注意:①意识不能直接引起客观事物的变化,而是通过指导人们实践才能引起物质形态的变化。②正确的意识能促进事物的发展;错误的意识会阻碍事物的发展。
3.尊重客观规律是正确发挥主观能动性的前提条件
意识的能动性受到客观规律的制约
(1)符合客观规律的正确意识,才能有效发挥意识的能动作用,正确指导人们的实践,达到改造世界的预期目标;(符合客观规律的正确意识促进事物的发展)
(2)违背客观规律的错误意识,会导致实践的失败,会对事物的发展产生阻碍作用。(违背客观规律的错误意识阻碍事物的发展)
总结:本课原理二:客观规律与主观能动性的辩证关系
原理:①规律是普遍的、客观的,尊重客观规律是正确发挥主观能动性的前提条件;
②人可以发挥主观能动性认识和利用规律:
●符合客观规律的正确意识,可以正确指导实践,实现改造世界的预期目标;
●错误意识则会导致实践失败,阻碍事物的发展。
方法论:①必须尊重规律;
②重视意识的作用,树立正确的意识,克服错误的意识;
③把尊重客观规律和发挥主观能动性结合起来。
第三幕:一切从实际出发, 实事求是
议题三:怎样理解“一切从实际出发、实事求是”?
1、什么是“一切从实际出发、实事求是”?
2、为什么要“一切从实际出发 实事求是”?
3、如何做到“一切从实际出发、实事求是”?
探究活动六:续根据前面视频,提出探究问题
探究问题:袁隆平院士为什么始终坚持真理,讨厌吹牛?对比袁隆平的“禾下秉凉梦”和大跃进的“亩产万斤梦”从中得到什么启发?
学生讨论回答:在从横向人类社会构成的角度证明。
教师活动:点评学生的回答,引导学生纠正、补充,形成较完整的答案。
教师总结:提取关键信息,分析回答探究问题。
一切从实际出发, 实事求是
1.一切从实际出发的含义(是什么?)
一切要从实际出发,实事求是,就是要尊重物质运动的客观规律,从客观存在的事物出发,经过调查研究,找出事物本身固有的规律性,作为我们行动的依据。
2.一切从实际出发 实事求是的原因(为什么)?
世界是物质的世界,物质决定意识,物质运动是有规律的,规律具有客观性、普遍性。
3.一切从实际出发 实事求是的要求(如何做?)
(1)要尊重客观规律,从客观存在的事物出发。(尊重客观)
(2)它要求我们不断解放思想,与时俱进,以求真务实的精神探求事物的本质和规律,在实践中检验和发展真理.(发挥主观)
(3)要把发挥主观能动性和尊重客观规律结合起来,把高度的革命热情同严谨踏实的科学态度结合起来.(主客观结合)
(4)既要反对夸大意识能动作用的唯意志主义(主观主义),又要反对片面强调客观条件,安于现状、因循守旧、无所作为的思想。(形而上学)(反对主观主义和形而上学)
总结:本课原理三:物质与意识的辩证关系[综合一、二框内容]
原理:①物质决定意识,意识是人脑对客观存在的反映;
②意识对物质具有能动作用,人能够能动地认识世界和改造世界:
●符合客观规律的正确意识,可以正确指导实践,实现改造世界的预期目标;
●错误意识则会导致实践失败,阻碍事物的发展。
方法论:①一切从实际出发,实事求是;
②重视意识的作用,树立正确的意识,克服错误的意识。
本课小结:
相关教案
这是一份高中政治 (道德与法治)人教统编版必修4 哲学与文化运动的规律性教案,共13页。教案主要包含了课标要求,教材分析,教学目标,核心素养,教学重点,教学难点,教学方法,教学过程等内容,欢迎下载使用。
这是一份人教统编版必修4 哲学与文化运动的规律性教学设计及反思,共3页。教案主要包含了教学目标,核心素养,教学重难点,教学过程等内容,欢迎下载使用。
这是一份政治 (道德与法治)必修4 哲学与文化运动的规律性教学设计及反思,共4页。教案主要包含了教材分析,学情分析,课程标准依据,核心素养,教学重点与难点,教学过程,教学板书等内容,欢迎下载使用。

