


还剩6页未读,
继续阅读
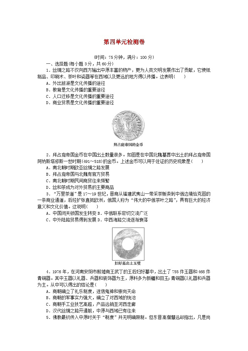
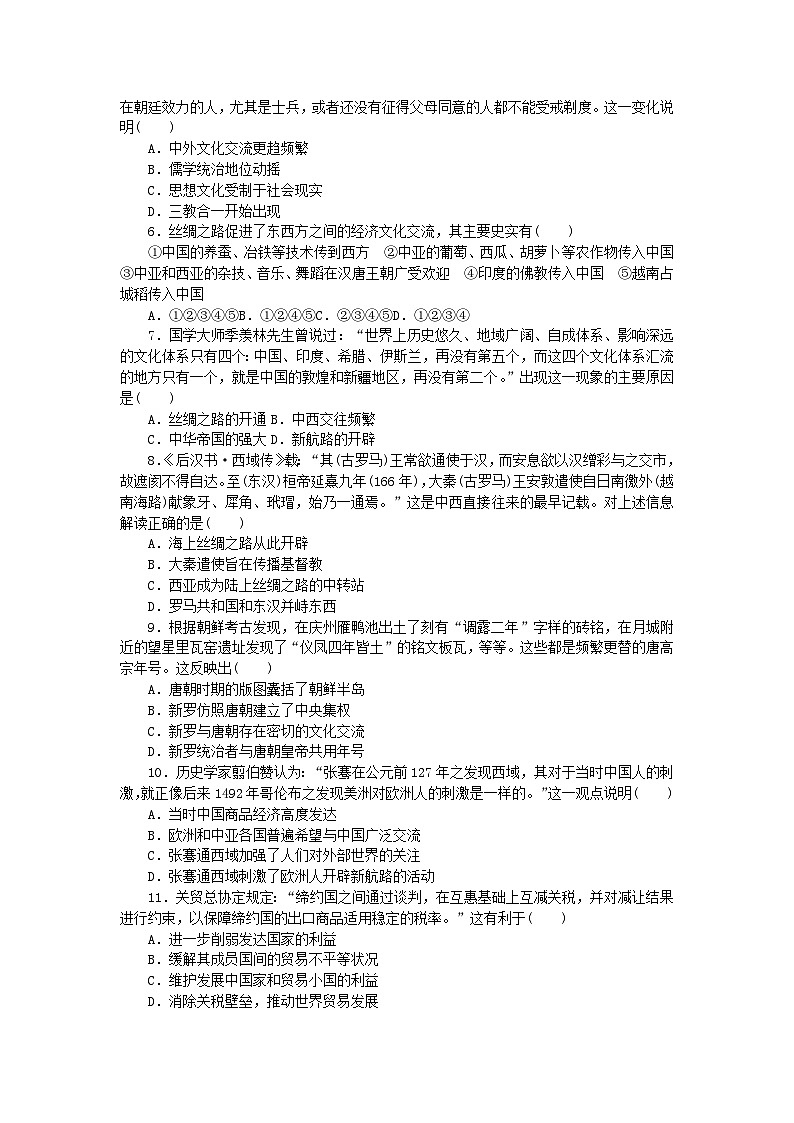
成套系列资料,整套一键下载
- 2023版新教材高中历史第四单元商路贸易与文化交流第10课近代以来的世界贸易与文化交流的扩展课时作业及解析(部编版选择性必修3) 试卷 0 次下载
- 2023版新教材高中历史第四单元商路贸易与文化交流第9课古代的商路贸易与文化交流课时作业及解析(部编版选择性必修3) 试卷 0 次下载
- 2023版新教材高中历史第五单元战争与文化交锋第12课近代战争与西方文化的扩张课时作业及解析(部编版选择性必修3) 试卷 0 次下载
- 2023版新教材高中历史第五单元战争与文化交锋第13课现代战争与不同文化的碰撞和交流课时作业及解析(部编版选择性必修3) 试卷 0 次下载
- 2023版新教材高中历史第五单元战争与文化交锋第11课古代战争与地域文化的演变课时作业及解析(部编版选择性必修3) 试卷 0 次下载
2023版新教材高中历史第四单元商路贸易与文化交流单元检测卷及解析(部编版选择性必修3)
展开相关资料
更多