江苏省宿迁市宿城区钟吾初级中学2023-2024学年九年级上学期期末道德与法治试题(原卷版+解析版)
展开江苏省宿迁市2023-2024学年九年级上学期期末道德与法治试题(原卷版+解析版): 这是一份江苏省宿迁市2023-2024学年九年级上学期期末道德与法治试题(原卷版+解析版),文件包含精品解析江苏省宿迁市2023-2024学年九年级上学期期末道德与法治试题原卷版docx、精品解析江苏省宿迁市2023-2024学年九年级上学期期末道德与法治试题解析版docx等2份试卷配套教学资源,其中试卷共18页, 欢迎下载使用。
57,江苏省宿迁市钟吾初级中学2023-2024学年七年级上学期期末道德与法治试题: 这是一份57,江苏省宿迁市钟吾初级中学2023-2024学年七年级上学期期末道德与法治试题,共4页。试卷主要包含了选择题,非选择题等内容,欢迎下载使用。
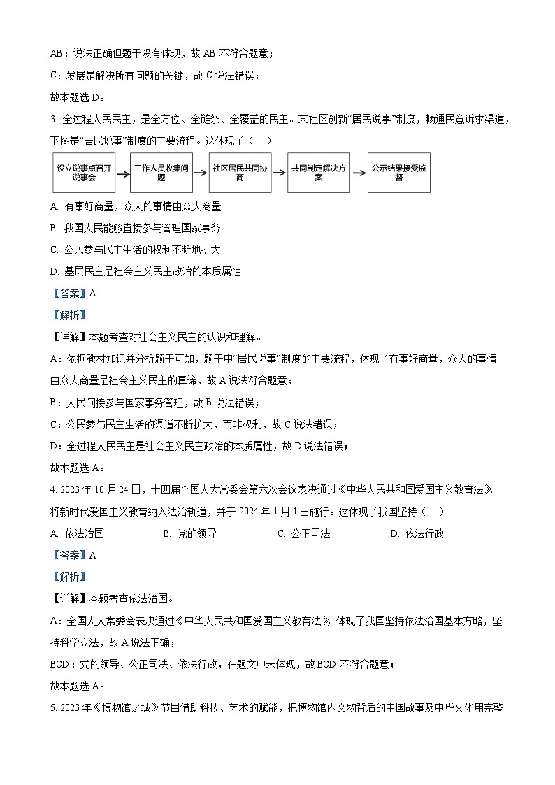
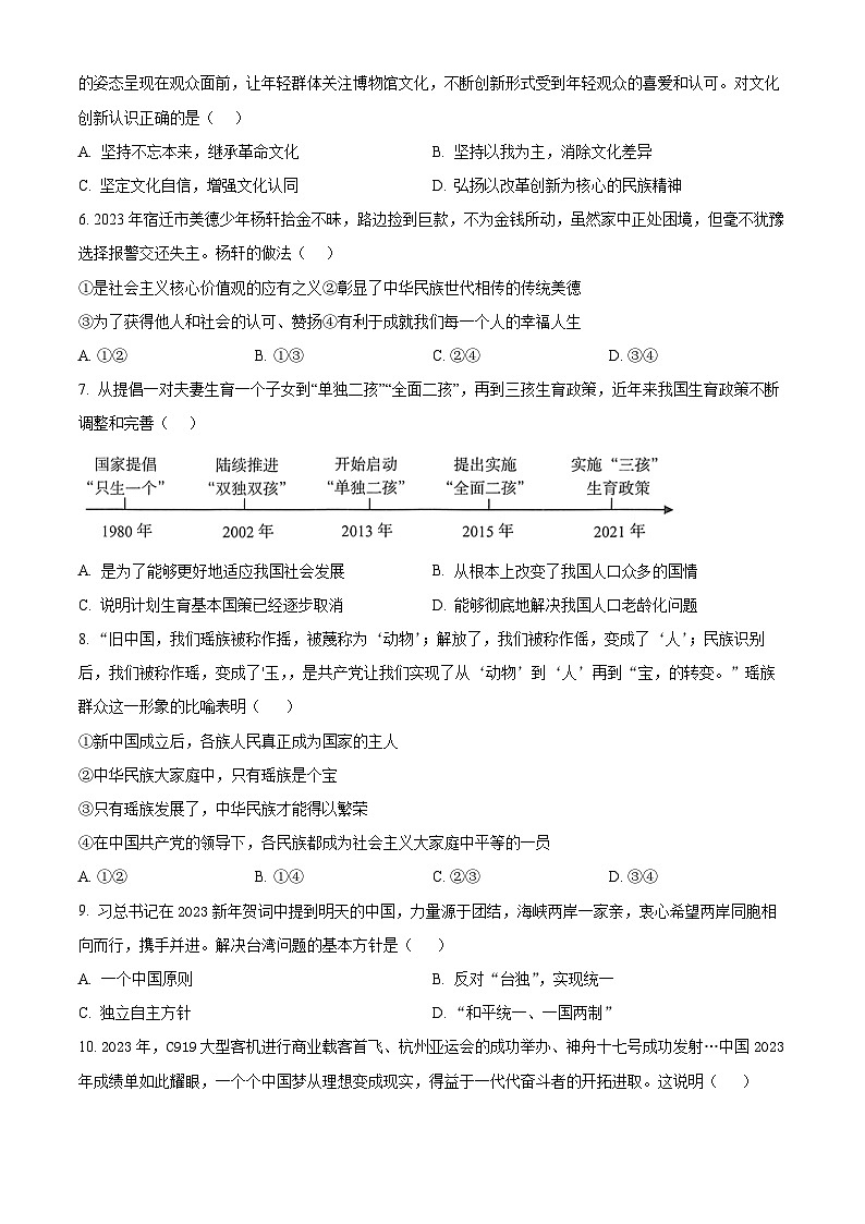
江苏省宿迁市宿城区钟吾初级中学2023-2024学年九年级上学期1月期末道德与法治试题: 这是一份江苏省宿迁市宿城区钟吾初级中学2023-2024学年九年级上学期1月期末道德与法治试题,共4页。

