


所属成套资源:2024年济南版生物七年级下册精品同步练习
济南版七年级下册第三单元第五章 人体生命活动的调节第一节 人体的激素调节练习题
展开
这是一份济南版七年级下册第三单元第五章 人体生命活动的调节第一节 人体的激素调节练习题,共9页。试卷主要包含了王大爷的身体出现了如下症状等内容,欢迎下载使用。
第一节 人体的激素调节
基础过关全练
知识点1 内分泌系统与激素
1.(2023湖南湘潭中考)王大爷的身体出现了如下症状:多尿、多饮、多食,尿液中出现大量泡沫,且蚂蚁喜食。王大爷身体内可能发生病变的部位是(B7235001) ( )
A.胰岛 B.垂体
C.甲状腺 D.肾上腺
2.(2022四川自贡中考)下列激素与内分泌腺的对应关系中,错误的是( )
A.肾上腺激素——肾上腺
B.胸腺激素——胸腺
C.生长激素——甲状腺
D.雄性激素——睾丸
知识点2 几种激素的调节作用
3.【时事热点·时政】(2023甘肃天水中考)教育部办公厅明确要求初中生每天睡眠时间应达9小时。充足的睡眠能使垂体分泌较多的促进生长发育的激素,该种激素是(B7235001) ( )
A.生长激素 B.甲状腺激素
C.肾上腺激素 D.胰岛素
4.【新独家原创】近年来,甲状腺结节患病率逐年攀升,影响人们的健康生活。下列有关甲状腺的说法中,有误的一项是(B7235001)( )
A.甲状腺能够分泌甲状腺激素
B.甲状腺激素能够促进人体的新陈代谢
C.甲状腺结节可能会导致甲状腺功能亢进或减退
D.甲状腺分泌的激素,能够抑制神经系统的兴奋性
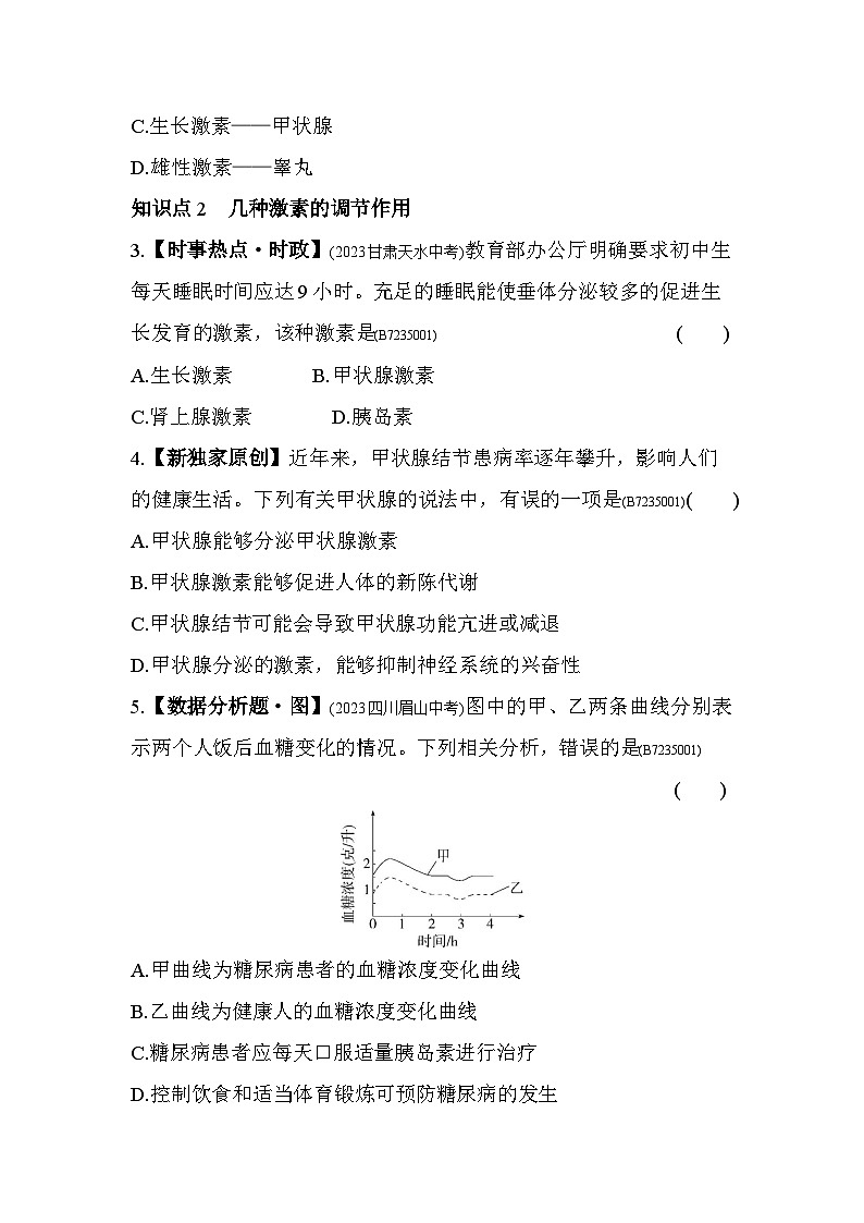
5.【数据分析题·图】(2023四川眉山中考)图中的甲、乙两条曲线分别表示两个人饭后血糖变化的情况。下列相关分析,错误的是(B7235001)
( )
A.甲曲线为糖尿病患者的血糖浓度变化曲线
B.乙曲线为健康人的血糖浓度变化曲线
C.糖尿病患者应每天口服适量胰岛素进行治疗
D.控制饮食和适当体育锻炼可预防糖尿病的发生
6.【新独家原创】随着人民生活质量的提高,糖尿病这个“甜蜜的杀手”正悄无声息地向我们走来。据报道,我国成年人糖尿病患病率约为12.8%,患者人数约为1.3亿,此外大约还有3.5亿人处于糖尿病前期状态。以下关于糖尿病和胰岛素的说法中,你认为有误的一项是 ( )
A.糖尿病的常见症状有多饮、多食、多尿以及消瘦等
B.胰岛素由胰岛分泌,能够调节糖在人体内的吸收、利用和转化
C.胰岛属于人体的内分泌腺,分泌的胰岛素由导管运输到小肠中
D.当人体内胰岛素分泌不足时会引发糖尿病
能力提升全练
7.【学科素养·生命观念】(2023山东烟台中考,4,★☆☆)球王梅西11岁时身高只有1.32米,依靠持续注射生长激素,才有了1.69米的身高。梅西少年时生长迟缓是 功能低下造成的。(B7235001) ( )
A.垂体 B.甲状腺
C.胰岛 D.肾上腺
8.【识图分析题·结构图】(2023青海果洛藏族自治州中考,10,★☆☆)人体内有多种多样的激素,都对生命活动起着重要的调节作用。如图是人体主要的内分泌腺示意图,下列说法正确的是(B7235001) ( )
A.①分泌生长激素,幼年时分泌不足易患侏儒症
B.②分泌甲状腺激素,幼年时分泌不足易患巨人症
C.③分泌胰岛素,分泌不足时易患大脖子病
D.④分泌雌性激素,分泌不足时易患糖尿病
9.【学科素养·生命观念】(2023山东泰安中考,7,★☆☆)激素在人体内含量极少,但对人体新陈代谢、生长发育和生殖等生命活动具有重要调节作用。下列叙述错误的是(B7235001) ( )
A.内分泌腺分泌的激素直接进入腺体内的毛细血管,随血液循环输送到全身各处
B.进入青春期的男孩第二性征越来越明显,与睾丸分泌的雄性激素有关
C.甲状腺激素分泌不足,会导致身体消瘦,情绪激动,心跳加快,血压升高
D.生长激素由垂体分泌,幼年时生长激素分泌异常会导致侏儒症或巨人症
10.【时事热点·新药研发】(2023山东潍城二模,7,★★☆)最近,科学家们研究发现了一种功能类似于胰岛素的真菌化合物,这一发现为治疗糖尿病的研究“开启了一扇全新之门”,未来它有可能使糖尿病患者只通过服药就能进行治疗,而不必再注射胰岛素。关于文中“真菌化合物”的推测,肯定错误的一项是(B7235001) ( )
A.该化合物的化学成分应该是蛋白质
B.该化合物是小分子有机物
C.该化合物可以直接被消化道吸收
D.该化合物具有降低血糖浓度的功能
11.(2023山东东平期中,8,★☆☆)下列腺体中,分泌物直接进入腺体内的毛细血管的是(B7235001) ( )
A.唾液腺、肠腺、垂体
B.肝脏、甲状腺、肾上腺
C.胰腺、胃腺、垂体
D.甲状腺、胰岛、卵巢
12.(2023山东莱芜期中,19,★☆☆)下列有关激素调节的叙述,不正确的是(B7235001) ( )
A.幼年时期生长激素分泌不足的人会患侏儒症
B.甲状腺受损的蝌蚪会发育成蛙
C.肾上腺激素能使人的心跳加快、血压升高
D.食物中经常缺碘的人会患地方性甲状腺肿
素养探究全练
13.【学科素养·探究实践】(2022山东泰安期中)某学习小组为了解甲状腺激素对蝌蚪生长发育的影响,取两个相同的玻璃缸贴上标签A、B,进行如下实验:
(1)在这个实验设计中,有两个步骤不够严谨:步骤 和步骤 。
(2)实验设计改进后,A缸和B缸是一组 实验,变量是 。本实验应多做几次,进行重复实验,取几次数据的平均值,目的是 。
(3)实验按修改后的方案进行,出现的实验结果是:A缸蝌蚪比B缸蝌蚪发育快。该实验得出的结论是: 。
(4)实验中,观察到A缸蝌蚪提前变成青蛙,但青蛙只有苍蝇大小。在养殖业中,有人为了获得高产,将动物激素添加到家畜、家禽的饲料中,你认为以下观点正确的是 (填字母)。
A.任意添加激素,提高产量,利国利民
B.任意添加激素危害人体健康
C.经常食用这些家禽和家畜的肉、蛋、奶可以强身健体
答案全解全析
基础过关全练
1.A 由胰岛分泌的胰岛素能够降低血糖浓度。人体的胰岛发生病变后,会造成胰岛素分泌不足,导致血糖浓度升高而超过正常值,一部分葡萄糖会随尿液排出体外,形成糖尿。由题干可知,王大爷表现的是糖尿病的症状,可能发生病变的部位是胰岛。
2.C 垂体能够分泌生长激素,C错误。
3.A 生长激素是由垂体分泌的,其作用是促进骨骼、内脏和全身生长,促进蛋白质合成,在人体生长发育中起着关键性作用。
4.D 甲状腺能够分泌甲状腺激素,甲状腺激素可促进人体的新陈代谢和生长发育,提高神经系统的兴奋性,A、B正确,D错误;甲状腺结节可能会导致甲状腺功能亢进或减退,C正确。
5.C 糖尿病患者应每天注射适量胰岛素进行治疗,胰岛素不能口服,C错误。
6.C 胰岛属于人体的内分泌腺,分泌的胰岛素直接进入腺体内的毛细血管,由血液运输到全身各处,C错误。
能力提升全练
7.A 梅西在11岁时被诊断为侏儒症,侏儒症的成因是幼年时体内缺乏垂体分泌的生长激素。
8.A 生长激素是由①垂体分泌的,有调节人体生长发育的作用,幼年时分泌不足易患侏儒症,A正确;②甲状腺分泌甲状腺激素,甲状腺激素能够促进新陈代谢和生长发育,人在幼年时期,甲状腺激素分泌不足会患呆小症,B错误;③胰岛分泌胰岛素,分泌不足时易患糖尿病,C错误;④睾丸分泌雄性激素,分泌不足会影响男性性发育和性成熟,D错误。
9.C 甲状腺激素分泌过多,会导致甲状腺功能亢进,患者食量大增而身体却逐渐消瘦,情绪激动,失眠健忘,心率和呼吸频率偏高,C错误。
10.A 由题意可知,这种真菌化合物有可能使糖尿病患者只通过服药就能进行治疗,说明这种化合物可能是小分子有机物,可以直接被消化道吸收,具有降低血糖浓度的功能。若该化合物的化学成分是蛋白质,则会在消化道中被分解而失去降血糖功效,A错误。
11.D 人体内有些腺体没有导管,它们的分泌物直接进入腺体内的毛细血管,并随着血液循环输送到全身各处,这类腺体叫做内分泌腺,如垂体、甲状腺、胸腺、胰岛、肾上腺、性腺(睾丸和卵巢)等;有些腺体如汗腺、唾液腺、肝脏、胃腺、肠腺等,它们的分泌物可以通过导管排出,这类腺体叫做外分泌腺,D正确。
12.B 如果蝌蚪的甲状腺受损,甲状腺激素的分泌就会受到影响,蝌蚪的变态发育就会受阻,不能发育成蛙,B错误。
素养探究全练
13.(1)三 四 (2)对照 甲状腺激素 减小实验误差 (3)甲状腺激素可以促进蝌蚪的生长发育 (4)B
解析 (1)在对照实验中,要求只能有一个实验变量,其他的条件应相同且适宜。所以,步骤四中A、B两缸加入的饲料应等量;步骤三中,作为实验材料的蝌蚪应为多只(10只及以上),数量太少,容易出现偶然性。(2)实验改进后,此实验为对照实验,其变量是甲状腺激素。做此类探究实验时,应多做几次,目的是减小实验误差,提高实验可信度,只进行一次实验可能具有偶然性。(3)由A缸蝌蚪比B缸蝌蚪发育快可得出结论:甲状腺激素可以促进蝌蚪的生长发育。(4)由A缸蝌蚪提前变成青蛙,但青蛙只有苍蝇大小的现象可以看出,对于一些激素应合理使用,否则容易造成一些生物生长异常。经常食用含有激素的食品,会造成人体内分泌紊乱,从而影响人体健康。
编号
大概念素养目标
对应新课标内容
对应试题
B7235001
结合具体实例,分析人体的神经系统、内分泌系统对机体内外环境变化所作出的反应,阐明其重要意义。
5.5.5甲状腺激素、胰岛素等激素参与人体生命活动的调节【P21】
P54T1;P54T3;
P54T4;P54T5
B7235002
运用结构与功能相适应的观念,分析由于机体特定结构受损可能导致的机体功能障碍或异常行为表现,提出相应的预防措施。
5.5.1神经系统由脑、脊髓及与它们相连的神经构成【P21】
P57T2;P57T4;
P57T6;P57T7
B7235003
描述反射弧的组成及反射的类型。
5.5.2反射是神经调节的基本方式,反射弧是反射的结构基础【P21】
P59T2;P59T3;
P59T5;P59T6
B7235004
描述眼和耳的结构与功能,阐明视觉和听觉的形成过程;学会科学用眼和用耳,保护眼和耳的健康。
5.5.4人体通过眼、耳等感觉器官获取外界信息,科学用眼和用耳能够保护眼和耳的健康【P21】
P61T1;P61T2;
P61T3;P61T4
实验步骤
A缸
B缸
步骤一
500毫升池塘水
500毫升池塘水
步骤二
水温25 ℃
水温25 ℃
步骤三
分别加入同期孵化出的蝌蚪各1只
步骤四
加入10克蝌蚪饲料
加入2克蝌蚪饲料
步骤五
加入少许甲状腺激素
不加甲状腺激素
步骤六
每天记录蝌蚪生长发育的情况
相关试卷
这是一份期中素养综合测试--济南版初中生物七年级下册同步练习,共8页。试卷主要包含了选择题,非选择题等内容,欢迎下载使用。
这是一份济南版第三节 安全用药巩固练习,共7页。试卷主要包含了关于非处方药的说法错误的是等内容,欢迎下载使用。
这是一份生物七年级下册第三单元第六章 免疫与健康第一节 人体的免疫功能课后练习题,共8页。试卷主要包含了人体具有保卫自身的三道防线等内容,欢迎下载使用。
