





山东省济宁市济宁学院附属中学2023-2024学年八年级上学期期末生物试题(原卷版+解析版)
展开第I卷(选择题50分)
一、单项选择题(每小题只有一个最佳答案,每小题2分,共50分)
1. “当你背单词时,阿拉斯加的鳕鱼正跃出水面;当你算数学时,南太平洋的海鸡正掠过海岸;当你晚自习时,地球的极圈正五彩斑斓;但少年,梦要你亲自实现,世界你要亲自去看……”。以下有关鳕鱼和海鸥的说法不正确的是( )
A. 鳕鱼用侧线感知水流方向
B. 海鸥是恒温动物
C. 鳕鱼前进的动力是由尾鳍的摆动提供的
D. 海鸥和鳕鱼都是卵生
【答案】C
【解析】
【分析】(1)鸟类的特征:有喙无齿,身体被覆羽毛,前肢特化为翼,长骨中空,心脏四起,用肺呼吸,有气囊辅助呼吸,体温恒定,卵生。
(2)鱼类的主要特征:鱼类终生生活在水中,身体呈梭形,体表大多覆盖着鳞片,用鳃呼吸,用鳍游泳。
【详解】A.鳕鱼属于鱼类,鱼在身体的两侧各有一条侧线,是鱼的感觉器官,可以感知水流测定方向,A正确。
B.海鸥属于鸟类,鸟类是恒温动物,体温不随着环境的温度而改变的恒温动物,B正确。
C.鳕鱼属于鱼类,鱼类利用躯干和尾部肌肉的交替收缩,使身体左右扭动击动水流,鱼借助击水所产生的反作用力,将身体向前推进,C错误。
D.鳕鱼属于鱼类,海鸥属于鸟类,鸟类和鱼类生殖方式都是卵生,D正确。
故选C。
2. “桃树、杏树、梨树,你不让我,我不让你,都开满了花赶趟儿。”散文《春》里的这段描述体现了生物的哪项基本特征( )
A. 能从外界摄取营养
B. 能进行呼吸
C. 能排出体内的代谢废物
D. 能生长和繁殖
【答案】D
【解析】
【分析】生物的共同特征:①生物的生活需要营养;②生物能进行呼吸;③生物能排出身体内产生的废物;④生物能对外界刺激作出反应;⑤生物能生长和繁殖;⑥生物都有遗传和变异的特性;⑦除病毒外,生物都是由细胞构成的。
【详解】A.生物体的生长需要营养,比如蜜蜂采食花蜜、猎豹捕食羚羊、绿色植物从外界吸收水、无机盐和二氧化碳,通过光合作用制造出自身所需要的葡萄糖、淀粉等有机物,A不符合题意。
B.生物能进行呼吸,绝大多数生物需要吸入氧气,呼出二氧化碳,如鲸需要时常浮出水面进行换气,B不符合题意。
C.生物能够将体内产生的废物,比如人通过排汗和排尿等将废物排出体外,植物的落叶等,C不符合题意。
D.生物能生长和繁殖,生长是指生物体由小长大,繁殖是指产生新个体,“桃树、杏树、梨树,你不让我,我不让你,都开满了花赶趟儿。”花是植物的生殖器官,因此散文《春》里的这段描述体现了生物能生长和繁殖,D符合题意。
故选D。
3. 《齐民要术》是我国古代的农业百科全书,对世界农业科学史产生了重要的影响。其中对菜地的管理有“有草锄之”的论述。种菜要锄草,因为杂草与蔬菜之间的关系是( )
A. 竞争B. 合作C. 寄生D. 共生
【答案】A
【解析】
【分析】生物与生物之间的关系包括:种内关系和种间关系。种内关系又分为种内互助和种内竞争;种间关系又有①共生②寄生③捕食④种间竞争几种方式。
【详解】A.竞争关系是指两种生物为争夺资源、空间而发生的争斗,蔬菜与杂草相互争夺阳光、水分和无机盐以及生存的空间等,符合题意。
B.合作关系是指同种生物彼此协作,互惠互利,不符合题意。
C.寄生是一种生物寄生在另一种生物的体内、体表或体外,靠另一种生物上获取养料维持生活,不符合题意。
D.共生关系是指两种生物在一起互相依赖、彼此有利,分开后至少有一方不能生存,不符合题意。
【点睛】解答此类题目的关键是运用所学知识解释生物与生物之间的关系。
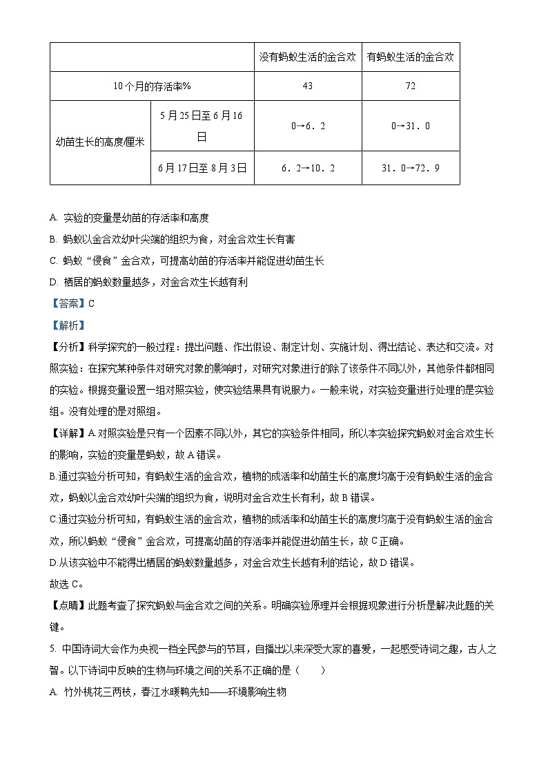
4. 某种金合欢有大而中空的刺,蚂蚁栖居其中,并以金合欢幼叶尖端的组织为食。为了研究蚂蚁对金合欢生长的影响,生物小组用金合欢幼苗进行实验,结果如下表。下列相关分析,正确的是( )
A. 实验的变量是幼苗的存活率和高度
B. 蚂蚁以金合欢幼叶尖端的组织为食,对金合欢生长有害
C. 蚂蚁“侵食”金合欢,可提高幼苗的存活率并能促进幼苗生长
D. 栖居的蚂蚁数量越多,对金合欢生长越有利
【答案】C
【解析】
【分析】科学探究的一般过程:提出问题、作出假设、制定计划、实施计划、得出结论、表达和交流。对照实验:在探究某种条件对研究对象的影响时,对研究对象进行的除了该条件不同以外,其他条件都相同的实验。根据变量设置一组对照实验,使实验结果具有说服力。一般来说,对实验变量进行处理的是实验组。没有处理的是对照组。
【详解】A.对照实验是只有一个因素不同以外,其它的实验条件相同,所以本实验探究蚂蚁对金合欢生长的影响,实验的变量是蚂蚁,故A错误。
B.通过实验分析可知,有蚂蚁生活的金合欢,植物的成活率和幼苗生长的高度均高于没有蚂蚁生活的金合欢,蚂蚁以金合欢幼叶尖端的组织为食,说明对金合欢生长有利,故B错误。
C.通过实验分析可知,有蚂蚁生活的金合欢,植物的成活率和幼苗生长的高度均高于没有蚂蚁生活的金合欢,所以蚂蚁“侵食”金合欢,可提高幼苗的存活率并能促进幼苗生长,故C正确。
D.从该实验中不能得出栖居的蚂蚁数量越多,对金合欢生长越有利的结论,故D错误。
故选C。
【点睛】此题考查了探究蚂蚁与金合欢之间的关系。明确实验原理并会根据现象进行分析是解决此题的关键。
5. 中国诗词大会作为央视一档全民参与的节耳,自播出以来深受大家的喜爱,一起感受诗词之趣,古人之智。以下诗词中反映的生物与环境之间的关系不正确的是( )
A. 竹外桃花三两枝,春江水暖鸭先知——环境影响生物
B. 野火烧不尽,春风吹又生——生物影响环境
C. 人间四月芳菲尽,山寺桃花始盛开——环境影响生物
D. 近水楼台先得月,向阳花木早逢春——环境影响生物
【答案】B
【解析】
【分析】生物与环境的关系:生物适应环境,生物影响环境,环境影响生物。 生物适应环境是指生物为了生存下去,在生活习性或者形态结构上力求与环境保持一致。 生物影响和改变环境是指由于生物的存在或者某些活动,使得环境有了改观或变化。 生物依赖环境是(环境影响生物)指生物类别不同,受生存空间或生活环境的制约。
【详解】A.竹外桃花三两枝,春江水暖鸭先知。意思是春天温度升高,桃花已经开始开放,鸭子开始下水游泳,体现了温度对生物的影响,是环境影响生物,A正确。
B.“野火烧不尽,春风吹又生” 的意思是:不管烈火怎样无情地焚烧,只要春风一吹,又是遍地青青的野草 ,极为形象生动地表现了野草顽强的生命力;没有体现出生物影响环境,而是体现了生物能适应恶劣的环境,B错误。
C.海拔每升高1千米气温下降6℃左右,因此山上的温度比山下低,山上的桃花比山下的开的晚,才有了“人间四月芳菲尽,山寺桃花始盛开”的自然现象;因此“人间四月芳菲尽,山寺桃花始盛开”,体现了非生物因素温度对生物的长开花的影响,C正确。
D.“近水楼台先得月,向阳花木早逢春”的意思是,靠近水边的楼台因为没有树木的遮挡,能先看到月亮的投影;而迎着阳光的花木,光照自然好得多,所以发芽就早,最容易形成春天的景象,这是环境对生物的影响,D正确。
故选B。
6. “冰糖心苹果”产自新疆的阿克苏,果核透明,味道甜美,深受广大消费者喜爱。阿克苏地区年日照时数多达2600小时以上,昼夜温差大。影响这种苹果品质的非生物因素是
A. 温度和光照B. 温度和水分C. 水分和土壤D. 光照和水分
【答案】A
【解析】
【分析】环境中影响生物生活的各种因素叫环境因素,分为非生物因素和生物因素。
【详解】非生物因素包括:光、温度、水、空气、土壤等。生物因素是指环境中影响某种生物个体生活的其他所有生物,包括同种和不同种的生物个体。因此,阿克苏地区日照时间长,光照是光合作用的条件,通过充足的光照制造更多的有机物,而昼夜温差大,夜间温度较低,呼吸作用会减弱,降低温度,使苹果的呼吸作用减弱,以减少呼吸作用对有机物的消耗,从而使苹果中贮藏的有机物更多,味道甜美。影响这种苹果品质的非生物因素是温度和光照。
故选A。
7. 如图是一个生态系统中能量流动图解的部分示意图,①②③表示上一个营养级传递到下一个营养级的能量值,④⑤⑥⑦各代表一定的能量值。下列叙述正确的是( )
A. ①表示进入到该生态系统的总能量
B. 从能量关系看②>③+④
C. 箭头①⑤⑥⑦表示该生态系统中能量可以循环利用
D. 一般情况下,⑥为②的10%~20%
【答案】B
【解析】
【分析】图中①②③分别代表各级消费者同化的能量。④⑤⑥⑦表示分解者分解的能量。
【详解】A.①表示初级消费者同化的能量,根据能量流动的特点①远远小于流经生态系统内部的总能量,A错误。
B.②为次级消费者同化的能量,其去向除了③流向分解者、④流向下一营养级外,还有呼吸消耗和未被利用,所以②>③+④,B正确。
C.生态系统中能量可以单向流动不能循环利用,C错误。
D.能量传递效率为10%~20%,所以一般情况下,②为①的10%~20%,③为②的10%~20%,D错误。
故选B。
8. 如图为某稻田生态系统的食物网结构示意图,据图分析,下列选项错误的是( )
A. 该食物网中共有5条食物链
B. 水稻→鸟类→蛇→猫头鹰是该生态系统中猫头鹰获得能量最少的一条食物链
C. 该生态系统中,水稻体内的有机物含量最多
D. 若田鼠数量大量增加,短时间内该生态系统中的蛇和猫头鹰的数量也会增加
【答案】B
【解析】
【分析】(1)食物链反映的是生产者与消费者之间吃与被吃的关系,所以食物链中不应该出现分解者和非生物部分。食物链的正确写法是:生产者→初级消费者→次级消费者…注意起始点是生产者。(2)在生态系统中,有害物质可以通过食物链在生物体内不断积累,其浓度随着营养级别的升高而逐步增加,这种现象叫生物富集。
【详解】A.该食物网中的食物链有:水稻→田鼠→猫头鹰;水稻→田鼠→蛇→猫头鹰;水稻→鸟类→蛇→猫头鹰;水稻→蝗虫→鸟类→蛇→猫头鹰;水稻→蝗虫→青蛙→蛇→猫头鹰;共5条,A不符合题意。
B.水稻→蝗虫→鸟类→蛇→猫头鹰和水稻→蝗虫→青蛙→蛇→猫头鹰,这是该生态系统中最长的两条食物链,这两条食物链中猫头鹰获得能量最少,B符合题意。
C.生态系统中,物质和能量是沿着食物链传递的,并逐级递减;因此,在生态系统中,营养级越低含有的有机物和能量越多,营养级越高,含有的有机物和能量越少。故该生态系统中,水稻体内的有机物含量最多,C不符合题意。
D.该生态系统中的田鼠数量大量增加,蛇和猫头鹰以田鼠为食,那么短时间内,该生态系统中的蛇和猫头鹰的数量也会随之增加,D不符合题意。
故选B。
9. 微塑料是指直径小于5mm的塑料颗粒,很多微塑料的大小只有微米级别。目前,在海洋、湖泊、河流等水源中都检测到了不同浓度的微塑料。甚至在世界之巅——珠穆朗玛峰上也发现有微塑料的存在。以下有关分析不正确的是( )
A. 海洋、湖泊和河流都属于水域生态系统
B. 各种类型的生态系统不是孤立的,而是相互联系的
C. 微塑料不会进入人体并对人体造成危害
D. 微塑料能够广泛分布说明生物圈是一个统一的整体
【答案】C
【解析】
【分析】生物圈是指地球上全部生物及其无机环境的总和(内容),包括大气圈的底部、水圈和岩石圈的上部(范围)。它是地球的理化环境与生物长期相互作用的结果,是地球上最大的生态系统,是所有生物的家。包括森林生态系统、草原生态系统、海洋生态系统、淡水生态系统、农田生态系统、湿地生态系统、城市生态系统等。
【详解】A.水域生态系统是以水为基质的生态系统。该系统中绝大多数生物终生不离开水。又可分为:淡水生态系统,即以淡水为基质的生态系统。海洋生态系统,即以海水为基质的生态系统;海洋、湖泊和河流分别属于海洋生态系统、湖泊生态系统、河流生态系统,所以海洋、湖泊和河流属于水域生态系统,A正确。
B.生物圈中包含了各类生态系统,多种多样的生态系统并不是孤立的,而是密切联系、互相关联的,它们形成了统一的整体,从非生物因素来说:全球的大气和水是进行环流的;从地域来说:各类生态也是相互关联的。例如:聊城黄河流域所过之处有各种生态系统;从生态系统中的生物来说,许多微小的生物、花粉、种子、果实,能够随大气运动,到达不同的生态系统,B正确。
C.微塑料是有害物质,微塑料在生物体内难以分解和无法排出的,而且在生态系统中,有害物质可以通过食物链在生物体内不断积累,最终威胁到人类的健康,C错误。
D.生物圈是地球上所有生物与其生存的环境形成的一个统一整体,由“在海洋、湖泊、河流等水源中都检测到了不同浓度的微塑料。甚至在世界之巅——珠穆朗玛峰上也发现有微塑料的存在”可知,微塑料分布广泛,微塑料广泛的分布体现了生物圈流动性,统一性的特点,D正确。
故选C。
10. 竹子的地下部分有很多竹鞭(地下茎),竹鞭分节,节上的芽发育为竹笋,竹笋长成新竹。下列相关叙述不正确的是( )
A. 这是一种无性生殖方式
B. 这种生殖方式产生的后代具有双亲的遗传特性
C. 人们经常利用植物的无性生殖来栽培农作物
D. 植物组织培养也是利用无性生殖原理
【答案】B
【解析】
【分析】有性生殖是指经过两性生殖细胞(如精子和卵细胞)的结合成为受精卵,再由受精卵发育成为新的个体的生殖方式。无性生殖没有两性生殖细胞的结合,由母体直接产生新个体的方式,如嫁接、扦插、压条、克隆、组织培养等。
【详解】A.竹子的生殖方式没有经过两性生殖细胞的结合,属于无性生殖,A不符合题意。
B.有性生殖能较好地保持亲本的遗传性状;无性生殖繁殖速度快、保持母本的优良性状,B符合题意。
C.人们经常利用植物的无性生殖来栽培农作物,以迅速扩大优良植物品种的繁殖量和保持遗传特性的一致性,C不符合题意。
D.组织培养是指在无菌的条件下,利用无性生殖原理,将植物的茎尖、茎段或叶片等切成小块,培养在特定的培养基上,通过细胞的分裂和分化,使它逐渐发育成完整的植物体,D不符合题意。
故选B。
11. 中国首只无壳孵化小鸡——“小茶缸”诞生的大致过程是:打开种蛋(即用于孵化的鸡卵),将内容物倒入如图的孵化装置中,盖上塑料盖,再放入孵化箱中孵化。图中1、2、3是去除卵壳和卵壳膜的鸡卵结构。下列分析错误的是( )
A. 种蛋是在雌鸡和雄鸡进行了交配的前提下产生的
B. 胚胎发育开始的位置是[1]胚盘
C. 通气孔和脱脂棉的作用都有助于透气
D. 胚胎发育所需的营养物质仅来自[2]卵黄和人为添加的营养
【答案】D
【解析】
【分析】图中1是胚盘,2是卵黄,3是卵白。
【详解】A.鸡属于卵生,有性生殖,生命起点是受精卵。种蛋含有受精卵,说明是雌鸡和雄鸡交配后产生的,故A正确。
B.1胚盘是卵黄表面中央一盘状小白点,是胚胎发育的部位,故B正确。
C.胚胎发育需要氧气,因此,通气孔和脱脂棉的作用都有助于透气,故C正确。
D.胚胎发育的营养物质主要由卵黄提供,卵白位于卵黄外面,具有保护和为胚胎发育提供营养物质和水分的作用,因此营养物质来自于卵黄和卵白,故D错误。
故选D。
12. 山河已无恙,英魂归故里,2023年11月23日,第十批在韩中国人民志愿军烈士遗骸及遗物回国。在韩中国人民志愿军烈士遗骸返回祖国后,确定遗骸身份,建立遗骸遗传信息档条。观察如图所示染色体、DNA、基因三者关系图,下列相关叙述不正确的是( )
A. 染色体的化学成分主要包括蛋白质和DNA
B. DNA是主要的遗传物质,为规则的双螺旋结构
C. 通常情况下,1条染色体含有2个DNA分子,1个DNA分子包含多个基因
D. 染色体是遗传物质的主要载体
【答案】C
【解析】
【分析】染色体是由蛋白质和DNA两种物质组成,DNA是主要的遗传物质。遗传物质在细胞中的结构层次(由小到大):基因→DNA分子→染色体→细胞核→细胞。
【详解】A.染色体是细胞核中易被碱性染料染成深色的物质,染色体主要是由DNA分子和蛋白质分子构成的,而且每一种生物细胞内染色体的形态和数目都是一定的,A正确。
B.DNA分子是由两条长链盘旋而成的规则的双螺旋结构,是遗传信息的载体,是主要的遗传物质,B正确。
C.一般一条染色体上有一个DNA分子,一个DNA分子中含有多个基因,C错误。
D.基因是具有遗传效应的DNA片段,控制着生物的性状,是生物体携带和传递遗传信息的基本单位。DNA是主要的遗传物质,DNA位于染色体上,染色体是遗传物质的主要载体,D正确。
故选C。
13. 软骨发育不全(躯干与四肢不成比例,头颅大而四肢短小,畸形等)是一种常染色体显性遗传病。小明是一位软骨发育不全患者,根据所学知识,在不考虑基因突变的前提下,以下判断正确的是( )
A. 小明父母一定都是健康人
B. 小明父母一定都是该病患者
C. 小明父母至少有一个是该病患者
D. 小明父母至少有一个不是该病患者
【答案】C
【解析】
【分析】常染色体显性基因控制的遗传病的特点是:只要后代中出现了患者,亲代父母双方中至少一人患有该病。假设控制这个性状的基因为A和a。
【详解】A.若小明父母都是健康人,则他们的基因都为aa,后代不会出现患者,故A错误。
BCD.小明患病,必定含有A基因,他父母的基因型可能为AA×AA,AA×Aa,AA×aa,Aa×Aa,Aa×aa,即他的父母至少有一方是该病患者,最多有一个不是该病患者,故C正确,BD错误。
故选C。
14. 鸡的性别决定是ZW型,公鸡和母鸡的性染色体组成是分别是ZZ和ZW。下列描述正确的是
A. 自然孵化的小鸡性别比例是1:1,因为含有不同性染色体的两种类型精子的比例是1:1
B. 控制雄性性状的基因位于W染色体上
C. 未受精的鸡蛋的胚盘细胞中没有W染色体
D. 正常情况下,公鸡的一个精子与母鸡的一个卵细胞中含有相同数目的染色体
【答案】D
【解析】
【分析】根据题目可知,鸡的性别决定是ZW型,公鸡性染色体组成为ZZ,母鸡的性染色体组成为ZW。鸡的的性别遗传图解如下:
【详解】A.公鸡性染色体组成为ZZ,只可产生含Z染色体的精子,母鸡的性染色体组成为ZW,可产生含Z或W染色体的卵细胞,所以自然孵化的小鸡性别比例是1:1,因为含有不同性染色体的两种类型卵细胞的比例是1:1,A错误。
B.根据分析的遗传图解可知,含有W染色体的为母鸡(雌性),所以是控制雌性的基因位于W染色体上,B错误。
C.未受精鸡蛋的胚盘细胞相当于卵细胞,母鸡的性染色体为ZW,可能会产生含有Z或W性染色体的卵细胞,所以未受精的鸡蛋的胚盘细胞中可能含有W染色体,C错误。
D.在形成精子和卵细胞时,染色体要减少一半,而且不是任意的一半,是每对染色体中各有一条进精子或卵细胞。所以正常情况下,精子和卵细胞中的染色体数是体细胞中的一半,公鸡和母鸡的体细胞中染色体数目相同,所以精子和卵细胞中也含有相同数目的染色体,D正确。
故选D。
15. 2021年5月,我国实施一对夫妻可以生育“三孩”政策。一对夫妻已经生了两个女孩,第三胎生育男孩的概率及该男孩成年后精子中的性染色体组成分别为( )
A. 50%、X或YB. 50%、22条+X或Y
C. 100%、X或YD. 100%、22条+X或Y
【答案】A
【解析】
【分析】人体细胞中决定性别的染色体叫性染色体,人的性别遗传过程如图:
【详解】男性性染色体组成是XY,在形成精子时,产生两种精子:含X染色体的精子和含Y染色体的精子,两者比例X:Y=1:1;女性性染色体组成是XX,在形成配子时只产生一种含X染色体的卵细胞。含X染色体的精子与卵细胞结合形成的受精卵(XX)发育成女孩,含Y染色体的精子与卵细胞结合形成的受精卵(XY)发育成男孩。所以XX:XY=1:1,生男生女的可能性各为50%(1/2),由此可知,第三胎生育男孩的概率及该男孩成年后精子中的性染色体组成分别为50%、X或Y,A符合题意,BCD不符合题意。
故选A。
16. 下列有关常见的育种方法描述错误的是( )
A. 高产奶牛是通过人工选择的方法培育出来B. 转基因鼠是利用克隆技术培育出来的
C. 高产抗倒伏小麦是利用杂交方法培育的D. 太空椒是普通椒经诱导发生基因突变选育的
【答案】B
【解析】
【分析】遗传变异原理培育新品种是利用基因重组、基因突变、染色体变异等可遗传变异的原理。利用遗传变异原理培育新品种的方法有多种,人类应用基因重组、基因突变、染色体变异等可遗传变异来培育生物新品种。如培育的杂交水稻是利用了野生水稻和栽培水稻的基因组合培育出的新品种,培育出人工杂交稻来,既是人工选育,又属杂交育种;用一定剂量的放射性钴照射小麦的种子,属于用射线诱导发生基因突变,产生可遗传变异的过程,属诱变育种。
【详解】A、人工选择育种,从产奶不同的奶牛,经过选择,繁育出高产奶牛,A正确。
B、转基因鼠是利用转基因技术培育出来的,B错误。
C、杂交育种:高产倒伏小麦一低产抗倒伏小麦杂交,高产基因与抗倒伏基因组合到一起,产生高产抗倒伏小麦,C正确。
D、诱变育种:普通甜椒的种子,在太空条件下,引起基因发生变化,经选择培育成为太空椒,D正确。
故选B。
【点睛】解答此题的关键是知道遗传变异原理,以及遗传变异在遗传育种方面的应用。
17. 黄桃的桃肉是黄色的,一般白桃的桃肉是白色的,已知桃肉黄色对白色为显性。现有两种不同的繁殖方式:①以黄桃枝条为接穗嫁接到白桃砧木上:②将黄桃的花粉授给白桃的雌蕊柱头。问:两种繁殖方式下所结桃的桃肉性状分别是( )
A. ①黄桃 ②黄桃B. ①白桃 ②白桃
C. ①黄桃 ②白桃D. ①白桃 ②黄桃
【答案】C
【解析】
【分析】嫁接是把一株植物体的芽或带芽的枝接到另一株植物体上,使它们愈合成一株完整的植物体。接上的芽或枝叫接穗,被接的植物体叫砧木。
【详解】嫁接属于无性繁殖,没有精子和卵细胞结合成受精卵的过程,因而后代不会出现性状的变异,能保持接穗的优良性状,砧木不会对接穗的遗传性产生影响。所以①以黄桃枝条为接穗嫁接到白桃砧木上,所结桃的桃肉性状黄桃;②子房壁发育成果皮,子房中的胚珠发育成种子,胚珠里面的受精卵发育成胚,最终雌蕊的子房发育成果实,所以黄桃的花粉授给白桃的雌蕊柱头,所结桃的桃肉性状由白桃决定,还是白色的。
故选C。
18. 大力发展现代生物技术是实现经济和技术跨越式发展的关键之一。如图是抗虫烟草的培育过程,以下正确的是
A. 烟草的遗传物质没有发生变化,这种变异不可遗传
B. 抗虫烟草是利用克隆技术培育的,属于无性生殖
C. 这种技术不能实现不同生物优良性状的重新组合
D. 抗虫基因能够成功表达说明了基因控制生物的性状
【答案】D
【解析】
【分析】转基因技术是指运用科学手段从某种生物中提取所需要的基因,将其转入另一种生物中,使与另一种生物的基因进行重组,从而产生特定的具有变异遗传性状的物质。利用转基因技术可以改变动植物性状,培育新品种。也可以利用其它生物体培育出期望的生物制品,用于医药、食品等方面。
【详解】由转基因技术的概念分析,烟草的这种变异属于可遗传变异,这种技术实现了不同种生物优良性状的重新组合,A、C错误、
抗虫烟草是将苏云金杆菌中产生杀虫毒素的基因转入到普通烟草细胞中,使普通烟草也能产生杀死该虫的毒素,表现出抗虫性,得到了抗虫效果良好的抗虫烟草,属于转基因技术。生物的基因改变,生物的性状就发生改变,这一事实说明生物的性状是由基因控制的,B错误,D正确。
【点睛】解答此类题目的关键是掌握转基因技术原理和应用,理解生物的性状是由基因控制的。
19. 图为生活在某区域的几种灵长类动物的进化历程图,下列叙述错误的是( )
A. 人类与长臂猿的亲缘关系最近
B. 大猩猩的形态结构比长臂猿复杂
C. 灵长类动物由共同祖先进化而来
D. 人类位于灵长类动物进化的最高等级
【答案】A
【解析】
【分析】人类与现代类人猿有共同的祖先。
【详解】A.由图可知,人类与长臂猿的亲缘关系最远,A错误。
B. 由图可知,大猩猩比长臂猿高等,因此大猩猩的形态结构比长臂猿复杂,B正确。
C.由图可知,图中几种灵长类动物由共同祖先进化而来,C正确。
D.由图可知,人类位于灵长类动物进化的最高等级,D正确。
故选A。
20. 下列能支持“鲸是从古四足哺乳动物进化而来的”这一猜想的最直接证据是
A. 鲸的前肢骨排列与哺乳动物接近B. 鲸胎生,且具有胎盘这一结构
C. 发现了具有四肢的早期鲸类化石D. 鲸的DNA分子与河马的最接近
【答案】C
【解析】
【分析】化石是生物的遗体、遗物或生活痕迹,由于种种原因被埋藏在地层中,经过若干万年的复杂变化而形成的。
【详解】化石是为生物进化提供的最直接、最重要的证据。发现了具有四肢的早期鲸类化石是鲸从古四足哺乳动物进化而来的最直接证据。
故选C。
21. 生物多样性是漫长生进化的结果,下列关于生命起源与生进化,叙述正确的是( )
A. 米勒实验证明了原始地球上能产生复杂的有机物
B. 比较法是研究生物进化的唯一方法
C. 生物的遗传变异和环境因素共同作用,导致了生物的进化
D. 古代哺乳动物是由古代鸟类进化而来的
【答案】C
【解析】
【分析】随着认识的不断深入和各种不同的证据的发现,人们对生命起源的问题有了更深入的研究,其中化学起源说是被广大学者普遍接受的生命起源假说。
【详解】A.米勒通过实验验证了化学起源学说的第一阶段:在原始地球大气中,无机小分子能反应生成简单的有机小分子,A错误。
B.比较法和实验法都是研究生物进化的基本方法。 比较是指根据一定的标准,把彼此有某种联系的事物加以对照,确定它们的相同和不同之处; 通过对各个事物特征的比较,可以把握事物之间的内在联系,认识事物的本质,同时比较法是对生物进化问题最重要的研究方法。 实验法是利用特定的器具和材料,通过有目的、有步骤的实验操作和观察、记录分析,发现或验证科学结论。由此可见,B错误。
C.自然选择过程是一个长期的、缓慢的、连续的过程,由于生存斗争不断地进行,因而自然选择也是不断地进行,通过一代代的生存环境的选择作用,物种变异被定向地向着一个方向积累,于是性状逐渐和原来的祖先不同了,这样新的物种就形成了,由于生物所在的环境是多种多样的,因此,生物适应环境的方式也是多种多样的,经过自然选择也就形成了生物界的多样性。所以,生物的遗传变异和环境因素的共同作用,导致了生物的进化,C正确。
D.脊椎动物进化历程是:古代鱼类→古代两栖类→古代爬行类→古代鸟类、哺乳类;因此,古代哺乳动物是由古代爬行类进化而来的,D错误。
故选C。
22. 农民喷洒除草剂甲防治某种农田杂草,该杂草数量锐减后又逐渐增加。一段时间后,农民又喷洒除草剂乙,该杂草的数量发生类似的变化(如图)。以下说法错误的是( )
A. ab段下降的原因是农药甲对该杂草进行了选择
B. b点不为零的原因是少数抗药性强的杂草存活了下来
C. bc段迅速上升说明该种杂草具有了抵抗农药甲的能力
D. de段上升是因为农药乙使杂草产生新的抗药性变异
【答案】D
【解析】
【分析】自然界中的生物,通过激烈的生存斗争,适应者生存下来,不适应者被淘汰掉,这就是自然选择。达尔文的自然选择学说,其主要内容有四点:过度繁殖,生存斗争(也叫生存竞争),遗传和变异,适者生存。
【详解】A.杂草本身存在着个体差异,有的抗药性强,有的抗药性弱,有的无抗药性,农药对杂草起了定向选择作用,A正确。
BC.施用除草剂甲来防治杂草,把抗药性弱的杂草杀死,这叫不适者被淘汰;抗药性强的杂草活下来,这叫适者生存。活下来的抗药性强的杂草,繁殖的后代有的抗药性强,有的抗药性弱,在使用农药Ⅰ时,又把抗药性弱的杂草杀死,抗药性强的杂草活下来。b点不为零的原因是少数抗药性强的个体存活下来,bc段迅速上升体现了杂草有过度繁殖的倾向,BC正确。
D.使用除草剂乙以后,同样把抗药性弱的杂草杀死,抗药性强的杂草活下来,活下来的抗药性强的杂草,繁殖的后代有的抗药性强,有的抗药性弱,在使用除草剂乙时,又把抗药性弱的杂草杀死,抗药性强的杂草活下来,变异是不定向的,变异发生在自然选择之前,先有了各种抗药性变异,才能自然选择出适应环境的变异。D错误。
故选D。
23. 《中国生物物种名录2023版》共收录物种135061个,其中包括65362种动物、39539种植物和24571种真菌等。这体现了生物多样性的( )
A. 物种多样性B. 环境的多样性
C. 生态系统的多样性D. 基因的多样性
【答案】A
【解析】
【分析】本题主要考查生物多样性的内涵及保护生物多样性的措施等相关知识。
【详解】生物种类的多样性是指一定区域内生物种类(包括动物、植物、微生物)的丰富性。《中国生物物种名录2023版》共收录物种135061个,其中包括65362种动物、39539种植物和24571种真菌等。所以题干内容体现了生物多样性中生物种类的多样性。可见A符合题意。
故选A。
24. 旅居美国20年的大熊猫“丫丫”于4月26日(孟菲斯时间)回归祖国。下列说法错误的是( )
A. 全球所有大熊猫就是一个丰富的基因库
B. 为更好保护大熊猫等珍稀生物,应全部进行人工养殖以达到保护的最佳效果
C. 大熊猫哺育幼崽的行为是由体内的遗传物质控制
D. 保护生物的栖息环境和生态系统的多样性是保护生物多样性的根本措施
【答案】B
【解析】
【分析】(1)保护生物的栖息环境,保护生态系统的多样性是保护生物多样性的根本措施,最有效的措施是建立自然保护区。(2)根据获得途径的不同,动物的行为可分为先天性行为和学习行为。 先天性行为是动物生来就有的,是由动物体内的遗传因素决定的行为;学习行为是在遗传因素的基础上,通过环境因素的作用,由生活经验和学习获得。
【详解】A.不同物种之间基因组成差别很大,同种生物之间的基因也有差别,每个物种都是一个独特的基因库,故全球所有大熊猫就是一个丰富的基因库,A不符合题意。
B.建立自然保护区是保护生物多样性最为有效的措施;为更好地保护大熊猫等珍稀生物,应建立自然保护区,可以达到保护的最佳效果,B符合题意。
C.大熊猫哺育幼崽的行为属于繁殖行为,是生来就有的先天性行为,是由体内的遗传物质控制,C不符合题意。
D.保护生物多样性首先要保护生物的栖息环境,生物的栖息环境是生物赖以生存的基础,保护了生物的栖息环境,即保护了环境中的生物,环境与生物是一个统一的整体,二者构成生态系统;故保护生物的栖息环境和生态系统的多样性是保护生物多样性的根本措施,D不符合题意。
故选B。
25. 生物学家将生物进行科学分类,是为了弄清不同类群之间的亲缘关系和进化关系。下列有关生物分类叙述错误的是( )
A. 种是最基本的分类单位
B. 生物分类的主要依据是生物的形态结构和生理功能等方面的特征
C. 分类的单位由大到小依次是:界、纲、门、目、科、种、属
D. 分类单位越小,其中所包括的生物共同特征越多
【答案】C
【解析】
【分析】生物分类的依据是生物的形态结构和生理功能的差异程度和亲缘关系的远近。生物分类单位由大到小是界、门、纲、目、科、属、种。界是最大的分类单位,最基本的分类单位是种。分类单位越大,生物的相似程度越少,共同特征就越少,生物的亲缘关系就越远;分类单位越小,生物的相似程度越多,共同特征就越多,生物的亲缘关系就越近。解答此类题目的关键是理解生物分类单位之间的关系,根据图解可正确确立动物之间的亲缘关系。
【详解】AC.生物分类单位由大到小是界、门、纲、目、科、属、种。界是最大的分类单位,最基本的分类单位是种,A正确,C错误。
B.生物分类的依据是生物的形态结构和生理功能的差异程度和亲缘关系的远近,B正确。
D.分类单位越大,生物的相似程度越少,共同特征就越少,生物的亲缘关系就越远;分类单位越小,生物的相似程度越多,共同特征就越多,生物的亲缘关系就越近,D正确。
故选C。
第Ⅱ卷(非选择题 50分)
二、填空简答题(每空1分,共50分)
26. 日本不顾全球反对,于2023年8月24日起多次向海洋排放福岛核电站核污水。核污水不但会对海洋生态产生污染,还会严重危害周边国家人民健康安全。如图1是某海洋生态系统食物网简图,图2表示该生态系统各成分之间的关系示意图,甲、乙存在捕食关系,饼形图表示它们体内有毒物质相对含量,请回答下列问题:
(1)若图1表示一个完整的生态系统,还需要补充的生物成分是图2中的[ ]____,图中带鱼处于第____营养级,和中国毛虾是____关系。
(2)图2所示的生态系统中,碳在生物与无机环境之间反复循环的主要形式是____,绿色植物可维持生物圈中的碳氧平衡的生理过程为[ ]____。图2中流经此生态系统的总能量是____。
(3)经检测某海域被辐射后,该水域生态系统中的四种生物体内有不同放射性活度的碘131(放射性物质),其含量如下表,请分析回答:
如果表中所检测生物恰好对应图1中某食物链,则d代表图1中的____。
(4)科学家预测,日本此次事件造成被污染生态系统环境在今后相当长时间内难以恢复正常,这是因为生态系统的____有一定的限度。
【答案】26. ①. C分解者 ②. 第三、第四 ③. 捕食
27. ①. 二氧化碳##CO2 ②. ②光合作用 ③. A作为生产者固定的太阳能
28. 玉筋鱼 29. 自动调节##自我调节
【解析】
【分析】图1食物链有:藻类植物→中国毛虾→日本鳀鱼→黑鲪鱼→大型水鸟、藻类植物→中国毛虾→带鱼、藻类植物→中华哲水蚤→日本鳀鱼→黑鲪鱼→大型水鸟、藻类植物→中华哲水蚤→玉筋鱼→带鱼、藻类植物→中华哲水蚤→玉筋鱼→黑鲪鱼→大型水鸟;图2中:A是生产者,B是消费者,C是分解者,②表示光合作用,①③表示呼吸作用,④表示分解作用。
【小问1详解】
生态系统由生物部分和非生物部分组成,生物部分包括生产者、消费者和分解者;图1只有消费者(中国毛虾等动物)和生产者(藻类植物),因此要表示一个完整的生态系统,还需要补充的生物成分是图二中的C分解者;该生态系统中与带鱼有关的食物链,分别是藻类植物→中国毛虾→带鱼,藻类植物→中华哲水蚤→玉筋鱼→带鱼,因此图中带鱼处于第三、四营养级,带鱼以中国毛虾为食,因此和中国毛虾的关系是捕食关系。
【小问2详解】
无机环境中的二氧化碳被生产者固定进入生物群落,以含碳有机物的形式储存在生物体内;生物体内的含碳有机物经呼吸作用形成二氧化碳散失到无机环境。因此,生态系统中的碳在生物群落与无机环境之间的循环形式是二氧化碳;绿色植物不断地进行着②光合作用,消耗着大气中的二氧化碳,产生的氧又以气体形式进入大气,这样就使的生物圈中的空气中氧气和二氧化碳的浓度处于相对的平衡状态,简称碳——氧平衡,由此可知,图2中绿色植物可维持生物圈中的碳氧平衡的生理过程为②光合作用;在生态系统中,能量流动一般是从生产者固定太阳能开始的,因此图2中流经此生态系统的总能量是A作为生产者固定的太阳能。
【小问3详解】
从图中各生物体内有害物质的含量就可以确定,位于食物链最前端的应是a,往下依次是c、d、b,则此食物链的写法是:a→c→d→b;对应的食物链为:藻类植物→中华哲水蚤→玉筋鱼→带鱼。如果表中所检测生物恰好对应图1中某食物链,则d代表图1中的玉筋鱼。
【小问4详解】
生态系统具有一定的自我调节能力,但这种调节能力是有一定限度的。如果外界干扰超过了这个限度,生态系统就会被破坏。由此可知,科学家预测,日本此次事件造成被污染生态系统环境在今后相当长时间内难以恢复正常,这是因为生态系统的自动调节有一定的限度。
27. 生物界有许多奇妙的现象值得我们去探索。附中生物社团同学选取了多种生物,对这些生物的生殖和发育的有关知识进行了探索,请回答下列词题:
(1)“雨过不知龙去处,一池草色万蛙鸣”,青蛙的成体用____进行呼吸。图甲中的M表示的发育过程称为____。
(2)“即今极目如云稼,曾是蝗虫盖地皮”,图乙表示昆虫的两种发育过程,若D表示受精卵,其中蝗虫的发育过程是____(用字母和箭头表示),其幼虫时期有蜕皮现象,是因为____限制其生长。消灭蝗虫的最佳时期是[ ]____期。
(3)“劝君莫打三春鸟,子在巢中望母归”,“子”由图丙中的[ ]____发育而来,里面含有____,该结构与____(填序号)共同组成完整的卵细胞。诗句中的母鸟正处于鸟类繁殖过程中的____阶段。
(4)“有心栽花花不开,无心插柳柳成荫”,柳树可采用图____所示的繁殖方式,在对柳枝材料进行处理时,下方切口切成____(填“水平”或“斜向”)切口。
(5)“江上人家桃树枝,春寒细雨出疏篱”,桃等果树常用图戊的方式进行快速繁殖,这种繁殖方式是____,该方式成活的关键是使接穗和砧木的____紧密结合。
【答案】27. ①. 肺和皮肤 ②. 变态发育
28. ①. D→A→C ②. 外骨骼 ③. A幼虫##A若虫
29. ①. ①胚盘 ②. 细胞核 ③. ②⑤ ④. 育雏
30. ①. 丁 ②. 斜向
31. ①. 嫁接 ②. 形成层
【解析】
【分析】图乙D受精卵,A幼虫,B蛹期,C成虫;①胚盘,②卵黄,③卵白,④卵壳,⑤卵黄膜,丁扦插,戊嫁接。
【小问1详解】
青蛙幼体生活在水中,用鳃呼吸。成体既能生活在水中,也能生活在潮湿的陆地上,主要用肺呼吸,兼用皮肤呼吸。图甲中蝗虫的发育过程是不完全变态发育,家蚕的发育过程是完全变态发育,青蛙的发育过程是变态发育,因此,M表示的发育过程为变态发育。
【小问2详解】
蝗虫是不完全变态发育,其发育过程为D受精卵→A幼虫→C成虫。蝗虫的体表外有外骨骼,不能随着身体的生长而长大,所以在蝗虫的生长发育过程中,有脱掉原来的外骨骼的现象,这就是蜕皮。因此,幼虫时期有蜕皮现象,是因为外骨骼限制其生长。蝗虫的成虫跳的远,飞行能力强,很难被消灭。而蝗虫的若虫,没有翅,只能爬行和跳跃,活动范围较小,便于集中消灭,因此消灭蝗虫的最佳时期是A幼虫期。
【小问3详解】
①胚盘里面含有细胞核,是进行胚胎发育的部位,将来可以发育成雏鸟,所以“子”由图丙中的①胚盘发育而来。鸟卵的卵细胞由②卵黄,⑤卵黄膜和①胚盘构成。鸟类的生殖行为一般包括:占区、筑巢、求偶、交配、产卵、孵卵、育雏等行为,“劝君莫打三春鸟,子在巢中望母归”诗句中的母鸟正处于鸟类繁殖过程中的育雏阶段。
【小问4详解】
扦插一般是指把植物的茎进行切断,经过处理之后,插在土壤中,然后每一段枝条都可以生根发芽,长出一个新的植株。“有心栽花花不开,无心插柳柳成荫”表示的生殖方式是扦插。扦插时,需要将茎段上方的切口剪成水平的,茎段下方的切口剪成斜向的,并去掉大部分叶片。
【小问5详解】
嫁接是指把一个植物体的芽或枝,接在另一个植物体上,使结合在一起的两部分长成一个完整的植物体。因此,图戊的繁殖方式是嫁接。嫁接的关键应确保接穗与砧木的形成层紧密结合在一起。因为形成层具有很强的分裂能力,能不断分裂产生新的细胞,使接穗和砧木生长到一起,以确保接穗成活。
28. 《“健康中国2030”规划纲要》提出:“共建共享、全民健康”是建设健康中国的战略主题,核心是以人民健康为中心。加强出生缺陷综合防治,构建覆盖城乡居民,涵盖孕前、孕期、新生儿各阶段的出生缺陷防治体系,进而提高妇幼健康水平。镰刀型细胞贫血症是一种遗传性血红蛋白症,患者的红细胞呈镰刀状。如图表示小明家庭中镰刀型细胞贫血症的遗传情况。(显性基因用A表示,隐性基因用a表示)回答下列问题:
(1)据图可知,镰刀型细胞贫血症是一种常染色体____(填“显性”或“隐性”)遗传病。红细胞的圆饼状和镰刀状在遗传学上称为____。
(2)据图可以推断出I—3和I—4号个体的基因组成分别为____。I—3和I—4这对大妇再生一个正常男孩的概率是____。
(3)根据民法典规定,Ⅲ—10和Ⅲ—12不能结婚,因为他俩结婚会____。
(4)从理论上推算I—4号成员携带患病基因的几率是____(用百分数表示),其体细胞性染色体的组成是____。
(5)7号个体携带该致病基因的概率为____(用分数表示)。
(6)若某一性状总是由I—3传给Ⅱ—7,由Ⅱ—7传给Ⅲ—11,那么控制这一性状的基因最可能存在于____染色体上。
(7)基因在亲子代之间传递的“桥梁”是____。若Ⅲ—10患遗传病的概率为1/2,则Ⅱ—5的基因组成是____。
【答案】28. ①. 隐性 ②. 相对性状
29. ①. Aa和Aa ②. 37.5%##3/8
30. 增加后代患遗传病的机会
31. ①. 100% ②. XX
32. 2/3 33. Y
34. ①. 生殖细胞(或精子和卵细胞) ②. Aa
【解析】
【分析】(1)在一对相对性状的遗传过程中,子代个体出现了亲代没有的性状,则新出现的性状一定是隐性性状,亲代个体表现的性状是显性性状。亲代的基因组成中既有显性基因,也有隐性基因,是杂合体。
(2)生物的性状由基因控制,基因有显性和隐性之分;当细胞内控制某种性状的一对基因都是显性基因或一个是显性、一个是隐性基因时,生物体表现出显性基因控制的性状;当控制某种性状的基因都是隐性时,隐性基因控制的性状才会表现出来。
(3)男、女体细胞中都有23对染色体,有22对染色体的形态、大小男女的基本相同, 其中有一对染色体在形态、大小上存在着明显差异,这对染色体与人的性别决定有关,称为性染色体。 女性体细胞中的性染色体形态大小基本相同,称为XX染色体, 男性体细胞的性染色体中,较大的一条命名为X染色体,较小一条称为Y染色体,因此男性体细胞内性染色体组成是XY。
【小问1详解】
I—3和I—4都时正常的,Ⅱ—6患病,根据分析可知,镰刀型细胞贫血症是一种常染色体隐性遗传病,I—3和I—4的基因组成都是杂合体,即都是Aa。同种生物同一性状的不同表现形式,称为相对性状;因此,红细胞的圆饼状和镰刀状在遗传学上称为相对性状。
【小问2详解】
根据第(1)小题的分析可知,I—3和I—4号个体的基因组成分别为Aa和Aa;其遗传图解如下图:
由此可见,I—3和I—4这对夫妇再生一个正常孩子的概率是75%;而生男生女是随机,且几率均等,故该正常孩子为男孩的概率为50%。因此,I—3和I—4这对夫妇再生一个正常男孩的概率是75%×50%=37.5%。
【小问3详解】
近亲带有相同隐性遗传致病基因的可能性较大,近亲结婚所生的孩子患有遗传病的可能性较大;因此,我国婚姻法规定:直系血亲和三代以内的旁系血亲之间禁止结婚。由题中遗传图解可知,Ⅲ—10和Ⅲ—12是近亲,故根据民法典规定,Ⅲ—10和Ⅲ—12不能结婚,因为他俩结婚会增加后代患遗传病的机会。
【小问4详解】
因为Ⅱ—6患病,其基因组成为aa,这两个a分别来自I—3和I—4这对夫妇,故从理论上推算I—4号成员携带患病基因的几率是100%;I—4为女性,其体细胞性染色体的组成是XX。
【小问5详解】
7号为正常个体,根据第(2)小题的遗传图解可知,其基因组为可能为AA、Aa、Aa;因此,7号个体携带该致病基因的概率为2/3。
【小问6详解】
若某一性状总是由I—3传给Ⅱ—7,由Ⅱ—7传给Ⅲ—11,说明这一性状只能由男性传给男性,那么控制这一性状的基因最可能存在于Y染色体上。
【小问7详解】
生物体的各种性状都是由基因控制的,性状的遗传实质上是亲代通过生殖细胞把控制性状的基因传递给了子代,在有性生殖过程中,生殖细胞(精子与卵细胞)就是基因在亲子代间传递的桥梁。Ⅱ—6的基因组成为aa,若Ⅲ—10患遗传病的概率为1/2,则Ⅱ—5的基因组成是Aa;其遗传图解如下图:
29. 自然界中的生物种类极其繁多,生物分类是研究生物的一种基本方法。
图一中甲和乙分别表示常见的动物和植物,图二是对甲分类的图解。请结合所学知识回答下列问题:
(1)某同学将图一中的生物分成甲和乙两类,分类的等级是____。其中甲又分为脊椎动物和无脊椎动物,其分类依据是____。
(2)对植物进行分类时,主要观察和比较的是植物的形态结构特征。如比较被子植物,往往将____这些器官,作为分类的重要依据。
(3)据图二的分类图解,②代表图一甲中的____(填字母),其所属类群牙齿有____的分化。
(4)在生物分类学上,向日葵与肾蕨同界不同门,向日葵与油松同门不同纲,那么向日葵和____上述的共同特征多。
(5)由于人们不合理利用野生资源等原因,生物的生存面临着严重的威胁,保护生物多样性的最有效的措施是____。
(6)上述生物的特征不同,是生物体内所含的基因不同,基因的多样性决定了____。
(7)动物D身体呈____,可减少飞行时的阻力;胸骨上附着发达的____牵动两翼飞行;有完善的呼吸系统,体内有发达的____辅助肺呼吸,提高气体交换的效率。
【答案】29. ①. 界 ②. 有无脊椎骨构成的脊柱 30. 花、果实、种子
31. ①. E ②. 门齿、犬齿、臼齿 32. 油松 33. 建立自然保护区 34. 物种的多样性
35. ①. 流线型 ②. 胸肌 ③. 气囊
【解析】
【分析】生物分类主要是根据生物的相似程度(包括形态结构和生理功能等),把生物划分为种和属等不同的等级,并对每一类群的形态结构和生理功能等特征进行科学的描述,以弄清不同类群之间的亲缘关系和进化关系。图中a恒温,①青蛙,②兔,③蜂鸟,④螳螂,⑥涡虫。
【小问1详解】
生物学家根据生物体的形态结构特征把它们分成不同的等级,首先把生物分成植物界和动物界两大类。图一中的甲类生物属于动物界,乙类生物属于植物界,因此这些生物的分类等级是界。根据身体内有无由脊椎骨组成的脊柱,可将动物分为脊椎动物和无脊椎动物。
【小问2详解】
生物学家在对植物进行分类时,要仔细观察植物的形态结构,如植物的根、茎、叶、花、果实和种子的形态结构,从这些器官中发现它们共同或不同的特征,从而确定它们的亲缘关系。在被子植物中,花、果实和种子往往作为分类的重要依据,因为花、果实和种子等生殖器官比根、茎、叶等营养器官在植物一生中出现得晚,生存的时间比较短,受环境的影响比较小,形态结构也比较稳定。
【小问3详解】
脊椎动物中,鸟类和哺乳动物都是恒温动物,体温恒定,其中哺乳动物的特点是胎生哺乳,因此②代表图一甲中的E兔,哺乳动物牙齿分化为门齿、犬齿和臼齿。
【小问4详解】
分类单位越小,包含的生物种类越少,生物之间差异越小,具有的共同特征越多,亲缘关系越近。向日葵与肾蕨同界,向日葵与油松同门,因此,向日葵与油松的亲缘关系更近,共同特征更多。
【小问5详解】
保护生物的多样性可采取:就地保护、迁地保护、建立濒危物种的种质库、加强法制和教育管理等。其中,就地保护是最根本的措施,其主要形式是建立自然保护区,建立自然保护区是保护生物多样性的最有效措施。
【小问6详解】
基因的多样性是指物种的种内个体或种群间的基因变化,不同物种之间基因组成差别很大,同种生物之间的基因也有差别,每个物种都是一个独特的基因库,基因的多样性决定了生物种类的多样性,物种多样性的实质是基因的多样性。
【小问7详解】
动物D蜂鸟属于鸟类,身体呈流线型,可以减少飞行时的阻力;鸟类的胸骨上有高耸的突起部分叫做龙骨突,龙骨突的两侧有发达的胸肌,胸肌发达收缩有力,飞行时能产生强大的动力,利于牵动两翼完成飞行动作;鸟类有气囊,与肺相通,鸟类的肺是气体交换的场所,气囊本身并没有气体交换的作用,气囊的功能是贮存空气,辅助肺呼吸,从而提高气体交换的效率。
30. “千里之堤溃于蚁穴”中的“蚁”指的是白蚁,白蚁是一种常见的害虫。生物兴趣小组同学为了研究温度对白蚁存活的影响,将白蚁分成5组,在不同温度下饲养(其他条件相同,记录了各组白蚁全部死亡所需的天数,结果如下表所示,分析回答下列问题:
(1)本实验中探究的变量是____。
(2)实验过程中,饲养白蚁的食物种类、食物量等其他条件均相同,这体现了实验设计的____原则。
(3)根据实验结果可得出的结论是;在一定范围内,温度越____有利于白蚁的生存。
(4)根据实验结果我们可以作出哪些合理推测____(填序号)。
①赤道地区的白蚁比两极地区的多
②在我国北方地区,夏天的白蚁比冬天的多
③60℃条件下白蚁会大量死亡
(5)白蚁身体和附肢都分节,属于____动物,发育过程中不经过蛹期,其发育类型为____(填“完全变态”或“不完全变态”)发育。
(6)白蚁是一种害虫,它们的主要食物来源就是木头里的纤维素,纤维素被吃光后就会导致建筑物摇摇欲坠。这说明了生物与环境的关系是____。
【答案】30. 温度##培养温度 31. 单一变量
32. 高 33. ①②
34. ①. 节肢 ②. 不完全变态 35. 生物能够影响环境
【解析】
【分析】对照实验是指在探究某种条件对研究对象的影响时,对研究对象进行的出了该条件不同以外,其他条件都相同的实验;根据变量设置一组对照实验,使实验结果具有说服力;一般来说,对实验变量进行处理的,就是实验组;没有处理的就是对照组。
【小问1详解】
该实验研究温度对白蚁存活的影响,因此实验中的变量是温度。
【小问2详解】
对照实验中除实验变量不同外,其它条件都应该相同且适宜。实验过程中,饲养白蚁的食物种类、食物量等其他条件必须相同,就体现了对照实验设计的单一变量原则。
【小问3详解】
通过实验数据分析,在15℃下,30天时间内没有出现白蚁死亡现象,随着环境温度的降低,白蚁生存的时间越来越短。因此,可得出的结论是:在一定范围内,温度越高越有利于白蚁的生存。
【小问4详解】
实验探究了15℃、10℃、5℃、0℃、﹣5℃时白蚁的生存天数随着温度的降低逐渐减少;因此,高于15℃时白蚁的生存状况并没有体现,故③60℃条件下白蚁会大量死亡,说法错误。赤道地区比两极地区气温高;在我国北方地区,夏天比冬天的温度高;在一定范围内,温度越高越有利于白蚁的生存,可见根据实验结果可以作出的合理推测有:①赤道地区的白蚁比两极地区的多;②在我国北方地区,夏天的白蚁比冬天的多。
【小问5详解】
节肢动物的特征:身体有许多体节构成,身体分部,有外骨骼,足和触角分节;因此,白蚁身体和附肢都分节,属于节肢动物。完全变态发育经过卵、幼虫、蛹和成虫四个时期,完全变态发育的昆虫幼虫与成虫在形态构造和生活习性上明显不同,差异很大;不完全变态发育经过卵、若虫、成虫三个时期,不完全变态发育的昆虫幼虫与成虫的形态结构和生活习性非常相似,但各方面未发育成熟;因此,白蚁发育过程中不经过蛹期,其发育类型为不完全变态发育。
【小问6详解】
生物与环境是相互依存,相互制约的,生物能适应环境并影响和改变环境。白蚁是一种害虫,它们的主要食物来源就是木头里的纤维素,纤维素被吃光后就会导致建筑物摇摇欲坠。这说明了生物与环境的关系是:生物能够影响环境。没有蚂蚁生活的金合欢
有蚂蚁生活的金合欢
10个月的存活率%
43
72
幼苗生长的高度/厘米
5月25日至6月16日
0→6.2
0→31.0
6月17日至8月3日
6.2→10.2
31.0→72.9
检测物
a
b
c
d
碘-131的放射性活度
3000
11444
4300
7600
组别
培养温度/℃
白蚁数量/只
全部死亡所需时间
第一组
15
10
30天内没有出现死亡现象
第二组
10
10
30天内出现少量死亡现象
第三组
5
10
18天
第四组
0
10
11天
第五组
-5
10
5天
山东省济宁市邹城市2023-2024学年八年级上学期期末检测生物试题: 这是一份山东省济宁市邹城市2023-2024学年八年级上学期期末检测生物试题,文件包含山东省济宁市邹城市2023-2024学年八年级上学期期末生物试题docx、八上生物期末答案-20241docx等2份试卷配套教学资源,其中试卷共8页, 欢迎下载使用。
山东省济宁市金乡县2023-2024学年八年级上学期期末生物试题: 这是一份山东省济宁市金乡县2023-2024学年八年级上学期期末生物试题,共7页。
山东省济宁市金乡县2023-2024学年八年级上学期期末生物试题: 这是一份山东省济宁市金乡县2023-2024学年八年级上学期期末生物试题,共6页。