- 2024届山东省泰安市高三下学期一模数学试题 试卷 3 次下载
- 2024届山东省泰安市高三下学期一模英语试题 试卷 4 次下载
- 2024届山东省泰安市高三下学期一模历史试题 试卷 1 次下载
- 2024届山东省泰安市高三下学期一模物理试题 试卷 1 次下载
- 2024届山东省泰安市高三下学期一模化学试题 试卷 2 次下载
2024届山东省泰安市高三下学期一模生物试题
展开2024.03
本试卷共12页。试卷满分为100分,答题时间为90分钟。
注意事项:
1.答卷前,考生务必将自己的姓名、学号、学校、考试科目用铅笔涂写在答题卡上。
2.每小题选出答案后,用铅笔把答题卡上对应题目的答案标号涂黑,如需改动,用橡皮擦干净后,再选涂其他答案,不能答在试卷上。
3.考试结束后,监考人员将本试卷和答题卡一并收回。
一、选择题:本题共15小题,每小题2分,共30分。每小题只有一个选项符合题目要求。
1. “分子马达”是分布于细胞内部或细胞表面的一类蛋白质,如RNA聚合酶、肌球蛋白等,它能利用化学能进行机械做功,从而使自身或与其结合的分子产生运动。下列说法错误的是( )
A. “分子马达”与细胞骨架的结合是可逆的
B. “分子马达”可能具有ATP水解酶的作用
C. RNA聚合酶是沿DNA模板移动的“分子马达”
D. “分子马达”的形成过程都需要核糖体、内质网和高尔基体的参与
【答案】D
【解析】
【分析】分析题文可知:分子发动机,又名分子马达,是分布于细胞内部或细胞表面的一类蛋白质,如RNA聚合酶、肌球蛋白等,它能利用化学能进行机械做功,从而使自身或与其结合的分子产生运动。
【详解】A、“分子马达”可以沿着细胞骨架运动,与细胞骨架的结合是可逆的,运动时结合,不运动时分离,A正确;
B、“分子马达”,能利用化学能进行机械做功可能具有ATP水解酶的作用,B正确;
C、RNA聚合酶属于“分子马达”,能利用化学能进行机械做功,从而使自身沿DNA模板移动产生运动,C正确;
D、“分子马达”是一类蛋白质,其形成过程需要核糖体和线粒体的参与,但是胞内蛋白的形成并不是都需要内质网和高尔基体的参与,D错误。
故选D。
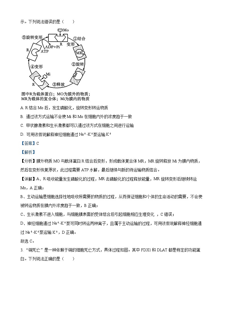
2. 物质进入细胞的“载体假说”认为:载体R首先与待运输的膜外物质结合成复合体,然后此复合体转向膜内,将运输的物质释放到膜内,载体再恢复原状,继续与新的待转运物质结合,其运输过程如图所示。下列说法错误的是( )
A. R结合M后,发生磷酸化,旋转变形转运物质
B. 通过该方式运输不会使Mi和M在细胞内外的浓度趋于一致
C. 甲状腺激素和生长激素都可以通过该方式在细胞之间进行运输
D. 可用该假说解释神经细胞通过Na+-K+泵运输K+
【答案】C
【解析】
【分析】膜外物质MO与载体蛋白R结合后变形,形成载体复合体MR,MR旋转释放Mi为膜内物质,然后在变形恢复原状,此过程需要ATP水解,最后继续与新的待运输物质结合。
【详解】A、R吸收能量发生磷酸化的过程,MR去磷酸化的过程释放能量,MR旋转变形后继续转运M,A正确;
B、主动运输是细胞选择性地吸收所需要的物质的过程,从而保证细胞和个体的生命活动的需要,不会使被转运物质在膜内外浓度趋于一致,B正确;
C、生长激素不进入细胞,与细胞膜表面的受体结合后引起细胞相应生理变化 ,C错误;
D、神经细胞通过Na+-K+泵可同时转运两种离子,且属于主动运输的过程,可用该假说解释神经细胞通过Na+-K+泵运输K+,D正确。
故选C。
3. “铜死亡”是一种依赖于铜的细胞死亡方式,具体过程如图。其中FDX1和DLAT都是特定的功能蛋白。下列说法正确的是( )
A. 铜离子诱导的细胞死亡属于细胞凋亡
B. 敲除FDX1基因后,可能会导致细胞质基质中丙酮酸含量升高
C. 在高浓度铜的诱导下,只进行无氧呼吸的细胞更易发生铜死亡
D. 通过抑制FDX1基因的表达来减弱蛋白毒性应激反应,即可避免细胞死亡
【答案】B
【解析】
【分析】1、细胞凋亡:由基因所决定的细胞自动结束生命的过程,就叫细胞凋亡。由于细胞凋亡受到严格的由遗传机制决定的程序性调控,所以它是一种程序性死亡。
2、细胞坏死是指在种种不利因素影响下,如极端的物理化学因素或严重的病理性刺激的情况下,由细胞正常代谢活动受损或中断引起的细胞损伤和死亡。
【详解】A、铜离子会抑制Fe-S簇蛋白合成,使现有Fe-S簇蛋白稳定性下降,使机体产生蛋白毒性应激反应,且还会使线粒体功能紊乱,从而引起细胞死亡,属于细胞坏死,A错误;
B、分析题图可知,敲除FDX1基因后,会抑制有氧呼吸第二阶段的进行,可能会导致细胞质基质中丙酮酸含量升高,B正确;
C、线粒体功能紊乱也会促进细胞死亡,所以在高浓度铜的诱导下,只进行无氧呼吸的细胞不含线粒体,不易发生铜死亡,C错误;
D、通过抑制FDX1基因的表达来减弱蛋白毒性应激反应,即可抑制细胞坏死,但不能避免细胞死亡,D错误。
故选B。
4. 某自花传粉植物体内有三种物质(甲、乙、丙),其代谢过程如图所示,三种酶均由染色体上的显性基因控制合成。为培育生产乙物质的优良品种,科学家利用野生型植株和两种突变植株(T1、T2)进行自交,结果如表所示(多或少指三种物质含量的多或少)。下列分析正确的是( )
A. 野生型、T1、T2基因型分别为AABBDD、AaBbDd、AaBbDD
B. T1、T2自交F1代中(甲少、乙少、丙多)个体的基因型各有2种
C. T1、T2自交F1代中(甲少、乙多、丙少)个体的基因型完全相同
D. 理论上T2自交F1代中能稳定遗传的目标植株与T1自交F1代中一样多
【答案】D
【解析】
【分析】自由组合定律的实质:进行有性生殖的生物在进行减数分裂产生配子的过程中,位于同源染色体上的等位基因随同源染色体分离而分离,分别进入不同的配子中,随配子独立遗传给后代,同时位于非同源染色体上的非等位基因进行自由组合。
【详解】A、分析题意,野生型自交不发生性状分离,说明其是纯合子,则其基因型是AABBDD,也说明当A_B_D_同时存在时,甲少、乙少、丙多;T1(甲少、乙少、丙多)A_B_D_自交后,90(甲少、乙多、丙少A_B_dd)、271(甲少、乙少、丙多A_B_D_)、120(甲少、乙少、丙少aabbdd)=3:9:4,A/a、B/b不符合自由组合定律,AB连锁,ab连锁,该比例是9:3:3:1的变式,说明三对基因中有两对位于一对同源染色体上,其中271(甲少、乙少、丙多)占9/16,其基因型是AaBbDd;T2自交时,子代有3种表现型,91(甲少、乙多、丙少A_B_dd)、270(甲少、乙少、丙多A_B_D_)、122(甲多、乙少、丙少A_bbdd)=3:9:4,该比例是9:3:3:1的变式,说明三对基因中有两对位于一对同源染色体上,且其基因型是A_B_dd:A_B_D_:(A_bbdd、A_bbD_)=3:9:4,可知Bb、Dd两对基因自由组合,且T2的基因型是AABbDd,AB、Ab连锁,A错误;
BC、甲少、乙少、丙多的基因型是A_B_D_,T1AaBbDD自交,子代中甲少、乙少、丙多个体基因型有4种,T2AABbDd自交时,子代(甲少、乙少、丙多)个体的基因型也有4种,T1、T2自交F1代中(甲少、乙多、丙少)个体的基因型不完全相同,B错误,C错误;
D、T1基因型是AaBbDd,T2基因型是AABbDd,两者分别自交,子代中能稳定遗传的目标植株(生产乙物质的优良品种)(甲少、乙多、丙少)AABBdd的概率都是1/4×1/4=1/16,D正确。
故选D
5. 噬菌体的基因组比较小,但又必须要编码一些维持其生命和复制所必需的基因,在选择的压力下,形成了重叠基因。重叠基因是指两个或两个以上的基因共有一段DNA序列的不同可读框,编码不同的蛋白质。重叠基因有多种重叠方式,例如,大基因内包含小基因(如图);前后两个基因首尾重叠;几个基因的重叠等。近年来,在果蝇和人中也存在重叠基因,例如人类神经纤维病I型基因内含子中含有3个小基因(由互补链编码)。下列叙述错误的是( )
A. 这是一种充分利用碱基资源的机制B. 基因的重叠可能对基因表达具有调控作用
C. 重叠基因的转录方向可能不是一致的D. 同一个基因的编码区中可能存在多个起始密码子
【答案】D
【解析】
【分析】1.基因是具有遗传效应的DNA片段,是决定生物性状的基本单位。
2.重叠基因是指两个或两个以上基因共有一段DNA序列的不同可读框,编码不同的蛋白质。基因重叠可以通过较短的 DNA序列控制合成多种蛋白质,有效利用了DNA 的遗传信息量,提高了碱基的利用率,可以节约碱基。
3.密码子是mRNA上决定一个氨基酸的三个相邻的碱基,从起始密码开始阅读,不同的基因对应的密码子阅读顺序并不相同。
【详解】A、根据题意,重叠基因里不同的基因共用了相同的序列,这样就增大了遗传信息储存的容量,因此这是一种充分利用碱基资源的机制,A正确;
B、重叠基因中的不同基因选择性表达,说明基因的重叠可能对基因表达具有调控作用,B正确;
C、人类神经纤维病I型基因内含子中含有3个小基因(由互补链编码),由此推测重叠基因的转录方向可能不是一致的,C正确;
D、起始密码子存在于mRNA中,而不是基因的编码区,D错误。
故选D。
6. 为探究kdr基因突变对杀虫剂抗性的影响,使用溴氰菊酯和氯菊酯两种杀虫剂处理白纹伊蚊,结果如下图。相关叙述正确的是( )
A. 杀虫剂的使用使kdr基因发生突变
B. kdr基因突变型个体对氯菊酯更敏感
C. 实验结果说明突变型对杀虫剂的抵抗效果更好
D. 轮换使用两种杀虫剂可延缓白纹伊蚊产生抗性
【答案】D
【解析】
【分析】由图可知,使用溴氰菊酯杀虫剂处理白纹伊蚊,野生型的基因型频率高于kdr基因突变型;使用氯菊酯杀虫剂处理白纹伊蚊,野生型的基因型频率低于kdr基因突变型。
【详解】A、kdr基因发生突变不是杀虫剂的使用导致的,而是自然条件下就可能出现的,只不过杀虫剂的使用将具有抗药性状的个体选择了出来,A错误;
B、对比图中使用溴氰菊酯和氯菊酯两种杀虫剂处理白纹伊蚊的结果,使用溴氰菊酯后kdr基因突变型基因型频率更低,说明kdr基因突变型个体对溴氰菊酯更敏感,B错误;
C、由图可知,kdr基因突变型对溴氰菊酯的抵抗性没有野生型的好,C错误;
D、使用溴氰菊酯杀虫剂处理白纹伊蚊,kdr基因突变型的基因型频率低,使用氯菊酯杀虫剂处理白纹伊蚊,野生型的基因型频率高,因此轮换使用两种杀虫剂可延缓白纹伊蚊产生抗性,D正确。
故选D。
7. 低钠盐是以氯化钠、碘酸钾或碘化钾为原料,然后加入一定量的氯化钾、硫酸镁等化合物,以减少同样重量食盐中钠的含量。食用低钠盐可以改善体内钠、钾、镁等的平衡状态,适合中老年人和高血压、心脏病患者。下列说法正确的是( )
A. 细胞内液渗透压主要依赖从食盐中摄入的Na+和Cl⁻
B. 低钠盐可有效减少钠的摄入从而减轻水肿患者的症状
C. 食盐摄入不足时肾上腺分泌醛固酮减少促进Na+的重吸收
D. 过量摄入低钠盐会抑制下丘脑分泌及垂体释放抗利尿激素
【答案】B
【解析】
【分析】内环境的理化性质主要包括渗透压、pH和温度,其中血浆渗透压的大小主要与无机盐、蛋白质的含量有关。在组成细胞外液的各种无机盐离子中,含量上占有明显优势的是Na+和Cl-,细胞外液渗透压的90%来源于Na+和Cl-。
【详解】A、钾离子主要维持细胞内液渗透压,因此细胞内液渗透压主要依赖从食盐中摄入的K⁺,A错误;
B、低钠盐可以帮助机体有效减少钠的摄入,降低细胞外液渗透压,减轻水肿患者的症状,B正确;
C、食盐摄入不足时会导致血钠降低,肾上腺分泌醛固酮增多,促进肾小管和集合管对Na⁺的重吸收,C错误;
D、过量摄入低钠盐会导致血浆渗透压升高,促进下丘脑合成和垂体释放抗利尿激素增加,D错误。
故选B。
8. 人体被蚊虫叮咬会出现局部皮肤红肿现象,痒觉信号通过中间神经元a和b传递到大脑皮层的神经中枢,产生痒觉,并引起抓挠行为。抓挠使痛觉感受器兴奋,经一系列传导可缓解痒觉。“抓挠止痒”的部分神经机制如下图所示。下列有关叙述,错误的是( )
A. 蚊虫叮咬人体后引发机体皮肤毛细血管壁通透性增强,最终导致红肿
B. 痒觉感受器受刺激后产生的兴奋在中间神经元a中的传导是单向的
C. 据图分析,痛觉神经元释放的Glu不能使突触后神经元兴奋
D. 当中间神经元c兴奋时,抑制痒觉信号传递
【答案】C
【解析】
【分析】题图分析:据图分析,痛觉神经元释放的Glu使中间神经元c兴奋并释放递质,Glu是一种兴奋性神经递质,“抓挠止痒”的原理是:当抓挠皮肤时,痛觉感受器产生的神经冲动传递到中间神经元c时,会抑制痒觉中间神经元b兴奋导致大脑不能产生痒觉。
【详解】A、蚊子叮咬后,有关细胞释放的组胺作用于毛细血管,会引起皮肤毛细血管舒张和血管壁通透性增加,血浆中的蛋白质和液体渗出使得组织液渗透压升高,导致水分较多地从血浆进入组织液,使组织液增多,从而引起皮肤出现红肿现象,A正确;
B、感受器受到刺激,产生的兴奋在反射弧上只能由感受器向效应器传递,所以痒觉感受器受刺激后产生的兴奋在中间神经元a中的传导是单向的,B正确;
CD、据图分析可知,抓挠之后,痛觉感受器接受痛觉信号并产生神经冲动,神经冲动传递到神经末梢促使Glu释放,Glu刺激中间神经元c之后,c兴奋并释放抑制性神经递质抑制痒觉相关的中间神经元b兴奋,进而抑制痒觉信号的传递,导致大脑不能产生痒觉,C错误,D正确。
故选C。
9. 胰导管细胞是胰腺中的外分泌细胞,其分泌HCO3-的同时也分泌H+,以维持细胞内pH的稳定,胃壁细胞分泌H+具有相似的机制。狗胰导管细胞的分泌受神经调节和体液调节,有关调节机制如图。下列说法正确的是( )
A. 剪断迷走神经,脚步声不能引起胰液分泌,盐酸刺激小肠仍可促进胰液分泌
B. 脑是该反射弧的神经中枢,迷走神经中的传入神经纤维属于交感神经
C. 从胰腺流出的静脉血pH值较高,从胃流出的静脉血pH值较低
D. 胃酸增加时,机体通过神经—体液调节使胰导管细胞中的HCO3-分泌量减少
【答案】A
【解析】
【分析】1、支配内脏、血管和腺体的传出神经,它们的活动不受意识支配,称为自主神经系统。自主神经系统由交感神经和副交感神经两部分组成,它们的作用通常是相反的。
2、图中狗胰导管细胞的分泌调节方式为神经-体液调节。①神经调节:食物、饲养员的脚步声→迷走神经中传入神经→神经中枢→迷走神经中传出神经→胰导管细胞→分泌胰液;盐酸刺激小肠中的神经,通过神经调节作用于胰导管细胞分泌胰液;②体液调节:盐酸→小肠黏膜细胞→分泌促胰液素,经血液运输作用于胰腺使胰腺分泌胰液。
【详解】A、饲养员的脚步声导致狗胰液分泌属于神经调节,剪断迷走神经,反射弧不完整,不能引起胰液分泌;盐酸刺激小肠可以使小肠产生促胰液素,促胰液素随血液运输至胰腺可以使胰腺分泌胰液,该过程为体液调节,A正确;
B、图中脑作为反射弧的神经中枢,交感神经是传出神经中的一部分,迷走神经中的传出神经纤维属于交感神经,B错误;
C、胰腺向组织液分泌H⁺,使内环境H⁺浓度上升,所以从胰腺流出的静脉血 pH值较低;胃上皮细胞向胃腔分泌H⁺,导致内环境中H⁺减少,从胃流出的静脉血 pH 值较高,C错误;
D、胃中分泌 H⁺的细胞分泌H⁺的同时也分泌HCO3-,胃酸增加时,机体可以通过神经―体液调节使胰导管细胞中的HCO3⁻分泌量增加,D错误。
故选A。
10. 近期在东北虎豹国家公园发现一具疑似被啃食的东北豹残骸。经联合调查小组勘察判定,确认这是一起罕见的东北虎“猎杀”东北豹事件。下列相关叙述正确的是( )
A. 东北虎比东北豹体型大、攻击力强,适应当地环境的能力更强
B. 在该生态系统中,可用金字塔表示东北虎与东北豹的数量关系
C. 东北豹通过与东北虎生态位的差异,实现在同一片栖息地共存
D. 随着两个种群数量的逐步恢复,东北虎“猎杀”东北豹几率会下降
【答案】C
【解析】
【分析】生态位是指一个物种在群落中的地位或作用,包括所处的空间位置,占用资源的情况以及与其他物种的关系等。
【详解】A、两者的形态结构有所差异以适应不同生态位要求,A错误;
B、东北虎与东北豹主要以食草性动物为食,没有明显的营养级差异,不能用数量金字塔表示两者关系,B错误;
C、东北虎“猎杀”东北豹是生态位重叠的结果,两者主要通过生态位的差异,实现在同一片栖息地共存,C正确;
D、种群数量的逐步恢复后,两者的生态位重叠的概率将增大,东北虎“猎杀”东北豹几率会增加,D错误。
故选C。
11. 根据世界自然基金会(WWF)的报告,从1970年到2014年,野生动物种群数量消亡了60%。“种群存活力”分析是一种了解种群灭绝机制的方法,该方法以“种群在200年内的灭绝概率小于5%”作为种群可以维持存活的标准。研究人员用这种方法对某地大熊猫的种群存活力进行了分析,结果如图。下列说法错误的是( )
A. 随着环境阻力的减小,维持种群存活的最小初始规模会减小
B. 初始种群规模、环境阻力的大小对该地大熊猫存活力均有影响
C. 在没有环境阻力的情况下,种群的数量会呈“J”形增长
D. 人类对环境破坏超出一定限度后,任何初始种群规模的生物种群最终都可能灭绝
【答案】C
【解析】
【分析】分析题图可知:图中横坐标代表初始种群规模,纵坐标代表灭绝概率,灭绝概率与初始种群数量有关,与环境阻力大小也有关系。
【详解】A、随着环境阻力的减小,曲线与灭绝概率5%相交对应的初始种群最小规模数量越小,因此维持种群存活的最小规模会减小,A正确;
B、灭绝概率与初始种群数量有关,与环境阻力大小也有关系,B正确;
C、当环境阻力为0,初始种群规模小于35只左右时,灭绝概率大于5%,此时大熊猫增长曲线不会为J形增长,C错误;
D、人类对环境破坏超出一定限度后,环境阻力增大,任何初始种群规模的生物种群最终都可能灭绝,D正确。
故选C。
12. 相对多度是群落野外调查的一种估测指标,是指群落中某一种植物的个体数占该群落所有植物个体数的百分比。在某退耕农田自然演替过程中,植物物种甲、乙和丙分别在不同阶段占据优势,它们的相对多度与演替时间的关系如图一所示。植物乙种群的种群增长速率如图二所示。下列说法错误的是( )
A. 该群落演替类型是次生演替,特点是演替速度快、经历的阶段相对较少
B. 调查甲、丙种群密度的常用方法都是样方法,但样方面积可能不同
C. 植物物种甲、乙和丙中最可能为乔木的是丙
D. 图二中的cd段对应图一第30年至第50年,因为乙增长速率在下降
【答案】D
【解析】
【分析】1、初生演替:是指一个从来没有被植物覆盖的地面,或者是原来存在过植被,但是被彻底消灭了的地方发生的演替。初生演替的一般过程是裸岩阶段→地衣阶段→苔藓阶段→草本植物阶段→灌木阶段→森林阶段。2、次生演替:原来有的植被虽然已经不存在,但是原来有的土壤基本保留,甚至还保留有植物的种子和其他繁殖体的地方发生的演替,次生演替的一般过程是草本植物阶段→灌木阶段→森林阶段。
【详解】A、在退耕农田上发生的演替为次生演替,是在原有的植被虽然已不存在,但是原有的土壤基本保留,甚至还保留了植物的种子和其他繁殖体的地方发生的演替,演替速度快、经历的阶段相对较少,A正确;
B、次生演替的一般过程是草本植物阶段→灌木阶段→森林阶段,甲可能是草本,丙可能是乔木,调查乔木种群密度的样方面积一般大于调查草本种群密度的样方面积,B正确;
C、次生演替的一般过程是草本植物阶段→灌木阶段→森林阶段,丙是最晚出现的,最有可能是乔木,C正确;
D、图一中纵坐标为相对多度,是该种植物个体数所占百分比,而不是具体的数目,其变化无法直接反映种群密度的变化,30-50年,虽然乙植物占比(相对多度)在减小,但无法确定其具体的种群密度在减小,D错误。
故选D。
13. 酱油起源于我国,至今已有数千年历史。参与酱油酿造过程的微生物主要有米曲霉、酵母菌和乳酸菌等,在众多微生物及其酶系的作用下,分解大豆、小麦中的蛋白质、脂肪等有机物,最终形成具有特殊色泽和良好风味的酱油。下图是酱油发酵过程中主要微生物的数量变化。下列说法错误的是( )
A. 米曲霉产生的蛋白酶能将蛋白质分解成小分子多肽及氨基酸
B. 在发酵初期乳酸菌含量较高,能抑制部分有害微生物的生长
C. 在酱油发酵过程中,乳酸菌和酵母菌的关系表现为相互促进
D. 某些代谢产物的抑制作用是后期酵母菌数量下降的原因之一
【答案】C
【解析】
【分析】霉菌等微生物产生的蛋白酶能将蛋白质分解成小分子肽和氨基酸,脂肪酶能将脂肪水解为甘油和脂肪酸。
【详解】A、制作酱油时,米曲霉等微生物产生的蛋白酶能将蛋白质分解成小分子肽和氨基酸,A正确;
B、由题图可知,在发酵初期乳酸菌含量较高,乳酸菌产生的乳酸可以抑制其它微生物的生长,B正确;
C、分析题图可知,发酵过程中,乳酸菌含量减少时,酵母菌的数量增加,由此可知乳酸菌和酵母菌的关系不是相互促进的,C错误;
D、随着发酵的进行,由于营养物质的消耗和代谢产物的积累,某些代谢产物会抑制酵母菌的生长繁殖,D正确。
故选C。
14. 目前精子载体法逐渐成为最具诱惑力的制备转基因动物方法之一,该方法以精子作为外源基因的载体,使精子携带外源基因进入卵细胞受精。下图表示利用该方法制备转基因鼠的基本流程。下列说法错误的是( )
A. ①过程需将成熟的精子放入ATP溶液中进行获能处理
B. 将外源基因整合到精子的染色体上,可保证外源基因稳定遗传
C. ②采用体外受精技术,受精完成的标志是雌雄原核融合
D. 精子载体法与显微注射法相比,对受精卵中核的影响更小
【答案】A
【解析】
【分析】分析题图:图示表示培育转基因鼠的基本流程,其中①是筛选获得导入外源基因的精子的过程,②是体外受精过程,③是早期胚胎培养过程,④是胚胎移植过程。
【详解】A、①过程需将成熟的精子放在一定浓度的肝素或钙离子载体溶液中,用化学药物诱导精子获能,A错误;
B、受精卵中几乎不含精子的细胞质,将外源基因整合到精子的染色体上,是保证外源基因稳定遗传的关键,B正确;
C、②采用体外受精技术,受精完成的标志是雌雄原核融合,C正确;
D、与显微注射法相比,精子载体法对受精卵中核的影响会更小,理由是不需要穿过核膜,雌雄原核自动融合(通过受精作用完成整合),D正确。
故选A。
15. Cre-lxP系统能实现特定基因的敲除(如图1)。把几种荧光蛋白基因和Cre酶能识别并切割的序列(lxP1和lxP2)串在一起,构建表达载体T(如图2)。部分荧光蛋白基因会被Cre酶随机“剪掉”,且两个lxP1之间或两个lxP2之间的基因,最多会被Cre酶敲除一次,剩下的部分得以表达,随机呈现不同的颜色。下列说法错误的是( )
A. Cre酶切下一个待敲除基因的过程,需要破坏四个磷酸二酯键
B. 若小鼠细胞含一个表达载体T(不含Cre酶),其肌肉组织细胞呈红色
C. 若小鼠细胞含一个表达载体T(含Cre酶),其脑组织细胞呈红色或黄色或蓝色
D. 若小鼠细胞含两个表达载体T(含Cre酶),其一个细胞内可能随机出现两种颜色
【答案】B
【解析】
【分析】1、基因工程至少需要三种工具:限制性核酸内切酶(限制酶)、DNA连接酶、运载体。
2、基因工程的基本操作步骤主要包括四步:①目的基因的获取;②基因表达载体的构建;③将目的基因导入受体细胞;④目的基因的检测与表达。
【详解】A、DNA单链上相邻的两个脱氧核苷酸之间通过磷酸二酯键相连,DNA由两条单链螺旋缠绕形成,Cre酶切下一个待敲除基因的过程中,需要切断基因前后两端,因此需要破坏四个磷酸二酯键,A正确;
B、据图可知,小鼠有编码红、黄、蓝荧光蛋白的基因,前端有脑组织特异性表达的启动子,肌肉细胞不会表达颜色基因,故若小鼠细胞含一个表达载体T(不含Cre酶),其肌肉组织细胞呈无色,B错误;
C、1xP1、1xP2位置如图2黑白三角符号所示,两个lxP1和两个lxP2之 间的基因最多会被Cre酶敲除一次,将含Cre酶的病毒注入小鼠体内,Cre酶表达情况不同,识别的lxP不同,则有可能未敲除荧光蛋白基因,此时为红色(同不含Cre酶时),也有可能敲除两个lxP1之间的红色荧光蛋白基因,此时为黄色,也有可能敲除两个1xP2之间的红色和黄色荧光蛋白基因,此时为蓝色,因而不同脑细胞会差异表达红色、黄色或蓝色荧光蛋白基因,C正确;
D、小鼠脑组织细胞内有2个相同表达载体T(含Cre酶),Cre酶对每个DNA片段随机剪切,因而细胞的颜色由细胞内两种荧光蛋白的颜色叠加而成,故其脑组织细胞可能出现两种颜色,D正确。
故选B。
二、选择题:本题共5小题,每小题3分,共15分。每小题有一个或多个选项符合题目要求,全部选对得3分,选对但不全的得1分,有选错的得0分。
16. 甜瓜是一种耐淹性较强的植物。为研究其耐淹性机理,研究人员将甜瓜幼苗进行水淹处理,一段时间后检测幼苗根部和叶片细胞中酶a和酶b的活性,结果如图1;图2为甜瓜幼苗细胞中存在的部分代谢途径。下列说法错误的是( )
A. 酶a和酶b均存在于甜瓜幼苗细胞的细胞质基质中
B. Ⅱ、Ⅲ过程在甜瓜幼苗细胞中均能发生且产生少量ATP
C. 水淹前后、甜瓜幼苗无氧呼吸的产物主要是酒精和CO2
D. 水淹时间越长,酶a和酶b的活性越高,叶的无氧呼吸强度更高
【答案】BD
【解析】
【分析】1、无氧呼吸的场所是细胞质基质,无氧呼吸的第一阶段和有氧呼吸的第一阶段相同。
2、无氧呼吸由于不同生物体中相关的酶不同,在植物细胞和酵母菌中产生酒精和二氧化碳,在动物细胞和乳酸菌中产生乳酸。
【详解】A、图2表示无氧呼吸的两个途径,无氧呼吸发生在细胞质基质中,即酶a和酶b存在部位是细胞质基质,A正确;
B、Ⅱ、Ⅲ过程表示无氧呼吸的第二阶段,该阶段不产生ATP,B错误;
C、水淹一段时间后酶a和酶b活性增加,但酶a活性远远大于酶b活性,说明根部和叶片的无氧呼吸速率增强,甜瓜幼苗无氧呼吸生成的最主要代谢产物为酒精和CO2,C正确;
D、水淹时间越长,植物体内积累的酒精会对甜瓜幼苗的叶片细胞和根部都产生严重的伤害,甚至会导致植物死亡,叶的无氧呼吸强度可能会降低,D错误。
故选BD。
17. 某闭花传粉植物的花色有红色和白色两种,由基因M、m控制;花的位置有顶生和腋生两种,由基因N、n控制。研究人员进行了以下两个实验:
实验一:用红花腋生植株人工传粉给白花顶生植株,F1表型及其比例为红花腋生:红花顶生=1:1,F1中红花腋生植株自花受粉,F2表型及其比例为红花腋生:红花顶生:白花腋生:白花顶生=6:3:2:1。
实验二:从F1两种表型中各选取一株,对它们和两个亲本的两对基因(M、m和N、n)进行PCR扩增,然后进行电泳分离,结果如下图。已知:①条带1和2是一对等位基因的条带,条带3和4是另一对等位基因的条带;②图谱二为实验一中亲代红花腋生植株的电泳图谱。下列说法错误的是( )
A. 两对相对性状中,显性性状分别是红花、腋生
B. 条带1、4分别代表的基因是m、N
C. F2表型出现的原因可能是基因型为NN的个体完全致死
D. F2表型出现的原因可能是含有基因N的花粉50%致死
【答案】D
【解析】
【分析】基因自由组合定律特殊分离比的解题思路:首先看后代可能的配子组合种类,若组合方式是16种,不管以什么样的比例呈现,都符合基因的自由组合定律,其亲代基因型为双杂合。写出正常的分离比9:3:3:1。对照题中所给信息进行归类,若分离比为9:7,则为9:(3:3:1),即7是后三种合并的结果;若分离比为9:6:1,则为9:(3:3):1;若分离比为15:1,则为(9:3:3):1。
【详解】A、由实验一:F1中红花腋生植株自花受粉得F2,两对相对性状均出现性状分离现象,因此两对相对性状中,显性性状分别是红花、腋生,A正确;
B、 实验一中F2表型及其之比为9: 3: 3: 1的变形,两对等位基因满足自由组合定律,F1红花无刺植株的基因型为MmNn,由“用红花腋生植株人工传粉给白花顶生植株,F1表型及其比例为红花腋生:红花顶生=1:1”,可知,亲代红花腋生植株的基因型为MMNn,白花有刺植株的基因型为mmnn。由“图谱二为实验一中亲代红花腋生植株(MMNn)的电泳图谱”和“条带1和2是一对等位基因的条带,条带3和4是另一对等位基因的条带”可知,条带1为m,条带2为M。亲代和F1的基因型中仅含M/m和N/n中各一种基因的个体为亲代白花有刺植株(mmnn),因此由图谱一可知,条带3为n,条带4为N,B正确;
C、F2表型及其比例为红花腋生:红花顶生:白花腋生:白花顶生=6:3:2:1,可知,腋生:顶生=2:1,若F2表型出现的原因是某一基因型的个体完全致死所致,则当且仅当致死个体的基因型为NN时才能出现F2四种表型对应的比例,C正确;
D、若F2表型出现的原因是某一基因型的配子部分致死所致,则由F2中“腋生:顶生=2:1”和“F1表型及其之比为红花腋生:红花顶生=1 : 1”可知,含有基因N的卵细胞50%致死,含有基因n的卵细胞和含有基因M、m的花粉均存活,D错误。
故选D。
18. 黄瓜在植物发育研究中是一种重要的模式植物。研究者用黄瓜的离体子叶为模式系统,以子叶中叶绿素a含量(mg/g)为检测指标,研究了光与不同植物激素对黄瓜离体子叶衰老的延缓效应,结果如下表。其中CK为细胞分裂素;KT为激动素;6-BA为6-苄基腺嘌呤;ZT为玉米素。下列说法正确的是( )
A. 各种处理类型的叶绿素a含量光照条件下均高于黑暗,说明光照能够延缓子叶的衰老
B. 各种处理类型的叶绿素a含量随处理时间的延长均下降,说明子叶细胞的衰老是必然过程
C. 用CK处理后的叶绿素a含量明显减少,说明CK处理不能促进叶绿素a合成而延缓衰老
D. 用KT和ZT处理后的叶绿素a含量减少水平的差异,说明二者延缓衰老的效应为KT>ZT
【答案】ABD
【解析】
【分析】表格分析:光照条件下,随着处理时间延长,经四种植物激素处理后子叶叶绿素a含量都逐渐下降;而在黑暗条件下,随着处理时间延长,经四种植物激素处理后子叶叶绿素a含量也都逐渐下降,并且在同一天中,低于光照条件下的含量,说明光照能延缓子叶叶绿素a含量下降。
【详解】A、由题干分析可知,光照能够抑制黄瓜离体子叶叶绿素a含量的下降从而延缓子叶的衰老,A正确;
B、由表格数据可知,各种处理类型的黄瓜子叶中叶绿素a含量均有下降,说明子叶细胞的衰老是必然过程,B正确;
CD、分析表格数据可知,与其他植物激素相比,用CK处理后的叶绿素a含量降幅最大,说明CK延缓衰老的效应最低,C错误,D正确。
故选ABD。
19. 实施乡村振兴战略,发展生态农业是必然选择。生态农业园是指在生态上能够自我维持,低输入,经济上有生命力,在环境、伦理和审美方面可接受的新型农业。为实现生态效益、经济效益与社会效益的统一,科研人员对某个生态农业园各营养级能量流动情况进行了定量分析(单位:103KJ/(m2·a),如下表。下列说法正确的是( )
A. 由于存在有机物输入的能量,该生态系统能量金字塔为倒置的金字塔
B. 表中“甲”代表流向分解者的能量,“B”的数值为58
C. 第二营养级流向第三营养级的能量传递效率约为14.7%
D. 每个营养级呼吸作用产生的能量不会用于自身的生长发育和繁殖
【答案】BC
【解析】
【分析】1、生态系统中能量流动的特点是单向流动、逐级递减。在能量流动过程中,各营养级同化能量的去路有通过呼吸作用消耗、流入下一营养级、被分解分解利用和未利用的能量;能量传递效率=下一营养级的同化量÷上一营养级的同化量×100%。
2、分析题表可知,甲为被分解者分解利用的能量。
【详解】A、能量是单向流动、逐级递减的,所以能量金字塔不会倒置,A错误;
B、表中“甲”代表流向分解者的能量,A=434+96-126-44-282=78,B=78+34-32-13-9=58,B正确;
C、第二营养级流向第三营养级的能量传递效率约为=78÷(434+96)×100%=14.7%,C正确;
D、呼吸作用产生的能量一部分以热能的形式散失,一部分合成ATP,用于自身的生长发育和繁殖,D错误。
故选BC。
20. 融合PCR技术采用具有互补末端的引物,形成具有重叠链的PCR产物,通过PCR产物重叠链的延伸,从而将不同来源的任意DNA片段连接起来。其原理如图所示,据图分析正确的是( )
A. 上述过程中使用的引物P2和P3的碱基需要完全互补配对
B. 设计引物的目的是为了能够从其3'端开始连接脱氧核苷酸
C. 融合PCR的第一步两条链重叠部位可互为另一条链的引物
D. 若融合PCR的第二步获得128个融合基因,理论上该过程消耗了254个引物
【答案】BCD
【解析】
【分析】PCR是利用DNA在体外摄氏95°高温时变性会变成单链,低温(经常是60°C左右)时引物与单链按碱基互补配对的原则结合,再调温度至DNA聚合酶最适反应温度(72°C左右),DNA聚合酶沿着磷酸到五碳糖(5'-3')的方向合成互补链。基于聚合酶制造的PCR仪实际就是一个温控设备,能在变性温度,复性温度,延伸温度之间很好地进行控制。
【详解】A、上述过程中使用的引物P2和P3的碱基不需要完全互补配对,只需要与DNA的两条模板链的两端互补配对即可,A错误;
B、引物为一段核苷酸,引物与DNA模板链结合后,能够从其3'端开始连接脱氧核苷酸,开始子链的合成,B正确;
C、结合图示可知,融合PCR的第一步两条链重叠部位即互补配对,可互为另一条链的引物,C正确;
D、若融合PCR的第二步获得了128个融合基因,引物数目和新合成的子链数目相同,即该过程消耗了128×2-2=254个引物,D正确。
故选BCD。
三、非选择题:本题共5小题,共55分。
21. 下图甲表示某同学利用轮叶黑藻(一种沉水植物)探究“光照强度对光合速率的影响”的实验装置;图乙是轮叶黑藻细胞光合作用相关过程示意图(有研究表明,水中CO2浓度降低能诱导轮叶黑藻光合途径由C3途径向光合效率更高的C4途径转变,而且两条途径在同一细胞中进行)。
(1)光照强度适宜时,图甲中有色液滴的移动方向是____(填:“向左”或“向右”)。若要测轮叶黑藻有氧呼吸速率的大小,则应将图甲装置进行____处理,此时有色液滴向左移动,其原因是____。
(2)图乙CO2转变为HCO3-过程中,生成的H+以____的方式运出细胞;催化过程①和过程④中CO2固定的两种酶(PEPC、Rubisc)中,与CO2亲和力较高的是____,原因是____。过程②消耗的NADPH主要来源于____上进行的光反应过程;丙酮酸产生的场所除了图示③以外,还可能有____(填:“细胞质基质”或“线粒体基质”)。
(3)研究人员通过测定并比较不同CO2浓度下PEPC酶的活性。证明低浓度CO2能诱导轮叶黑藻光合途径转变。请写出实验思路并预期实验结果____。
【答案】(1) ①. 向右 ②. 黑暗##遮光 ③. 黑暗条件下只进行呼吸作用,广口瓶内氧气减少
(2) ①. 主动运输##主动转运 ②. PEPC酶 ③. PEPC酶能固定更低浓度的CO2 ④. 类囊体薄膜 ⑤. 细胞质基质
(3)将若干生理状态一致的轮叶黑藻随机分为甲乙两组,甲组为对照组,用大气中的CO2处理,乙组用低浓度的CO2处理,相同光照条件和光照时间处理一段时间后,测定甲乙两组PEPC酶的活性。预期结果,乙组PEPC酶活性高于甲组
【解析】
【分析】1、图甲装置中,灯泡作为光源,一般可通过改变广口瓶与光源之间的距离改变光照强度,装置甲有色小液滴移动,可代表其中的气体压强变化。2、光反应过程需要光照、叶绿素等光合色素、酶等条件,光反应产生 ATP、NADPH、O2。
【小问1详解】
图甲中CO2缓冲液的作用是维持瓶内二氧化碳浓度相对稳定,光照强度适宜时,光合作用速率大于呼吸作用速率,广口瓶有氧气的释放,则有色液滴右移。只要有光照,黑藻就会进行光合作用,对呼吸速率的测定产生影响,若要测轮叶黑藻有氧呼吸速率的大小,则应将图甲装置的广口瓶进行黑暗(遮光)处理,呼吸作用消耗氧气,则有色液滴左移。
【小问2详解】
根据图示,H+转运需要相应转运蛋白参与并消耗ATP,属于主动运输;根据题干信息“水中CO2浓度降低,能诱导其光合途径由C3型向C4型转变”,说明C4循环中PEPC与CO2的亲和力高于C3循环中的Rubisc;图示结构A为叶绿体类囊体薄膜,是光反应场所,光反应过程需要光照、叶绿素等光合色素、酶等条件,光反应产生ATP、NADPH、O2;除了图示③以外,细胞中的丙酮酸还可以由葡萄糖在细胞质基质中分解产生。
【小问3详解】
欲证明低浓度CO2能诱导轮叶黑藻光合途径转变,则实验的自变量是CO2的浓度,因变量可测量PEPC酶的活性,具体实验思路为,将生理状态一致的轮叶黑藻随机分为两组,甲组为对照组,即大气中的CO2浓度,乙组为低浓度CO2浓度处理,相同光照条件和光照时间下,检测甲乙两组的PEPC酶的活性,预期结果,乙组PEPC酶活性高于甲组。
22. 研究表明,位于一对同源染色体上的两对等位基因之间的距离,影响到两者之间交换重组的概率,相距越远的两对等位基因发生交换的概率越大。一对同源染色体上距离非常远的两对等位基因,与非同源染色体上的两对等位基因在形成配子时的比例很接近而难以区分,而同一条染色体上距离很近的两个基因几乎总是同时进入同一配子中。
(1)黄身截翅棒眼雌果蝇与黑身正常翅圆眼雄果蝇杂交,F1雌性均为黑身正常翅圆眼,雄性均为黄身截翅棒眼,F1雌性与父本杂交,子代各种表型的数量如下表所示:
果蝇的体色、翅型、眼型这三对相对性状的遗传符合基因分离定律的有____对,基因位于常染色体上的有____对,出现表中所示性状分离比的原因是____。
(2)果蝇的另外两对性状刚毛与截毛、星眼与正常眼分别由位于两对同源染色体上的R、r和D、d两对等位基因控制,且存在某种配子致死现象(不考虑基因突变和互换及性染色体同源区段)。为研究其遗传机制,选取一对刚毛星眼的雌雄个体进行杂交,得到的F1如下表所示。
基因r位于____染色体上,判断的依据是____。亲本雌性个体的基因型为____,亲本产生的致死配子的基因型为____。选取F₁刚毛星眼果蝇随机交配,子代中纯合刚毛正常眼雌果蝇占的比例为____。
【答案】22. ①. 3 ②. 0 ③. 控制体色、翅型和眼型的基因均位于X染色体上;其中控制体色与控制翅型的基因相距很近,控制眼型的基因与它们相距很远;雄果蝇X染色体上的基因不发生重组,雌性果蝇在形成配子时同源染色体上的非姐妹染色单体发生了互换
23. ①. X ②. 该杂交组合的F1雌果蝇只有刚毛,雄果蝇有刚毛和截毛,说明这对性状与性别相关联且控制这对性状的基因位于X染色体上 ③. DdXRXr ④. DY ⑤. 0
【解析】
【分析】基因的自由组合定律的实质是:位于非同源染色体上的非等位基因的分离或组合是互不干扰的,在减数分裂过程中,同源染色体上的等位基因彼此分离的同时,非同源染色体上的非等位基因自由组合。
【小问1详解】
黄身截翅棒状眼雌果蝇与黑身正常翅圆眼雄果蝇杂交,F1雌性均为黑身正常翅圆眼,雄性均为黄身截翅棒状眼,说明果蝇的体色、翅形、眼型的基因均在X染色体上,都不在常染色体上,并且黑身正常翅圆眼为显性性状。据表格数据分析可知,F1雌性与父本杂交,子代各种表型均符合1∶1,即测交后代符合1∶1,说明三种性状均由一对等位基因控制,均符合基因的分离定律,即果蝇的体色、翅形、眼型这三对相对性状的遗传符合基因分离定律的有3对,基因位于常染色体上的有0对。正常情况下,三对基因都在X染色体上不能出现基因重组,出现重组类型的原因是雌性果蝇在形成配子时同源染色体上的非姐妹染色单体发生了互换,即控制体色与控制翅型的基因相距很近,控制眼型的基因与它们相距很远;雄果蝇X染色体上的基因不发生重组,雌性果蝇在形成配子时同源染色体上的非姐妹染色单体发生了互换。
【小问2详解】
F1果蝇雌性只有刚毛,雄果蝇有刚毛和截毛,说明这对性状与性别相关联且控制这对性状的基因位于X染色体上,所以基因r是伴X隐性遗传。雌性果蝇中全为刚毛,星眼:正常眼=3:1;雄果蝇中,刚毛:截毛=1:1,星眼:正常眼=1:1,由于F1雌性个体无截毛,雄果蝇有刚毛和截毛,说明这对性状与性别相关联且控制这对性状的基因位于X染色体上;基因D、d位于常染色体上,且刚毛与星眼为显性性状,亲本基因型为DdXRXr、DdXRY,由于刚毛星眼果蝇减少了,根据题意,存在某种基因型的配子致死,可推测为DY配子致死。故母本产生的雌配子为DXR: DXr: dXR: dXr=1:1:1:1,父本产生的雄配子为DXR: dXR: dY=1:1:1,所以F1 中刚毛星眼果蝇基因型及比例为DDXRXR: DDXRXr: DdXRXR:DdXRXr=1:1:2:2,雄果蝇基因型为DdXRY,雌雄果蝇随机交配,刚毛星眼雌果蝇作母本,产生的雌配子为DXR: DXr: dXR: dXr=6:2:3:1,刚毛星眼雄果蝇作父本,产生的雄配子为DXR: dXR: dY=1:1:1,故子代中不会出现雌性正常眼,受体所以纯合刚毛正常眼雌果蝇占的比例为0。
23. CAR-T细胞疗法是通过设计CAR基因,并导入癌症患者的T细胞中,使其转化为CAR-T细胞,杀死特定肿瘤细胞的一种疗法。
(1)CAR-T细胞通过____肿瘤细胞的抗原,从而清除肿瘤细胞。CAR-T疗法体现了免疫系统的____功能。
(2)多发性骨髓瘤(MM)是一种以浆细胞异常增殖为特征的恶性肿瘤,B细胞成熟抗原(BCMA)选择性表达于包括MM肿瘤细胞在内的浆细胞表面,在人体主要器官的细胞上基本不表达。科研人员从健康志愿者外周血中分离出T细胞,均分为两组,实验组T细胞进行转化,构建新型针对BCMA的CAR-T细胞,对照组T细胞不做处理。选人骨髓瘤B细胞为靶细胞,进行CAR-T细胞杀伤实验,结果如表:两组细胞在不同效靶比时对靶细胞的杀伤效率比较(注:效靶比指的是T细胞与靶细胞的浓度比值)。
①根据以上结果,说明已经成功构建出靶向BCMA的CAR-T细胞,理由是____。
②T细胞与肿瘤细胞发生反应的另一个关键特征是促炎症细胞因子(IFN-γ)的释放,让CAR-T细胞杀伤相同数量的靶细胞后检测IFN-γ的含量,若____,则进一步表明已经成功构建出相应的CAR-T细胞。
(3)CAR-T细胞无法进入肿瘤组织内部,对实体瘤治疗效果不佳。实体瘤组织的核心区缺氧,某种厌氧型细菌可定植在肿瘤的核心区。研究人员对该细菌进行改造获得工程菌,用于提高CAR-T的靶向性。
①由图1可知,工程菌定植在肿瘤的核心区并释放靶标分子,该分子可以____,将CAR-T细胞招募到肿瘤周围,使其发挥免疫功能。
②绿色荧光和红色荧光叠加时显示为黄色荧光。科研人员用红色荧光蛋白标记CAR-T细胞,再将其与肿瘤细胞、靶标分子共同培养,在显微镜下检测荧光分布情况。结果显示____,说明靶标分子发挥功能。
③为进一步验证工程菌能否提高CAR-T的靶向性,研究人员向图2所示小鼠静脉注射CAR-T细胞,并在左侧肿瘤内单次注射工程菌。两周后发现双侧肿瘤生长均受到抑制,但左侧肿瘤的治疗效果更明显。请结合上述原理进行解释____。
【答案】(1) ①. 识别并结合 ②. 免疫监视
(2) ①. 实验组靶细胞凋亡率大于对照组(且随着效靶比的提高对靶细胞的杀伤效果升高) ②. 实验组的IFN-γ浓度(远)高于对照组(的IFN-γ浓度)
(3) ①. 结合CAR-T细胞和肿瘤细胞 ②. CAR-T细胞和肿瘤细胞之间出现黄色荧光 ③. 左侧注射工程菌后,释放靶标分子,招募更多的CAR-T细胞,发挥免疫功能。部分CAR-T细胞可与右侧肿瘤结合,裂解肿瘤表面的细胞
【解析】
【分析】1、据题干分析:CAR-T疗法通过改造T细胞,使其膜上具有结合肿瘤特定抗原的受体,从而可以特异性识别并结合肿瘤细胞最终实现对血液肿瘤细胞的靶向杀伤。
2、肿瘤细胞是正常细胞基因突变结果,具有无限增殖和易转移的特点。
【小问1详解】
CAR-T疗法通过改造T细胞,使其膜上具有结合肿瘤特定抗原的受体,因此CAR-T细胞通过受体识别并结合肿瘤细胞的抗原,从而清除肿瘤细胞。癌细胞是正常细胞突变而来的,CAR-T疗法清除肿瘤细胞体现了免疫系统的免疫监视功能。
【小问2详解】
①由表可知,实验组靶细胞凋亡率大于对照组,且随着效靶比的提高对靶细胞的杀伤效果升高,说明已经成功构建出靶向BCMA的CAR-T细胞。
②由题可知,促炎症细胞因子(IFN-γ)的释放说明T细胞与肿瘤细胞发生反应,通过IFN-γ释放的浓度可判断CAR-T细胞的构建情况,让CAR-T细胞杀伤相同数量的靶细胞后检测IFN-γ的含量,若实验组的IFN-γ浓度高于对照组的IFN-γ浓度,则表明已经成功构建出相应的CAR-T细胞。
【小问3详解】
①由图1分析,工程菌定植在肿瘤的核心区并释放的靶标分子可以去肿瘤细胞结合,同时可以结合CAR-T细胞从而提高CAR-T的靶向性。
②据图1分析靶标分子上存在绿色荧光蛋白,靶标分子会与肿瘤细胞结合,若CAR-T细胞和肿瘤细胞之间出现黄色荧光说明红色荧光蛋白标记CAR-T细胞与靶标分子结合,从而表明靶标分子发挥了提高CAR-T的靶向性功能。
③左侧注射工程菌后,释放靶标分子,招募更多的CAR-T细胞,发挥免疫功能。部分CAR-T细胞可发生运动,与右侧肿瘤结合,裂解肿瘤表面的细胞。
24. 我国南方地区推广的稻蟹共生系统是可持续性综合发展新模式,具体来说是在稻田中引入螃蟹种群后形成的以蟹、稻为主导的复合农田生态系统,实现了“一水两用、一地双收”,获得了良好的经济和生态效益。
(1)中华绒螯蟹是杂食性动物,喜食水生杂草、昆虫、鱼等,对腐臭的动物尸体也很爱食。中华绒螯蟹在生态系统中所属的成分为____。不确定中华绒螯蟹的投放量,应根据食物网中的营养级,调查投放池塘中华绒螯蟹____的生物积累量。
(2)实验塘于6月投放中华绒螯蟹蟹苗,10月份收获成蟹,调查各食物种类的生物量结果如下:
①加入中华绒螯蟹____(“能”、“不能”)使能量更多的流向对人类有益的方向,你的判断依据是____。
②请从种间关系和物质循环的角度分析稻田引入中华绒螯蟹后,水稻生物量占比发生变化,可能的原因是____(每个角度至少答出一点)。
(3)该生态系统的部分食物网如图所示,如果A的能量直接流到C的比例由1/3调整为1/2,能量传递效率按10%计算,则C获得的能量是原来的____倍。
(4)为提高中华绒螯蟹的产量,养殖人员往往会投放玉米碎屑等饵料,未被食用的饵料会随定期排放的废水进入周围水体,引发水体的富营养化。为实现生态效益和经济效应的双赢,请提出两条具体措施____。
【答案】(1) ①. 消费者、分解者 ②. 上一营养级(食物)
(2) ①. 能 ②. 收获了中华绒螯蟹,水稻生物量增加 ③. 中华绒螯蟹食用水生植物,减少其与水稻的竞争;食用腐臭的动物尸体,促进物质循环 (3)1.27
(4)定期适度捕捞中华绒螯蟹;对废水中饵料进行处理后再排放;按需投放饵料;定期合理投放幼蟹
【解析】
【分析】1、生态系统的组成成分包括:非生物的物质和能量、生产者、消费者、分解者。
2、能量流动的特点:单向流动、逐级递减。一个营养级中的能量只有10%-20%被下一个营养级所利用。
【小问1详解】
中华绒螯蟹是杂食性动物,喜食水生植物、鱼等动物,因此属于消费者,又由于其对腐臭的动物尸体也很爱食,因此也属于分解者。由于能量流动的特点是单向流动,逐级递减,一般来说,在输入到某一个营养级的能量中,只有10%-20%的能量能够流到下一个营养级。因此要调查中华绒螯蟹的投放量,应该调查其上一营养级的生物积累量。
【小问2详解】
由表格可知,加入中华绒螯蟹后,蟹-稻复合生态系统中总生物量升高了。由表格可知,加入中华绒螯蟹后水稻生物量占比为35.18%,比之前升高了,并且同时可以获得0.2%的中华绒螯蟹,使能量更多的流向对人类有益的方向。中华绒螯蟹是杂食性动物,喜食水生植物,减少与水稻竞争,食用腐臭的动物尸体,可以促进物质循环。
【小问3详解】
解题时从C出发,A的能量直接流到C的比例为1/3时,设C的能量为x,需要的A为(1/3)x÷10%+(2/3)x÷10%÷10%=70x,A的能量直接流到C的比例调整为1/2时,需要的A为(1/2)y÷10%+(1/2)y÷10%÷10%=55y,由于两种情况下,生产者A的数量是一定的,所以55y=70x,则y=1.27x,即该生态系统能承载C的数量是原来的1.27倍。
【小问4详解】
为了避免水体富营养化可以定期适度捕捞中华绒螯蟹;对废水中饵料进行处理后再排放;按需投放饵料;定期合理投放幼蟹。
25. 与普通玉米相比,甜玉米细胞中可溶性糖向淀粉的转化较慢导致可溶性糖含量高,汁多质脆。为提高甜玉米的商品价值,科研人员培育出了超量表达G蛋白转基因甜玉米新品种。在超量表达G基因载体的构建中,所用DNA片段和Ti质粒的酶切位点如图1、2所示。
(1)强启动子能被____识别并结合,驱动基因持续转录。在培育转基因甜玉米中T-DNA的作用是____。为使DNA片段能定向插入T-DNA中,可用PCR技术在DNA片段的两端添加限制酶识别序列,M、N端添加的序列所对应的限制酶分别是____。处理好的DNA片段与Ti质粒的重组过程共需要____种酶。
(2)外植体经脱分化形成的愈伤组织放入农杆菌液浸泡后,进行植物组织培养时培养基中需加入____进行筛选,获得玉米株系a1、a2、a3、a4。通过对四个株系的G蛋白表达量进行测定,发现a4株系的表达量与野生型相近,原因可能是____。
(3)下图示淀粉合成酶基因片段,其转录后形成的前体RNA需通过剪接(切去内含子对应序列)和加工后方能用于翻译。科研人员希望通过降低淀粉合成酶基因的表达,进一步提高甜玉米中可溶性糖的含量,将吗啉反义寡核苷酸(RNA剪接抑制剂)导入玉米受精卵中,发现其基因表达受阻。科研人员对其作用机制提出两种假说。
假说1:导致RNA前体上内含子1的对应序列不能被剪切;
假说2:导致RNA前体上内含子1和外显子2的对应序列同时被剪切。
①为验证上述假说,分别在受精卵发育后3天的胚细胞中从实验组和对照组提取____,逆转录形成cDNA。若假说1成立,使用图示引物2和引物4进行PCR后电泳的结果为____(目的条带的有无)。
②若要证明假说2,需选择图示引物____进行PCR。
③若某次实验电泳结果发现:实验组和对照组都没有任何条带,从PCR操作过程角度解释可能的原因是____(至少写出两点)。
【答案】(1) ①. RNA聚合酶 ②. 将强启动子和G基因带入甜玉米细胞并整合到甜玉米细胞染色体的DNA上 ③. NtⅠ和SacⅠ ④. 3
(2) ①. 潮霉素 ②. a4株系玉米中可能没有导入目的基因或目的基因未表达
(3) ①. 总RNA ②. 实验组有目的条带、对照组无目的条带 ③. 3和4 ④. 退火温度太高、引物自连或互连
【解析】
【分析】基因工程的关键步骤是构建基因表达载体,基因表达载体主要由启动子、目的基因、标记基因和终止子组成,其中标记基因用于筛选重组DNA分子,可以是四环素、氨苄青霉素等抗性基因,也可以是荧光蛋白基因或产物能显色的基因。
【小问1详解】
强启动子驱动基因的持续转录,可知强启动子能被RNA聚合酶识别并结合。T-DNA在该实验中的作用是将强启动子和G基因带入甜玉米细胞并整合到甜玉米细胞染色体的DNA上。为使G基因在玉米植株中超量表达,应确保强启动子和G基因不被破坏,故应优先选用NtⅠ和SacⅠ酶切割质粒,为保证强启动子和G基因能连在质粒上,M、N端添加的序列所对应的限制酶分别是NtⅠ和SacⅠ酶,然后再用DNA连接酶将强启动子和G基因与质粒连接,因此该过程共需3种酶。
【小问2详解】
由图2可知潮霉素抗性基因位于T质粒的T-DNA,随T-DNA整合到玉米细胞的染色体上,所以将农杆菌浸泡过的玉米愈伤组织进行植物组织培养。由于限制酶破坏了潮霉素抗性基因,故在培养基中需加入卡那霉素进行筛选。筛选出的愈伤组织可(再)分化形成丛芽,最终获得多个转基因玉米株系。蛋白质的表达量与基因的表达有关,故a4株系P蛋白表达量的表达量与野生型相近,即表达量较低的原因可能是其没有导入目的基因或者目的基因没有表达。
【小问3详解】
①为验证上述假说,分别从受精卵发育后3天的实验组和对照组胚细胞中提取总RNA,逆转录形成cDNA。根据引物2和引物4在淀粉酶合成基因片段上的位置,通过PCR扩增能得到内含子2的序列,若假说1成立,即吗啉反义寡核苷酸导致RNA前体上内含子1的对应序列不能被剪切,故实验组中应含有内含子1的序列,而对照组的该片段被切除了,因此用引物2和引物4进行PCR反应,其结果为实验组中有杂交带,而对照组中无杂交带。
②若要证明假说2成立,即RNA前体上外显子2的对应序列同时被剪切下去,则可以选择图示引物3和引物4进行PCR,观察是否有杂交带出现,如果RNA前体上外显子2的对应序列同时被剪切下去,PCR后电泳不会出现杂交带。
③PCR是通过调节温度来控制DNA双链的解聚与结合的。在PCR操作过程中,如果退火温度太高、引物自连或互连,均会导致电泳后的实验组和对照组没有任何条带出现。亲本(表型)
自交F1代株数(表型)
野生型(甲少、乙少、丙多)
180(甲少、乙少、丙多)
T1(甲少、乙少、丙多)
90(甲少、乙多、丙少)、271(甲少、乙少、丙多)、120(甲少、乙少、丙少)
T2(甲少、乙少、丙多)
91(甲少、乙多、丙少)、270(甲少、乙少、丙多)、122(甲多、乙少、丙少)
处理类型
处理时间
0d
2d
4d
6d
光照
CK
0.92
0.47
0.35
0.32
KT
0.92
0.74
0.56
0.50
6-BA
0.92
0.54
0.41
036
ZT
0.92
0.68
0.51
0.46
黑暗
CK
0.92
0.18
0.16
0.15
KT
0.92
0.50
0.38
0.34
6-BA
0.92
0.46
0.35
0.31
ZT
0.92
0.49
0.37
0.33
营养级
能量值
能量类型化
自身呼吸消耗的能量
甲
未被利用的能量
流入营养级的能量
有机物输入的能量
第一营养级
605
128
1466
434
-
第二营养级
126
44
282
A
96
第三营养级
32
13
B
9
34
雄性
个体数量
雌性
个体数量
黑身正常翅圆眼
2022
黑身正常翅圆眼
8110
黑身正常翅棒眼
1998
黑身截翅圆眼
21
黑身截翅棒眼
26
黄身截翅圆眼
2019
黄身截翅棒眼
1979
黄身正常翅圆眼
25
黄身正常翅棒眼
20
刚毛星眼
截毛星眼
刚毛正常眼
截毛正常眼
♀
125
0
42
0
♂
21
20
22
21
组别
效靶比
靶细胞凋亡率(%)
实验组
1:4
16.67
1:1
4190
4:1
65.05
对照组
1:4
2.53
1:1
6.50
4:1
17.21
10月收获期各组分
生物量t·Km-2·a-1
稻田单作生态系统
蟹-稻复合生态系统
总生物量
8674.90
25123.66
水生杂草生物量占比
7.91%
5.81%
鱼类生物量占比
0.27%
0.12%
中华绒螯蟹生物量占比
—
0.20%
其他
59.56%
58.69%
水稻生物量占比
32.26%
35.18%
2024届山东省泰安市高三一模生物试题: 这是一份2024届山东省泰安市高三一模生物试题,共12页。
2023届山东省泰安市高三下学期二模试题 生物 PDF版: 这是一份2023届山东省泰安市高三下学期二模试题 生物 PDF版,文件包含2023届山东省泰安市高三二模生物pdf、2023届山东省泰安市高三二模生物答案pdf等2份试卷配套教学资源,其中试卷共14页, 欢迎下载使用。
2023届山东省泰安市高三二模生物试题: 这是一份2023届山东省泰安市高三二模生物试题,文件包含2023届山东省泰安市高三二模生物试题pdf、高三生物二轮答案202304_Printpdf等2份试卷配套教学资源,其中试卷共14页, 欢迎下载使用。

