所属成套资源:2024上饶一中高二下学期开学考试及答案(九科)
- 2024上饶一中高二下学期开学考试地理试题 试卷 0 次下载
- 2024上饶一中高二下学期开学考试政治试题 试卷 0 次下载
- 2024上饶一中高二下学期开学考试历史试题 试卷 0 次下载
- 2024上饶一中高二下学期开学考试地理试题 试卷 0 次下载
- 2024上饶一中高二下学期开学考试物理试题 试卷 0 次下载
2024上饶一中高二下学期开学考试化学试题
展开
这是一份2024上饶一中高二下学期开学考试化学试题,文件包含江西省上饶市第一中学2023-2024学年高二下学期开学考试化学试题原卷版docx、江西省上饶市第一中学2023-2024学年高二下学期开学考试化学试题解析版docx等2份试卷配套教学资源,其中试卷共25页, 欢迎下载使用。
考试时长:75分钟,满分:100分
注意事项:
1.答卷前,考生务必将自己的姓名、准考证号填写在答题卡上。
2.回答选择题时,选出每小题答案后,用2B铅笔把答题卡上对应题目的答案标号框涂黑。如需改动,用橡皮擦干净后,再选涂其它答案标号框,回答非选择题时,将答案写在答题卡上,写在本试卷上无效。
3.考试结束后,上交答题卡。
可能用到的相对原子质量:H-1 C-12 N-14 O-16
一、单选题:本题共14小题,每小题3分,共42分。在每小题给出的四个选项中,只有一项是符合题目要求的。
1. 下列化学用语表示正确的是
A. 离子结构示意图:
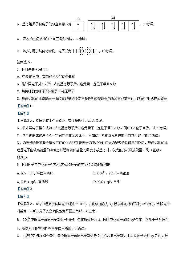
B. 基态铜原子价电子的轨道表示式:
C. 的空间结构:(正四面体形)
D. 的电子式:
【答案】A
【解析】
【详解】A.离子结构示意图为,A正确;
B.基态铜原子价电子的轨道表示式为,B错误;
C.的空间结构为平面三角形结构,C错误;
D.属于共价化合物,电子式为,D错误;
答案选A。
2. 下列说法正确的是
A. 在K能层中,有自旋相反的两条轨道
B. 最外层电子排布式为的基态原子所对应元素一定位于第ⅡA族
C. 共价键的成键原子只能是非金属原子
D. 焰色试验的原理是电子由较高能量的激发态跃迁到较低能量的激发态或基态时,以光的形式释放能量
【答案】D
【解析】
【详解】A.K层只有1个s能级,有1条轨道,故A错误;
B.最外层电子排布式为的基态原子所对应元素不一定位于第ⅡA族,例如He位于0族,故B错误;
C.共价键的成键原子不一定只能是非金属原子,例如铝元素和氯元素也能形成共价键,故C错误;
D.焰色试验是某些金属或它们的化合物在无色火焰中灼烧时使火焰呈现特殊颜色的反应,焰色试验的原理是电子由较高能量的激发态跃迁到较低能量的激发态或基态时,以光的形式释放能量,故D正确;
故选D。
3. 下列分子中中心原子的杂化方式和分子的空间构型均正确的是
A. BF3:sp2、平面三角形B. CO:sp2、三角锥形
C. C2H2:sp2、直线形D. H2O:sp2、V形
【答案】A
【解析】
【详解】A.BF3中硼原子价层电子对数=3+0=3,杂化轨道数为3,所以中心原子采取 sp2杂化,含孤电子对数为0,所以分子的空间构型为平面三角形,A正确;
B.CO中碳原子价层电子对数=3+0=3,杂化轨道数为3,所以中心原子采取 sp2杂化,含孤电子对数为0,所以分子的空间构型为平面三角形,B错误;
C.乙炔的结构为CH≡CH,每个碳原子价层电子对数是2且不含孤电子对,所以C原子采用sp杂化,分子空间构型为直线形,C错误;
D.H2O中O价层电子对数=2+2=4,中心原子采取杂化,其VSEPR 模型为正四面体形,中心原子O有两对孤电子对,所以其空间构型为V形,D错误;
故选A。
4. 六六六(如图所示)等有机氯杀虫剂揭开了人类施用有机合成农药的新篇章。其有较高的杀虫活性,对人体的急性毒性较低,还有容易生产、价格低廉等优点。下列说法正确的是
A. 原子半径:H>C>Cl
B. 气态氢化物的热稳定性:
C. 氯原子的原子轨道能量高低:
D. 基态氯原子中,未成对电子数与成对电子数之比为
【答案】D
【解析】
详解】A.核外电子层数越多原子半径越大,则原子半径:Cl>C>H,A项错误;
B.非金属性:Cl>C,非金属性越强其气态氢化物稳定性越强,则气态氢化物的热稳定性:,B项错误;
C.同一能级的能量相同,则氯原子的原子轨道能量:,C项错误;
D.基态Cl原子的核外电子排布式为:1s22s22p63s23p5,未成对电子数为1,成对电子数为16,两者的个数之比为1:16,D项正确;
故选D。
5. 白磷在氯气中燃烧能生成、,受热失去两个Cl原子生成,其中分子结构如图所示:
下列叙述正确的是
A. 分子中所有P-Cl键键能都一样B. 分子的空间构型为平面正三角形
C. 、中P原子均为杂化D. 分子中键角(Cl-P-Cl)有3种
【答案】D
【解析】
【详解】A.由图可知,分子中所有P-C键的键长有两类,故P-C键键能不都一样,A错误;
B.分子中有一对孤电子对和三对成键电子对,故空间构型为三角锥形,B错误;
C.的价层电子对数为4,的价层电子对数为5,C错误;
D.由图可知,键角(Cl-P-Cl)有90°、120°、180°三种,D正确;
故选D。
6. X、Y、Z、W、Q为前四周期元素,原子序数依次增大,X元素的原子采取杂化时,杂化轨道上有4个未成对电子,Y元素的第一电离能大于同周期相邻元素的,Z元素与X元素形成的XZ分子与分子的价电子总数相同,W元素原子的M层只有一个电子,Q元素为金属元素且+1价离子的价层电子处于全充满状态,Q的硫酸盐可用于配制波尔多液。下列说法正确的是
A. Q元素位于元素周期表的d区B. 简单离子半径:
C. 元素的非金属性:D. W、Z形成的化合物中一定不含非极性键
【答案】C
【解析】
【分析】X、Y、Z、W、Q为前四周期元素,原子序数依次增大,X元素的原子采取杂化时,杂化轨道上有4个未成对电子,X是C;Y元素的第一电离能大于同周期相邻元素的,Z元素与X元素形成的XZ分子与分子的价电子总数相同,则Y是N,Z是O;W元素原子的M层只有一个电子,W是Na;Q元素为金属元素且+1价离子的价层电子处于全充满状态,Q的硫酸盐可用于配制波尔多液,Q是Cu,据此解答。
【详解】A.铜元素位于元素周期表的ds区,A错误;
B.核外电子排布相同时离子半径随原子序数的增大而减小,则简单离子半径:,B错误;
C.同周期自左向右非金属性逐渐增强,元素的非金属性:,C正确;
D.W、Z形成的化合物中不一定不含非极性键,例如过氧化钠中含有非极性键,D错误;
答案选C。
7. 表示阿伏加德罗常数的值,下列说法正确的是
A. 中含有键数目为
B. 46g中杂化的碳原子数为
C. 常温常压下,11.2L含有的原子数目小于
D. 1L溶液中含有的数目为
【答案】C
【解析】
【详解】A.中含键,的物质的量未知,故不能确定所含键数目,故A错误;
B.CH3CH2OH中2个C原子均采用sp3杂化,46g CH3CH2OH为1ml,sp3杂化的C原子数为2NA,故B错误;
C.常温常压下,,则11.2L的物质的量,其原子数小于,故C正确;
D.是弱电解质,不能完全电离,则含有的数目小于,故D错误;
答案选C。
8. 常温下,下列各组离子在有关限定条件下的溶液中一定能大量共存的是
A. 水电离出的的溶液中:、、、
B. 的溶液中:、、、
C. 加入Al能放出的溶液中:、、、
D. 的溶液中:、、、
【答案】D
【解析】
【详解】A.水电离的c(H+)=1.0×10−12ml⋅L−1的,溶液可以为酸或者碱溶液,铵根在碱溶液中不共存,A不符合题意;
B.溶液显酸性,则氢氧根与氢离子不共存,B不符合题意;
C.与铝生成氢气的溶液为强酸或强碱溶液,铵根在碱性下不共存,C不符合题意;
D.,,各个离子共存,D符合题意;
故答案为:D
9. 对于可逆反应 ,下列图像中正确是
A. AB. BC. CD. D
【答案】A
【解析】
【详解】A.其他条件不变,温度升高,化学反应速率加快,达到平衡的时间短,同时平衡向正反应方向移动,X的体积分数减小,A正确;
B.温度升高,平衡正向移动,再次达到平衡前v(正)>v(逆),B错误;
C.其他条件相同时,温度高,化学反应速率快,达到平衡的时间短,C错误;
D.该反应为气体分子数目减少的吸热反应,正逆化学反应速率相等时,反应达到平衡状态,继续增大压强,平衡向正反应方向移动,v(正)>v(逆),D错误;
答案选A。
10. 在催化剂作用下,CO和H2合成CH3OH的历程如图所示(*表示物种被吸附在催化剂表面)。下列叙述错误的是
A. 合成甲醇正反应的△H
相关试卷
这是一份89,江西省上饶市第一中学2023-2024学年高二下学期开学考试化学试题,共18页。试卷主要包含了考试结束后,上交答题卡等内容,欢迎下载使用。
这是一份江西省上饶市第一中学2023-2024学年高二下学期开学考试化学试题,共9页。试卷主要包含了考试结束后,上交答题卡,六六六等内容,欢迎下载使用。
这是一份江西省上饶市第一中学2023-2024学年高二下学期开学考试化学试题(PDF版附答案),共36页。

