





山西省大同市2023-2024学年九年级上学期期中考试物理试题(原卷版+解析版)
展开
这是一份山西省大同市2023-2024学年九年级上学期期中考试物理试题(原卷版+解析版),文件包含精品解析山西省大同市2023-2024学年九年级上学期期中考试物理试题原卷版docx、精品解析山西省大同市2023-2024学年九年级上学期期中考试物理试题解析版docx等2份试卷配套教学资源,其中试卷共26页, 欢迎下载使用。
1. 在求学期间,他曾因玩物丧志和家境贫寒而辍学,经历挫折的他知耻而后勇,一边工作一边自学,终于取得博士学位。凭着对科学的热爱,他经历无数探索与失败,终于得出了导体中电流跟电压、电阻之间的关系。这位科学家是( )
A. 焦耳B. 伏特C. 牛顿D. 欧姆
2. 2023年9月3日华为5G芯片发布,这是我国半导体行业技术的重大突破,展现了中国在科技产业中实现独立自主发展的决心和信心。下面材料中哪一种是制作芯片的关键材料( )
A. 黄金B. 硅C. 钻石D. 铁
3. 大同小吃“黄米凉糕”(如图)在今夏火热“出圈”,它下层是洁白莹润的糯米,上层是金黄灿烂的黄米,再淋上一勺浅黄晶莹的桂花酱,香甜软糯,冰凉清甜,幽香沁人心脾,成为了游人绕不过的“人间美味”。关于这道“人间美味”,下列表述正确的是( )
A. 能闻到桂花酱的香味说明分子在不停地做无规则运动
B. 糯米与黄米最终黏合成为一体,说明此时分子间没有斥力
C. 蒸凉糕的过程中,凉糕所含有的热量变多了
D. 冷却后凉糕没有内能
4. 北京时间2023年6月4日6时33分,随着飞船返回舱反推发动机成功点火后,神舟十五号载人飞船安全降落在东风着陆场预定区域,如图所示为返回舱降落过程的模拟示意图。下列说法正确的是( )
A. 火箭燃料燃烧越充分,其热值就越大
B. 火箭选用液态氢作燃料,主要是因为液态氢具有较小的密度
C. 返回舱降落过程中,外壳与空气摩擦增大的内能是通过做功的方式增大的
D. 反推发动机点火后,发动机工作的效率能达到100%
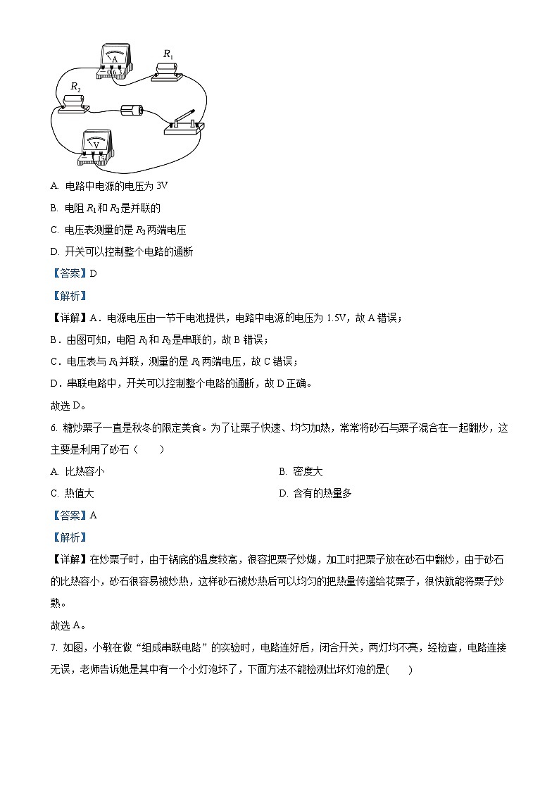
5. 如图所示,电路的电源电压由一节干电池提供,下列说法中正确的是( )
A. 电路中电源的电压为3V
B. 电阻R1和R2是并联的
C. 电压表测量的是R2两端电压
D. 开关可以控制整个电路的通断
6. 糖炒栗子一直是秋冬的限定美食。为了让栗子快速、均匀加热,常常将砂石与栗子混合在一起翻炒,这主要是利用了砂石( )
A. 比热容小B. 密度大
C. 热值大D. 含有的热量多
7. 如图,小敏在做“组成串联电路”的实验时,电路连好后,闭合开关,两灯均不亮,经检查,电路连接无误,老师告诉她是其中有一个小灯泡坏了,下面方法不能检测出坏灯泡的是( )
A 用一根导线分别与两个灯泡并联
B. 用一个电流表分别串联在图中的a、b、c三点
C. 用一个电压表分别与两个灯泡并联
D. 用一个小灯泡分别与两个灯泡并联
8. 为了防护师生安全,校园入口处设立了如图所示的红外线人脸或校园卡识别系统。若人脸识别通过,开关闭合;若刷校园卡识别通过,开关闭合。当人脸识别通过或刷校园卡识别通过,闸门打开。如图的四个电路设计符合要求的是( )
A. B.
C. D.
9. 舒舒分别利用电阻R和小灯泡L探究电流与电压的关系,并将实验数据画到同一坐标图上,得出了如图所示的图像,由图像可知( )
A. 甲为定值电阻,阻值为5Ω
B. 甲为小灯泡,阻值为5Ω
C. 若将电阻R和灯泡L并联接在2V的电源上,干路电流为1.2A
D. 若将电阻R和灯泡L串联接入电路中,当电路中电流为0.4A时,电源电压为5V
10. 云冈石窟开凿于1500年以前,与敦煌莫高窟、洛阳龙门石窟并称为中国三大石刻艺术宝库。保护石窟是一项长期的工程,其中治理石窟渗水更是非常艰巨的任务。为此舒舒所在的物理兴趣小组尝试设计了一个测量空气湿度的电路图(如图甲),其中电源电压恒为6V,定值电阻R0的阻值为20Ω,湿敏电阻R的阻值随空气湿度H的变化关系如图乙所示。下列分析正确的是( )
A. 空气湿度越大,湿敏电阻R的阻值越大
B. 空气湿度越大,电压表示数越小
C. 空气湿度越大,电路中电流值越小
D. 当电路中电流为0.15A时,空气湿度为50%
二、实验探究(本大题共5个小题,11小题4分,12小题5分,13小题6分,14小题5分,15小题4分,共24分)
11. 为了比较两种不同液体吸热能力,小平用图甲所示的器材设计了实验并绘制两种液体温度随加热时间变化的关系图(如图乙)。
(1)在烧杯中分别装入 ___________和初温相同的水和食用油;
(2)加热3min,液体a吸收的热量 ___________(选填“大于”、“等于”或“小于”)液体b吸收的热量;
(3)分析图乙可知,液体 ___________(选填“a”或“b”)是水;
(4)为了表述不同物质的吸热能力,物理学引入了“比热容”这一概念,不同种类的物质,比热容一般是不同的,除物质的种类外,物质的比热容还可能与 ___________有关。
12. 舒舒同学在“探究串联电路电压的规律”实验中,设计了如图甲所示的电路。
(1)连接电路前,舒舒发现电压表指针如图乙所示,接下来她要进行操作是 ___________;
(2)舒舒为了节约时间,在用电压表测出L1两端的电压后,直接将导线从A点改接到C来测量L2两端的电压,发现电压表再一次出现图乙所示的现象,其原因可能是 ___________;
(3)改正错误正确连接电路后,舒舒分别测出AB、BC、AC间的电压并记录在表格中,其中BC两端电压如图丙所示:
请补全表格数据并分析得出结论:串联电路总电压 ___________各部分电路两端电压之和;
(4)舒舒同学的做法存在的不足之处有 ___________。
13. 小平同学在“探究电流与电阻的关系”实验中,所使用的实验器材有:电源(电压恒为3V)、电流表、电压表、三个定值电阻(5Ω、10Ω、15Ω)、滑动变阻器(20Ω 1A)、开关和若干导线。
(1)小平连接的电路如图甲所示,经仔细检查后发现电路中有一根导线连接错误,请在图甲中用“×”将错误的导线标出,并用笔画线将电路连接正确;___________
(2)闭合开关前,应将滑动变阻器的滑片移到 ___________(选填“最左”或“最右”)端;
(3)正确连接电路后,先用5Ω的定值电阻进行实验,闭合开关移动滑片,此时电流表的示数如图乙所示;接着将5Ω的电阻更换为10Ω,为了顺利完成实验探究,接下来的具体操作是 ___________;
(4)请你为该实验设计一个记录数据的表格___________。
14. 舒舒同学学习了电阻的知识后开展了“液体电阻大小与哪些因素有关”的实验探究,她提出了以下猜想:
猜想一:液体电阻的大小可能与液体的质量有关;
猜想二:液体电阻的大小可能与液体的浓度有关;
猜想三:液体电阻的大小可能与液体的温度有关;
舒舒分别将不同盐水(盐水数据如表)接入如图所示的电路中。请你完成下列问题:
(1)舒舒在实验中是通过比较 ___________来比较液体电阻大小,这种实验方法叫做 ___________;
(2)为了验证猜想一,应该选用盐水 ___________接入电路中;
(3)选择盐水1、2、3分别接入电路中,若灯泡亮度逐渐变大,可以得到的结论是 ___________;
(4)实验过程中,舒舒发现小灯泡亮度变化不明显,很难用肉眼准确判断,请你提出一个改进方案 ___________。
15. 在物理实践活动中,“创新”实验小组的同学们将金属片铜和锌插入各种水果中制作成了水果电池(其中铜片和锌片分别作为水果电池的正负极)。同学们交流发现,制作的水果电池电压各不相同,于是猜想:水果电池电压的大小可能与水果种类、金属片间的距离、金属片插入水果深度等因素有关。现有大小相同的橙子、苹果、柠檬各一个,铜、锌金属片,以及导线若干,请你选择其中一个因素,添加适当的器材,设计一个实验方案进行探究。
你选择的研究课题是:水果电池的电压可能与 ___________有关;
(1)需要添加的实验器材:___________;
(2)实验操作:___________;
(3)现象与结论:___________。
三、综合应用(本大题共8个小题,16—18每小题2分,19小题4分,20小题2分,21小题4分,22小题5分,23小题5分,共26分)
16. 如图,小明用M、N两个金属夹将一根铅笔芯接入电路中,当金属夹N左右移动时,铅笔芯接入电路的__________发生变化,使得接入电路的电阻发生了变化;实验时小明发现小灯泡不太亮,在不更换小灯泡的条件下,请你写出一种使小灯泡变亮的方法__________。
17. 汽车中控台的电容式触摸屏(如图)是一块多层复合玻璃,玻璃夹层中涂有导电性好且透明的薄膜材料。电容式触摸屏夹层中的薄膜材料是 ___________(选填“导体”或“绝缘体”);当汽车准备转弯时,司机会上下拨动方向盘左侧的横杆,小汽车右侧或左侧的指示灯亮起,横杆相当于简单电路中的 ___________(选填“电源”、“用电器”或“开关”)。
18. 电动汽车为了节能,都安装了能量回收装置,汽车在刹车时,可带动发电机将汽车的机械能转化为电能,为汽车提供后续运动的能量。有人认为,只要不断改进,这种汽车就可以一边行驶一边发电,反复循环,永远运动下去,这种设想 ___________(选填“能”或“不能”)实现,理由是 ___________。
19. 阅读短文,回答问题。
使物体带电的方法
摩擦起电:实验室经常用玻璃棒与丝绸、橡胶棒与毛皮相互摩擦起电。其实,日常用的塑料梳子、笔杆、尺子与头发或腈纶针织物摩擦也极易起电。摩擦起电的原因是不同物质的原子核束缚电子的能力不同,在摩擦过程中,电子发生转移而使相互摩擦的两物体带上了等量的异种电荷。
根据不同物质的原子核对电子束缚本领的大小不同,科学家通过实验的方法得出了起电顺序表:兔毛—玻璃—羊毛—丝绸—铝—木—硬橡胶—硫磺—人造丝。顺序表中任意两种物质相互摩擦时,排在前面的物质带正电,排在后面的物质带负电;两物质次序相隔越多,起电的效果就越好。
接触起电:将一带电体与一非带电体接触时,就会有一部分电子从带电体跑到非带电体上,或从非带电体跑到带电体上,使原来的非带电体上带上了与带电体相同的电荷。
感应起电:如图甲所示,将一带正电的物体A靠近与大地绝缘的导体B的左端时,由于电荷间的相互作用,B的左端聚集了与A电性相反的电荷,右端聚集了与A电性相同的电荷,这样使B的两端带上了电荷。
(1)摩擦起电的原因是不同物质的原子核束缚电子的能力不同,其实质是 ___________发生了转移;
(2)若用兔毛与木条相互摩擦而带电,兔毛将带 ___________电;
(3)如图乙是在科技馆看到的静电游戏“怒发冲冠”,这是 ___________起电;电荷通过人体传到头发上,头发由于带 ___________(选填“同种电荷”或“异种电荷”)相互排斥而使头发竖起来。
20. 如图所示,为某种调光型台灯中使用的电位器示意图,P为旋片,可随转动旋钮改变在碳膜(相当于一根电阻丝)上的位置,A、C分别连在碳膜两端。用笔画线代替导线,将电位图连接在b图所示电路中,要求顺时针转动旋钮可使灯泡亮度增加。
21. 如图为我国古代劳动人民的智慧成果“取火器”的模型图,把木质推杆迅速推入内壁光滑的牛角套筒时,杆前端的艾绒立刻燃烧起来。问:
(1)从能量转化的角度解释艾绒燃烧的原因;
(2)点燃艾绒的过程与四冲程柴油机哪个冲程的工作原理相同。
22. 如图甲所示的电路中,电流表的示数为0.1A,电压表V1和电压表V2的示数均为图乙所示,求:
(1)灯L1的电阻为多少?
(2)L2两端的电压和L2的电阻各为多少?
23. 山西人杰地灵,温泉遍布。大同阳高某温泉出水温度为63℃,日出水量可达600立方米,水质中含有钠、钙、氯、氟、重碳酸根、偏硅酸以及偏硼酸等多种对人体有益的物质成分和微量元素,泡温泉已成为人们养生休闲的新方式。已知水的比热容c水=4.2×103J/(kg•℃),煤的热值q煤=3×107J/kg,求:
(1)1t的温泉水温度降至43℃释放出的热量;
(2)若通过燃煤锅炉使温泉水的温度从43℃升高至63℃,则这口温泉每天需要多少千克的煤?(锅炉的热利用率为60%)
UAB/V
UBC/V
UAC/V
1.4
___________
3.8
盐水
质量/g
浓度/%
温度/℃
1
30
10
40
2
30
10
50
3
30
10
60
4
40
10
50
5
40
20
50
相关试卷
这是一份广东省东莞外国语学校2023-2024学年九年级上学期期中考试物理试题(原卷版+解析版),文件包含精品解析广东省东莞外国语学校2023-2024学年九年级上学期期中考试物理试题原卷版docx、精品解析广东省东莞外国语学校2023-2024学年九年级上学期期中考试物理试题解析版docx等2份试卷配套教学资源,其中试卷共32页, 欢迎下载使用。
这是一份山西省大同市灵丘县2023-2024学年九年级上学期期末物理试题,共17页。试卷主要包含了本试卷共6页,满分80分等内容,欢迎下载使用。
这是一份山西省大同市202—-2024学年九年级上学期11月期中物理•化学试题(解析版),共17页。试卷主要包含了5 K-39等内容,欢迎下载使用。