广东省汕头市濠江区2023—2024学年九年级上学期期末考试化学试卷(原卷版+解析版)
展开
这是一份广东省汕头市濠江区2023—2024学年九年级上学期期末考试化学试卷(原卷版+解析版),文件包含精品解析广东省汕头市濠江区20232024学年九年级上学期期末考试化学试卷原卷版docx、精品解析广东省汕头市濠江区20232024学年九年级上学期期末考试化学试卷解析版docx等2份试卷配套教学资源,其中试卷共26页, 欢迎下载使用。
2、考试时应将各题答案填在答题卷上,考试结束时应将试卷和答题卷一齐上交。
3、本卷可能用到的相对原子质量:H-1 C-12 O-16 Si-28 Ca-40 Fe-56
一、选择题:本大题共15小题,每小题3分,共45分。在每小题给出的四个选项中,只有一项是符合题目要求的。
1. 我国古代下列古代发明或技术中,主要原理涉及化学变化的是( )
A. 矿石炼铁B. 水车灌溉C. 活字印刷D. 雕刻石像
【答案】A
【解析】
【详解】A、矿石炼铁过程中,Fe2O3变成Fe,有新物质生成,属于化学变化,故A正确;
B、水车灌溉的过程中没有新物质生成,属于物理变化,故B错误;
C、活字印刷的过程中没有新物质生成,属于物理变化,故C错误;
D、雕刻石像的过程中只是物质的形状发生改变,没有新物质生成,属于物理变化,故D错误。故选A。
【点睛】解答时要分析变化过程中是否有新物质生成,若没有新物质生成属于物理变化,若有新物质生成属于化学变化。
2. “十四五”规划中指出,要构建生态文明体系,推动绿色发展,落实碳达峰行动方案,打好污染防治攻坚战,建设美丽中国。下列不利于环境保护的是
A. 工业废水直接灌溉农田B. 使用绿色公共交通出行
C. 合理使用化肥和农药D. 禁止使用含磷洗衣粉
【答案】A
【解析】
【详解】A、工业废水应经处理后再排放,直接灌溉农田会对农作物造成伤害,甚至破坏土壤,做法错误;
B、使用绿色公共交通出行,既可以节约能源,又可以减少空气污染,有利于环境保护,做法正确;
C、合理使用化肥和农药,可以避免造成水体污染,有利于环境保护,做法正确;
D、磷酸盐是藻类的助长剂,禁止使用含磷洗衣粉,可防止水体富营养化,有利于环境保护,做法正确。
故选A。
3. 掌握化学用语是学好化学的关键。下列化学用语与所表述的意义相符的是
A. 1个铁离子Fe2+B. 2个氢原子2H
C. 3个硫酸根离子3D. 高锰酸钾K2MnO4
【答案】B
【解析】
【详解】A、元素符号右上角的数字表示离子所带电荷数,且数字在前,符号在后,1个铁离子带3个单位正电荷,则1个铁离子的符号为Fe3+,该选项不正确;
B、元素符号前的数字表示原子个数,则2个氢原子的符号为2H,该选项正确;
C、离子符号前的数字表示离子个数,1个硫酸根带2个单位负电荷,则3个硫酸根离子的符号为,该选项不正确;
D、高锰酸钾的化学式为KMnO4,该选项不正确。
故选B。
4. 在一次家庭小实验中,当点燃装有半杯水的纸杯时,发现水面以下部分没有燃烧,其主要原因是
A. 纸杯着火点变低B. 温度低于着火点
C. 与氧气接触面太小D. 纸杯不是可燃物
【答案】B
【解析】
【详解】A、纸杯的着火点不变,故选项错误;
B、杯有水,水能导热,且随着水的蒸发会吸收热量,导致纸杯下部分温度低于着火点,故选项正确;
C、纸杯外壁直接与空气接触,所以和“与氧气的接触面积”大小无关,故选项错误;
D、纸杯上部分可以燃烧,说明纸杯是可燃物,故选项错误。
故选B。
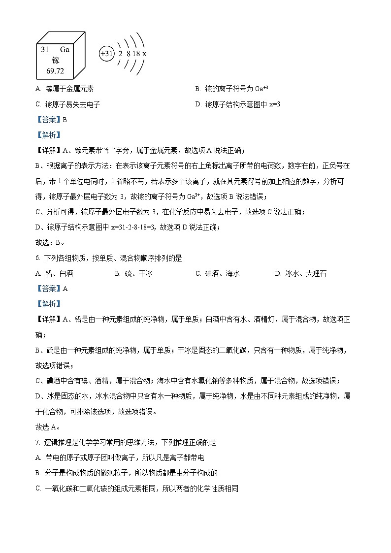
5. 下图为镓在元素周期表中的相关信息及其原子的结构示意图。下列说法错误的是
A. 镓属于金属元素B. 镓的离子符号为Ga+3
C. 镓原子易失去电子D. 镓原子结构示意图中x=3
【答案】B
【解析】
【详解】A、镓元素带“钅”字旁,属于金属元素,故选项A说法正确;
B、根据离子的表示方法:在表示该离子元素符号的右上角标出离子所带的电荷数,数字在前,正负号在后,带1个单位电荷时,1省略不写,若表示多个该离子,就在其元素符号前加上相应的数字,分析可得,镓原子最外层电子数为3,故镓的离子符号为Ga3+,故选项B说法错误;
C、分析可得,镓原子最外层电子数为3,在化学反应中易失去电子,故选项C说法正确;
D、镓原子结构示意图中x=31-2-8-18=3,故选项D说法正确;
故选:B。
6. 下列各组物质,按单质、混合物顺序排列的是
A. 铅、白酒B. 硫、干冰C. 碘酒、海水D. 冰水、大理石
【答案】A
【解析】
【详解】A、铅是由一种元素组成的纯净物,属于单质;白酒中含有水、酒精灯,属于混合物,故选项正确;
B、硫是由一种元素组成的纯净物,属于单质;干冰是固态的二氧化碳,只含有一种物质,属于纯净物,故选项错误;
C、碘酒中含有碘、酒精,属于混合物;海水中含有水氯化钠等多种物质,属于混合物,故选项错误;
D、冰是固态的水,冰水混合物中只含有水一种物质,属于纯净物,水是由不同种元素组成的纯净物,属于化合物,可排除该选项,故选项错误。
故选A。
7. 逻辑推理是化学学习常用的思维方法,下列推理正确的是
A. 带电的原子或原子团叫做离子,所以凡是离子都带电
B. 分子是构成物质的微观粒子,所以物质都是由分子构成的
C. 一氧化碳和二氧化碳的组成元素相同,所以两者的化学性质相同
D. 化合物由不同种元素组成,所以由不同种元素组成的物质都是化合物
【答案】A
【解析】
【详解】A、带电的原子或原子团叫做离子,则凡是离子都带电,该选项推理正确;
B、构成物质的微粒有分子、原子和离子,该选项推理不正确;
C、一氧化碳和二氧化碳的分子构成不同,则它们的化学性质不同,该选项推理不正确;
D、化合物是组成元素不同的纯净物,但由不同种元素组成的物质不都是化合物,也可能为混合物,该选项推理不正确。
故选A。
8. 对下列宏观事实的微观解释正确的是
A. AB. BC. CD. D
【答案】D
【解析】
【详解】A、氢气在氧气中点燃生成水,氢气和氧气破裂成氢原子和氧原子,氢原子和氧原子重新组合成水分子,原子的种类不变,分子的种类发生改变,故A不正确;
B、碳原子的排列方式不同,由碳元素组成的单质的物理性质不同,故B不正确;
C、水烧开后,易把壶盖顶起,温度升高,分子间的间隔变大,分子体积不变,故C不正确;
D、氧气和液氧均由氧气分子构成,都能使带火星的木条复燃,说明同种分子化学性质相同,故D正确。
故选D。
9. 科学家近年来在“甲烷一二氧化碳重整和Ni基催化剂”的研究方面取得突破。图是甲烷与二氧化碳反应的微观示意图,下列说法不正确的是
A. 丙物质是COB. 反应前后各元素的化合价均不变
C. 参加反应的甲和乙的质量比为4:11D. 生成物中的两种分子的个数比为1:1
【答案】B
【解析】
【详解】A、根据质量守恒定律,化学反应前后,原子的种类和数目不变,反应物中含C、H、O的个数分别是2、4、2,生成物中含C、H、O的个数分别是0、4、0,故生成物中还应含2个C、2个O,故丙物质是一氧化碳,该反应的化学方程式为:,不符合题意;
B、甲烷中碳元素显-4价,氢元素显+1价,二氧化碳中碳元素显+4价,氧元素显-2价,一氧化碳中碳元素显+2价,氧元素显-2价,氢气中氢元素的化合价为0,故碳元素和氢元素的化合价发生了改变,符合题意;
C、参加反应的甲和乙的质量比为:16:44=4:11,不符合题意;
D、生成物中的两种分子的个数比为:2:2=1:1,不符合题意。
故选B。
10. 在一定条件下,一密闭容器内发生某反应,测得反应前后各物质的质量如下表所示:
下列说法错误的是
A. 若丁为催化剂,则x=20
B. 乙可能是生成物
C. x与y之和一定是26
D. 甲和丙的质量变化之比为1:5
【答案】B
【解析】
【分析】反应后质量增多的物质是生成物,质量减少的物质是反应物,差量是生成的质量或参加反应的质量。反应后甲的质量减少,甲是反应物,参加反应的质量为:10g-5g=5g,丙的质量增多,丙是生成物,生成的质量为:38g-13g=25g。
【详解】A、催化剂在化学反应前后质量不变,若丁为催化剂,则y=6,x=10+40+13﹣5﹣38=20,此选项正确;
B、反应后乙质量减小,乙是反应物,此选项错误;
C、根据以上分析可知,该反应为:甲+乙→丙,根据质量守恒定律,x+y=10+40+13+6﹣5﹣38=26,此选项正确;
D、甲和丙的质量变化之比为:(10g-5g):(38g-13g)=1:5,此选项正确。
故选B。
11. 实验探究是化学研究的重要方法,下列实验设计不能实现相应实验目的是
A. AB. BC. CD. D
【答案】C
【解析】
【详解】A、由于铁和硫酸铜反应生成物质还在烧杯内,该设计实验能够验证质量守恒定律,故选项不符合题意;
B、干冷的烧杯会使生成的水蒸气液化,该设计实验能够探究蜡烛燃烧是否有水生成,故选项不符合题意;
C、测量空气中氧气的含量时,不能用木炭,因为生成的二氧化碳或者一氧化碳都是气体,消耗氧气的同时增加气体,集气瓶内气压不降低,反应结束后,打开止水夹,水不能倒流,该设计实验不能测定空气中氧气的含量,故选项符合题意;
D、生石灰和水反应放热,广口瓶中气体受热膨胀,U型管中左侧液面下降,右侧液面上升,故选项不符合题意;
故选:C。
项目学习小组在学习了实验室制氧气之后,查阅了相关资料,利用塑料瓶、注射器、吸管等设计并制作简易供氧器(如图),其中药品A是过碳酸钠和二氧化锰的混合物(过碳酸钠遇水会生成H2O2)。回答下面小题。
12. 生活用品可以代替一些化学仪器。本实验利用了塑料瓶、注射器、吸管等进行实验,在该实验中相关说法错误的是
A. 塑料瓶相当于锥形瓶B. 吸管相当于导管
C. 注射器相当于长颈漏斗D. 该装置可控制反应速率
13. 有关氧气性质的叙述错误的是
A. 氧气是一种无色无味的气体B. 硫在氧气中燃烧,生成有刺激性气味的气体
C. 红磷在空气中燃烧,产生大量白烟D. 水中的鱼虾能自由生活说明氧气易溶于水
【答案】12. C 13. D
【解析】
【12题详解】
A、塑料瓶可装入较多液体,相当于锥形瓶,选项说法正确;
B、吸管相当于导管,选项说法正确;
C、注射器可控制液体的滴加速度,相当于分液漏斗,选项说法错误;
D、装置中的注射器可控制液体的滴加速度,由此该装置可控制反应速率,选项说法正确;
故选:C。
【13题详解】
A、氧气是一种无色无味的气体,选项说法正确;
B、硫在氧气中燃烧,生成有刺激性气味的气体,选项说法正确;
C、红磷在空气中燃烧,产生大量白烟,选项说法正确;
D、氧气可以供给呼吸,水中的鱼虾能自由生活说明水中溶有一定量的氧气,而氧气是不易溶于水的,选项说法错误;
故选:D。
14. 下列除去少量杂质(括号内为杂质)的方法合理的是
A. AB. BC. CD. D
【答案】D
【解析】
【详解】A、在隔绝空气中加强热氧化铜和碳,会发生反应,碳粉和氧化铜反应产生二氧化碳气体和铜,能除去碳粉,氧化铜也被除去,错误;
B、一氧化碳通过灼热氧化铜时可与氧化铜发生反应生成铜和二氧化碳,而二氧化碳不与铜反应,不能除去二氧化碳但除去了一氧化碳,错误;
C、除去二氧化碳中的一氧化碳不能够点燃,这是因为当二氧化碳(不能燃烧、不能支持燃烧)大量存在时,少量的一氧化碳是不会燃烧的,错误;
D、高温煅烧碳酸钙生成氧化钙和二氧化碳,能够除去碳酸钙杂质,正确。
故选D。
15. 某兴趣小组为探究影响化学反应速率的因素,使用等量的同种钙片和白醋开展四组实验,分别测得产生的二氧化碳浓度随时间的变化曲线如图所示。选取CO2的浓度从0~8%为研究对象,下列实验结果的分析,错误的是
A. 对比①③,温度越高,反应速率越快
B. 对比②③,反应物接触面积越小,反应速率越慢
C. 对比③④,反应物接触面积越大,反应速率越快
D. 对比①②③④,④的反应速率最慢
【答案】B
【解析】
【详解】A、由图可知,①③除了温度不同,其它因素相同,且温度越高,二氧化碳浓度升高的越快,对比①③,温度越高,反应速率越快,不符合题意;
B、②③温度和钙片的形状均不同,对比②③,无法得出反应物接触面积越小,反应速率越慢,符合题意;
C、③④除了钙片的形状不同,其它因素相同,且粉末状钙片,二氧化碳的浓度升高的快,说明反应物接触面积越大,反应速率越快,不符合题意;
D、由图可知,对比①②③④,④中二氧化碳的浓度升高的慢,反应速率最慢,不符合题意。
故选B。
二、非选择题:本大题共6小题,第16题8分,第17题7分,第18-21小题各10分,共55分
16. 中华文化源远流长,博大精深,蕴含了丰富的化学知识,请回答下列问题:
(1)用墨书写的古字画长久不褪色,主要原因是_______。
(2)《梦溪笔谈》中记载“熬胆矾铁釜,久之亦化为铜”,胆矾是硫酸铜晶体,胆矾中的阴离子符号是_______;铁、铜是由_______构成的(填“分子”、“原子”或“离子”)。
(3)《天工开物》中有关于“火法”冶炼金属锌的工艺记载:“炉甘石(主要成分是ZnCO3)装载入一泥罐内,逐层用煤炭饼垫盛,其底铺薪,发火煅红,罐中炉甘石熔化成团。”冶炼锌时反应的化学方程式为,X的化学式为_____,碳能冶炼金属,体现了碳具有______性。
(4)《汉书•地理志》中记载:“豫章郡出石可燃,为薪”,这里的“石”就是煤。用扇子扇煤炉火焰,越扇越旺的化学原理是________。
(5)下图为古人的省油灯,用棉绳做炷(灯芯),上层盏盛油,下层盏盛水。随着油的燃烧,下层盏中的水会不断减少,对该现象的微观解释正确的是_______(多选,填字母序号)。
a.水分子受热分解 b.水分子不断运动 c.水分子间隔变大 d.水分子数目减少
【答案】16. 碳单质常温下化学性质很稳定
17. ①. ②. 原子
18. ①. CO ②. 还原
19. 增大了空气的流速,提供了充足的氧气 20. bcd
【解析】
【小问1详解】
墨的主要成分是碳单质,在常温下碳单质的化学性质很稳定,所以用墨书写的古字画长久不褪色,故填:碳单质在常温下化学性质很稳定;
【小问2详解】
胆矾是硫酸铜晶体,硫酸铜是由带正电荷的铜离子和带负电荷的硫酸根离子构成;离子的表示方法是:在元素符号右上角用阿拉伯数字表示所带电荷数,并标出正负,数字在前,符号在后,故硫酸根离子的符号为:;
铁、铜都是由原子直接构成的物质,故填:原子;
【小问3详解】
根据质量守恒定律,化学反应前后参加反应的原子个数和原子种类不变;反应前有1个Zn原子、3个碳原子和3个氧原子,反应后生成Zn单质和3X,则3X中有3个碳原子和3个氧原子,故X的化学式为:CO;
该反应中碳单质将碳酸锌还原成Zn单质,体现了碳单质的还原性,故填:还原;
【小问4详解】
用扇子扇煤炉火焰,越扇越旺是因为:扇子扇风增大空气的流速,提供了充足的氧气,故填:增大了空气的流速,提供了充足的氧气;
【小问5详解】
分子在不停的做无规则运动,随着温度升高,水分子运动加快,同时温度升高水分子之间的间隔增大,水减少,水分子数目也在不断减少,故选择bcd。
17. 我国宣布2060年前实现“碳中和”。“碳中和”是节能减排的术语,“碳”即二氧化碳,“中和”即正负相抵。排出的二氧化碳或其他温室气体被植树造林、节能减排等形式抵消,这就是所谓的“碳中和”。
“碳捕捉、碳封存”是我国的一项先进技术。该技术是从大气中分离出二氧化碳将其压缩液化泵入地下长期储存,从而减少大气中二氧化碳的含量。氢能源研发推动中国走向“碳中和”,氢能源将成为“碳中和”战略中的核心一环。
(1)化石燃料的燃烧是CO2排放的主要因素。化石燃料主要包括煤炭、___________和天然气。“碳中和”战略的实施有利于控制___________等环境问题。
(2)为实现“碳中和”我们可以做到___________。
(3)“碳封存”后二氧化碳分子间间隔变___________。
(4)氢能源将成为“碳中和”战略中的核心一环,其优点有___________。(写一个即可)
(5)利用一种新型“人造树叶”在光照条件下进行光合作用,可将二氧化碳和水转化为乙醇(C2H5OH)和氧气,该反应的化学方程式为___________。
【答案】17. ①. 石油 ②. 温室效应
18. 人走灯灭(合理即可)
19. 小 20. 无毒(无污染或热值高)
21. 2CO2+3H2OC2H5OH+3O2
【解析】
【小问1详解】
①化石燃料主要包括煤炭、石油、天然气;
②二氧化碳排放过多会加重温室效应。“碳中和”战略的实施有利于二氧化碳过多排放,有利于控制温室效应;
【小问2详解】
为实现“碳中和”我们可以减少二氧化碳排放,比如做到人走灯灭等,以减少二氧化碳的排放;
【小问3详解】
分子间有间隔“碳封存”后二氧化碳变成液体,其分子间间隔变小;
【小问4详解】
氢能源将成为“碳中和”战略中的核心一环,其优点有无毒、无污染、热值高;
【小问5详解】
“人造树叶”在光照条件下进行光合作用可将二氧化碳和水转化为乙醇(C2H5OH)和氧气,化学方程式为:2CO2+3H2OC2H5OH+3O2。
18. 化学小组对中国空间站内氧气的来源产生了兴趣,并以“制作简易制氧机”为主题开展了项目式学习。
任务一:了解空间站内氧气的来源
(1)同学们认为空间站内氧气应该来自现场制取。之前已学习了实验室制氧气的三种方法和工业制氧气的原理,同学们讨论后认为:这些方法都不适用于空间站制氧气,理由是________。(写一条)
任务二:实验室制取氧气
实验室常用以下仪器或装置组合来制取和收集气体。
(2)仪器C的名称为_______;若用H装置收集二氧化碳,请在答题卷图中将导管补画完整__________。
(3)若用过氧化氢溶液和二氧化锰制取氧气,为控制反应速率从而获得平稳的氧气流,组装发生装置应选择____(填字母序号),该装置还可用于实验室制取二氧化碳,反应的化学方程式为____。
任务三:制作简易制氧机
下图是化学小组最终制成的简易制氧机,小组同学使用实验室常见制氧药品,将一种白色粉末和黑色粉末的混合物填装在制氧机中。
(4)写出该制氧机产生氧气的原理:___________(用化学方程式表示)。
(5)制氧时需要撞击火帽,作用是___________。
【答案】18. 需要携带大量原料并产生多余的物质、操作复杂等(合理即可)
19. ①. 铁架台 ②.
20. ①. ACF ②.
21.
22. 给反应物加热,提供反应所需的条件
【解析】
【小问1详解】
实验室中用加热高锰酸钾、加热氯酸钾和二氧化锰的混合物或过氧化氢溶液和二氧化锰制取氧气,若用到空间站制氧气,需要携带大量原料并产生多余的物质、操作复杂等,所以不适用于空间站制氧气;
【小问2详解】
仪器C的名称为铁架台;
若用H装置收集二氧化碳,二氧化碳密度比空气大,气体从长管通入,补图为:;
【小问3详解】
过氧化氢制取氧气反应为固液常温反应,且分液漏斗能控制液体的滴加速度,进而能控制反应速率从而获得平稳的氧气流,则需要的仪器有ACF;
实验室制取二氧化碳的反应为碳酸钙和盐酸反应生成氯化钙、水和二氧化碳,反应的化学方程式为:;
【小问4详解】
该制氧机使用实验室常见制氧药剂,将一种白色粉末和黑色粉末的混合物装填在制氧机中制氧气,氯酸钾为白色,二氧化锰为黑色,则该药品可能为氯酸钾和二氧化锰,氯酸钾在二氧化锰的催化下加热分解生成氯化钾和氧气,化学方程式为:;
【小问5详解】
氯酸钾制取氧气的反应需要加热,则撞击火帽,能给反应物加热,提供反应条件,从而使反应开始。
19. 我校化学兴趣小组进行了一系列实验,请按要求填空。
I.小亮组收集了一瓶浑浊的河水,进行水的净化实验,其实验流程如图所示。
(1)操作1的名称是________,此操作需要使用的玻璃仪器有玻璃棒、烧杯和________,玻璃棒的作用是___________。
(2)操作2主要除去色素和异味,选用的试剂C是___________。取少量上述净化后的水于试管中,加入少量肥皂水,振荡,发现有较多泡沫产生,说明净化后的水是___________(填“硬水”或“软水”),日常生活中常用___________方法使硬水软化。
(3)最终收集到的“净化水”要通过___________操作才可以除去所有杂质。
Ⅱ.小芳组用如图所示装置进行电解水实验。
(4)水中加入少量硫酸钠的作用是_________,B管产生的气体是________,该实验可以得到的有关水的组成的结论是________。
【答案】19. ①. 过滤 ②. 漏斗 ③. 引流
20. ①. 活性炭 ②. 软水 ③. 煮沸
21. 蒸馏 22. ①. 增强水的导电性 ②. 氢气##H2 ③. 水是由氢元素和氧元素组成的
【解析】
【小问1详解】
操作1是分离固体和液体的操作,名称是过滤;此操作需要使用的玻璃仪器有玻璃棒、烧杯和漏斗,过滤操作中玻璃棒的作用是引流;
【小问2详解】
活性炭结构疏松多孔,具有吸附性,可以吸附色素和异味,操作2主要除去色素和异味,选用的试剂C是活性炭;
取少量上述净化后的水于试管中,加入少量肥皂水,振荡,发现有较多泡沫产生,说明净化后的水是软水;
日常生活中常用煮沸方法使硬水软化,加热煮沸时,水中的钙离子、镁离子能够以碳酸钙沉淀、氢氧化镁沉淀的形式从水中析出,从而降低水的硬度;
【小问3详解】
蒸馏可以除去水中的所有杂质,得到的蒸馏水属于纯净物,所以最终收集到的“净化水”中还含有可溶性杂质,要通过蒸馏操作才可以除去所有杂质;
【小问4详解】
纯水的导电性很弱,水中加入少量硫酸钠的作用是增强水的导电性;
电解水实验中,根据“正氧负氢、氧一氢二”,B管与电源的负极相连,产生的气体是氢气;A管与电源的正极相连,产生的气体为氧气;
水通电分解生成氢气和氧气,氢气是由氢元素组成的,氧气是由氧元素组成的,根据质量守恒定律,反应前后元素种类不变,该实验可以得到水是由氢元素和氧元素组成的结论。
20. 我国正在运行和建设的空间站。H2O、CO2、O2等物质的循环利用是空间站建设的重要课题。
(1)石墨烯、碳纳米管等制成的材料是处理CO2的催化剂,处理前后,该材料的_______性质不变。
(2)复合氯化铝是净水的一种新型絮凝剂,Al2Cl(OH)x,是其中的一种,若Cl是-1价,则x=____。
(3)下图是利用已学过的六种常见物质H2、O2、H2O、CO2、H2CO3、Ca(OH)2,搭建空间站结构模型,“”表示物质之间可以相互转化,A通电生成F和B,A→E放出大量的热,D→B靠植物的光合作用实现。
①写出下列物质的化学式:A___________,B___________,C___________;
②若反应“F→A”“B→D”“A→C”均属同一种基本反应类型,则该反应类型为___________;E物质可用于D的检验,该反应的化学方程式为___________。
③通过“天舟”可接送物质,该物质能与D物质相互转化,则运送的物质是___________(填字母)。
a.CH4 b.CaO c.CO
【答案】20. 化学 21. 5
22. ①. H2O ②. O2 ③. H2CO3 ④. 化合反应 ⑤. Ca(OH)2+CO2=CaCO3↓+H2O ⑥. c
【解析】
【小问1详解】
石墨烯、碳纳米管等制成的材料是处理CO2的催化剂,反应前后,催化剂的质量和化学性质不变,所以处理前后,该材料的化学性质不变;
【小问2详解】
复合氯化铝是净水的一种新型絮凝剂,Al2Cl(OH)x是其中的一种,若C1显-1价,铝元素显+3价,氢氧根离子显-1价,所以x=5;
【小问3详解】
A→E放出大量的热,D→B靠植物的光合作用实现,所以D是二氧化碳,B是氧气,A通电生成F和氧气,所以A是水,F是氢气,E和水可以相互转化,所以E是氢氧化钙,C也会与水相互转化,所以C是碳酸,经过验证,推导正确,所以:
①A是H2O,B是O2,C是H2CO3;
②反应“F→A”可以是氢气和氧气反应生成水,“B→D”可以是碳和氧气反应生成二氧化碳,“A→C”可以是二氧化碳和水反应生成碳酸,均是多种物质生成一种物质,则该反应类型为化合反应;E物质可用于D的检验,二氧化碳和氢氧化钙反应生成碳酸钙沉淀和水,反应的化学方程式为:Ca(OH)2+CO2=CaCO3↓+H2O;
③通过“天舟”可接送物质,该物质能与D物质相互转化,一氧化碳和二氧化碳可以相互转化,所以运送的物质是一氧化碳,故选c。
21. 我国航空航天事业取得令人瞩目的成就,阅读以下相关主题科普材料,回答问题。材料一;神舟十三号载3名宇航员在太空执行任务,时长180天,空间站中常用水气整合系统实现的清除和的再生(简易流程如下图),科学家通过填密计算,为了提供3名字航员在太空生活所需的,至少需从地球带486kg的水进行电解。
材料二:我国探月工程实现“六战六捷”。未来还将探索在月球建设基地的可能,其中一个前提就是在月球上大规模制造,在月球上可以电解熔融月壤(含、、CaO、等)制造氧气。
(1)分析材料一流程可知,可循环利用的化合物有______(填物质的化学式),航天员呼吸属于缓慢______过程,并______热量。
(2)请计算电解486kg水能产生氧气的质量(填写具体计算过程)。
(3)月壤成分中含氧的质量分数为______%(结果保留小数点后一位)。理论上,电解等质量的下列氧化物,产生氧气最多的是______。
A. B. C.CaO
【答案】(1) ①. H2O ②. 氧化 ③. 放出
(2)解:设电解486kg水能产生氧气的质量为x
x=432kg
答:电解486kg水能产生氧气的质量为432kg。
(3) ①. 28.6% ②. A
【解析】
【小问1详解】
由空间站中常用水气整合系统实现CO2的清除和O2的再生简易流程图可知,可循环利用的化合物有水,其化学式为H2O,航天员呼吸属于缓慢氧化,在该过程中会放出热量;故填:H2O;氧化;放出。
【小问2详解】
解:设电解486kg水能产生氧气的质量为x
x=432kg
答:电解486kg水能产生氧气的质量为432kg。
【小问3详解】
CaO中含氧的质量分数为,SiO2 中氧元素的质量分数为,FeO中氧元素的质量分数为,则电解等质量的SiO2 、FeO、CaO,产生氧气最多的是SiO2 ;故填:28.6%;A。选项
宏观事实
微观解释
A
氢气燃烧生成水
分子和原子种类都不变
B
金刚石硬,石墨软
碳的原子结构不同
C
水烧开后,易把壶盖顶起
温度升高,分子体积变大
D
氧气和液氧都能使带火星的木条复燃
同种分子化学性质相同
物质
甲
乙
丙
丁
反应前的质量/g
10
40
13
6
反应后的质量/g
5
x
38
y
实验设计
选项
A.探究质量守恒定律
B.探究蜡烛燃烧是否有水生成
C.测定空气中氧气的含量
D探究生石灰遇水放热
选项
混合物
试剂或方法
A
CuO(C)
隔绝空气加强热
B
CO(CO2)
通过灼热的氧化铜
C
CO2(CO)
点燃混合气体
D
CaO(CaCO 3)
高温煅烧
相关试卷
这是一份广东省汕头市濠江区2023—2024学年九年级上学期期末考试化学试卷,共6页。
这是一份广东省汕头市世贸实验学校2023-2024学年九年级下学期开学考试化学试题(原卷版+解析版),文件包含精品解析广东省汕头市世贸实验学校2023-2024学年九年级下学期开学考试化学试题原卷版docx、精品解析广东省汕头市世贸实验学校2023-2024学年九年级下学期开学考试化学试题解析版docx等2份试卷配套教学资源,其中试卷共23页, 欢迎下载使用。
这是一份广东省汕头市濠江区2023-2024学年九年级化学第一学期期末联考模拟试题含答案,共8页。试卷主要包含了答题时请按要求用笔,化学反应前后肯定没有变化的是,下列属 于金属元素的是,有关溶液的说法正确的是等内容,欢迎下载使用。

