


30,陕西省西安市高新第二初级中学2023-2024学年八年级下学期开学考生物试题
展开
这是一份30,陕西省西安市高新第二初级中学2023-2024学年八年级下学期开学考生物试题,共24页。试卷主要包含了选择题,非选择题等内容,欢迎下载使用。
1. “月月叶换叶,年年根生根”是白居易描写莲的诗句,这句诗描述了莲的一种生殖方式,下列选项中与这种生殖方式不同的是( )
A. 向日葵用种子繁殖B. 椒草用叶片繁殖
C. 康乃馨的组织培养D. 马铃薯以块茎进行繁殖
【答案】A
【解析】
【分析】(1)有性生殖是指经过两性生殖细胞(例如精子和卵细胞)的结合成为受精卵,再由受精卵发育成为新的个体的生殖方式。(2)无性生殖的关键在于没有两性生殖细胞的结合,由母体直接产生新个体的方式,如嫁接、扦插、压条、克隆、组织培养等。“月月叶换叶,年年根生根”描述了莲的一种生殖方式,该生殖方式没有两性生殖细胞的结合,由母体直接产生新个体,属于无性生殖。
【详解】A.向日葵种子经过两性生殖细胞的结合成为受精卵,再由受精卵发育成为新的个体,此方式属于有性生殖,与莲的繁殖方式不同,A符合题意。
BCD.“椒草用叶片繁殖”“康乃馨的组织培养”“马铃薯以块茎进行繁殖”都没有经过两性生殖细胞的结合,属于无性生殖,与诗中描述了莲的繁殖方式一样,BCD不符合题意。
故选A。
2. 因长时间缺乏有效降雨,2023年春夏泸州地区很多地方的农田、溪流、水塘等原来的湿地都处于干涸状态,这些地方的青蛙等两栖动物哪的一项生理活动将会受到直接影响? ( )
A. 呼吸B. 捕食C. 遗传和变异D. 生殖和发育
【答案】D
【解析】
【分析】青蛙生殖和发育要经过“受精卵→蝌蚪→幼蛙→成蛙四个阶段”,其幼体和成体不仅在外部形态上有许多差异,而且其内部结构和生活习性也发生了很大变化,这种发育过程称为变态发育。
【详解】A.青蛙幼体用鳃呼吸,农田、溪流、水塘等原来的湿地都处于干涸状态,呼吸不受影响,成体用肺呼吸,皮肤辅助呼吸,干涸对成体影响不大,错误。
B.干涸不影响青蛙捕食,错误
C.干涸不影响青蛙的遗传和变异,错误。
D.青蛙的精子和卵细胞是在水中相结合形成受精卵,即体外受精(水中受精),幼体也必须生活在水中,生殖和发育都离不开水,干涸直接影响其生殖和发育,正确。您看到的资料都源自我们平台,20多万份试卷,家威杏 MXSJ663 每日最新,性比价最高故选D。
3. 下图是某昆虫的发育过程示意图,下列叙述不正确的是( )
A. 此昆虫的发育属于完全变态发育
B. 此昆虫的发育过程与蝴蝶的发育过程相同
C. 若该图是家蚕的发育过程,为提高蚕丝产量应延长c时期
D. 若该昆虫是一种害虫,则a时期危害最大
【答案】D
【解析】
【分析】昆虫的生殖发育有完全变态和不完全变态两种方式:一生经过卵、若虫、成虫三个时期,幼虫和成虫的形态结构、生活习性差别不明显,这种发育过程属于不完全变态。一生经过卵、幼虫、蛹和成虫四个时期,其幼虫与成虫在形态构造和生活习性上明显不同,差异很大,属于完全变态发育。
【详解】A.如图:昆虫的一生经历了b卵、c幼虫、d蛹和a成虫四个时期,属于完全变态发育,A正确。
B.蝴蝶的一生经历了卵、幼虫、蛹和成虫四个时期,因此它们的发育过程一样,B正确。
C.家蚕由受精卵发育成幼虫,取食桑叶,经过4次蜕皮,停止取食桑叶,吐丝结茧,因此家蚕是在幼虫期吐丝,C正确。
D.完全变态的昆虫一生c幼虫时期危害最大,这个时期主要啃食植物的叶片,D错误。
故选D。
【点睛】掌握昆虫的发育方式及实例是解题的关键。
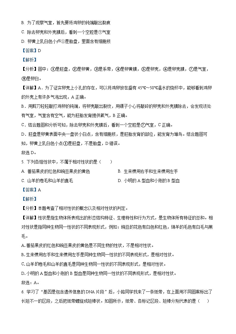
4. 如图是鸡卵的结构示意图。有关“观察鸡卵的结构”实验的叙述,错误的是( )
A. 将鸡卵放到温水中有气泡冒出,说明卵壳上有气孔
B. 为了观察气室,首先要将鸡卵的钝端敲出裂痕
C. 除去卵壳和外壳膜后,看到一个空腔是⑦气室
D. 卵黄上乳白色小卢①是胎盘,里面含有细胞核
【答案】D
【解析】
【分析】图中:①是胚盘,②是卵黄,③是系带,④是卵黄膜,⑤是卵壳,⑥是卵壳膜,⑦是气室,⑧是卵白。
【详解】A.为了证实卵壳上小孔的存在,可以将鸡卵放在盛有45℃~50℃温水的烧杯中,能够看到鸡卵的外壳上有许多气泡出现,A正确。
B.用剪刀轻轻敲打鸡卵的钝端,将卵壳敲出裂纹,用镊子小心将敲碎的卵壳和外壳膜除去,会发现该处有气室,气室含有空气,能为胚胎发育提供氧气,B正确。
C.结合题图和分析可知,除去卵壳和外壳膜后,看到一个空腔是⑦气室,C正确。
D.胚盘是卵黄表面中央一盘状小白点,含有细胞核,是胚胎发育的部位,能发育为雏鸟。结合题图可知,卵黄上乳白色小点①是胚盘,不是胎盘,D错误。
故选D。
5. 下列各组性状中,不属于相对性状的是( )
A. 番茄果皮的红色和豌豆果皮的黄色B. 生来惯用右手和生来惯用左手
C. 山羊的卷毛和山羊的直毛D. 小明的A型血和小刚的B型血
【答案】A
【解析】
【分析】本题考查了相对性状的概念以及相对性状的判定。
【详解】性状是指生物体所表现出的形态结构特征、生理特性和行为方式,是生物体所有特征的总和。相对性状是指同种生物同一性状的不同表现形式,例如:豌豆的花色有白色和红色,绵羊的毛色有白毛与黑毛。
A.番茄果皮的红色和豌豆果皮的黄色是不同生物的性状,不是相对性状。
B.生来惯用右手和生来惯用左手是同种生物同一性状的不同表现形式,是相对性状。
C.山羊卷毛和山羊的直毛是同种生物同一性状的不同表现形式,是相对性状。
D.小明的A型血和小刚的B型血是同种生物同一性状的不同表现形式,是相对性状。
故选:A。
6. 学习了“基因是包含遗传信息的DNA片段”后,小路同学找来了一条纸带,在上面用不同图案标出了长短不一的区段,之后把纸带螺旋成短棒状。如图所示,纸带、各标记区段、短棒分别代表的是( )
A. DNA、染色体、基因B. DNA、基因、染色体
C. 基因、DNA、染色体D. 染色体、DNA、基因
【答案】B
【解析】
【分析】染色体、DNA和基因的关系:
【详解】细胞核是遗传信息库,细胞核中能被碱性染料染成深色的物质叫做染色体,它是由DNA和蛋白质两部分组成。一条染色体上包含一个DNA分子,DNA呈双螺旋结构,是遗传信息的载体。一个DNA分子上包含有多个基因,基因是具有遗传效应的的DNA片段,基因控制生物的性状。所以,题图中纸带、各标记区段、短棒分别代表的是DNA、基因、染色体。
故选B。
7. 科研人员将一种冷水鱼的抗冻蛋白基因转入番茄细胞的基因组中,培育出了适于在冬季或寒冷地区生长的番茄。这一研究成果证明( )
A. 环境可以决定性状B. 基因可以控制性状
C. 性状可以控制基因D. 性状是由基因和环境共同决定的
【答案】B
【解析】
【分析】把一种生物的某个基因转入到另一种生物遗传物质中,培育出的生物就有可能表现出转入基因所控制的性状,使得这种转基因生物发生了可遗传的变异,这一技术被称为转基因技术,如转基因番茄、转基因烟草。
【详解】生物的形状是生物形态结构,生理特征,行为方式等方面特征的统称,由基因所控制,受环境影响,生物的性状会受到环境的影响,例如因水肥充足而长势较好的水稻,但不能决定性状,性状由基因决定,ACD错误,B正确。
故选B。
8. 下列图示中,能正确表示生殖细胞中染色体和基因组成的是( )
A. ①和②B. ①和④C. ②和③D. ③和④
【答案】C
【解析】
【详解】在生物的体细胞中,染色体是成对存在的,基因也是成对存在的,分别位于成对的染色体上;在形成生殖细胞的过程中,成对的染色体分开,每对染色体中的一条进入精子或卵细胞中,因此生殖细胞中的染色体数比体细胞中的少一半;通过受精作用形成的受精卵既含有卵细胞的染色体,又含有精子的染色体,因此受精卵内的染色体数目和体细胞一样。图示中①只有一对染色体、④含有两对染色体,是体细胞;②③都含有两条染色体,并且位于染色体上的基因也不成对,属于生殖细胞。故选C。
9. 有关人的性别遗传,下列叙述中不正确的是
A. 女性的性染色体组成为XX,男性的性染色体组成为XY
B. 就性染色体而言,男性产生两种类型、数量相等的精子,女性只产生一种卵细胞
C. 男性把Y染色体只传给儿子,不传给女儿
D. 男性体细胞中的X染色体可能来自父方,也可能来自母方
【答案】D
【解析】
【分析】在亲代的生殖细胞形成过程中,经过减数分裂,两条性染色体彼此分离,男性产生两种类型的精子--含X染色体的精子和含Y染色体的精子,女性则只产一种含X染色体的卵细胞。受精时,如果是含X的精子与卵子结合,就产生具有XX的受精卵并发育成女性;如果是含Y的精子与卵子结合,就产生具有XY的受精卵并发育成为男性。这说明男女的性别在受精卵形成时就已确定。由于男性可产生数量相等的X精子与Y精子,加之它们与卵子结合的机会相等,所以每次生男生女的概率是相等的。在整个人群中男女性别之比大致1:1。
【详解】A、人的性别主要是由性染色体决定的,女性体细胞中的一对性染色体组成是XX。男性体细胞中的一对性染色体组成是XY,A正确;
B、男性产生两种类型的精子--含X染色体的精子和含Y染色体的精子。女性则只产一种含X染色体的卵细胞,B正确。
C、男性把含Y染色体的精子只传给儿子,女儿从父亲那里得到的是X染色体,C正确;
D、从性染色体的来源看,是生男还是生女,主要决定于从父亲那里得到的染色体是X还是Y。是X就是女儿,是Y就是儿子,所以男性体细胞中的X染色体肯定来自母方,Y染色体肯定来自父方。D错误。
故选D。
【点睛】人的性别遗传。
10. 人的肌肉细胞、精子、卵细胞、受精卵中的染色体条数是( )
A. 23、23、23、23B. 46、23、23、23
C. 46、23、23、46D. 23、23、23、46
【答案】C
【解析】
【详解】体细胞中染色体是成对存在,在形成精子和卵细胞的细胞分裂过程中,染色体都要减少一半。而且不是任意的一半,是每对染色体中各有一条进入精子和卵细胞。生殖细胞中的染色体数是体细胞中的一半,成单存在。当精子和卵细胞结合形成受精卵时,染色体又恢复到原来的水平,一条来自父方,一条来自母方。所以人体肌肉细胞、卵细胞、精子、受精卵中的染色体条数依次是46条、23条、23条、46条。
11. 如图是部分动物进化的大致历程,其中爬行动物对应的数字标号是( )
A. ①B. ②C. ③D. ④
【答案】A
【解析】
【分析】动物的进化历程是由无脊椎动物进化到脊椎动物,脊椎动物的进化历程:原始鱼类→原始两栖类→原始爬行类→原始的鸟类和原始的哺乳类。
【详解】如图生命树:
可见图中的①爬行动物,②鱼类,③节肢动物,④环节动物。
故选A。
12. 下列有关传染病和免疫的说法,正确的是( )
A. 经常抠鼻孔会损伤鼻黏膜,破坏人体的第三道防线
B. 血吸虫是血吸虫病的传染源
C. 目前,艾滋病是通过注射疫苗来预防的
D. 人体的免疫系统可清除体内损伤的细胞
【答案】D
【解析】
【分析】1.人体有三道防线:第一道防线是皮肤、黏膜及分泌物(唾液、胃液),阻挡杀死病原体,清除异物,属于非特异性免疫,第二道防线是体液中的杀菌物质和吞噬细胞,溶解、吞噬和消灭病菌,属于非特异性免疫,第三道防线是免疫器官和免疫细胞,产生抗体,消灭病原体,属于特异性免疫。
2.传染病是由细菌、病毒或寄生虫等病原体引起的,能在人与人之间或人与动物之间传播的疾病。传染病具有传染性和流行性,有的还具有季节性和地方性的特点。传染病若能流行起来必须具备传染源、传播途径、易感人群三个环节。
【详解】A.经常抠鼻孔会损伤鼻黏膜,破坏人体的第一道防线,A错误。
B.血吸虫是血吸虫病的病原体,血吸虫病患者是传染源,B错误。
C.目前艾滋病疫苗还没有研制出来,注射其他的疫苗不能预防艾滋病。预防艾滋病的重要措施是切断传播途径,C错误。
D.免疫具有三方面的功能。防御功能:抵抗抗原的侵入、防止疾病的产生。自我稳定:清除体内衰老、死亡和损伤的细胞。免疫监视:监视、识别和清除体内产生的异常细胞。可见,人体的免疫系统可清除体内损伤的细胞,D正确。
故选D。
13. 真菌使某森林中树干的颜色由褐色变成灰白色,多年以后,此森林中不同颜色的蛾类最可能的数量变化结果是( )
A. B.
C. D.
【答案】D
【解析】
【分析】达尔文认为,在生存斗争中,具有有利变异的个体,容易在生存斗争中获胜而生存下去。反之,具有不利变异的个体,则容易在生存斗争中失败而死亡。这就是说,凡是生存下来的生物都是适应环境的,而被淘汰的生物都是对环境不适应的,这就是适者生存。当生物的体色与环境颜色一致时,生物就容易生存下去,否则,生物就会被淘汰。
【详解】由于真菌感染而使某森林中所有树干的颜色都变成了灰白色。而蛾类的颜色有褐色、灰色、白色的不同。其中灰色、白色与环境树干颜色一致,是适应环境者而生存,而褐色与环境树干颜色不同,是不适者被淘汰。最终活下来的蛾类多是与环境颜色一致的灰色、白色的,而褐色的较少。
故选D。
【点睛】解答此类题目的关键是运用所学知识对某些自然现象做出科学的解释。
14. 滥用抗生素易导致某些细菌抗药性增强,对人类的健康造成潜在威胁,下图是某同学根据自然选择理论解释此现象,下列有关叙述正确的一项是( )
A. 抗药性是细菌的一种性状,这种性状由细菌体内的蛋白质决定
B. 抗药性细菌之间没有生存斗争,细菌产生的变异一定都有利于适应环境
C. 在抗生素的选择下,抗药性强的细菌生存下来并将这种变异遗传给后代
D. 抗生素对细菌的抗药性起了不定向的选择作用
【答案】C
【解析】
【分析】抗生素刚被使用的时候,能够杀死大多数类型的细菌,但少数细菌由于变异而具有抗药性,不能被抗生素杀死而生存下来,并将这些特性遗传给下一代,因此,下一代就有更多的具有抗药性的个体,经过抗生素的长期选择,使得细菌群体中有抗药性的个体比例逐渐增高,可见,细菌抗药性的产生是抗生素对细菌的变异进行定向选择的结果。
【详解】A.抗药性是细菌的一种性状,这种性状由细菌体内的基因决定,A错误。
B.抗药性细菌之间也有生存斗争,抗药性强的个体生存下来,抗药性弱的个体被杀死,细菌产生的变异是不定向的,有有利变异,也有不利变异,B错误。
C.抗药性这种性状是由基因决定的,这种变异属于可遗传的变异,在抗生素的选择下,抗药性强的细菌生存下来并将这种变异遗传给后代,C正确。
D.抗生素对细菌的抗药性起了定向的选择作用,D错误。
故选C。
15. 袁隆平院士把毕生心血献给了杂交水稻,下列关于杂交育种的说法,正确的是
A. 属于有性生殖,新品种的基因组成没有发生改变
B. 属于有性生殖,新品种的基因组成发生了改变
C. 属于无性生殖,新品种的基因组成没有发生改变
D. 属于无性生殖,新品种的基因组成发生了改变
【答案】B
【解析】
【分析】有性生殖是指:通过两性生殖细胞(精子和卵细胞)的结合形成的受精卵发育成新个体的生殖方式。如利用种子繁殖后代。无性生殖是指:不经过两性生殖细胞的结合,由母体直接产生新个体的生殖方式。如植物的扦插、嫁接、组织培养等。
【详解】杂交水稻指选用两个在遗传上有一定差异,同时它们的优良性状又能互补的水稻品种进行杂交,生产具有杂种优势的子代,就是杂交水稻。因此,杂交水稻属于有性生殖,新品种的基因组成发生了改变,故选B。
【点睛】正确识记并理解生物的生殖类型、遗传变异在育种中的应用是解题的关键。
16. 下列现象中,属于可遗传变异的是( )
A. 用眼不当导致的近视B. 双眼皮的父母生出的单眼皮孩子
C. 经过训练能学说人类语言的鹦鹉D. 小花生品种因水肥充足长出的大花生
【答案】B
【解析】
【分析】按照变异的原因可以分为可遗传的变异和不遗传的变异,可遗传的变异是由遗传物质改变引起的,可以遗传给后代;由环境改变引起的变异,是不遗传的变异,不能遗传给后代。
【详解】ACD.都是环境改变引起的变异,遗传物质没有改变,是不可遗传的变异,不能遗传给后代。
B.双眼皮的父母生出的单眼皮孩子,是遗传物质的改变的引起的变异,可以遗传给后代,是可遗传的变异。
故选B。
17. 某种链球菌表面的物质甲和心脏瓣膜上的某物质相似。该链球菌侵入人体后,其表面的物质甲刺激淋巴细胞产生物质乙,物质乙在抵御该菌时,也向心脏瓣膜发起进攻,引起某种心脏病。物质甲和物质乙分别是( )
A. 抗体和抗原B. 抗原和溶菌酶C. 溶菌酶和抗体D. 抗原和抗体
【答案】D
【解析】
【分析】抗原物质进入人体后,刺激淋巴细胞产生一种抵抗该抗原物质的特殊蛋白质即抗体,引起淋巴细胞产生抗体的物质就是抗原。抗原包括进入人体的微生物等病原体、异物、异体器官等。
【详解】该链球菌侵入人体后,相当于抗原,会刺激淋巴细胞产生乙抗体,抗体在抵御该菌时,也向心脏瓣膜发起进攻,引起某种心脏病。因此物质甲和物质乙分别是抗原和抗体,D符合题意。
故选D。
18. 科学家发现人与黑猩猩的细胞色素c差异最小,与马的差异则大一些,而与果蝇、向日葵的差异更大。科学家研究的方法是( )
A. 比较法B. 推测法C. 观察法D. 调查法
【答案】A
【解析】
【分析】比较法是通过观察,分析,找出研究对象的相同点和不同点,它是认识事物的一种基本方法。亲缘关系越近,生物之间的相似性越大,故比较不同种类生物的形态结构等可推断它们之间的亲缘关系。
【详解】A.比较法是通过观察,分析,找出研究对象的相同点和不同点,它是认识事物的一种基本方法,是研究动物行为的主要方法。亲缘关系越近,生物之间的相似性越大,细胞色素C的氨基酸组成差异越小,正确。
B.推测是根据已知的事物,通过思维活动,对未知事物的真相提出一定的看法,错误。
C.观察法是在自然状态下,研究者按照一定的目的和计划,用自己的感官外加辅助工具,对客观事物进行系统的感知、考察和描述,以发现和验证科学结论,错误。
D.调查法是社会科学研究中最常用的方法之一,是为了达到设想的目的,制定某一计划全面或比较全面地收集研究对象的某一方面情况的各种材料,并作出分析、综合,得到某一结论的研究方法,错误。
故选A。
19. 图中a和b分别表示某种病毒先后两次侵染人体后,人体产生相关抗体的数量变化曲线,下列相关叙述错误的是( )
A. 人体所产生的抗体只能对特定抗原起免疫作用
B. 病毒第二次侵染后,人体内产生的抗体大量增多
C. 人体内能够产生抗体的细胞属于白细胞的一种
D. 病毒第一次侵染所形成的免疫属于非特异性免疫
【答案】D
【解析】
【分析】疫苗的防病原理是让人体免疫细胞认识病毒又不使人体发病。因此基本原则是少量多次使抗原(病毒)进入人体,使人体产生初次的免疫反应产生抗体(具有识别消灭病毒功能) 。
【详解】A.抗原和抗体的结合具有专一性,人体所产生的抗体只能对特定抗原起免疫作用,正确。
B.观图可知病毒第一次侵染后,人体内产生的抗体数量少,第二次侵染后,人体内产生的抗体大量快速增多,正确。
C.抗体是淋巴细胞产生的,淋巴细胞属于白细胞的一种,正确。
D.病毒第一次侵染就刺激淋巴细胞产生抗体,抗原和抗体的结合具有专一性,属于特异性免疫,错误。
故选D。
20. 人们不断探索生命起源的奥秘,根据已有研究作出推测,正确的是( )
A. 原始生命起源于原始大气
B. 研究表明,原始大气中存在着氧气
C. 在现有条件下地球上还会再形成原始生命
D. 米勒的模拟实验表明原始地球上能产生构成生物体的有机物
【答案】D
【解析】
【分析】在研究生命的起源中,美国学者米勒模拟原始地球的条件设计了一个实验装置,将甲烷、氨、氢、水蒸气等气体泵入一个密闭的装置内,然后通过火花放电。最终,模拟装置共生成20种有机物,其中11种氨基酸中有4种(即甘氨酸、丙氨酸、天冬氨酸和谷氨酸)是生物的蛋白质所含有的。米勒的实验向人们证实,生命起源的第一步,即从无机小分子物质形成有机小分子物质,在原始地球的条件下是完全可能实现的。
【详解】A.原始大气在高温、紫外线以及雷电等自然条件的长期作用下,形成了许多简单的有机小分子物质,这些有机物随着雨水进入湖泊和河流,最终汇集到原始的海洋中。经过极其漫长的岁月,原始海洋中,逐渐形成了原始生命,A错误。
B.原始大气的成分有水蒸气、氢气、氨、甲烷、二氧化碳、氮气等,原始大气中没有游离态的氧气,B错误。
C.现在的地球已经不具备当时的原始地球条件了,因此在现在的环境条件下,地球上一般不会再形成原始生命,C错误。
D.结合分析可知,米勒的模拟实验表明:从无机小分子物质合成有机小分子的化学过程是完全可能的。可见,原始地球上能产生构成生物体的有机物,D正确。
故选D。
21. 下列有关免疫的叙述,不正确的是( )
A. 麻疹患者痊愈后,其体内有抵抗麻疹病毒的抗体
B. 特异性免疫一般只对特定的病原体或异物起作用
C. 免疫对人体是有益的,人体的免疫能力越强越好
D. 计划免疫有利于保护少年儿童健康,提高人口素质
【答案】C
【解析】
【分析】抗原是指能够刺激人体免疫细胞产生抗体的病原体或异物;抗体是指病原体侵入人体后,能够刺激淋巴细胞产生一种抵抗病原体的特殊蛋白质,由此产生的免疫属于特异性免疫。
【详解】A.抗原被消灭后,抗体还存留在人体内,不同的抗体在人体内存留的时间长短不同。可见,麻疹患者痊愈后,其体内有抵抗麻疹病毒的抗体,A正确。
B.抗体具有专一性,只针对某一特定的抗原起作用。可见,特异性免疫一般只对特定的病原体或异物起作用,B正确。
C.免疫对人体是有益的,当人体的免疫能力并非越强越好,免疫功能过强时,会引起过敏反应和自身免疫病,C错误。
D.根据某些传染病的发生规律,将各种安全有效的疫苗,按照科学的免疫程序,有计划的给儿童进行预防接种,以达到预防、控制和消灭某种传染病的目的,这种有计划的进行预防接种叫计划免疫。 计划免疫有利于保护少年儿童健康,提高人口素质,D正确。
故选C。
22. “珍爱生命,健康生活”是一个永恒的主题,下列说法错误的是( )
A. OTC无需凭医师处方即可购买和使用
B. 经常玩手机,熬夜上网属于不健康生活方式
C. 给健康人注射乙肝疫苗属于特异性免疫,疫苗是抗体
D. 清华大学在学生中开展的“刷卡”锻炼活动,属于保护易感人群
【答案】C
【解析】
【分析】(1)药品主要包括非处方药和处方药,非处方药是不需要医师处方、即可自行判断、购买和使用的药品,简称OTC。
(2)健康生活方式是指有益于健康的习惯化的行为方式,如早睡早起等。
(3)乙肝疫苗,是由病原体乙肝病毒制成的,只不过经过处理之后,其毒性减少或失去了活性,但依然是病原体,进入人体后不会使人得病,但能刺激免疫细胞产生抵抗乙肝病毒的抗体,因此接种的疫苗相当于抗原,其产生的抗体只对引起乙肝的病原体起作用,对其他病原体无效,可见其免疫作用是特定的,有针对性的,属于特异性免疫。
(4)保护易感人群的措施包括不让易感人群与传染源接触、对易感人群进行预防接种、积极参加体育锻炼,增强抗病能力等。
【详解】A、标有“OTC”的药品是非处方药,无需凭医师处方即可购买和使用,A正确;
B、经常玩手机,熬夜上网属于不健康的生活方式,B正确;
C、给健康人注射乙肝疫苗是后天建立的针对乙肝病的免疫属于特异性免疫,疫苗是抗原,C错误;
D、清华大学在学生中开展的“刷卡”锻炼活动,运动健身提高自身免疫力,属于保护易感人群,D正确。
故选C。
【点睛】此题考查的是安全用药的常识,生活方式对健康的影响,抗原和抗体,预防传染病的措施,涉及的知识面较多,需逐一分析解答。
23. 时下流行的驴友、暴走等户外活动深受人们的喜爱,但是也存在一定风险。以下关于生活中遇到的意外情况,处理措施正确的是( )
A. 发现煤气中毒时,立即关闭气源,并打开门窗通风或将患者移到通风处
B. 胸外心脏按压和人工呼吸的比例是 15:1
C. 遇到突发心肌梗死的病人,可以搬动病人及时送往医院
D. 被毒蛇咬伤的病人,立即用清水或生理盐水清洗伤口
【答案】A
【解析】
【分析】当人出现意外事故时,我们首先应拨打“120”急救电话,同时正确的实施一定的急救措施。
【详解】A.当发现有人煤气中毒时,应立即关闭气源,并迅速打开门窗以改善通风条件,或将患者转移到空气新鲜的地方。这一做法有助于降低环境中一氧化碳浓度,恢复患者的正常呼吸功能,A正确。
B.针对心跳、呼吸骤停采取的心肺复苏,先做30次胸外心脏按压,并保持气道通畅,再做2次人工呼吸,如此反复交替反复进行。可见,胸外心脏按压和人工呼吸的比例是 30:2,B错误。
C.对于突发心肌梗死的病人,在没有专业救护人员在场的情况下,不应随意搬动病人。因为不恰当的搬动可能会加剧病人的心脏负担,甚至导致生命危险。正确的做法是立刻拨打急救电话,等待专业医护人员到来进行处理,C错误。
D.被毒蛇咬伤的病人,仅用清水或生理盐水不可能对抗毒液。为防止蛇毒随血液经心脏扩散到全身,紧急处理时,应该用止血带扎住伤口的近心端,防止血液流向心脏。然后,尽快就医,并在医生指导下使用抗蛇毒血清等特效药救治,D错误。
故选A。
24. 下列关于吸烟、饮酒、健康的说法正确的是( )
A. 酒精能提高神经系统的兴奋性,青少年经常少量饮酒有益健康
B. 经常吸烟容易诱发呼吸系统疾病,对其它系统没有影A响
C. “现代文明病”是指恶性肿瘤、心脑血管疾病,糖尿病等一些慢性,非传染性疾病
D. 健康就是指身体结构完好无损,且每月不患疾病
【答案】C
【解析】
【分析】人们在日常生活中所遵循的行为习惯,如果有利于增进身心健康水平,提高生活质量,就是健康的生活方式。选择健康的生活方式,要从我做起,从现在做起:坚持平衡膳食;坚持适度体育锻炼;按时作息;不吸烟、不喝酒;拒绝毒品;积极参加集体活动。
【详解】A.青少年的大脑和神经系统仍在发育中,经常少量饮酒,会对其神经系统产生负面影响,A错误。
B.研究表明,吸烟还会对身体的多个器官造成不同程度的影响,恶性肿瘤、心血管疾病及糖尿病与吸烟有很大关系,B错误。
C.“现代文明病”是指恶性肿瘤、心脑血管疾病,糖尿病等一些慢性,非传染性疾病。这些疾病通常与现代生活方式有关,如不健康的饮食习惯、缺乏运动等,C正确。
D.健康不仅仅是没有疾病,是指一种身体上、心理上和社会适应方面的良好状态,D错误。
故选C。
25. 如图是在救护伤员时,医护人员所用的一些急救措施。下列叙述不正确的是( )
A. 进行心肺复苏的顺序是C→A→B(A开放气道;B人工呼吸;C胸外心脏按压)
B. 甲图在进行人工呼吸前,应注意先使病人呼吸道畅通
C. 在甲图和乙图抢救结束后,要立即打120电话呼救
D. 某人b处出血时,血液呈鲜红色,从伤口喷出,按乙图a位置止血
【答案】C
【解析】
【分析】病人在生命遇到意外事故如溺水、触电时,会出现突然停止呼吸的现象,若不及时进行抢救大脑和心脏供氧不足会造成死亡,所以要进行人工呼吸或胸外心脏按压的方法来进行急救。
【详解】A.甲图抢救措施为心肺复苏、其顺序:首先实行胸外按压,再实行开放气道,接着是人工呼吸,故“C-A-B”,A正确。
B.甲图在进行急救前,应注意先使病人呼吸道畅通,B正确。
C.当人出现意外事故时,我们首先应拨打“120”急救电话,同时正确的实施一定的急救措施,C错误。
D.动脉是血液从心脏流向全身各处去的血管,压力大,血流速度快,动脉出血呈喷射状或溅出,血色鲜红,因此应该在近心端止血。如图乙中,b处外出血时,血液鲜红色,从伤口喷出,应该是动脉出血,应该在近心端止血,即伤口的上方指压止血,D正确。
故选C。
【点睛】掌握几种常用的急救措施,既能解答题目,也能在必要的时候救助他人。
二、非选择题(本大题共5小题,每空1分,共35分)
26. 某兴趣小组同学选取了多种生物,对这些生物的生殖和发育有关知识进行了探索,请据图回答下列问题:
(1)图甲中的M 表示的发育过程称为____
(2)图乙中D表示受精卵,若用此图表示家蚕的发育过程;请写出家蚕一生的发育过程:____(用字母和箭头表示);为了提高蚕丝产量,应设法延长____期。
(3)图丙所示鸟卵的结构中,胚胎发育的部位是[ ]____,为胚胎发育提供主要营养的部位是[ ]____。
(4)图丁属于无性生殖应用中的嫁接,该方式成功的关键是接穗和砧木的____紧密结合。
(5)研究人员以椪柑和温州蜜柑作砧木嫁接爱媛38号,研究不同砧木对爱媛38号果实品质的影响,结果如下:
(注:可食率是指果肉与果实的质量比;可溶性固形物主要是指可溶性糖类。)
为了获得营养价值(以维生素C 含量为指标)高的果实,应给果农提出的建议是选用____做砧木。
【答案】(1)变态发育
(2) ①. D→A→B→C ②. 幼虫
(3) ①. 2胚盘 ②. 3卵黄
(4)形成层 (5)椪柑
【解析】
【分析】1.图甲中的M表示的发育过程称为变态发育。
2.图乙中,经过“D卵→A幼虫→B蛹→C成虫”四个时期,这样的变态发育称为完全变态发育;经过“D卵→A若虫→C成虫”三个时期,这样的变态发育称为不完全变态发育。
3.图丙中:1卵壳,2胚盘,3卵黄,4卵白。
4.图丁是嫁接,属于无性生殖。
【小问1详解】
家蚕是完全变态发育的昆虫,经过卵、幼虫、蛹和成虫等四个时期,幼虫与成虫在形态结构和生活习性上明显不同,差异很大;蝗虫是不完全变态发育,经过卵、若虫、成虫三个时期;青蛙是两栖动物发育属于变态发育。可见,图甲中的M表示的发育过程称为变态发育。
【小问2详解】
家蚕的生殖和发育:经过“卵→幼虫→蛹→成虫”四个时期,这样的变态发育称为完全变态发育。可见,图乙中D表示受精卵,若用此图表示家蚕的发育过程,则家蚕的发育过程是:D→A→B→C。家蚕的吐丝阶段是在幼虫时期,因此,为了提高蚕丝产量,应设法延长幼虫期。
【小问3详解】
胚盘是卵黄表面中央一盘状小白点,含有细胞核,是胚胎发育的部位。鸟类的生殖发育过程:受精卵→胚盘→胚胎→雏鸟→成鸟。卵黄位于细胞的中央,呈黄色,是胚胎发育的主要营养物质。结合题图丙可知,胚胎发育的部位是2胚盘,为胚胎发育提供主要营养的部位是3卵黄。
【小问4详解】
图丁属于无性生殖应用中的嫁接,嫁接成功的关键是接穗和砧木的形成层紧密结合,以确保成活,因为形成层具有很强的分裂能力,能不断分裂产生新细胞,使得接穗和砧木长在一起。
【小问5详解】
嫁接属于无性繁殖,没有精子和卵细胞结合成受精卵的过程,后代一般不会出现变异,能保持嫁接上去的接穗优良性状的稳定,而砧木一般不会对接穗的遗传性产生影响。根据表格信息可知,为了获得营养价值(以维生素C含量为指标)高的果实,应给果农提出的建议是选用椪柑做砧木,因为椪柑为砧木时,果实中的维生素C含量更高(28.13)。
27. 根据以下资料,完成下列问题。
材料一:离家 20年,旅美大熊猫“丫丫”于 2023年4月 27日返回故土。大熊猫是中国特有物种,被誉为“活化石”和“中国国宝”,是世界自然基金会的形象大使。
材料二:大熊猫“和花”雌性,与双胞胎弟弟“和叶”出生在成都大熊猫繁育基地,“和花”是一只辨识度和颜值都很高的熊猫:身子短、脖子短、脚短,而且毛还十分蓬松,显得胖乎乎的。此外,和花天生丽质,后来长胖就显得憨乎乎的。最近,她与饲养员谭爷爷和游客的互动,频上热搜。这一现象也说明了我国生态保育意识和环保意识的普及和提高.
(1)材料一中回国前的“丫丫”瘦骨嶙峋,情绪低沉,和初出国时的身材肥硕,活泼可爱区别较大,是受到____的影响。
(2)大熊猫的体细胞中有21对染色体,生殖细胞中染色体数目为____;它的性别决定与人类相似,精子中性染色体是____。
(3)一对正常的熊猫,生下了一个“白化”:熊猫,有人调侃说是生着生着没墨了。而事实则是“白化”性状是由____(填“显性”或“隐性”)基因控制的,如果用字母B和 b来表示该性状的基因,那么这对肤色正常熊猫的基因组成分别为____,“白化”熊猫的基因组成为____;如果再生一只正常雌性熊猫的可能性为____
【答案】27. 环境 28. ①. 21条 ②. X染色体或Y染色体
29. ①. 隐性 ②. Bb ③. bb ④. 37.5%##3/8
【解析】
【分析】生物体的某些性状是由一对基因控制的,而成对的基因往往有显性和隐性之分,显性基因是控制显性性状的基因,隐性基因是控制隐性性状的基因。当细胞内控制某种性状的一对基因,一个是显性、一个是隐性时,只有显性基因控制的性状才会表现出来;当控制某种性状的基因都是隐性基因时,才会表现出隐性性状。
【小问1详解】
生物的性状是由基因控制的,但有些性状是否表现,还受到环境的影响。生物体有许多性状明显地表现了基因和环境共同作用的结果。可见,材料一中回国前的“丫丫”瘦骨嶙峋,情绪低沉和初出国时的身材肥硕,活泼可爱区别较大,这是受到环境的影响。
【小问2详解】
在体细胞中,染色体通常是成对存在。在形成精子或卵细胞的细胞分裂过程中,染色体要减少一半,而且不是任意的一半,是每对染色体中的一条分别进入不同的精子或卵细胞中。可见,大熊猫的体细胞中有21对染色体,生殖细胞中染色体数目减半后,为21条。大熊猫与人的性别决定相似,雄性大熊猫正常体细胞的性染色体组成是XY,则精子中性染色体的组成是X染色体或Y染色体。
【小问3详解】
在一对相对性状的遗传过程中,子代个体中出现了亲代没有的性状,新出现的性状一定是隐性性状,亲代的性状是显性性状,亲代的基因组成是杂合的。所以,根据甲组的遗传规律(亲代:正常×正常→子代出现:白化病),可推知正常是显性性状(基因组成为BB或Bb),白化病是隐性性状(基因组成为bb)。白化病子代的基因组成是bb,一个b基因来自父方,一个b基因来自母方,因此正常亲代的基因组成为Bb和Bb,遗传图解如下:
可见,“白化”性状是由隐性基因控制的,这对肤色正常熊猫的基因组成分别为Bb,“白化”熊猫的基因组成为bb。
大熊猫的性别遗传图解如下:
这对大熊猫再生一个正常雌性熊猫的概率=后代表现是正常的概率×后代性别为雌性的概率=75%×50%=37.5%(3/8)。
28. 2022年9月 28 日上午,国家文物局召开“考古中国”重大项目发布会,通报了来自湖北、云南、温州、开封四处考古新发现。地球上从出现原始生命到形成今天这样丰富多彩的生物界,是一个漫长的进化过程。如图所示,图1 是复原的郑氏始孔子鸟形态图,图2及表格为一些生物的细胞色素c 的氨基酸比较。请回答以下相关问题。
(1)图1是生活在距今约 1.31 亿年前的郑氏始孔子鸟,没有人亲眼见过这种动物,科学家研究它的最直接证据是____。郑氏始孔子鸟这种动物既像鸟,又像爬行动物,由此可以推断,鸟类可能是古代____化而来的。
(2)表格中的数字表示相应物种的细胞色素c 与人的细胞色素c不同的氨基酸数目,据此分析表格中的物种与人亲缘关系最近的是____。对生物亲缘关系的比较研究,可以帮助我们追溯生物进化的历程,得到图2的进化分枝图,图中的②是表格中的____。
(3)根据达尔文的进化理论,生物普遍具有很强的繁殖能力,大量的后代为了获取足够的食物和生活空间而进行____,具有有利变异的个体能够适应环境,生存下来并将有利变异遗传给后代,具有不利变异的个体则容易被淘汰。即环境的改变对生物产生的变异进行了选择,生物的变异一般是____填(“定向”或“不定向”)的,当今丰富多彩的生物界的形成是____的结果。
【答案】28. ①. 化石 ②. 爬行类##爬行动物
29. ①. 猴子 ②. 金枪鱼
30. ①. 生存斗争 ②. 不定向 ③. 自然选择
【解析】
【分析】达尔文认为,地球上的各种生物普遍具有很强的繁殖能力,而生物赖以生存的食物和空间是有限的,这必然导致生物在生活过程中为生存而斗争,在生存斗争中,具有有利变异的个体,容易在生存斗争中获胜而生存下去。反之,具有不利变异的个体,则容易在生存斗争中失败而死亡,生物的变异是随机产生的,产生的变异可能对生物的生存是有利的,也可能对生物的生存是不利的。不是环境的改变使生物产生适应性变异,而是环境的改变对生物产生的变异进行了选择,生物的变异一般是不定向的,自然选择是定向的。由于生物所在的环境是多种多样的,因此,生物适应环境的方式也是多种多样的,经过自然选择也就形成了生物界的多样性。
【小问1详解】
化石是保存在岩层中的古生物遗物和生活遗迹,直接说明了古生物的结构或生活习性。因此,化石是研究生物进化最重要的、最直接的证据。所以,科学家研究郑氏始孔子鸟的最直接证据是化石。通过对郑氏始孔子鸟化石的研究表明,这种动物既像鸟,又像爬行动物,根据以上特征,科学家认为郑氏始孔子鸟是由爬行类进化到鸟类的一个过渡类型,由此可以推断鸟类可能是由古代的爬行类进化来的。
【小问2详解】
表格中的数字表示相应物种的细胞色素c与人的细胞色素c不同的氨基酸数目。显然,猴子与人的差异最小,因此表格中的物种与人亲缘关系最近是猴子。结合题干表格的数据和题图2折线图可知,图中的①是小麦、②是金枪鱼、③是鸡。
【小问3详解】
结合分析可知,达尔文认为:生物普遍具有很强的繁殖能力,大量的后代为了获取足够的食物和生活空间而进行生存斗争,具有有利变异的个体能够适应环境,生存下来并将有利变异遗传给后代,具有不利变异的个体则容易被淘汰。即环境的改变对生物产生的变异进行了选择,生物的变异一般是不定向的,当今丰富多彩的生物界的形成是自然选择的结果。
29. 在过去的三年里,新冠病毒一次次变异,德尔塔、拉姆达、奥密克戎……狡猾的新冠病毒一次次“升级装备”向人类发起进攻。奥密克戎变异毒株传播速度很快、隐匿性很强。新冠病毒检测是狙击疫情极为关键的环节,目前主要有核酸检测、抗原检测和抗体检测三种检测方法。
(1)从传染病的角度看,奥密克戎毒株属于____
(2)核酸检测是检测病毒内部的____,核酸检测准确率高,被多国公认为新冠病毒检测的“金标准”。核酸检测能够有效发现携带新冠病毒的患者和无症状感染者,进行核酸检测属于传染病预防措施中的____。
(3)抗原检测主要是检测新冠病毒表面的抗原物质,通过试纸条上质控区(C)和检测区(T)显色来判定结果(图甲)。若某人抗原检测的结果如图中乙所示,请判定他的检测结果是____(选填“无效”、“阳性”或“阴性”)。
(4)抗体检测适用于症状发作到3~4周之后,主要原因是大量抗原进入人体后,刺激人体的免疫____(填“特异性”或“非特异性”)需要一定的时间。
(5)新冠病毒疫苗接种温馨提示:回家后注射部位保持清洁,24小时内不洗澡。这是因为注射的针孔部位有损伤,会导致人体的第____道防线被破坏,容易造成感染。
(6)针对新冠病毒感染,我们要做好个人防护,请写出一条个人防护的其他具体措施____
【答案】29. 病原体
30. ①. 遗传物质 ②. 控制传染源
31. 阴性 32. 特异性
33. 一 34. 戴口罩(答案不唯一)
【解析】
【分析】(1)病毒没有细胞结构,主要由内部的遗传物质和外部的蛋白质外壳组成,不能独立生存,只有寄生在活细胞里才能进行生命活动,一旦离开就会变成结晶体,失去生命活动。病毒从其它生物的活细胞中获得营养物质,利用自己的遗传物质进行复制,繁殖新病毒。
(2)传染病流行的基本环节:传染病能流行,必须同时具备这三点。传染源:能够散播病原体的人或动物;传播途径:病原体离开传染源到达健康人所经过的途径,如空气传播、饮食传播、生物媒介传播等;易感人群:对某些传染病缺乏免疫力而容易感染该病的人群。
(3)传染病的预防措施。控制传染源:如隔离患者、封锁疫区、给生病的人打针吃药、让生病的人在家休养、对携带病原体的动物进行焚毁、掩埋处理等;切断传播途径:如喷洒消毒液、自来水消毒、杀灭蚊虫、搞好个人卫生、流感流行时戴口罩出门等;保护易感人群:如注射疫苗、加强体育锻炼、远离疫区等。
【小问1详解】
病原体是引起传染病的细菌、病毒、寄生虫等生物。奥密克戎毒株能够引发新冠,故奥密克戎毒株属于病原体。
【小问2详解】
病毒没有细胞结构,只有蛋白质的外壳和内部的遗传物质。核酸检测时采样管中的液体叫病毒核酸保存液,主要含有的成分是胍盐,可以破坏病毒的蛋白质外壳,从而暴露待测的核酸。核酸检测能够有效发现携带新冠病毒的患者和无症状感染者,从而对他们进行隔离治疗,这属于传染病预防措施中的控制传染源。
【小问3详解】
特异性结合是指生物体内发生特异性免疫时,相应的抗原和抗体的结合叫做特异性结合;试剂盒中含有能识别新冠病毒的物质是新型冠状病毒2019-nCV抗体;新冠阳性(+):两条红色条带出现。一条位于检测区(T)内,另一条位于质控区(C)内。阴性(-):仅质控区(C)出现一条红色条带,检测区(T)内无条带出现,因此若某人抗原检测的结果如图乙,则检测结果是阴性。
【小问4详解】
抗体是抗原刺激淋巴细胞产生的抵抗抗原的特殊蛋白质,从抗原进入人体,到启动人体的特异性免疫需要一定的时间,所以抗体检测适用于症状发作到3~4周之后,主要原因是大量抗原进入人体后刺激人体的淋巴细胞产生相应的抗体,并与抗原结合促进吞噬细胞的吞噬作用,将新冠病毒清除,这一特异性免疫反应需要一定的时间。
【小问5详解】
新冠病毒疫苗接种温馨提示:回家后注射部位保持清洁,24小时内不洗澡。这是因为注射的针孔部位有损伤,皮肤和黏膜组成的人体第一道防线被破坏,容易造成感染。
【小问6详解】
传播途径是指病原体离开传染源到达健康人所经过的途径叫传播途径,如空气传播、饮食传播、生物媒介传播等。针对新冠病毒感染,我们要做好个人防护,从切断传播途径角度,具体措施有:戴口罩、勤洗手,注意个人卫生,通风消毒等(切断传播途径答案合理既可)
30. 吸烟有害健康,戒烟难是因为吸烟者对烟草燃烧后烟焦油中的一些物质产生依赖。研究发现,烟焦油对涡虫神经系统的影响与人相似。某科研小组将涡虫作为实验对象,研究烟焦油浓度变化对其移动速度的影响,实验步骤如下:
① 挑选体长相近的涡虫40只,平均分成甲、乙两组,分别放入浓度为0.03mg•mL-1、0.05mg•mL-1的烟焦油溶液中处理12 小时,使涡虫对所处浓度的烟焦油产生依赖。
②将甲组涡虫随机分成A、B两组, 每组10只,分别置于浓度(0.03mg•mL-1、0.01mg•mL-1)的烟焦油溶液中。将乙组涡虫随机分成C、D两组,每组 10 只,分别置于浓度0.05mg•mL-1、0.03mg•mL-1的烟焦油溶液中。
③测定每组涡虫的移动速度,取平均值,结果如图所示:
研究人员在一定浓度范围内又做了多组实验,实验现象一致,回答下列问题:
(1)A组和B组是一组____实验,变量是____。
(2)测定每组涡虫的移动速度后,取平均值的目的是____。
(3)除本实验的变量外,其余实验条件都必须尽量控制相同且适宜,目的是____
(4)比较 A 组和B组,C组和D组,涡虫对烟焦油产生依赖的表现相似,即对一定浓度烟焦油产生依赖的涡虫,置于更低浓度的烟焦油溶液中移动速度____。
(5)由于对不同浓度烟焦油产生依赖,D组和____组涡虫在同一浓度烟焦油溶液中移动速度不同。
(6)烟草燃烧时会产生多种对人体有害的物质,如烟焦油、____(写出一种即可),诱发多种呼吸系统疾病,还有可能引发肺癌,因而青少年要远离香烟。
【答案】30. ①. 对照 ②. 烟焦油溶液浓度
31. 避免实验的偶然性、减少实验的误差 32. 控制单一变量 33. 减慢
34. A 35. 尼古丁
【解析】
【分析】对照实验是在研究一种条件对研究对象的影响时,所进行的除了这种条件不同外,其他条件都相同的实验,这个不同的条件,就是唯一变量。一般的对实验变量进行处理的,就是实验组,没有对实验变量进行处理的就是对照组。 为确保实验组、对照组实验结果的合理性,对影响实验的其他相关因素应设置均处于相同且理想状态,这样做的目的是控制单一变量,便于排除其它因素对实验结果的影响和干扰。
小问1详解】
将甲组涡虫随机分成A、B两组,每组10只,分别置于浓度(0.03mg•mL-1、0.01mg•mL-1)的烟焦油溶液中。可见,A组和B组是一组对照实验,唯一变量是烟焦油溶液浓度。
【小问2详解】
为保证实验的准确性、避免实验的偶然性、减少实验的误差,需要对实验设置重复组,或进行多次实验,取其平均值,作为实验的最后结果。可见,测定每组涡虫的移动速度后,取平均值的目的是避免实验的偶然性、减少实验的误差。
【小问3详解】
对照实验遵循单一变量原则,在一组对照实验中,只有一个条件不同,其他条件必须相同,确保实验结果的变化只与所探究的变量有关,而与其他无关。可见,除本实验的变量外,其余实验条件都必须尽量控制相同且适宜,目的是控制单一变量。
【小问4详解】
结合题图可知,比较A组和B组(B组烟焦油溶液浓度更低),C组和D组(D组烟焦油溶液浓度更低),涡虫对烟焦油产生依赖的表现相似,即对一定浓度烟焦油产生依赖的涡虫,置于更低浓度的烟焦油溶液中移动速度减慢。
【小问5详解】
D组和A组的烟焦油溶液浓度都是0.03mg•mL-1。结合题图可知,由于对不同浓度烟焦油产生依赖,D组和A组涡虫在同一浓度烟焦油溶液中移动速度不同。
【小问6详解】
吸烟时产生烟雾里有40多种致癌物质,还有十多种会促进癌发展的物质,其中对人体危害最大的是尼古丁、焦油、一氧化碳和多种其它金属化合物。因而青少年要远离香烟。砧木
单果重量/g
可食率/%
100mL维生素C/mg
可溶性固形物/%
椪柑
201.62
86.90
28.13
14.97
温州蜜柑
209.09
87.59
22.12
11.10
猴子
马
鸡
龟
金枪鱼
小麦
酵母菌
1
12
13
15
21
35
45
相关试卷
这是一份陕西省西安市高新第二初级中学2023-2024学年八年级下学期开学考生物试题(原卷版+解析版),文件包含精品解析陕西省西安市高新第二初级中学2023-2024学年八年级下学期开学考生物试题原卷版docx、精品解析陕西省西安市高新第二初级中学2023-2024学年八年级下学期开学考生物试题解析版docx等2份试卷配套教学资源,其中试卷共33页, 欢迎下载使用。
这是一份陕西省西安市高新区高新第二初级中学2023--2024学年八年级下学期收心考生物试题,共8页。
这是一份陕西省西安市高新三中2023-2024学年八年级上学期期中生物试卷,共34页。试卷主要包含了选择题,非选择题,拓展题等内容,欢迎下载使用。