25,山东省菏泽市牡丹区第二十二初级中学2023-2024学年九年级下学期化学开学考试卷
展开
这是一份25,山东省菏泽市牡丹区第二十二初级中学2023-2024学年九年级下学期化学开学考试卷,共14页。试卷主要包含了本试卷共6页,满分50分;等内容,欢迎下载使用。
1.本试卷共6页,满分50分;
2.考生须在答题卡规定的相对应的答题区域作答,选择题须用2B铅笔填涂,非选择题答案用0.5毫米的黑色黑水签字笔书写;
可能用到的相对原子质量H:1 C:12 O:16 Zn:65
一、选择题(本题包括10小题,每小题只有一个选项符合题意,每小题2分,共20分)
1. 菏泽正在争创全国文明城市,下列做法与之不相符的是
A. 对生活垃圾进行分类回收处理B. 节日庆典大量燃放烟花爆竹
C. 城市公交车使用新能源D. 洒水车向空气中喷洒水雾防治扬尘
【答案】B
【解析】
【详解】A、对生活垃圾进行分类回收处理,有利于保护环境,故选项A不符合题意;
B、大量燃放烟花爆竹,会产生大量烟尘,污染环境,故选项B符合题意;
C、城市公交车使用新能源,可以减少污染物的排放,故选项C不符合题意;
D、用洒水车喷水除尘,可减少可吸入颗粒物的含量,故D不符合题意;
故选:B。
2. 成语是中华民族智慧的结晶,假期里洋洋同学在课外阅读中摘录了很多成语,下列成语所描述的变化没有涉及化学变化的是
A. 死灰复燃B. 蜡炬成灰C. 沙里淘金D. 百炼成钢
【答案】C
【解析】
详解】A、死灰复燃过程中涉及燃烧,有新物质生成,属于化学变化,该选项不符合题意;
B、蜡炬成灰过程中涉及燃烧,有新物质生成,属于化学变化,该选项不符合题意;
C、沙里淘金过程中,没有新物质生成,属于物理变化,该选项符合题意;
D、百炼成钢过程中,有新物质生成,属于化学变化,该选项不符合题意。
故选C。
3. 学生承担一定的家务劳动可以锻炼动手能力,增强责任感.下列项目与所涉及的化学知识不相符的是
您看到的资料都源自我们平台,20多万份试卷,家威杏 MXSJ663 每日最新,性比价最高
A. AB. BC. CD. D
【答案】B
【解析】
【详解】A、天然气燃烧放热,则可用天然气灶炒菜,该选项正确;
B、氧气不易溶于水,该选项不正确;
C、洗洁精具有乳化作用,则能除油污,该选项正确;
D、活性炭具有吸附性,能除去异味,该选项正确。
故选B。
4. 我国科学家首次突破以二氧化碳为原料获得淀粉的人工合成工艺技术.如图是其中关键一步反应的微观示意图.下列有关上述反应的说法正确的是
A. 反应涉及三种氧化物B. 反应前后各类分子数目不变
C. 反应有利于“低碳”目标的落实D. 参加反应的反应物的质量之比为1∶3
【答案】C
【解析】
【分析】由微观示意图可知,该反应是二氧化碳和氢气在一定条件下生成甲醇和水,化学方程式为:。
【详解】A、氧化物是指由两种元素组成,其中一种是氧元素的化合物,反应涉及CO2、H2O两种氧化物,错误;
B、由化学方程式可知,反应前后各类分子的数目改变,错误;
C、该反应可以消耗二氧化碳,有利于“低碳”目标落实,正确;
D、由化学方程式可知,参加反应的反应物(二氧化碳与氢气)的质量之比为44:6=22:3,错误;
故选C。
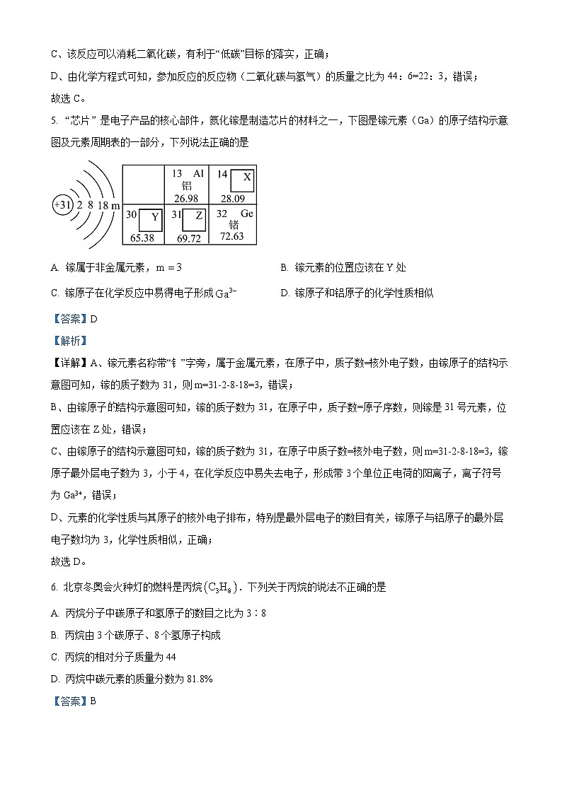
5. “芯片”是电子产品的核心部件,氮化镓是制造芯片的材料之一,下图是镓元素(Ga)的原子结构示意图及元素周期表的一部分,下列说法正确的是
A. 镓属于非金属元素,B. 镓元素的位置应该在Y处
C. 镓原子在化学反应中易得电子形成D. 镓原子和铝原子的化学性质相似
【答案】D
【解析】
【详解】A、镓元素名称带“钅”字旁,属于金属元素,在原子中,质子数=核外电子数,由镓原子的结构示意图可知,镓的质子数为31,则m=31-2-8-18=3,错误;
B、由镓原子结构示意图可知,镓的质子数为31,在原子中,质子数=原子序数,则镓是31号元素,位置应该在Z处,错误;
C、由镓原子的结构示意图可知,镓的质子数为31,在原子中质子数=核外电子数,则m=31-2-8-18=3,镓原子最外层电子数为3,小于4,在化学反应中易失去电子,形成带3个单位正电荷的阳离子,离子符号为Ga3+,错误;
D、元素的化学性质与其原子的核外电子排布,特别是最外层电子的数目有关,镓原子与铝原子的最外层电子数均为3,化学性质相似,正确;
故选D。
6. 北京冬奥会火种灯的燃料是丙烷.下列关于丙烷的说法不正确的是
A. 丙烷分子中碳原子和氢原子的数目之比为3∶8
B. 丙烷由3个碳原子、8个氢原子构成
C. 丙烷的相对分子质量为44
D. 丙烷中碳元素的质量分数为81.8%
【答案】B
【解析】
【详解】A、由化学式可知,丙烷分子中碳原子和氢原子的数目之比为3∶8,该选项说法正确;
B、丙烷是由分子构成,1个丙烷分子是由3个碳原子、8个氢原子构成,该选项说法不正确;
C、丙烷的相对分子质量为:12×3+1×8=44,该选项说法正确;
D、丙烷中碳元素的质量分数为,该选项说法正确。
故选B。
7. 下列不能验证Zn、Cu、Ag三种金属活动性顺序的一组试剂是
A. Zn、Ag、溶液B. Zn、Cu、溶液、溶液
C. Cu、Ag、溶液D. 溶液、溶液、Cu
【答案】C
【解析】
【详解】A、Zn能与硫酸铜反应,说明锌比铜活泼,Ag不能与硫酸铜反应,说明铜比银活泼,则三种金属的活动性顺序为Zn>Cu>Ag,不符合题意;
B、Zn、Cu均能与硝酸银反应,说明锌和铜均比银活泼,锌能与硫酸反应,铜不能与硫酸反应,说明Zn>H>Cu,则三种金属的活动性顺序为Zn>Cu>Ag,不符合题意;
C、Cu、Ag均不能与硫酸锌反应,说明锌比铜、银活泼,无法比较铜和银的活动性强弱,符合题意;
D、铜能与硝酸银反应,说明铜比银活泼,铜不能与硫酸锌反应,说明锌比铜活泼,则三种金属的活动性顺序为Zn>Cu>Ag,不符合题意;
故选C。
8. 如图是甲,乙两种物质的溶解度曲线,下列说法正确的是
A. 甲、乙两种物质的溶解度相等
B. 甲物质含有少量乙物质提纯甲物质可采用降温结晶法
C. 将时甲、乙两种物质的饱和溶液降温到,溶液仍然饱和
D. 时,100g甲物质的饱和溶液里含有40g甲物质.
【答案】B
【解析】
【详解】A、由图可知,t1℃时,甲、乙溶解度相等,但没有指明温度,则无法比较,该选项说法不正确;
B、由图可知,甲的溶解度随温度升高而增大,且受温度影响比较大,而丙的溶解度随温度升高而降低,则甲物质含有少量乙物质,提纯甲物质可采用降温结晶法,该选项说法正确;
C、将甲、乙饱和溶液降温,甲溶解度减小,溶液仍饱和,但乙溶解度增大,溶液由饱和变为不饱和,该选项说法不正确;
D、由图可知,t1℃时,甲的溶解度为40g,则100g水中最多可溶解40g甲,100g饱和溶液中含甲的质量小于40g,该选项说法不正确。
故选B。
9. 下列实验设计能达到实验目的的是
A. AB. BC. CD. D
【答案】D
【解析】
【详解】A、铁和硫酸铜、硝酸银均能发生反应,说明了活动性Fe>Cu,Fe> Ag,无法比较银和铜的金属活动性,故选项实验设计不能达到实验目的;
B、锌和稀硫酸反应生成氢气,反应后氢气逸出,反应后烧杯中的物质质量减少,不能直接用于验证质量守恒定律,故选项实验设计不能达到实验目的;
C、第一支试管中只能与干燥的空气接触,第二支试管中的铁钉只能与水接触,一段时间后,两支试管的铁钉均没有生锈,不能用于探究铁生锈条件,故选项实验设计不能达到实验目的;
D、图中实验,加入二氧化锰的试管中有大量气泡产生,可验证MnO2的催化作用,故选项实验设计能达到实验目的。
故选D。
10. 下列实验方案设计不正确的是
A. AB. BC. CD. D
【答案】C
【解析】
【详解】A、黄铜片为铜合金,互相刻画黄铜片和铜片,铜片上会留下划痕,说明黄铜硬度比纯铜大,该选项设计正确;
B、铁和氯化铜反应生成氯化亚铁和铜,过滤能除去铜和过量的铁,该设计正确;
C、铁能和盐酸反应生成氯化亚铁和氢气,则会除去铁,该设计不正确;
D、氯化钠溶解时溶液温度几乎不变,氢氧化钠溶解放热,溶液温度升高,硝酸铵溶解吸热,溶液温度降低,能鉴别,该设计正确。
故选C。
二、非选择题(本题共6个小题,共30分)
11. 化学来自二:生活,服务于生活.某小组同学调查了市面上几种家用清洁剂的功能和有效成分,结果如下表所示
(1)若不慎将“洁厕灵”滴到大理石地面上,发生反应的化学方程式为________;
(2)“洁厕灵”与“漂白剂”不能混用.二者若混合其有效成分之间能发生化学反应,产生有毒的气体,化学方程式可写为,则X为________;
(3)该小组同学在实验室对“彩漂液”有效成分的漂白性进行探究,将红色布条分别浸泡在4种溶液中,现象如下表.(已知:10%表示溶液的浓度,即每100份重量的该溶液中含溶质10份质量)
①通过以上4个实验发现影响溶液漂白性的与________,因素有关;
②通过对比实验Ⅰ、Ⅱ,得出的结论是________;
③欲进一步探究NaOH溶液的用量对溶液的漂白性的影响,可补充实验:将红色布条浸泡在50℃________溶液+5滴NaOH溶液中,观察实验现象。
【答案】(1)
(2)Cl2 (3) ①. 温度、过氧化氢溶液浓度、加入氢氧化钠溶液 ②. 在其它条件相同的情况下,温度越高,过氧化氢溶液的漂白效果越好 ③. 25
【解析】
【小问1详解】
“洁厕灵”的主要成分为HCl,大理石的主要成分为碳酸钙,碳酸钙能和盐酸反应生成氯化钙、水和二氧化碳,反应的化学方程式为:。
【小问2详解】
化学反应前后,原子的种类和个数不变,等号左边Na、Cl、H、O的个数分别为1、3、2、1,等号右边除X外,Na、Cl、H、O的个数分别为1、1、2、1,则X中含有2个氯原子,化学式为Cl2;
【小问3详解】
①根据表中内容可知,改变温度、过氧化氢溶液的浓度、或加入氢氧化钠溶液,均能改变漂白效果,则说明影响过氧化氢溶液漂白性的与温度、过氧化氢溶液的浓度、加入氢氧化钠溶液有关;
②实验Ⅱ中其他条件相同,升高温度,漂白效果更好,则说明在其它条件相同的情况下,温度越高,漂白效果越好;
③对比实验中要控制变量,若想探究氢氧化钠溶液的用量对漂白性的影响,其他条件应相同,则加入的过氧化氢溶液的体积应为25mL。
12. 废旧电路板中主要含塑料、铜和锡(Sn)等,为实现对锡的绿色回收,设计如下工艺流程:
(1)步骤①Sn和溶液发生化合反应的化学方程式________;
(2)废旧电路板分选时粉碎的目的是________;
(3)根据整个工艺流程图,下列说法正确的是______;
A. 锡元素的化合价既有升高又有降低
B. 步骤①中,铜与二氯化锡溶液能共存,说明锡的活动性大于铜
C. 步骤②发生的反应为置换反应
D. 此流程实现了对锡的绿色回收,节约了金属资源,减少了环境污染
(4)整个过程中循环利用的物质中含有的离子为________。
【答案】12.
13. 增大接触面积,使反应更充分 14. ABD
15. Sn4+、Cl-
【解析】
【小问1详解】
由流程可知,步骤①中锌和SnCl4反应生成SnCl2,反应化学方程式为:。
【小问2详解】
将废旧电路板粉碎,能增大反应物的接触面积,使反应更充分。
【小问3详解】
A、Sn中元素化合价为0,SnCl4中,氯元素化合价为-1价,根据”化合物中各元素化合价代数和为零“,则其中Sn化合价为+4价,同理可知SnCl2中Sn化合价为+2价,则锡元素的化合价既有升高又有降低,该选项说法正确;
B、步骤①中,铜与二氯化锡溶液能共存,说明铜不能将锡置换出来,则说明锡的活动性大于铜,该选项说法正确;
C、步骤②为电解二氯化锡生成锡和四氯化锡,该反应为一种物质生成多种物质的反应,属于分解反应,该选项说法不正确;
D、此流程实现了对锡的绿色回收,节约了金属资源,减少了环境污染,该选项说法正确。
故选ABD。
【小问4详解】
由流程可知,四氧化锡即使反应物也是生成物,能循环使用,其中含有的离子为Sn4+、Cl-。
13. 阅读短文,回答下列问题
温室效应,又称“花房效应”,是大气保温效应的俗称;自工业革命以来,由于人们焚烧化石燃料,如石油,煤炭等,或砍伐森林并将其焚烧时会产生大量的二氧化碳,即温室气体;这些温室气体对来自太阳辐射的可见光具有高度透过性,而对地球发射出来的长波辐射具有高度吸收性,能强烈吸收地面辐射中的红外线,导致地球温度上升,即温室效应.而当温室效应不断积累,导致地气系统吸收与发射的能量不平衡,能量不断在地气系统累积,从而使全球变暖;
防止温室效应进一步增强的根本对策是全球参与控制大气中二氧化碳的含量;为此科学家提出:制定措施限制过多的二氧化碳的排放;有效利用过多的二氧化碳;具体做法有:将二氧化碳捕获并使之隔离于地下或海底;将二氧化碳催化转化成有价值的碳资源,研究人员借助氧化铜纳米棒和阳光,将水溶液中的转化成甲醇和氧气,这项技术减少了二氧化碳向空气中的排放,同时获得了燃料;除二氧化碳外,还有一些气体也可以产生温室效应.下面是主要温室气体对全球气候变暖的影响程度对照表。
为缓解全球气候变暖,各国采取各种措施控制其他温室气体排放量的增长.如新西兰从2004年开始征收牛、羊和鹿等的“放屁税”,某研究发现,袋鼠的屁中不含甲烷,是因为它的胃里有一种特别的细菌.若把这种细菌移植到能释放大量甲烷的动物体内,可以减少甲烷的排放.
总之,我们要积极采取有效措施,保护好人类赖以生存的大气环境.
(1)温室气体使全球气候变暖的最主要原因是 ;
A. 使地面直接吸收的太阳辐射能量增多B. 使太阳活动增强从而到达地面太阳辐射增多
C. 使大气直接吸收的太阳辐射能量增加D. 使大气吸收的地面辐射增多大气逆辐射增强
(2)防止温室效应进一步增强的根本对策是______;
(3)新西兰地区收取“放屁税”,针对的温室气体是______;(填写化学式)
(4)依据表格中的数据,分析“二氧化碳对全球气候变暖的贡献率最大”的主要原因是________。
A. 二氧化碳的年增长率大于其他温室气体B. 二氧化碳的温室强度大于其他温室气体
C. 二氧化碳的浓度远高于其他温室气体D. 在大气中的存留时间比其他温室气体短
(5)请写出将水溶液中的转化成甲醇和氧气的化学反应方程式:______。
【答案】13. D 14. 全球参与控制大气中二氧化碳的含量
15. CH4 16. C
17.
【解析】
【小问1详解】
由短文可知,温室气体对来自太阳辐射的可见光具有高度透过性,而对地球发射出来的长波辐射具有高度吸收性,能强烈吸收地面辐射中的红外线,导致地球温度上升,即温室效应,而当温室效应不断积累,导致地气系统吸收与发射的能量不平衡,能量不断在地气系统累积,从而使全球变暖,则是因为大气吸收的地面辐射增多大气逆辐射增强,故选D。
【小问2详解】
由短文可知,防止温室效应进一步增强的根本对策是全球参与控制大气中二氧化碳的含量。
【小问3详解】
由短文可知,新西兰地区收取“放屁税”,针对的温室气体是甲烷,化学式为CH4。
【小问4详解】
由表中内容可知,氯氟烃的年增长率最高,且氯氟烃的温室强度最大,但二氧化碳的浓度远高于其他温室气体,则二氧化碳对全球气候变暖的贡献率最大,故选C。
【小问5详解】
借助氧化铜纳米棒和阳光,二氧化碳和水能转化为甲醇和氧气,反应的化学方程式为:。
14. 如图是实验室常用的实验仪器与装置,根据所学知识回答下列问题:
(1)写出图中编号仪器名称:②________;
(2)用氯酸钾制取较纯净的氧气时,所选用的制取装置组合是________(填装置序号),反应的化学方程式为________;若用E装置排空气法来收集氢气,则在导管________处检验氢气;
(3)用装置B制二氧化碳,其优点为________,为了解装置具有该优点的原因,他们在装置B中连接压强传感器,从而测定实验中试管内气体压强变化的情况;下列说法正确的是________(填序号);
①ab段长颈漏斗内液面逐渐上升
②bc段石灰石与稀盐酸没有发生反应
③c点的对应操作是打开弹簧夹
【答案】(1)集气瓶 (2) ①. AC ②. ③. a
(3) ①. 控制反应的开始与停止 ②. ①②③
【解析】
【小问1详解】
由图可知,仪器②为集气瓶。
【小问2详解】
氯酸钾制取氧气的反应为加热固体的反应,发生装置选A,氧气密度比空气大,不易溶于水,而排水法收集的氧气较纯,则收集装置选C;
氯酸钾在二氧化锰催化并加热条件下反应生成氯化钾和氧气,反应的化学方程式为:;
氢气密度比空气小,用E装置收集时,气体应从b口通入,则在导管a处检验氢气。
【小问3详解】
实验室用大理石和稀盐酸制取二氧化碳,装置B中,将大理石放在多孔隔板上,关闭弹簧夹,产生的气体使装置中的压强增大,液体被压入长颈漏斗中,固液分离,反应停止,打开弹簧夹,气体排出,固体和液体接触,反应开始,则该装置能控制反应的开始与停止;
①ab段压强增大,液体会被压入长颈漏斗中,则长颈漏斗内液面逐渐上升,说法正确;
②bc段压强不变,说明此时固液分离,反应停止,说法正确;
③c点后压强减小,说明此时打开弹簧夹,气体排出,压强减小,说法正确。
故选①②③。
15. 某化学兴趣小组围绕“贴身暖宝宝”袋内物质展开探究;
【提出问题】袋内是否含有铁粉?
【进行实验】取出袋内粉末于滤纸上,与磁铁充分接触
【收集证据】
(1)部分粉末________被磁铁吸引(填能或不能);
【得出结论】袋内含有铁粉
【做出猜想】被磁铁吸出的铁粉能在空气中燃烧
【获取事实】将少许铁粉撒在酒精灯火焰上,铁粉立即燃烧,火星四射
【拓展探究】用不同燃料测定空气里氧气的含量:分别在图甲所示装置的燃烧匙内放置铁粉、红磷(均足量),电加热引燃.氧气含量随时间变化情况如图乙、图丙:
(2)甲装置测定氧气含量和装置丁比较,其优点是________(写一点);
(3)分析图乙、图丙可知,实验中消耗氧气速率更快的是________(填“铁粉”或“红磷”);
【学以致用】
化学小组同学准备利用所学知识开展“自制暖足贴”项目研究,去超市调查研究看到一款自热暖足贴,商品标签显示成分有:铁粉、水、活性炭、蛭石、氯化钠
【查阅资料】蛭石是一种耐高温的超级保温材料,难溶于水,不与硫酸铜溶液反应.
任务一:自制暖足贴,并将其发热情况与市售暖足贴比较.
【进行实验】分别取2勺铁粉和活性炭,加入无纺布袋中(与市售暖足贴所用无纺布相同),滴加少量氯化钠溶液,混合均匀制得暖足贴.在相同环境下,利用温度传感器测定自制与市售暖足贴温度随时间的变化,形成图像,如图所示.
(4)通过图像可知自制暖足贴的不足之处是________(写一点);
(5)小组同学猜想两种暖足贴发热情况存在差异的原因可能是________(写一点)。
【答案】15. 能 16. 更加环保
17. 铁粉 18. 自制暖足贴中铁粉氧化过快导致温度过高,容易烫伤(发热持续时间短,不利于使用)
19. 可能受暖足贴中各成分的质量及其配比影响
【解析】
【小问1详解】
有结论可知,袋内含有铁粉,所以部分粉末能被磁铁吸引;
【小问2详解】
铁粉燃烧生成四氧化三铁固体,红磷燃烧产生大量的白烟污染环境,所以甲装置更加环保;
【小问3详解】
由图乙、丙可知:反应结束后,铁粉中氧气含量为0.5%,而红磷中氧气含量为3%, 所以实验中消耗氧气更彻底的是铁粉;根据图的变化情况可知:铁粉消耗氧气速率更快;
【小问4详解】
通过图像曲线分析可知,自制暖足贴中铁粉氧化过快导致温度过高,容易烫伤,且持续时间短,不利于使用;
【小问5详解】
根据加入物质分析,可能受暖足贴中各成分的质量及其配比影响,除此之外“自制暖足贴”中未加入蛭石,蛭石是一种耐高温的超级保温材料 ,还可能与保温材料的特性有关。
16. 欲测定某锌—铜合金中铜的质量分数,进行如下实验:取合金样品10g放入烧杯中,将80g稀盐酸分四次加入,充分反应后,测得生成气体的质量如下:
请回答下列问题并计算:
(1)第四次实验时生成气体质量________g;
(2)计算该合金样品中锌的质量分数。
【答案】16. 0 17. 设10g样品中锌的质量为x,生成氢气的质量为0.08g=0.08g+0.04g=0.2g,则解得x=6.5g则该合金样品中锌的质量分数为答:该合金样品中锌的质量分数为65%。
【解析】
【小问1详解】
由表中数据可知,第一、二次加入20g稀盐酸,生成0.08g气体,但第三次只生成0.04g气体,则说明第三次锌已经完全反应,则第四次继续加入盐酸,没有反应发生,m=0。
【小问2详解】
见答案。选项
劳动项目
化学知识
A
用天然气灶炒菜
天然气燃烧放热
B
清理家中鱼缸并通入空气
空气中的氧气易溶于水
C
用洗洁精洗碗
洗洁精有乳化功能
D
活性炭包放入运动鞋中除臭
活性炭具有吸附作用
实验目的
探究 Fe、Cu、Ag的金属活动性强弱
验证质量守恒定律
探究铁锈蚀的条件
验证 MnO2的催化作用
实验设计
选项
A
B
C
D
选项
实验目的
实验方案
A
比较铜片和黄铜片硬度
相互刻画
B
除去溶液中的
向混合物中加足量的铁粉后,充分反应后过滤
C
分离混合物铁粉和铜粉
加入足量的稀盐酸,充分反应后过滤
D
鉴别NaCl、、NaOH三种固体
分别取少量固体于试管中加入适量水,观察现象
清洁剂
洁厕灵
彩漂液
漂白剂
功能
清除污垢,除异味
漂洗衣物,使色彩鲜脆
漂除衣物污渍
有效成分
HCl
NaClO
实验Ⅰ
实验Ⅱ
实验Ⅲ
实验Ⅳ
20分钟后布条无明显变化
20分钟后布条颜色稍变浅
20分钟后布条颜色明显变浅
1分钟后布条红色褪去
温室气体
空气中浓度
年增长率(%)
生存期(年)
温室强度(为1)
对全球气候变暖的贡献率
1750年
1990年
二氧化碳
280
353
0.5
50~200
1
55
氯氟烃
0
0.00085
2.2
50~102
3400-15000
24
甲烷
0.8
1.72
0.9
12~17
21
15
氧化二氮
0.00029
0.00031
0.25
120
270
6
实验次数
第一次
第二次
第三次
第四次
加入稀盐酸质量/g
20
20
20
20
生成气体质量/g
0.08
0.08
0.04
m
相关试卷
这是一份29,山东省菏泽市牡丹区第二十二初级中学2023-2024学年九年级下学期化学开学考试卷(),共7页。试卷主要包含了本试卷共6页,满分50分,北京冬奥会火种灯的燃料是丙烷,下列实验设计能达到实验目的的是,下列实验方案设计不正确的是等内容,欢迎下载使用。
这是一份山东省菏泽市牡丹区第二十二初级中学2023-2024学年九年级下学期化学开学考试卷,共6页。
这是一份山东省菏泽市牡丹区牡丹中学2023-2024学年化学九上期末达标检测模拟试题含答案,共8页。试卷主要包含了下列实验操作正确的是,如下图所示等内容,欢迎下载使用。

