初中物理粤沪版八年级下册1 认识分子同步练习题
展开一、单选题
1.对粒子和宇宙的认识,正确的是
A.雾霾是由于固体分子不停运动形成的
B.分子是不可再分的最小微粒
C.谱线红移现象说明星系在远离我们而去宇宙在不断的膨胀
D.地球等行星围绕太阳转动,太阳是宇宙的中心
2.下列数据中不合理的是
A.一本物理书的重为2.5N
B.一名中学生的体积约为500dm³
C.教室中空气的质量约为250kg
D.水分子的直径数量级为10-10m
3.关于粒子和宇宙,下列认识正确的是( )
A.地球是宇宙的中心
B.电子的发现说明原子是可再分的
C.质子带正电荷,中子带负电荷
D.在夸克、质子和原子中,尺度最小的是质子
4.PM2.5是指大气中直径小于或等于2.5μm的颗粒物,把PM2.5、NO2分子、电子、原子核按照空间尺度由大到小排序正确的是( )
A.PM2.5→NO2分子→原子核一电子
B.NO2分子→PM2.5→原子核一电子
C.NO2分子→原子核→PM2.5一电子
D.NO2分子→原子核一电子→PM2.5
5.下列关于物体的空间尺度,由大到小排列正确的是( )
A.人、原子核、原子、夸克
B.人、原子核、夸克、原子
C.人、原子、原子核、夸克
D.人、夸克、原子核、原子
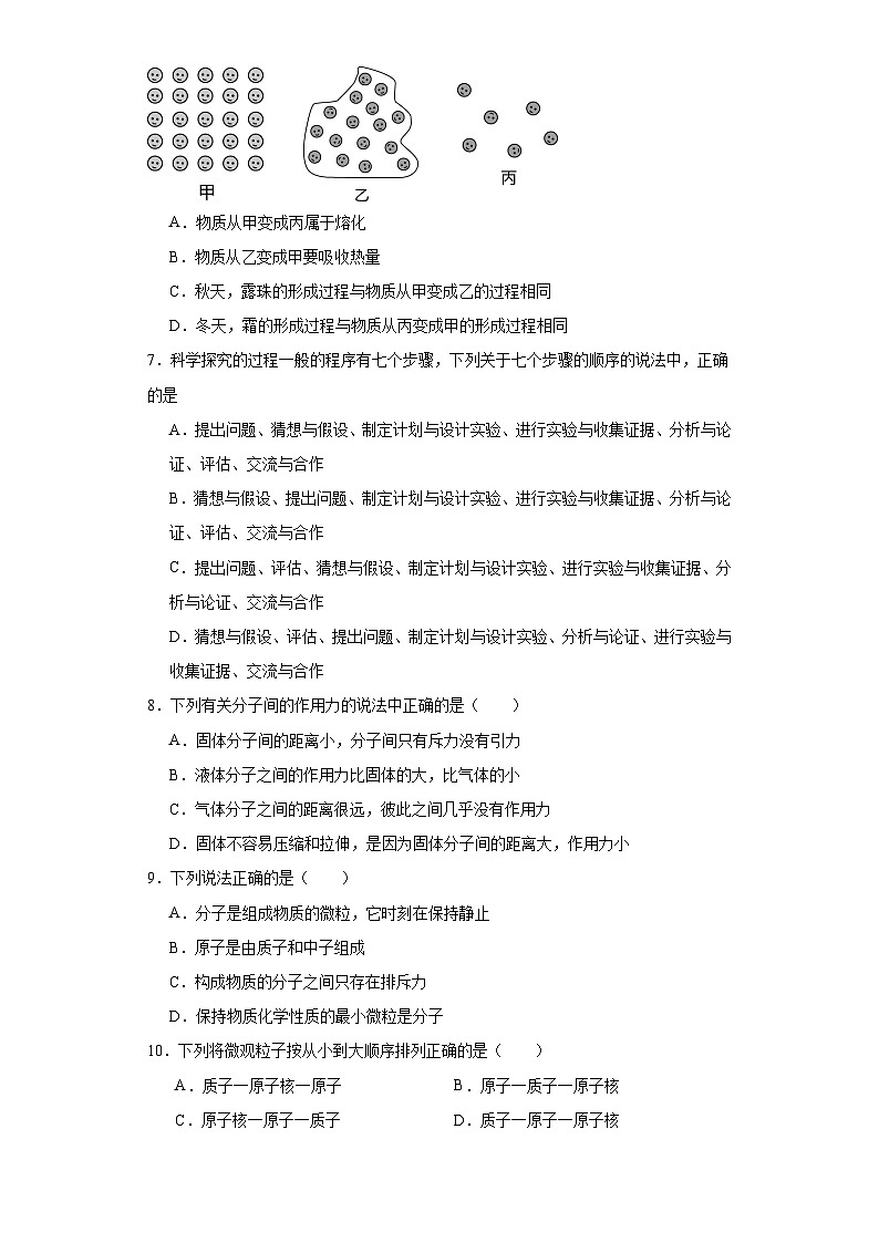
6.如图甲、乙、丙是物质的三种状态,关于物质三种状态之间的变化,下列说法中正确的是( )
A.物质从甲变成丙属于熔化
B.物质从乙变成甲要吸收热量
C.秋天,露珠的形成过程与物质从甲变成乙的过程相同
D.冬天,霜的形成过程与物质从丙变成甲的形成过程相同
7.科学探究的过程一般的程序有七个步骤,下列关于七个步骤的顺序的说法中,正确的是
A.提出问题、猜想与假设、制定计划与设计实验、进行实验与收集证据、分析与论证、评估、交流与合作
B.猜想与假设、提出问题、制定计划与设计实验、进行实验与收集证据、分析与论证、评估、交流与合作
C.提出问题、评估、猜想与假设、制定计划与设计实验、进行实验与收集证据、分析与论证、交流与合作
D.猜想与假设、评估、提出问题、制定计划与设计实验、分析与论证、进行实验与收集证据、交流与合作
8.下列有关分子间的作用力的说法中正确的是( )
A.固体分子间的距离小,分子间只有斥力没有引力
B.液体分子之间的作用力比固体的大,比气体的小
C.气体分子之间的距离很远,彼此之间几乎没有作用力
D.固体不容易压缩和拉伸,是因为固体分子间的距离大,作用力小
9.下列说法正确的是( )
A.分子是组成物质的微粒,它时刻在保持静止
B.原子是由质子和中子组成
C.构成物质的分子之间只存在排斥力
D.保持物质化学性质的最小微粒是分子
10.下列将微观粒子按从小到大顺序排列正确的是( )
A.质子一原子核一原子B.原子一质子一原子核
C.原子核一原子一质子D.质子一原子一原子核
二、填空题
11.我们已经对物质世界从微观到宏观的尺度有所了解,请根据物体尺度由小到大顺序完成下列填空: 电子→原子核→ → →生物体→地球→ → →总星系.
12.核电站是利用 的能量来发电的.它的优点是只需消耗很少 ,就可以产生大量的 能
13.如图是固、液、气三态结构的微观模型,其中 是固态的微观模型。
14.人类对原子结构的认识,经历了汤姆生、卢瑟福和玻尔等提出的模型的过程.
(1)卢瑟福核式结构模型是利用α粒子轰击金箔实验的基础上提出的.下列能正确反映他的实验结果的示意图是 (选填序号).
(2)从原子结构模型建立的过程中,我们发现 (选填序号).
A.科学模型的建立是一个不断完善、不断修正的过程
B.模型在科学研究中起着很重要的作用
C.玻尔的原子模型建立,使人们对原子结构的认识达到了完美的境界
D.人类借助模型的建立,对原子的认识逐渐接近本质
15.分子是保持 的微小粒子,直径一般为 .纳米是一个 单位,1纳米= 米,头发丝的直径大约是 微米.
16.走近药房门口就闻到一股药味,这是因为 的缘故;夏天的药味比冬天更浓,这是因为 .
17.原子是由原子核和 组成的,而原子核又是由中子和 组成的。
18.物质由 组成.
19.下表归纳了固、液、气三态物质的微观特性,请完成这个表格。
20.两滴水银靠近时,能自动结合为一滴较大的水银,这一事实说明分子间存在 力;分子之间存在空隙,间接说明了分子间同时存在 力.
三、综合题
21.如图是原子结构的示意图,你从中得到了什么?
(1) ;
(2) ;
(3) ;
(4) .
22.在社会实践活动中,小梦学习小组的同学对某小区周边的污染情况做了调查,并到环保监测部门获取了该小区内某监测站记录的数据(一个空气监测仪每隔两小时记录的 PM2. 5 参数),如下表所示。
(1)请你根据表中的数据,在图中绘制出 PM2. 5 参数随时间变化的图象;
( )
(2)分析图象,可以获得的信息有 (写出一条即可);
(3)请你分析造成该区域大气污染的原因可能是 。(写出一条即可)。
23.有些物理量与物质的微观结构有关.为了研究不同物质的密度与其内部粒子排列紧密程度的关系,小伟通过查阅资料,得到甲、乙、丙三种物质的密度关系是ρ甲>ρ乙>ρ丙,及其内部粒子排列的模型如图所示.
.①根据以上信息,关于物质的密度与其内部粒子排列紧密程度的关系,小伟可得出的初步结论是:____________________________________;
.②小张从其他资料中查到了与上述情况不符的实例,与小伟一起思考分析并查找原因,合理的选项是:______________________.
A.物理量都与物质的微观结构无关
B.物质的密度还与其他因素有关
C.由少数研究对象归纳出的结论,不具有普遍意义
物态
微观特性
分子间距离
分子间作用力
固态
①
很大
液态
较大
②
气态
很大
③
时间
6:00
8:00
10:00
12:00
14:00
16:00
18:00
20:00
22:00
PM2.5/(μg/m3)
40
80
100
140
110
120
140
90
80
参考答案:
1.C
2.B
3.B
4.A
5.C
6.D
7.A
8.C
9.D
10.A
11. 原子 分子 太阳系 银河系
12. 原子核裂变的链式反应所产生 燃料 电
13.乙
14. 乙 ABD
15. 物质原有性质 (0.3~0.4)纳米 长度 10-9 70
16. 分子一直处在永不停息的运动中 温度越高,分子无规则运动越剧烈
17. 核外电子 质子
18.分子
19. 很小 较大 很小
20. 引 斥
21. 原子是由原子核和核外电子组成的 原子核是由质子和中子组成的 质子和中子都是由夸克组成的 物质可以不断地分割下去
22. 12:00和 18:00该区域大气中PM2. 5含量最高 汽车排放的尾气
23.不同物质,内部粒子排列紧密程度越低,密度越小;BC
初中物理粤沪版八年级下册3 探究物体不受力时怎样运动随堂练习题: 这是一份初中物理粤沪版八年级下册<a href="/wl/tb_c15874_t7/?tag_id=28" target="_blank">3 探究物体不受力时怎样运动随堂练习题</a>,共7页。试卷主要包含了单选题,填空题等内容,欢迎下载使用。
初中物理粤沪版八年级下册第十章 从粒子到宇宙1 认识分子课后作业题: 这是一份初中物理粤沪版八年级下册第十章 从粒子到宇宙1 认识分子课后作业题,共3页。试卷主要包含了大多数物质从液态变为固态时体积,下列现象中说法正确的是,请用分子的观点解释下列事实等内容,欢迎下载使用。
初中物理粤沪版八年级上册第一章 走进物理世界1 希望你喜爱物理课后作业题: 这是一份初中物理粤沪版八年级上册第一章 走进物理世界1 希望你喜爱物理课后作业题,共7页。试卷主要包含了关于物理实验,下列说法正确的是等内容,欢迎下载使用。

