福建省厦门市2024届高三下学期第二次质量检测生物试题(Word版附解析)
展开
这是一份福建省厦门市2024届高三下学期第二次质量检测生物试题(Word版附解析),文件包含福建省厦门市20232024学年高三下学期第二次质量检测生物试题原卷版docx、福建省厦门市20232024学年高三下学期第二次质量检测生物试题解析版docx等2份试卷配套教学资源,其中试卷共33页, 欢迎下载使用。
注意事项:
1.考生将自己的姓名、准考证号、答案填写在答题卡上。考试结束后,须将“答题卡”交回。
2.答题要求见答题卡上的“填涂样例”和“注意事项”。
一、选择题:(共15题,第1~10题每题2分,第11~15题每题4分,共40分;每题只有一个选项符合要求)
1. 下列有关化合物在细胞生命活动中作用的叙述,错误的是( )
A. 自由水叶绿体中既能参加反应,也能溶解多种物质
B. 胆固醇既参与构成人体细胞膜,也参与血液中脂质的运输
C. Na+既参与形成动作电位,也参与维持细胞外液的渗透压
D. RNA既是细胞内的遗传物质,也可指导核糖体中的翻译过程
2. 研究发现,静息时突触小泡膜上存在“质子流出”现象,突触小泡膜上的Ⅴ型质子泵(Ⅴ-ATP酶)必须不断工作,将质子再泵回小泡中。据图分析下列说法正确的是( )
A. 图中A为小泡内侧,储存着神经递质
B. 质子泵回小泡的过程无需消耗能量
C. “质子流出”的方式为主动运输
D. “质子流出”现象说明生物膜不具有选择透过性
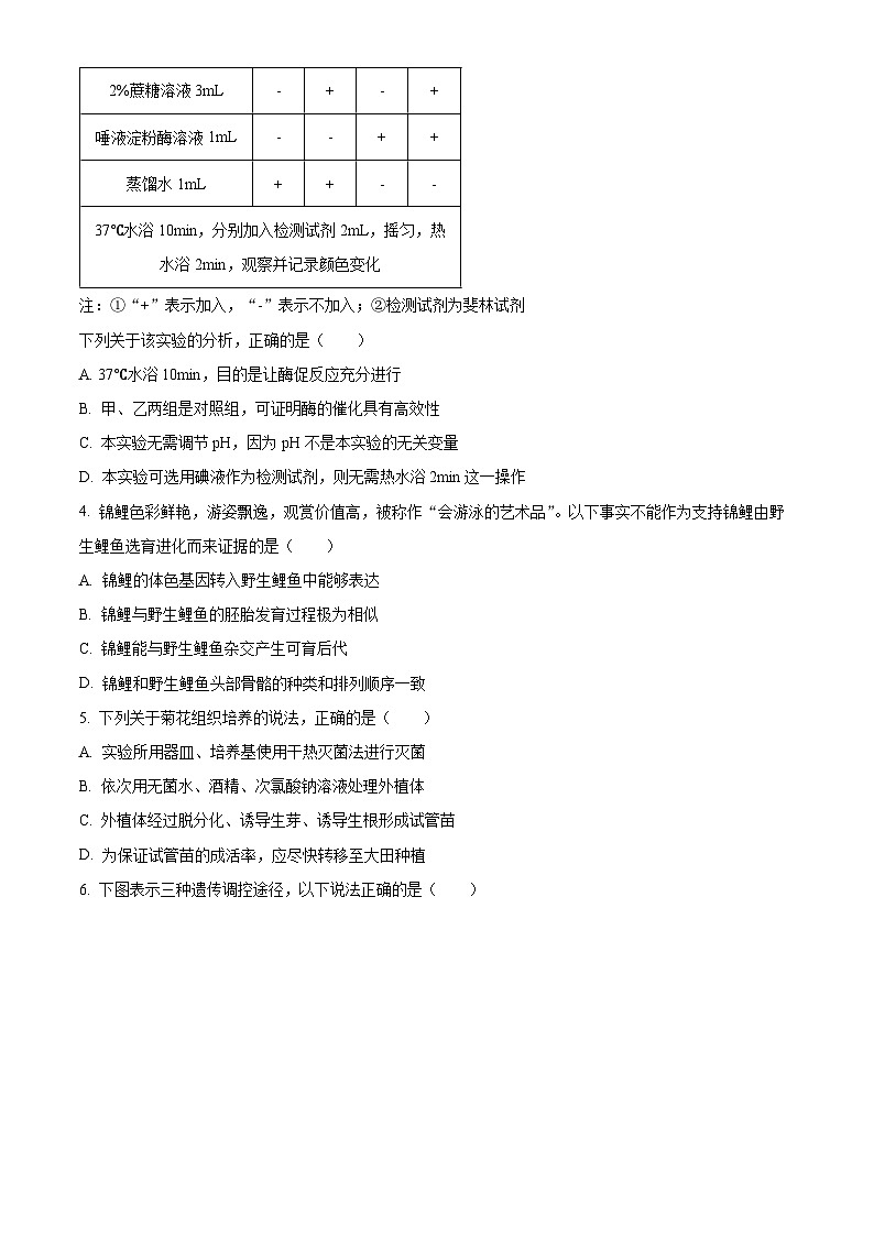
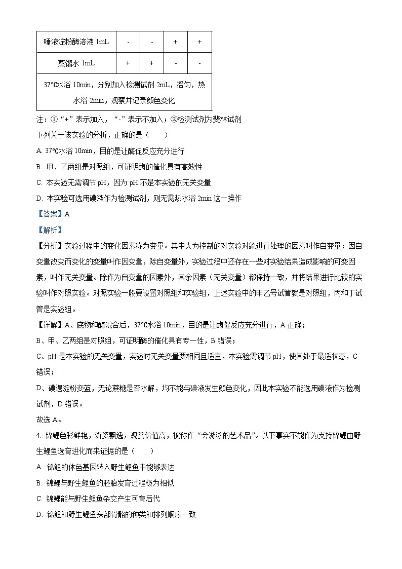
3. 某小组进行下列探究活动,实验方案如下表所示。
注:①“+”表示加入,“-”表示不加入;②检测试剂为斐林试剂
下列关于该实验的分析,正确的是( )
A. 37℃水浴10min,目的是让酶促反应充分进行
B. 甲、乙两组是对照组,可证明酶的催化具有高效性
C. 本实验无需调节pH,因为pH不是本实验的无关变量
D. 本实验可选用碘液作为检测试剂,则无需热水浴2min这一操作
4. 锦鲤色彩鲜艳,游姿飘逸,观赏价值高,被称作“会游泳的艺术品”。以下事实不能作为支持锦鲤由野生鲤鱼选育进化而来证据的是( )
A. 锦鲤的体色基因转入野生鲤鱼中能够表达
B. 锦鲤与野生鲤鱼的胚胎发育过程极为相似
C. 锦鲤能与野生鲤鱼杂交产生可育后代
D. 锦鲤和野生鲤鱼头部骨骼的种类和排列顺序一致
5. 下列关于菊花组织培养的说法,正确的是( )
A. 实验所用器皿、培养基使用干热灭菌法进行灭菌
B. 依次用无菌水、酒精、次氯酸钠溶液处理外植体
C. 外植体经过脱分化、诱导生芽、诱导生根形成试管苗
D. 为保证试管苗的成活率,应尽快转移至大田种植
6. 下图表示三种遗传调控途径,以下说法正确的是( )
A. 三种途径均可能导致该基因决定的蛋白质结构发生变化
B. 转录启动区域甲基化会干扰DNA聚合酶与启动子结合
C. 组蛋白与DNA结合紧密程度在不同细胞中应大致相同
D. RNA干扰可能通过影响特定基因的翻译使其无法表达
7. 以下关于同位素或荧光标记技术的应用,叙述正确的是( )
A. 利用同位素15N标记的碱基,确定噬菌体的遗传物质是DNA
B. 利用同位素或荧光标记的单克隆抗体,定位诊断肿瘤
C. 利用同位素标记的DNA片段,鉴定特定蛋白质
D. 利用荧光标记的CO2,追踪卡尔文循环中碳元素的转移路径
8. 下列关于营养级能量的来源与去路分析错误的是( )
A. a1+c1+d1、a2+c2+d2均属于相应营养级用于生长、发育和繁殖的能量
B. 除生产者外,其余各营养级的摄入量扣除呼吸量后即为同化量
C. 第一营养级与第二营养级间的能量传递效率应为d1/(a1+b1+c1+d1)
D. a1为未被自身呼吸作用消耗,也未被后一个营养级和分解者利用的能量
9. 在利用标记重捕法估算种群密度时,造成估算值小于实际种群密度的原因有( )
A. 被标记个体的标记物脱落
B. 在被标记个体密集处进行重捕
C. 被标记的个体易于被天敌发现而被捕食
D. 被标记个体的警觉性升高而更难再捕获
10. 研究发现,人体长时间不休息会产生过多腺苷,一定量的腺苷与觉醒神经元上的腺苷受体结合会使神经元细胞膜上的K+通道开放,使人感觉疲惫并昏昏欲睡。咖啡具有提神功能,其中的咖啡因作用机制如图所示,下列说法正确的是( )
A. 1分子ATP脱去2个磷酸基团后产生腺苷,经胞吐释放至突触间隙
B. 腺苷是一种兴奋性神经递质,与腺苷受体结合后可引起觉醒神经元K+外流
C. 咖啡因成瘾后不摄入咖啡因会持续困倦,原因可能是机体减少了腺苷的分泌
D. 咖啡因能提神的原因是它竞争性地与腺苷受体结合,解除腺苷对觉醒神经元的抑制作用
11. 细胞色素C氧化酶(CcO),参与线粒体中氧气生成水的过程。肿瘤细胞线粒体中存在有缺陷的CcO,可导致线粒体功能发生重大变化,引发应激信号,应激信号传递至细胞核后,细胞核中癌变相关基因的表达量上升,进而表现出癌细胞的特征。下列说法正确的是( )
A. CcO是一种在线粒体基质中发挥作用蛋白酶
B. CcO结构异常导致细胞代谢障碍供能不足,使肿瘤细胞的分裂期延长
C. 抑制癌细胞中编码无氧呼吸相关酶的基因的表达,可降低肿瘤细胞的能量供应
D. “细胞核中癌变相关基因表达量上升”所说的基因主要是指原癌基因和抑癌基因
12. 某实验室保存有野生型和一些突变型果蝇,果蝇部分隐性突变基因及其在染色体上的位置如图所示。不考虑其他突变的情况下,下列叙述错误的是( )
A. 翅外展黑檀体果蝇与野生型纯合果蝇杂交,F1自由交配,F2出现9:3:3:1的性状分离比
B. 菱形眼雌蝇与野生型雄蝇杂交,F1中雄蝇均为野生型,雌蝇均为菱形眼
C. 基因型为RuruEe的果蝇,减数分裂可能产生四种基因型的配子
D. 痕翅果蝇的次级精母细胞中可能存在2个或0个r基因
13. 喜阳植物若受到周围其他竞争者的遮阴,会表现出茎、叶柄快速伸长的现象,称为避阴反应。农田中玉米和大豆间作时,玉米对大豆具有遮阴作用,严重时会引发大豆的避阴反应。研究发现,光敏色素和转录因子PIFs参与了避阴反应的调控,其作用机制如图所示。
下列说法正确的是( )
A. 光敏色素是色素-蛋白复合体,植物只能通过光敏色素感知光信号
B. 光敏色素Pr可进入细胞核,直接参与基因的表达
C. 当红光/远红光值下降时,未磷酸化的PIFs能激活相关基因的表达促进避阴反应
D. PIFs基因缺陷的大豆突变体的避阴反应更加显著
14. 外源mRNA进入人体后大多在内环境快速降解,少数进入细胞后会被TLR受体识别从而被降解。流感mRNA疫苗研发的策略是:用脂质纳米颗粒(LNP)包裹mRNA疫苗,避免其在胞外过快降解并促进其进入细胞;用假尿嘧啶修饰mRNA避免其被TLR识别。mRNA疫苗进入细胞后发挥作用的机理如图所示,图中A~I表示细胞,a表示物质,①~⑥表示过程。
下列说法错误的是( )
A. A细胞属于APC细胞,可摄取和处理抗原,并将抗原呈递在细胞表面
B. 与未修饰的mRNA疫苗相比,假尿嘧啶修饰的mRNA疫苗更难被降解
C. 接种疫苗后,当流感病毒入侵人体,细胞C会迅速增殖分化产生大量物质a
D. 与传统灭活疫苗不同的是,mRNA疫苗能激活过程④
15. 为研究血清饥饿处理对重组胚构建的影响,科研人员用经不同时间血清饥饿处理后的野猪成纤维细胞作为供体,以野猪卵母细胞作为受体进行核移植。结果如下表。
注:卵裂率指进行分裂的重组细胞占全部重组细胞的比例,囊胚率指获得的囊胚占全部重组细胞的比例
以下说法错误的是( )
A. 核移植时应将供体细胞核注入排出了第一极体的卵母细胞
B. 实验结果表明适当地对供体细胞进行饥饿处理有利于重组胚构建
C. 过度的饥饿处理导致营养成分不足,可能使细胞发生凋亡
D. 获得的囊胚可以移植到生理状态相同的野猪子宫内继续发育
二、非选择题(共5题,60分)
16. 果蝇的A/a、B/b、D/d基因与果蝇复眼中红色素和棕色素的合成有关。野生型果蝇复眼中有红色素和棕色素,表现为暗红眼;品系甲的A基因发生隐性突变,复眼中只有红色素,表现为朱红眼;品系乙的B基因发生隐性突变,复眼中只有棕色素,表现为棕眼;品系丙的D基因发生隐性突变,复眼中无红色素和棕色素,表现为白眼。将甲乙丙三个品系的果蝇任意两两杂交,F1均为暗红眼。
(1)据此推测,甲乙丙三个突变品系的基因型分别为____、____、____。
(2)进一步研究发现,A/a、B/b、D/d三对基因中任意两对或两对以上隐性纯合的果蝇均为白眼,则白眼果蝇的基因型有____种。
(3)研究人员提出野生型果蝇眼色的一种调控机制,请综合以上信息,完善示意图。
①____②____③____④____⑤____
17. 栝(guā)楼是一种生长在我国南方红壤地区的重要的药用经济作物。酸雨会导致土壤酸性增强,使难溶性铝转化为离子态,对栝楼造成铝胁迫,严重影响栝楼的产量和品质。回答下列问题:
(1)可用____试剂提取栝楼叶片中的色素进行含量测定,结果发现,铝胁迫会导致栝楼叶绿素含量显著下降。这一变化首先影响在叶绿体的____(填结构名称)上进行的光合作用的____阶段。
(2)为研究IAA能否缓解铝胁迫对栝楼的影响,某小组开展了系列实验,结果如图所示。
①实验中对空白对照组的处理是____。
②该实验的结论是____。
(3)一定浓度的铝离子会造成植物DNA损伤。受损的DNA在电泳时出现拖尾现象,拖尾越长,表明DNA受损程度越大。请以铝敏感型栝楼植株为实验材料,设计实验探究25μml·L-1能否修复受到300μml·L-1铝胁迫的栝楼根系的DNA损伤,简要写出实验思路____。
18. 研究发现,与普通人群相比,糖尿病患者更易出现认知障碍和行为异常,为研究运动对糖尿病患者行为变化的影响,研究人员以大鼠为实验材料进行了相关实验。
(1)跑台运动对糖尿病大鼠血糖和胰岛素水平的影响,结果如图1。
糖尿病分为1、2两种类型,1型糖尿病由胰岛功能减退、分泌胰岛系减少所致;2型糖尿病是由于组织细胞对胰岛素的敏感度下降所致。根据图1的结果可以判断,本实验采用的大鼠患有____(填“1型”或“2型”)糖尿病,判断的依据是____。
(2)旷场实验是一种通过观察动物行为变化反映动物中枢神经系统功能的实验,动物在旷场中活动的总距离、穿梭中央区的次数与其紧张度呈反比。研究人员推测:跑台运动能改善糖尿病大鼠的行为紊乱,降低大鼠的紧张度。为验证该推测,研究人员用上述四组大鼠进行旷场实验。已知图A为Ⅰ组大鼠旷场实验的运动轨迹图,若Ⅱ~Ⅳ组大鼠的运动轨迹分别为____(填字母),则能说明跑台运动可改善糖尿病大鼠的行为紊乱。
(3)大脑海马结构在认知、记忆和空间定位中起着重要作用。慢性外周炎症会诱导淋巴细胞分泌过多促炎细胞因子,使大脑小胶质细胞被激活,引起海马神经元受损。研究发现,该糖尿病大鼠长期处于慢性外周炎症状态。为进一步研究跑台运动改善糖尿病大鼠大脑海马神经元损伤和行为紊乱的机制,研究人员检测了各组大鼠海马神经元周围促炎细胞因子IL-6的表达情况,结果如图2。
根据以上结果,完善跑台运动改善糖尿病大鼠大脑海马神经元损伤和行为紊乱的机制:a____b____c____。(在a、c处填合适的语句,在b处填“促进”或“抑制”)
(4)基于本研究,请你提出缓解糖尿病患者认知障碍的建议:____。
19. 稻鸭萍共作复合系统具备除草、控虫、增肥等多重效应。水稻田为绿萍(小型漂浮植物)、鸭子提供良好的生长环境。绿萍具有固氮作用,并为鸭子提供了充足饲料。鸭子不断踩踏、取食稻田杂草,捕食昆虫等,鸭粪可还田增肥。为了进一步研究稻鸭萍共作复合系统的主要生态功能,试验设置了对照区(CK)、稻萍区(RA)、稻鸭共作区(RD)和稻鸭萍共作区(RDA)共4个处理,相关研究结果如下表所示:
表 稻鸭萍共作对水稻田的影响
请回答下列问题:
(1)水稻田中引入绿萍、鸭子等物种,利用了不同生物各自生态位的差异,这有利于____。
(2)可采用____法调查杂草密度。此生态系统中除草、控虫效果最佳的为____区。
(3)在RDA处理的稻田中,土壤氮素含量显著高于其他处理区的原因可能是____。
(4)从能量流动角度分析,建立稻鸭萍共作复合系统的意义是____。
20. 酿酒酵母细胞质钙离子浓度的调控与酿酒酵母的抗逆性、生长增殖过程有关。Cchlp是一种位于酿酒酵母细胞膜的钙离子通道蛋白、调控细胞外钙离子流入细胞质。研究小组利用基因工程获取Cchlp抗原、制备Cchlp单克隆抗体来检测酿酒酵母Cehlp的表达情况。其中制备Cch1p抗原的流程如图1所示:
请回答以下问题:
(1)过程①需要____酶进行催化,并添加____作为原料,从而获得多种eDNA单链。
(2)Cchlp含2039个氨基酸,其中抗原区域约含300个氨基酸。现根据抗原区域氨基酸序列,查找对应基因序列,设计如下引物进行PCR。(引物F基因上游引物,引物R为基因下游引物)
引物 F:5'-AGGAGG……CCATT-3'
引物 R:5'-GATTCC……GGGTT-3'
为使PCR获得的Cchlp抗原基因能与PET-28a质粒正确连接,应在引物中加入合适的限制酶识别序列。加入限制酶序列后引物F序列为5'-GACACCATATGAGGACG……CCATT-3'(下划线部分为限制酶识别序列),引物R序列应为____。
A. 5'-AGGACG……CCATTCATATGGACAC-3'
B. 5'-GACACCTCGAGGATTCC……GGGTT-3'
C. 5'-GATTCC……GGGTTCTCGAGGAGAC-3'
D. 5'-GACACCCCGGGGATTCC……GGGTT-3'
(3)将PCR产物和标准参照物分别加入泳道1、泳道2进行电泳。
加样孔位于____(填写“甲”或“乙”)端。泳道1条带中的PCR产物____(填写“一定”或“可能”或“不”)是目的基因,理由是____。
(4)应在含____的固体培养基中培养重组大肠杆菌,经鉴定获得含目的基因的大肠杆菌,分离提纯得到Cchlp抗原。
(5)利用杂交瘤细胞技术制备Cch1p单克隆抗体的过程中有两次需要用到Cchlp抗原,请写出其使用方法____。组别
甲
乙
丙
丁
1%淀粉溶液3mL
+
-
+
-
2%蔗糖溶液3mL
-
+
-
+
唾液淀粉酶溶液1mL
-
-
+
+
蒸馏水1mL
+
+
-
-
37℃水浴10min,分别加入检测试剂2mL,摇匀,热水浴2min,观察并记录颜色变化
饥饿时间/d
卵裂率(%)
囊胚率(%)
0
75.8
7.7
2
82.7
24.2
4
81.2
22.8
8
70.4
9.1
处理
杂草密度/(株·m-2)
稻飞虱密度/(头·百穴-1)
土壤氮素含量/(mg·kg-1)
CK
1228
2516
936
RA
45.9
1918
94.5
RD
4.8
1584
94.8
RDA
1.3
1399
100.2
相关试卷
这是一份2024届福建省厦门市高三下学期高中毕业班第二次质量检测生物试题,共8页。
这是一份2023届福建省厦门市高三下学期3月第二次质量检测试题 生物 PDF版,共12页。
这是一份2023届福建省厦门市高三下学期3月第二次质量检测试题 生物 PDF版,共12页。

