




重庆市缙云教育联盟2023-2024学年七年级上学期期末生物试题(原卷版+解析版)
展开1. 如图是番茄果实与人体小肠的结构模式图。下列说法错误的是( )
A. 番茄果实和小肠都属于器官
B. 番茄果肉细胞与小肠的肌肉细胞都含有细胞膜、细胞质、细胞核
C. 番茄表皮细胞与小肠上皮细胞的形成都需要经过细胞的分裂、分化
D. 番茄表皮细胞中控制物质进出的是细胞壁,小肠上皮细胞中则是细胞膜
2. 海边浅水处海藻呈绿色,稍深处呈褐色,再深处呈红色,影响海洋植物分层分布的主要因素是( )
A. 温度B. 海水盐度的大小
C. 空气D. 阳光
3. 200米以下深海中,一般找不到绿色植物,其主要原因( )
A. 压力太大B. 没有阳光C. 温度太低D. 缺少二氧化碳
4. 某同学在观察洋葱鳞片叶表皮细胞临时装片时,在显微镜下看到物像在视野的左下方,若将物像移至视野中央,应如何移动装片?( )
A. 左下方B. 右下方C. 左上方D. 右上方
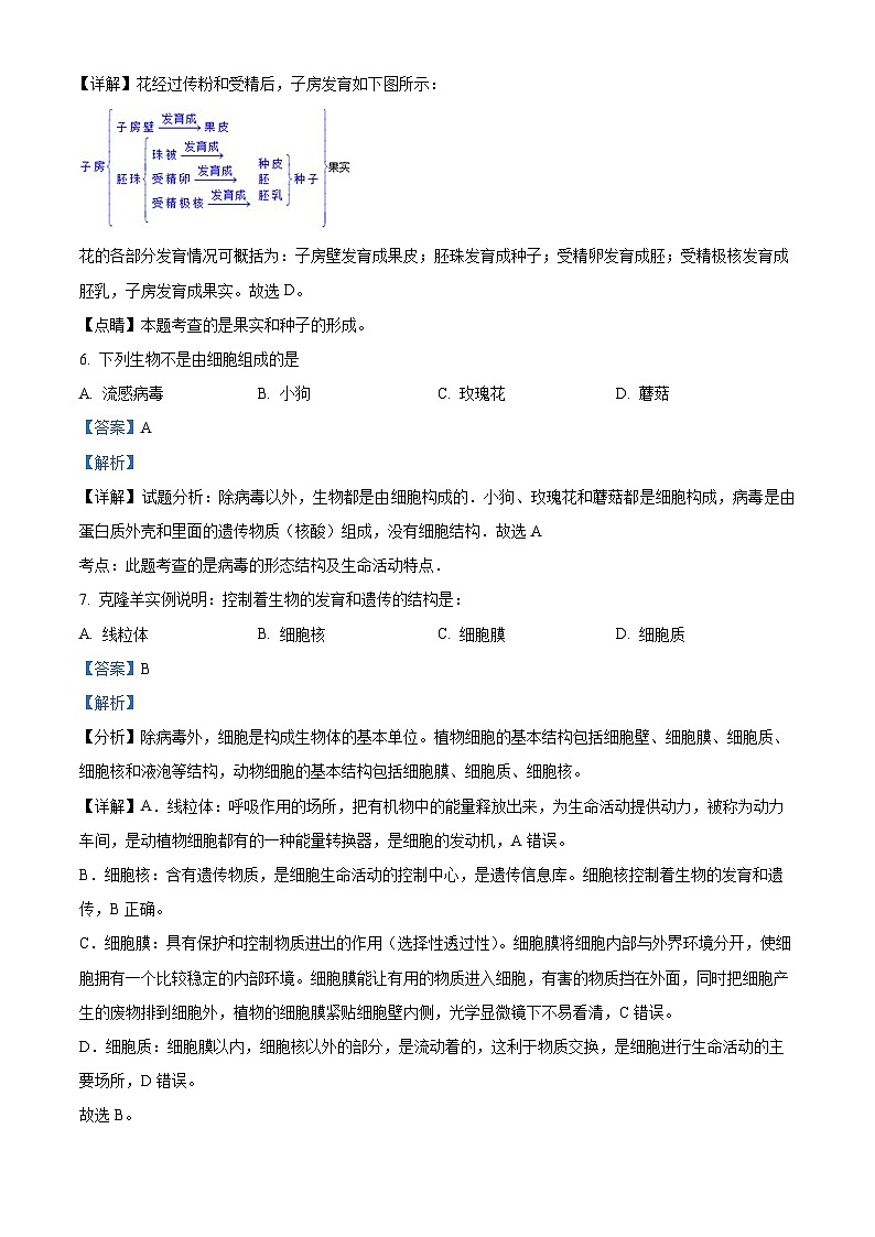
5. 在雌蕊的下列结构中,能发育成种子的是( )
A. 柱头B. 子房壁C. 受精卵D. 胚珠
6. 下列生物不是由细胞组成的是
A. 流感病毒B. 小狗C. 玫瑰花D. 蘑菇
7. 克隆羊实例说明:控制着生物的发育和遗传的结构是:
A. 线粒体B. 细胞核C. 细胞膜D. 细胞质
8. 我国有七千年以上的农业开垦历史,积累了丰富的经验。下列生产措施及其相关解释对应错误的是( )
A. 阴雨天温室大棚内人工增加光照——提高温度,有利于光合作用
B. 正其行,通其风——能增加二氧化碳浓度,提高光合作用效率
C. 及时晾晒收获的小麦——抑制呼吸作用,延长贮藏时间
D. 合理密植——提高光能利用效率
9. 科学家曾用变形虫做实验,证明对细胞生命活动起控制作用的是( )
A. 细胞膜
B. 细胞核
C. 细胞质
D. 线粒体
10. 从超市买来的新鲜蔬菜用保鲜袋装起来,可以延长储存的时间,其主要原因是( )。
A. 减少损失B. 降低了蒸腾作用
C. 抑制了呼吸作用D. 杀菌作用
11. 在农业生产中,促进植物呼吸作用的措施是( )
A. 粮食晒干后贮藏B. 增加光照时间C. 增加二氧化碳浓度D. 给农作物松土
12. 中国文化博大精深,很多成语里面都蕴含着丰富的生物学知识,下列成语不能体现生物对外界刺激作出反应的是( )
A. 杯弓蛇影B. 蜻蜓点水C. 飞蛾扑火D. 谈虎色变
13. 生物的生活受到很多环境因素的影响。下列现象中,能体现生物之间竞争关系的是( )
A. 螳螂捕蝉,黄雀在后B. 草盛豆苗稀C. 狼狈为奸D. 肚里蛔虫
14. 下面是用显微镜观察时的几个操作步骤,要把显微镜视野下的标本从图中的A转为B,其正确的操作步骤是( )
①移动载玻片②调节光圈和反光镜③转动转换器④转动细准焦螺旋⑤转动粗准焦螺旋
A. ②③④⑤B. ①③②④C. ④③①⑤D. ③②⑤④
15. 现实中有许多实例能说明生物既能适应环境,也能影响环境。下列实例中能体现生物影响 环境的是
A. 北方多种树木入冬会自动落叶B. 仙人掌的叶变成刺
C. 部分宠物犬进入盛夏脱毛D. 城市绿化改变了空气质量
16. 生物之间有捕食、竞争、共生、寄生等关系.下列四个选项中,若①②③分别表示三种生物,箭头表示物质流动的方向,则能正确表示根瘤菌与豆科植物关系的是( )
A. ①→②B. ①←③←②
C ①⇌②D.
17. 完整的苹果可以保存很长时间,而果皮损伤的苹果会很快腐烂,这说明果皮属于( )
A. 保护组织B. 营养组织C. 输导组织D. 分裂组织
18. 大豆根尖细胞中不具有的结构是( )
A. 线粒体B. 细胞核C. 细胞壁D. 叶绿体
19. 实验小组同学比较同一生活环境中苔藓植物与类植物重金属含量(mg/kg),测得的数值如下表。下列相关分析正确的是( )
A. 苔藓植物的叶比蕨类植物的薄,更利于吸收重金属
B. 蕨类植物具有真正的根,可以阻止重金属的吸收
C. 只有苔藓植物可以作为监测空气污染程度的指示植物
D. 蕨类植物的输导组织阻碍吸收和运输重金属
20. 用下列四台显微镜观察人的口腔上皮细胞,视野中细胞数目最多的显微镜是
A AB. BC. CD. D
二、非选择题
21. 观察某草原生态系统图,回答问题。
(1)为该生态系统的生物提供物质和能量的是 。
(2)“离离原上草,一岁一枯荣”,引起草地季节性变化的非生物因素主要是 。
(3)写出一条与蜘蛛有关的食物链:
22. 显微镜是中学生开展实验探究常用的实验用具,其结构如图,请据图回答:
(1)在对光的过程中,要转动[3] ,使光线经过通光孔反射到镜筒内。在光线较暗的环境下,应使用结构[3] 的镜。
(2)该显微镜的物镜有两种,分别标有“10×”和“40×”,要使视野中观察到的细胞最大,应选用的物镜是标有“ ”的。
23. 下图是动植物细胞比较图,据图分析回答:
(1)植物细胞和动物细胞结构比较,都具有(B)_______(C)_______(D)______三个结构,而且功能基本相同。
(2)在结构上相比,动物细胞没有植物细胞结构中的(A)___和(E)__________。
24. 如图是植物细胞和动物细胞的结构示意图,据图回答下列问题:
(1)属于植物细胞的是图___,属于动物细胞的是图___,图中[B]是________。
(2)动植物细胞都具有的结构是_________。(填字母代号)
(3)图中结构[E]名称是________,它是进行_________场所。
(4)结构[C]_______ 里面含有_______物质。
(5)切洋葱时,淘淘同学闻到了强烈的刺激性气味,产生该气味的物质来自洋葱细胞中_______内的细胞液。
(6)在光学显微镜下,植物细胞的什么结构看不到?_______项目
铅
铁
铜
锌
苔藓植物
43.46
1123
14.56
204.2
蕨类植物
20.52
237
9.01
42.8
显微镜序号
A
B
C
D
目镜
5×
10×
16×
10×
物镜
10×
4×
10×
40×
海南省文昌市文昌中学2023-2024学年七年级上学期期末生物试题A卷(原卷版+解析版): 这是一份海南省文昌市文昌中学2023-2024学年七年级上学期期末生物试题A卷(原卷版+解析版),文件包含精品解析海南省文昌市文昌中学2023-2024学年七年级上学期期末生物试题A卷解析版docx、精品解析海南省文昌市文昌中学2023-2024学年七年级上学期期末生物试题A卷原卷版docx等2份试卷配套教学资源,其中试卷共19页, 欢迎下载使用。
山西省忻州地区2023-2024学年七年级上学期期末生物试题(原卷版+解析版): 这是一份山西省忻州地区2023-2024学年七年级上学期期末生物试题(原卷版+解析版),文件包含精品解析山西省忻州地区2023-2024学年七年级上学期期末生物试题原卷版docx、精品解析山西省忻州地区2023-2024学年七年级上学期期末生物试题解析版docx等2份试卷配套教学资源,其中试卷共15页, 欢迎下载使用。
吉林省松原市前郭县2023-2024学年七年级上学期期末生物试题(原卷版+解析版): 这是一份吉林省松原市前郭县2023-2024学年七年级上学期期末生物试题(原卷版+解析版),文件包含精品解析吉林省松原市前郭县2023-2024学年七年级上学期期末生物试题原卷版docx、精品解析吉林省松原市前郭县2023-2024学年七年级上学期期末生物试题解析版docx等2份试卷配套教学资源,其中试卷共22页, 欢迎下载使用。