








浙江省名校协作体2023-2024学年高三下学期开学适应性考试数学试题及参考答案
展开考生须知:
1.本卷满分150分,考试时间120分钟;
2.答题前,在答题卷指定区域填写学校、班级、姓名、试场号、座位号及准考证号;
3.所有答案必须写在答题卷上,写在试卷上无效;
4.考试结束后,只需上交答题卷。
选择题部分
一、选择题:本大题共8小题,每小题5分,共40分。在每小题给出的四个选项中,只有一项是符合题目要求的。
1.已知集合,,则( )
A.B.C.D.
2.若,则( )
A.B.C.D.
3.已知直线是双曲线的一条渐近线,则该双曲线的半焦距为( )
A.B.C.D.
4.已知,是两个不共线的单位向量,,则“且”是“”的( )
A.充分不必要条件B.必要不充分条件C.充分必要条件D.既不充分也不必要条件
5.函数的图象不可能是( )
A.B.C.D.
6.如图,将正四棱台切割成九个部分,其中一个部分为长方体,四个部分为直三棱柱,四个部分为四棱锥.已知每个直三棱柱的体积为3,每个四棱锥的体积为1,则该正四棱台的体积为( )
A.36B.32C.28D.24
7.在平面直角坐标系中,圆的方程为,且圆与轴交于,两点,设直线的方程为,直线与圆相交于,两点,直线与直线相交于点,直线、直线、直线的斜率分别为,,,则( )
A.B.C.D.
8.已知直线垂直单位圆所在的平面,且直线交单位圆于点,,为单位圆上除外的任意一点,为过点的单位圆的切线,则( )
A.有且仅有一点使二面角取得最小值
B.有且仅有两点使二面角取得最小值
C.有且仅有一点使二面角取得最大值
D.有且仅有两点使二面角取得最大值
二、选择题:本题共3小题,每小题6分,共18分.在每小题给出的选项中,有多项符合题目要求.全部选对的得6分,部分选对的得部分分,有选错的得0分.
9.一个盒子里装有除颜色外完全相同的四个小球,其中黑球有两个,编号为1,2;红球有两个,编号为3,4,从中不放回的依次取出两个球,表示事件“取出的两球不同色”,表示事件“第一次取出的是黑球”,表示事件“第二次取出的是黑球”,表示事件“取出的两球同色”,则( )
A.与相互独立B.与相互独立C.与相互独立D.与相互独立
10.已知函数,的定义域均为,且,.若是的对称轴,且,则( )
A.是奇函数B.是的对称中心
C.2是的周期D.
11.在平面直角坐标系中,将函数的图象绕坐标原点逆时针旋转后,所得曲线仍然是某个函数的图象,则称为“旋转函数”.那么( )
A.存在旋转函数
B.旋转函数一定是旋转函数
C.若为旋转函数,则
D.若为旋转函数,则
非选择题部分
三、填空题:本大题共3小题,每小题5分,共15分。把答案填在答题卡中的横线上。
12.的展开式中的系数为________.(用数字作答)
13.已知为抛物线:的焦点,直线与交于,,与的另一个交点为,与的另一个交点为.若与的面积之比为4,则________.
14.设严格递增的整数数列,,…,满足,.设为,,…,这19个数中被3整除的项的个数,则的最大值为________,使得取到最大值的数列的个数为________.
四、解答题:本大题共5小题,共77分。解答应写出文字说明、证明过程或演算步骤。
15.(13分)
如图,在三棱锥中,平面,平面平面,,.
(1)证明:;
(2)求二面角的余弦值.
16.(15分)
记的内角,,的对边分别为,,,已知,.
(1)若,求的面积;
(2)若,求.
17.(15分)
设.
(1)若,求;
(2)证明:;
(3)若,求实数的取值范围.
18.(17分)
设离散型随机变量和有相同的可能取值,它们的分布列分别为,,,,,2,…,,.指标可用来刻画和的相似程度,其定义为.
设,.
(1)若,,求;
(2)若,,,2,3,求的最小值;
(3)对任意与有相同可能取值的随机变量,证明:,并指出取等号的充要条件.
19.(17分)
已知椭圆:的左焦点为,为曲线:上的动点,且点不在轴上,直线交于,两点.
(1)证明:曲线为椭圆,并求其离心率;
(2)证明:为线段的中点;
(3)设过点,且与垂直的直线与的另一个交点分别为,,求面积的取值范围.
命题:金华一中
2023学年第二学期浙江省名校协作体适应性试题
高三年级数学学科参考答案
首命题:金华一中 次命题兼审校:××中学 审核:××中学
一、选择题:本大题共8小题,每小题5分,共40分。在每小题给出的四个选项中,只有一项是符合题目要求的。
1.A 2.D 3.A 4.A 5.D 6.C 7.A 8.D
7.如图,由题意得:,与圆:联立,
消整理得,,
,同理可得
,,即
,,设,
,,即,
.
8.如图,过作于,连接、.
因为直线垂直单位圆所在的平面,直线在平面内,且直线交单位圆于点,所以,,平面,,所以平面,,平面,所以,,所以是二面角的平面角.
设,,,,则.
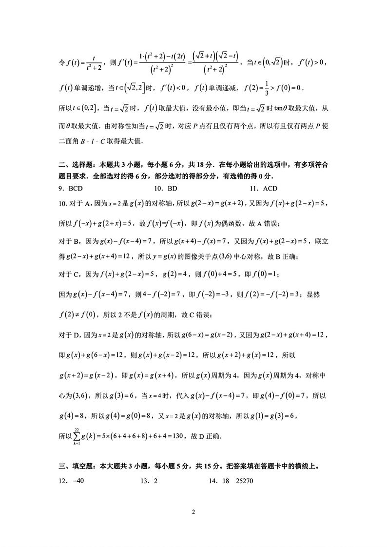
由已知得,,,,
令,则,当时,,单调递增,当时,,单调递减,.
所以,当时,取最大值,没有最小值,即当时取最大值,从而取最大值.由对称性知当时,对应点有且仅有两个点,所以有且仅有两点使二面角取得最大值.
二、选择题:本题共3小题,每小题6分,共18分.在每小题给出的选项中,有多项符合题目要求.全部选对的得6分,部分选对的得部分分,有选错的得0分.
9.BCD10.BD11.ACD
10.对于A,因为是的对称轴,所以,又因为,所以,故,即为偶函数,故A错误;
对于B,因为,所以,又因为,联立得,所以的图像关于点中心对称,故B正确;
对于C,因为,,则,即;
因为,则,即,则;显然,所以2不是的周期,故C错误;
对于D,因为是的对称轴,所以,又因为,即,则,所以,所以,即,所以周期为4,因为周期为4,对称中心为,所以,当时,代入,即,所以,所以,又是的对称轴,所以,所以,故D正确.
三、填空题:本大题共3小题,每小题5分,共15分。把答案填在答题卡中的横线上。
12.13.214.18 25270
四、解答题:本大题共5小题,共77分。解答应写出文字说明、证明过程或演算步骤。
15.(13分)
[证](1)依题意,面,又因为,且面,
所以,同理可得,
因为面面,面面,面,且,
所以面,
因为面,所以.
[解](2)[方法1]取中点,并联结、.
(方法1)
因为,所以,
由勾股定理可知.
因为,所以;
则根据二面角定义可知是二面角的一个平面角,且由图可知为锐角.
又因为面,同理(1)可知,
设,可得,
所以,
即二面角的余弦值为.
[方法2]由(1)可知,、、三者两两相互垂直,
故以点为坐标原点,分别以、、的方向为、、轴的正方向,建立空间直角坐标系.
(方法2)
由勾股定理可知.
设,则,
则易得平面的一个法向量可以是,
而,,
故可得平面的一个法向量可以是.
设二面角的一个平面角为,且由图可知为锐角.
则,
即二面角的余弦值为.
16.(15分)
(1)在中,由正弦定理可知:
可化为:
故可得:,代入可得:
所以,故(*)
在中,由余弦定理可得:
代入数据和(*)式可得:
所以三角形面积为:
故三角形的面积为.
(2)因为且,故
代入可得:
因此
化简可得:
情况一:当时,
所以可得:,化简可得:
在中,由正弦定理可得:
情况二:当时,
同理可得:,又因为,故
故的值为.
17.(15分)
(1)
(2)证明:先证当时,.
令,则在时恒成立,
在上单调递增,,
即当时,.
要证,只需证明,即证
令,,则.
(或)
当且仅当时等号成立,而,
在在上单调递增,,即
当时,.
(3)令,,则,,
令,则在上单调递减,,,
而,在上递减,在上递增
的值域为
(I)当,即时,恒成立,所以在递增,
,符合题意;
(II)当,即时,,存在使得
当时,,递减,此时,矛盾,舍.
综上知,.
18.(17分)
(1)不妨设,则,.
所以
.
(2)当时,,,.
记,
.
设,,单调递增.
而,所以在为负数,在为正数,在单调递减,在单调递增,的最小值为.
(3)当时,,所以,即.
故,
当且仅当对所有的,时等号成立.
19.(17分)
(1)的离心率;
(2)证明过程略;
(3)面积的取值范围是.
5. 浙江省名校协作体2023-2024学年高三下学期开学适应性考试数学试题及答案: 这是一份5. 浙江省名校协作体2023-2024学年高三下学期开学适应性考试数学试题及答案,文件包含5浙江省名校协作体2023-2024学年高三下学期开学适应性考试数学试题docx、5浙江省名校协作体2023-2024学年高三下学期开学适应性考试数学试题pdf等2份试卷配套教学资源,其中试卷共22页, 欢迎下载使用。
浙江省名校协作体2023-2024学年高三下学期开学适应性考试数学试题: 这是一份浙江省名校协作体2023-2024学年高三下学期开学适应性考试数学试题,文件包含浙江省名校协作体2023-2024学年高三下学期开学适应性考试数学试题docx、数学答案pdf等2份试卷配套教学资源,其中试卷共17页, 欢迎下载使用。
浙江省名校协作体2023-2024学年高二下学期开学适应性考试数学试题: 这是一份浙江省名校协作体2023-2024学年高二下学期开学适应性考试数学试题,共9页。试卷主要包含了考试结束后,只需上交答题卷,已知点A是椭圆C,在正四棱台中,,则,设F为双曲线C等内容,欢迎下载使用。