所属成套资源:2023届高考物理二、三轮复习总攻略-3
专题2.3 力与曲线运动-2023届高考物理二、三轮复习总攻略
展开
这是一份专题2.3 力与曲线运动-2023届高考物理二、三轮复习总攻略,文件包含专题23力与曲线运动原卷版docx、专题23力与曲线运动解析版docx等2份试卷配套教学资源,其中试卷共43页, 欢迎下载使用。
目录
TOC \ "1-3" \h \u \l "_Tc31363" 【突破高考题型】 PAGEREF _Tc31363 1
\l "_Tc14839" 题型一 曲线运动、运动的合成与分解 PAGEREF _Tc14839 1
\l "_Tc23048" 题型二 平抛(类平抛)运动的规律 PAGEREF _Tc23048 3
\l "_Tc13116" 题型三 圆周运动 PAGEREF _Tc13116 5
\l "_Tc15706" 类型1 水平面内圆周运动的临界问题 PAGEREF _Tc15706 5
\l "_Tc22533" 类型2 竖直平面内圆周运动的轻绳模型 PAGEREF _Tc22533 6
\l "_Tc11873" 类型3 竖直平面内圆周运动的轻杆模型 PAGEREF _Tc11873 7
\l "_Tc993" 【专题突破练】 PAGEREF _Tc993 8
【突破高考题型】
题型一 曲线运动、运动的合成与分解
1.曲线运动的理解
(1)曲线运动是变速运动,速度方向沿切线方向。
(2)合力方向与轨迹的关系:物体做曲线运动的轨迹一定夹在速度方向与合力方向之间,合力的方向指向曲线的“凹”侧。
2.运动的合成与分解
(1)物体的实际运动是合运动,明确是在哪两个方向上的分运动的合成。
(2)根据合外力与合初速度的方向关系判断合运动的性质。
(3)运动的合成与分解就是速度、位移、加速度等的合成与分解,遵循平行四边形定则。
【例1】(2022·学军中学适应考)2021年10月29日,华南师大附中校运会开幕式隆重举行,各班进行入场式表演时,无人机从地面开始起飞,在空中进行跟踪拍摄。若无人机在水平和竖直方向运动的速度随时间变化关系图像如图所示,则无人机( )
A.在0~t1的时间内,运动轨迹为曲线
B.在t1~t2的时间内,运动轨迹为直线
C.在t1~t2的时间内,速度均匀变化
D.在t3时刻的加速度方向竖直向上
【答案】 C
【解析】 在0~t1的时间内,无人机沿x方向和y方向均做初速度为零的匀加速直线运动,其合运动仍是直线运动,A错误;在t1~t2的时间内,无人机的加速度沿y轴负向,但初速度为t1时刻的末速度,方向不是沿y轴方向,初速度和加速度不共线,因此运动轨迹应是曲线,B错误;在t1~t2的时间内,无人机加速度沿y轴负向,且为定值,因此其速度均匀变化,C正确;在t3时刻,无人机有x轴负方向和y轴正方向的加速度分量,合加速度方向不是竖直向上,D错误。
【例2】.(2022·成都诊断)质量为m的物体P置于倾角为θ1的固定光滑斜面上,轻细绳跨过光滑轻质定滑轮分别连接着P与小车,P与滑轮间的细绳平行于斜面,小车以速率v水平向右做匀速直线运动。当小车与滑轮间的细绳和水平方向成夹角θ2时(如图所示),下列判断正确的是( )
A.P的速率为v B.P的速率为vcs θ2
C.绳的拉力等于mgsin θ1 D.绳的拉力小于mgsin θ1
【答案】B
【解析】: 将小车的速度v进行分解,如图所示
则vP=vcs θ2,故A错误,B正确;小车向右运动,θ2减小,v不变,则vP逐渐增大,说明物体P沿斜面向上做加速运动,由牛顿第二定律FT-mgsin θ1=ma,可知绳子对P的拉力FT>mgsin θ1,故C、D错误。
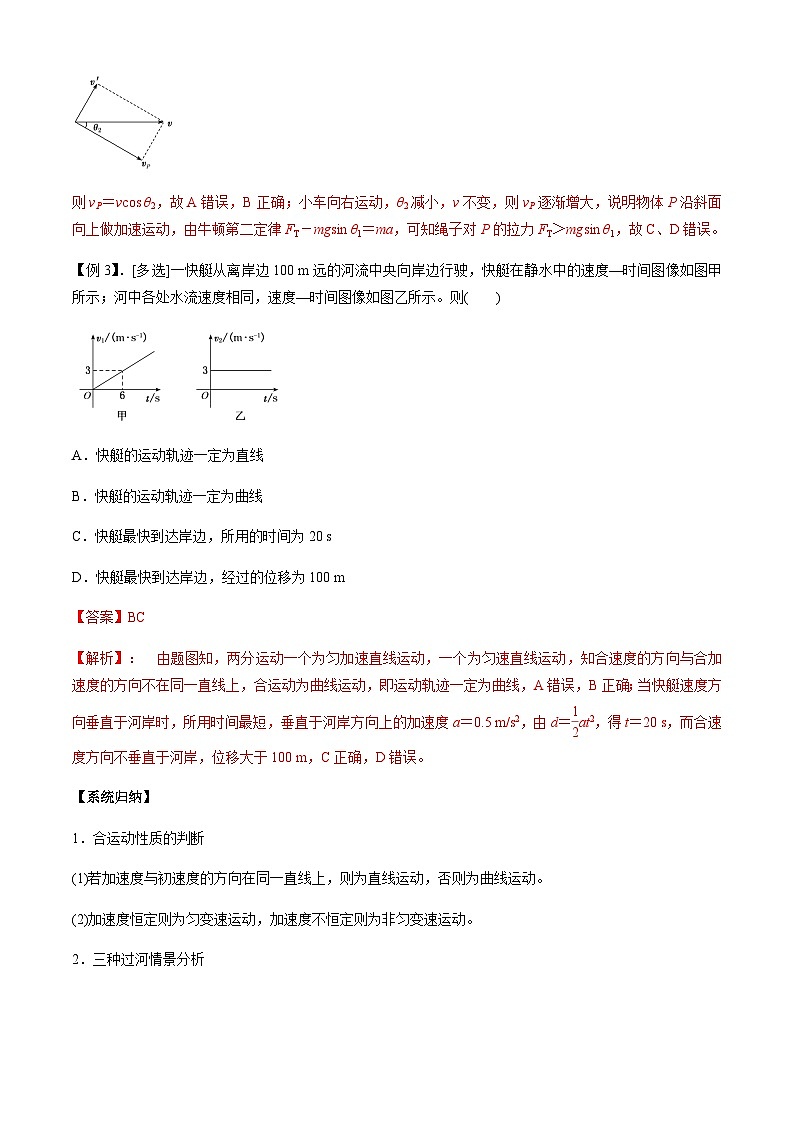
【例3】.[多选]一快艇从离岸边100 m远的河流中央向岸边行驶,快艇在静水中的速度—时间图像如图甲所示;河中各处水流速度相同,速度—时间图像如图乙所示。则( )
A.快艇的运动轨迹一定为直线
B.快艇的运动轨迹一定为曲线
C.快艇最快到达岸边,所用的时间为20 s
D.快艇最快到达岸边,经过的位移为100 m
【答案】BC
【解析】: 由题图知,两分运动一个为匀加速直线运动,一个为匀速直线运动,知合速度的方向与合加速度的方向不在同一直线上,合运动为曲线运动,即运动轨迹一定为曲线,A错误,B正确;当快艇速度方向垂直于河岸时,所用时间最短,垂直于河岸方向上的加速度a=0.5 m/s2,由d=eq \f(1,2)at2,得t=20 s,而合速度方向不垂直于河岸,位移大于100 m,C正确,D错误。
【系统归纳】
1.合运动性质的判断
(1)若加速度与初速度的方向在同一直线上,则为直线运动,否则为曲线运动。
(2)加速度恒定则为匀变速运动,加速度不恒定则为非匀变速运动。
2.三种过河情景分析
3.绳、杆牵连速度问题
把物体的实际速度分解为垂直于绳(杆)和平行于绳(杆)两个分量,根据沿绳(杆)方向的分速度大小相等求解。如下为四种常见的速度分解模型:
题型二 平抛(类平抛)运动的规律
【例1】如图所示,一小球在斜面的顶端以初速度v0水平抛出,最后落到斜面上。已知斜面的倾角为α,小球的质量为m,重力加速度为g。求:
(1)小球落到斜面时速度大小和方向与水平面夹角的正切值。
(2)小球离斜面最远时的速度大小和运动时间。
【答案] (1)v0eq \r(1+4tan2α) 2tan α (2)eq \f(v0,cs α) eq \f(v0tan α,g)
【解析】 (1)如图所示,设小球落到斜面上时速度方向与水平方向的夹角为θ
小球在水平方向上做匀速直线运动,有vx1=v0,x=v0t
小球在竖直方向上做自由落体运动,有
vy1=gt,y=eq \f(1,2)gt2
小球落到斜面上,所以有tan α=eq \f(y,x)=eq \f(gt,2v0)
解得t=eq \f(2v0tan α,g)
tan θ=eq \f(vy1,vx1)=eq \f(gt,v0)=2tan α
小球落到斜面上的速度v1=eq \r(vx12+vy12)=v0eq \r(1+4tan2α)。
(2)当小球的运动方向与斜面平行时,小球与斜面相距最远,设此时经历时间为t′,小球的运动方向与水平方向的夹角为α,则有
vx=vcs α,tan α=eq \f(vy,vx)=eq \f(gt′,vx),vx=v0
解得t′=eq \f(v0tan α,g),v=eq \f(v0,cs α)。
【规律总结】处理平抛运动问题的五个关键点
(1)平抛运动(或类平抛运动),一般将运动沿初速度方向和垂直于初速度方向进行分解,先按分运动规律列式,再用运动的合成法则求合运动。
(2)对于从斜面上平抛又落到斜面上的问题,竖直位移与水平位移的比值等于斜面倾角的正切值。
(3)若平抛的物体垂直打在斜面上,打在斜面上的水平速度与竖直速度的比值等于斜面倾角的正切值。
(4)做平抛运动的物体,其位移方向与速度方向一定不同。
(5)抓住两个三角形:速度三角形和位移三角形,结合题目呈现的角度或函数方程找到解决问题的突破口。
【例2】(2022·河北新高考测评)2021年9月13日,在美国网球公开赛女双决赛中,张帅/斯托瑟以2∶1战胜美国组合高芙/麦克纳利,获得冠军。如图所示是比赛中的一个场景,网球刚好到达最高点且距离地面H=1.5 m时张帅将球沿垂直球网方向水平击出。已知球网上沿距地面的高度为h=1 m,击球位置与球网之间的水平距离为3 m,与对面边界的水平距离取15 m,g取10 m/s2,不计空气阻力。若球能落在对面场地内,则下列说法正确的是( )
A.球击出时速度越大,飞行的时间越长,飞行的距离越大
B.球被击出时的最小速度为eq \r(10)m/s
C.以最小速度将球击出,落地时球的速度方向与水平地面的夹角为30°
D.球被击出时的最大速度为eq \r(10) m/s
【答案】 C
【解析】 球被击出后做平抛运动,竖直方向做自由落体运动,因为下落高度一定,因此球在空中飞行的时间不变,与击出时的速度无关,A错误;球能落到对面场地内,首先球要过网,因此球刚好从网上沿飞过时对应的初速度为最小的击出速度,由H-h=eq \f(1,2)gt2得t=eq \f(\r(10),10) s,球在水平方向做匀速直线运动,则vmin=eq \f(x1,t)=3eq \r(10) m/s,球落地时竖直方向的分速度为vy=eq \r(2gH)=eq \r(30) m/s,设落地时速度方向与水平地面间的夹角为θ,则tan θ=eq \f(vy,vmin)=eq \f(\r(30),3\r(10))=eq \f(\r(3),3),即夹角为θ=30°,B错误,C正确;当以最大速度击出球时,由H=eq \f(1,2)gteq \\al(2,1)得t1=eq \f(\r(30),10) s,则球被击出时的最大速度为vmax=eq \f(x2,t1)=5eq \r(30) m/s,D错误。
【规律总结】处理平抛运动中的临界问题的关键
结合实际模型,进行分析找出关于临界条件的关键信息。此类问题的临界条件通常为位置关系的限制或速度关系的限制,列出竖直方向与水平方向上的方程,将临界条件代入即可求解。许多体育运动都可简化为平抛运动的模型,在分析此类问题时一定要注意从实际出发寻找临界点,画出物体运动的草图,找出临界条件。
题型三 圆周运动
类型1 水平面内圆周运动的临界问题
【例1】[多选]港珠澳大桥总长约55公里,是世界上总体跨度最长、钢结构桥体最长、海底沉管隧道最长的跨海大桥。如图所示的路段是一段半径为120 m的圆弧形弯道,路面宽度为12 m,路面外侧比内侧高60 cm。由于下雨,路面被雨水淋湿,路面对轮胎的径向(即垂直于前进方向)最大静摩擦力变为正压力的0.4倍,若汽车通过圆弧形弯道时做匀速圆周运动,汽车可视为质点,取重力加速度g=10 m/s2,取路面倾角的余弦值为0.99,正弦值按照题目要求计算。则汽车以下列各个速度大小行驶,可以安全通过此圆弧形弯道的是( )
A.60 km/h B.70 km/h
C.80 km/h D.90 km/h
【答案】 ABC
【解析】 以汽车为研究对象,路面对轮胎的径向静摩擦力和路面对汽车的支持力沿圆周半径方向分力的合力提供汽车做圆周运动的向心力,当达到最大静摩擦力时,汽车做匀速圆周运动的向心力最大,此时速度为最大速度vm,作出汽车的受力分析如图所示
其中路面的倾角为θ,汽车质量为m,水平方向上有FNsin θ+fmcs θ=eq \f(mvm2,R),竖直方向上有FNcs θ=fmsin θ+mg,最大静摩擦力fm等于正压力FN的0.4倍,即fm=0.4FN,联立以上三式可解得vm= eq \r(\f(gR0.4cs θ+sin θ,cs θ-0.4sin θ)),根据几何关系得sin θ=eq \f(0.6 m,12 m)=0.05,由题述可知路面倾角的余弦值为cs θ=0.99,代入数据解得vm=23.5 m/s=84.6 km/h,只要小于84.6 km/h都可以安全通过,选项A、B、C均正确。
【规律总结】水平面内圆周运动临界问题的三个关键点
(1)物体沿竖直方向的合力为零。
(2)水平方向沿半径指向圆心的合力提供向心力。
(3)当物体与水平面间的静摩擦力达到最大值时物体相对水平面开始滑动。
类型2 竖直平面内圆周运动的轻绳模型
【例2】 (2022·北京模拟)如图甲所示,小球用不可伸长的轻绳连接绕定点O在竖直面内做圆周运动,小球经过最高点的速度大小为v,此时绳子拉力大小为F,拉力F与速度的平方v2的关系如图乙所示,图像中的数据a和b以及重力加速度g都为已知量,以下说法正确的是( )
A.数据a与小球的质量有关
B.数据b与小球的质量无关
C.比值eq \f(b,a)只与小球的质量有关,与圆周轨道半径无关
D.利用数据a、b和g能够求出小球的质量和圆周轨道半径
【答案】 D
【解析】 当v2=a时,此时绳子的拉力为零,物体的重力提供向心力,则有:mg=meq \f(v2,r),解得:v2=gr,解得:a=gr,与物体的质量无关,A错误;当v2=2a时,对物体受力分析,则有:mg+b=meq \f(v2,r),解得:b=mg,与小球的质量有关,B错误;根据A、B项分析可知:eq \f(b,a)=eq \f(m,r),与小球的质量有关,与圆周轨道半径有关,C错误;由a=gr,b=mg,解得:r=eq \f(a,g),m=eq \f(b,g),D正确。
【规律总结】 轻绳模型的特点
类型3 竖直平面内圆周运动的轻杆模型
【例3】[多选]如图所示,一长为L的轻质细杆一端与质量为m的小球(可视为质点)相连,另一端可绕O点转动。现使轻杆在同一竖直面内做匀速转动,测得小球的向心加速度大小为g(g为当地的重力加速度),下列说法正确的是( )
A.小球的线速度大小为eq \r(gL)
B.小球运动到最高点时杆对小球的作用力竖直向上
C.当轻杆转到水平位置时,轻杆对小球的作用力方向不可能指向圆心O
D.轻杆在匀速转动过程中,轻杆对小球作用力的最大值为2mg
【答案】ACD
【解析】根据向心加速度a=eq \f(v2,r),代入得小球的线速度v=eq \r(gL),所以A正确;需要的向心力F=ma=mg,所以在最高点杆对小球的作用力为零,故B错误;小球做匀速圆周运动,合外力提供向心力,故合外力指向圆心,当轻杆转到水平位置时,轻杆对小球的作用力F=eq \r(mg2+ma2),方向不指向圆心O,所以C正确;轻杆在匀速转动过程中,当转至最低点时,杆对小球的作用力最大,根据牛顿第二定律:F-mg=meq \f(v2,r),得轻杆对小球作用力的最大值为F=2mg,所以D正确。
【规律总结】
1.轻杆模型的特点
2.轻杆模型中小球通过最高点时的速度及受力特点
【专题突破练】
1.[多选](2022·烟台一模)如图所示,在水平地面上有一圆弧形凹槽ABC,AC连线与地面相平,凹槽ABC是位于竖直平面内以O为圆心、半径为R的一段圆弧,B为圆弧最低点,而且AB段光滑,BC段粗糙。现有一质量为m的小球(可视为质点),从水平地面上P处以初速度v0斜向右上方飞出,v0与水平地面夹角为θ,不计空气阻力,该小球恰好能从A点沿圆弧的切线方向进入轨道,沿圆弧ABC继续运动后从C点以速率eq \f(v0,2)飞出。重力加速度为g,则下列说法中正确的是( )
A.小球由P到A的过程中,离地面的最大高度为eq \f(v02sin2 θ,g)
B.小球进入A点时重力的瞬时功率为mgv0sin θ
C.小球在圆弧形轨道内由于摩擦产生的热量为eq \f(3mv02,8)
D.小球经过圆弧形轨道最低点B处受到轨道的支持力大小为mg(3-2cs θ)+eq \f(mv02,R)
【答案】BCD
【解析】: 小球由P到A的过程中,做斜抛运动,离地面的最大高度为H=eq \f(v0y2,2g)=eq \f(v02sin2θ,2g),故A错误;根据对称性可知,小球到A点的竖直分速度vAy=v0y=v0sin θ,小球进入A点时重力的瞬时功率为P=mgvAy=mgv0sin θ,故B正确;沿圆弧ABC过程中,由动能定理可知-Wf=eq \f(1,2)mvC2-eq \f(1,2)mvA2,小球在圆弧形轨道内由于摩擦产生的热量Q=Wf=eq \f(3mv02,8),故C正确;沿圆弧AB运动过程中,由机械能守恒定律可知mgR(1-cs θ)+eq \f(1,2)mv02=eq \f(1,2)mvB2,在最低点,由向心力公式得FN-mg=eq \f(mvB2,R),小球经过圆形轨道最低点B处受到轨道的支持力大小为FN=mg(3-2cs θ)+eq \f(mv02,R),故D正确。
2.(2022·广东广州模拟)如图,救援演习中通过绳索悬挂货物的飞机以4 m/s的速度水平匀速飞行。t=0时刻起,开始匀加速收拢绳提升货物,忽略空气对货物的影响,在t=1 s时,货物的速度大小为5 m/s,则货物的加速度大小为( )
A.1 m/s2 B.3 m/s2
C.4 m/s2 D.5 m/s2
【答案】 B
【解析】 救援演习中通过绳索悬挂货物的飞机以4 m/s的速度水平匀速飞行,即vx=4 m/s,t=0时刻起,开始匀加速收拢绳提升货物,故t=0时刻,货物竖直方向的分速度vy0=0,在t=1 s时,货物的速度大小为5 m/s,即eq \r(veq \\al(2,x)+veq \\al(2,y))=5 m/s,故t=1 s时,vy=3 m/s,而竖直方向匀加速上升,由vy=at,得a=3 m/s2,故B正确。
3.(2022·湖州、衢州、丽水质检)如图,小球从A点斜向上抛出,恰好垂直撞到竖直墙壁的B点,已知小球在A点速度大小为2eq \r(3) m/s,与水平方向成60°夹角。不计空气阻力,下列说法正确的是( )
A.小球上升的最大高度为0.6 m
B.小球在最高点的速度大小为3 m/s
C.小球从A运动到B的时间为0.3 s
D.AB间的水平距离为1.6 m
【答案】C
【解析】 小球做斜抛运动,水平方向做匀速直线运动,竖直方向做竖直上抛运动,竖直方向的分速度为vy0=vAsin 60°=2eq \r(3)×eq \f(\r(3),2) m/s=3 m/s,小球上升的最大高度为Hm=eq \f(veq \\al(2,y0),2g)=eq \f(32,2×10) m=0.45 m,A错误;小球在最高点时,竖直方向速度为0,只有水平方向的速度,则小球在最高点的速度大小为vx0=vAcs 60°=2eq \r(3)×eq \f(1,2) m/s=eq \r(3) m/s,B错误;小球从A运动到B的时间为t=eq \f(vy0,g)=eq \f(3,10) s=0.3 s,C正确;AB间的水平距离为xAB=vx0t=eq \r(3)×0.3 m≈0.52 m,D错误。
4.(2022·河北石家庄一模)如图所示,排球比赛中,某队员在距网水平距离为4.8 m、距地面3.2 m高处将排球沿垂直网的方向以16 m/s的速度水平击出。已知网高2.24 m,排球场地长18 m,重力加速度g取10 m/s2,可将排球视为质点,下列判断正确的是( )
A.球不能过网
B.球落在对方场地内
C.球落在对方场地底线上
D.球落在对方场地底线之外
【答案】 B
【解析】 排球恰好到达网正上方的时间为t=eq \f(x,v)=eq \f(4.8,16) s=0.3 s,此时间内排球下降的高度为h=eq \f(1,2)gt2=0.45 m,因为Δh=3.2 m-2.24 m=0.96 m>0.45 m,所以球越过了网,且落地时间为t′=eq \r(\f(2h′,g))=eq \r(\f(2×3.2,10)) s=0.8 s,则落地的水平位移为x′=vt′=16×0.8 m=12.8 m,因为击球点到对方底线的距离为x″=4.8 m+9 m=13.8 m>12.8 m,即球落在对方场地内,故B正确。
5.(2022·河北保定期末)如图所示,为参加2022年北京冬奥会,某次训练中,运动员(视为质点)从倾斜雪道上端的水平平台上以10 m/s的速度飞出,最后落在倾角为37°的倾斜雪道上。取重力加速度大小g=10 m/s2,sin 37°=0.6,cs 37°=0.8,不计空气阻力。下列说法正确的是( )
A.运动员的落点距雪道上端的距离为18 m
B.运动员飞出后到雪道的最远距离为1.25 m
C.运动员飞出后距雪道最远时的速度大小为12.5 m/s
D.若运动员水平飞出时的速度减小,则他落到雪道上的速度方向将改变
【答案】 C
【解析】 根据平抛运动知识可知x=v0t,y=eq \f(1,2)gt2,eq \f(y,x)=tan 37°,解得t=1.5 s,则运动员的落点距雪道上端的距离为s=eq \f(v0t,cs 37°)=18.75 m,选项A错误;运动员飞出后到雪道的最远距离为h=eq \f((v0sin 37°)2,2gcs 37°)=2.25 m,选项B错误;当运动员速度方向与斜坡方向平行时,距离斜坡最远,根据平行四边形定则知,速度v=eq \f(v0,cs 37°)=12.5 m/s,选项C正确;当运动员落在斜坡上时,速度方向与水平方向夹角的正切值tan α=2tan 37°,即速度方向与水平方向的夹角是一定值,可知若运动员水平飞出时的速度减小,则他落到雪道上的速度方向不变,选项D错误。
6.(2022·江西鹰潭二模)如图所示,投球游戏中,某同学将皮球从地面上方O处水平抛出,第一次皮球直接落入墙角A处的空框,第二次皮球与地面发生两次碰撞后恰好落入A处空框,已知皮球与地面碰撞前后水平分速度不变,竖直分速度大小不变、方向相反,不计空气阻力。则( )
A.第一次抛出的初速度是第二次抛出初速度的3倍
B.两次抛出皮球过程人对球做的功一样多
C.皮球入框瞬间,两次重力的功率一样大
D.从投出到入框,第二次皮球重力势能的减少量比第一次多
【答案】 C
【解析】 皮球第二次抛出先做平抛运动,再做斜上抛运动,如图所示,根据对称性可知,从B点到A点的水平位移等于从O点到B点的水平位移的4倍,所以皮球由O点到A点的水平位移是由O点到B点水平位移的5倍;皮球由O点到A点或由O点到B点,在竖直方向上都做自由落体运动,所以时间相等,设从O点到B点的水平位移为x,由O点到A点的水平位移为5x,则对第一次有5x=v1t,对第二次有x=v2t,联立解得v1∶v2=5∶1,故A错误;根据动能定理可知W=eq \f(1,2)mv2,则两次抛出皮球过程人对球做的功之比为W1∶W2=25∶1,故B错误;根据平抛运动的规律可知,两次皮球入框时,竖直分速度相等,则两次重力的功率相等,故C正确;两次皮球入框时竖直高度相等,重力势能的减少量相等,故D错误。
7.(2022·哈师大附中期中)如图所示,在距地面高h的A点以与水平面成α=60°的角度斜向上抛出一小球,不计空气阻力。发现小球落在右边板OG上的落点D与A点等高。已知v0=2eq \r(3) m/s,h=0.2 m,g取10 m/s2。则下列说法正确的是( )
A.小球从A到D的水平位移为1.8 m
B.小球在水平方向做匀加速运动
C.若撤去OG板,则经过D点之后小球在竖直方向做自由落体运动,故再经0.2 s它将落地
D.小球从A到D的时间是0.6 s
【答案】 D
【解析】 小球在竖直方向的分速度为vy0=v0sin α=3 m/s,在水平方向的分速度为vx0=v0cs α=eq \r(3) m/s,小球从A到D的时间为t=eq \f(2vy0,g)=eq \f(2×3,10) s=0.6 s,水平位移为x=vx0t=eq \f(3\r(3),5) m,所以A错误,D正确;小球在水平方向做匀速直线运动,所以B错误;若撤去OG板,则经过D点之后小球在竖直方向速度为vy=vy0=
3 m/s,方向向下,做匀加速直线运动,不是自由落体运动,所以C错误。
8.(2022·安徽芜湖二模)在2022年2月5日北京冬奥会上,我国选手运动员在短道速滑比赛中的最后冲刺阶段如图所示,设甲、乙两运动员在水平冰面上恰好同时到达虚线PQ,然后分别沿半径为r1和r2(r2>r1)的滑道做匀速圆周运动,运动半个圆周后匀加速冲向终点线。假设甲、乙两运动员质量相等,他们做圆周运动时所受向心力大小相等,直线冲刺时的加速度大小也相等。下列判断中正确的是( )
A.在做圆周运动时,甲先完成半圆周运动
B.在做圆周运动时,乙先完成半圆周运动
C.在直线加速阶段,甲、乙所用的时间相等
D.在冲刺时,甲、乙到达终点线时的速度相等
【答案】 A
【解析】 根据公式F=meq \f(4π2,T2)r可得T=eq \r(\f(4π2mr,F)),由题意,甲、乙两运动员质量相等,他们做圆周运动时所受向心力大小相等,可知,做圆周运动的半径越大,周期越大,甲的半径小于乙的半径,则甲先完成半圆周运动,故A正确,B错误;根据公式F=meq \f(v2,r)可得,甲、乙运动员滑行速度为v=eq \r(\f(Fr,m))可知,乙的滑行速度大于甲的滑行速度,在直线加速阶段,根据x=v0t+eq \f(1,2)at2可知,甲的滑行时间大于乙的滑行时间;根据v2-veq \\al(2,0)=2ax可知,甲到达终点线时的速度小于乙到达终点线时的速度,故C、D错误。
9.(2022·福建泉州二模)在2022年3月23日的“天宫课堂”上,航天员王亚平摇晃装有水和油的小瓶,静置后水和油混合在一起没有分层。图甲为航天员叶光富启动“人工离心机”,即用绳子一端系住装有水油混合的瓶子,以绳子的另一端O为圆心做如图乙所示的圆周运动,一段时间后水和油成功分层(水的密度大于油的密度),以空间站为参考系,此时( )
A.水和油的线速度大小相等
B.水和油的向心加速度大小相等
C.水对油的作用力大于油对水的作用力
D.水对油有指向圆心的作用力
【答案】 D
【解析】 水的密度大于油的密度,所以混合液体中取半径相同处体积相等的水和油的液体小球,水球的质量大于油球的质量,根据F向=mω2r可知,水球需要的向心力更大,故当水油分层后水在瓶底,油在上面,水和油做圆周运动的半径不相同,角速度相同,根据v=ωr知,水比油的半径大时,线速度也大,A错误;根据a向=ω2r知,角速度相同时,水的半径大,向心加速度就越大,B错误;水对油的作用力和油对水的作用力是一对相互作用力,根据牛顿第三定律,此二力大小相等方向相反,C错误;油做圆周运动的向心力由水提供,故水对油有指向圆心的作用力,D正确。
10.(2022·浙江温州三模)如图所示是中国航天科工集团研制的一种投弹式干粉消防车。灭火车出弹口到高楼水平距离为x,在同一位置灭火车先后向高层建筑发射2枚灭火弹,且灭火弹均恰好垂直射入建筑玻璃窗,假设发射初速度大小均为v0,v0与水平方向夹角分别为θ1、θ2,击中点离出弹口高度分别为h1、h2,空中飞行时间分别为t1、t2。灭火弹可视为质点,两运动轨迹在同一竖直面内,且不计空气阻力,重力加速度为g。则下列说法正确的是( )
A.高度之比eq \f(h1,h2)=eq \f(cs θ1,cs θ2)
B.时间之比eq \f(t1,t2)=eq \f(cs θ1,cs θ2)
C.两枚灭火弹的发射角满足θ1+θ2=90°
D.水平距离与两枚灭火弹飞行时间满足x=2gt1t2
【答案】 C
【解析】 竖直方向的初速度分别为vy1=v0sin θ1,vy2=v0sin θ2,根据veq \\al(2,y)=2gh得eq \f(h1,h2)=eq \f(sin2θ1,sin2θ2),根据vy=gt得eq \f(t1,t2)=eq \f(sin θ1,sin θ2),故A、B错误;水平方向x=v0cs θ1·eq \f(v0sin θ1,g),x=v0cs θ2·eq \f(v0sin θ2,g),可得sin 2θ1=sin 2θ2=sin(180°-2θ2),结合数学关系可得θ1+θ2=90°,故C正确;水平方向eq \f(x,t1)=v0cs θ1,竖直方向gt2=v0sin θ2,结合θ1+θ2=90°可得sin θ2=cs θ1,解得x=gt1t2,故D错误。
11.(2022·浙江舟山中学质检)如图所示,“L”形杆倒置,横杆端固定有定滑轮,竖直杆光滑且粗细均匀,绕过定滑轮的细线两端分别连接着小球B及套在竖直杆上的滑块A,让整个装置绕竖直杆的轴以一定的角速度ω匀速转动,稳定时,滑轮两边的线长相等且两边的线与竖直方向的夹角均为37°。已知细线总长为l,滑块的质量为M,小球的质量为m,不计滑块和球的大小,sin 37°=0.6,cs 37°=0.8。则( )
A.M>mB.Mmω2Rsin 60°,即支持力在指向转轴方向的分力大于所需要的向心力,因此摩擦力有背离转轴方向的分力,即摩擦力沿切线方向向上;对b有FNbcs 30°=mg,对a有FNacs 60°+Ffsin 60°=mg,所以eq \f(FNa,FNb)≠eq \f(cs 30°,cs 60°)=eq \f(\r(3),1),B、C、D错误。
14. (2022·河北石家庄质检)智能呼啦圈轻便美观,深受大众喜爱。如图甲,腰带外侧带有轨道,将带有滑轮的短杆穿入轨道,短杆的另一端悬挂一根带有配重的轻绳,其简化模型如图乙所示。可视为质点的配重质量为0.5 kg,绳长为0.5 m,悬挂点P到腰带中心点O的距离为0.2 m。水平固定好腰带,通过人体微小扭动,使配重随短杆做水平匀速圆周运动,绳子与竖直方向夹角为θ,运动过程中腰带可看作不动,重力加速度g取10 m/s2,sin 37°=0.6,下列说法正确的是( )
A.匀速转动时,配重受到的合力恒定不变
B.若增大转速,腰带受到的合力变大
C.当θ稳定在37°时,配重的角速度为5 rad/s
D.当θ由37°缓慢增加到53°的过程中,绳子对配重做正功
【答案】 D
【解析】 匀速转动时,配重做匀速圆周运动,合力大小不变,但方向在变化,A错误;转动过程中腰带可看作不动,所以腰带合力始终为零,B错误;对配重,由牛顿第二定律知mgtan θ=mω2(lsin θ+r),即ω=eq \r(\f(gtan θ,(lsin θ+r))),当θ稳定在37°时,解得ω=eq \r(15) rad/s,C错误;由ω=eq \r(\f(gtan θ,(lsin θ+r)))可知,当θ稳定在53°时,角速度大于θ稳定在37°时的角速度,配重圆周半径也增大,速度增大,动能增大,同时高度上升,重力势能增大,所以机械能增大;由功能关系,θ由37°缓慢增加到53°的过程中,绳子对配重做的功等于配重机械能的增加量,所以功为正值,做正功,D正确。
15.(2022·浙江镇海中学模拟)如图为自行车气嘴灯及其结构图,弹簧一端固定在A端,另一端拴接重物,当车轮高速旋转时,LED灯就会发光。下列说法正确的是( )
A.安装时A端比B端更远离圆心
B.高速旋转时,重物由于受到离心力的作用拉伸弹簧从而使触点接触
C.增大重物质量可使LED灯在较低转速下也能发光
D.匀速行驶时,若LED灯转到最低点时能发光,则在最高点时也一定能发光
【答案】 C
【解析】 要使重物做离心运动,M、N接触,则A端应靠近圆心,A错误;转速越大,所需向心力越大,弹簧拉伸的越长,M、N接触时灯就会发光,不能说重物受到离心力作用,B错误;灯在最低点时F弹-mg=mω2r,解得ω=eq \r(\f(F弹,mr)-\f(g,r)),因此增大重物质量可使LED灯在较低转速下也能发光,C正确;灯在最低点时F1-mg=eq \f(mv2,r),灯在最高点时F2+mg=eq \f(mv2,r),匀速行驶时,在最低点时弹簧对重物的弹力大于在最高点时对重物的弹力,因此匀速行驶时,若LED灯转到最低点时能发光,则在最高点时不一定能发光,D错误。
16. (2022·江苏扬州中学抽测)如图甲所示,被称为“魔力陀螺”玩具的陀螺能在圆轨道外侧旋转不脱落,其原理可等效为如图乙所示的模型:半径为R的磁性圆轨道竖直固定,质量为m的铁球(视为质点)沿轨道外侧运动,A、B分别为轨道的最高点和最低点,轨道对铁球的磁性引力始终指向圆心且大小不变,不计摩擦和空气阻力,重力加速度为g,则( )
A.铁球绕轨道可能做匀速圆周运动
B.由于磁力的作用,铁球绕轨道运动过程中机械能不守恒
C.铁球在A点的速度必须大于eq \r(gR)
D.轨道对铁球的磁性引力至少为5mg,才能使铁球不脱轨
【答案】 D
【解析】 小铁球在运动的过程中受到重力、轨道的支持力和磁力的作用,其中铁球受轨道的磁性引力始终指向圆心且大小不变,支持力的方向过圆心,它们都始终与运动的方向垂直,所以磁力和支持力都不能对小铁球做功,只有重力会对小铁球做功,所以小铁球的机械能守恒,在最高点的速度最小,在最低点的速度最大。小铁球不可能做匀速圆周运动,A、B错误;小铁球在运动的过程中受到重力、轨道的支持力和磁力的作用,在最高点轨道对小铁球的支持力的方向可以向上,小铁球的速度只要大于0即可通过最高点,C错误;由于小铁球在运动的过程中机械能守恒,所以小铁球在最高点的速度越小,则机械能越小,在最低点的速度也越小,根据F=meq \f(v2,R)可知小铁球在最低点时需要的向心力越小。而在最低点小铁球受到的重力的方向向下,支持力的方向也向下、只有磁力的方向向上。要使铁球不脱轨,轨道对铁球的支持力一定要大于0。所以铁球不脱轨的条件是:小铁球在最高点的速度恰好为0,而且到达最低点时,轨道对铁球的支持力恰好等于0。根据机械能守恒定律,小铁球在最高点的速度恰好为0,到达最低点时的速度满足mg·2R=eq \f(1,2)mv2,轨道对铁球的支持力恰好等于0,则磁力与重力的合力提供向心力,即F-mg=meq \f(v2,R),联立得F=5mg,D正确。
17.(多选)(2022·河北保定期末)如图所示,质量为m的小明(视为质点)坐摩天轮。小明乘坐的车厢与摩天轮的转轴间的距离为r,摩天轮以大小为keq \r(\f(g,r))(常数k
相关试卷
这是一份专题1.5 天体物理-2023届高考物理二、三轮复习总攻略,文件包含专题15天体物理原卷版docx、专题15天体物理解析版docx等2份试卷配套教学资源,其中试卷共35页, 欢迎下载使用。
这是一份专题1.2 近代物理-2023届高考物理二、三轮复习总攻略,文件包含专题12近代物理原卷版docx、专题12近代物理解析版docx等2份试卷配套教学资源,其中试卷共33页, 欢迎下载使用。
这是一份专题2.3 力与曲线运动-2023届高考物理二、三轮复习总攻略(原卷版),共17页。试卷主要包含了3 力与曲线运动,绳、杆牵连速度问题,8 m、距地面3等内容,欢迎下载使用。

