2024届安徽省“江南十校”高三下学期一模考试政治试题
展开安徽省江南十校2023-2024高三下学期3月联考政治试卷及答案: 这是一份安徽省江南十校2023-2024高三下学期3月联考政治试卷及答案,共7页。
安徽省“江南十校”2023-2024学年高三下学期3月联考政治试卷: 这是一份安徽省“江南十校”2023-2024学年高三下学期3月联考政治试卷,共6页。
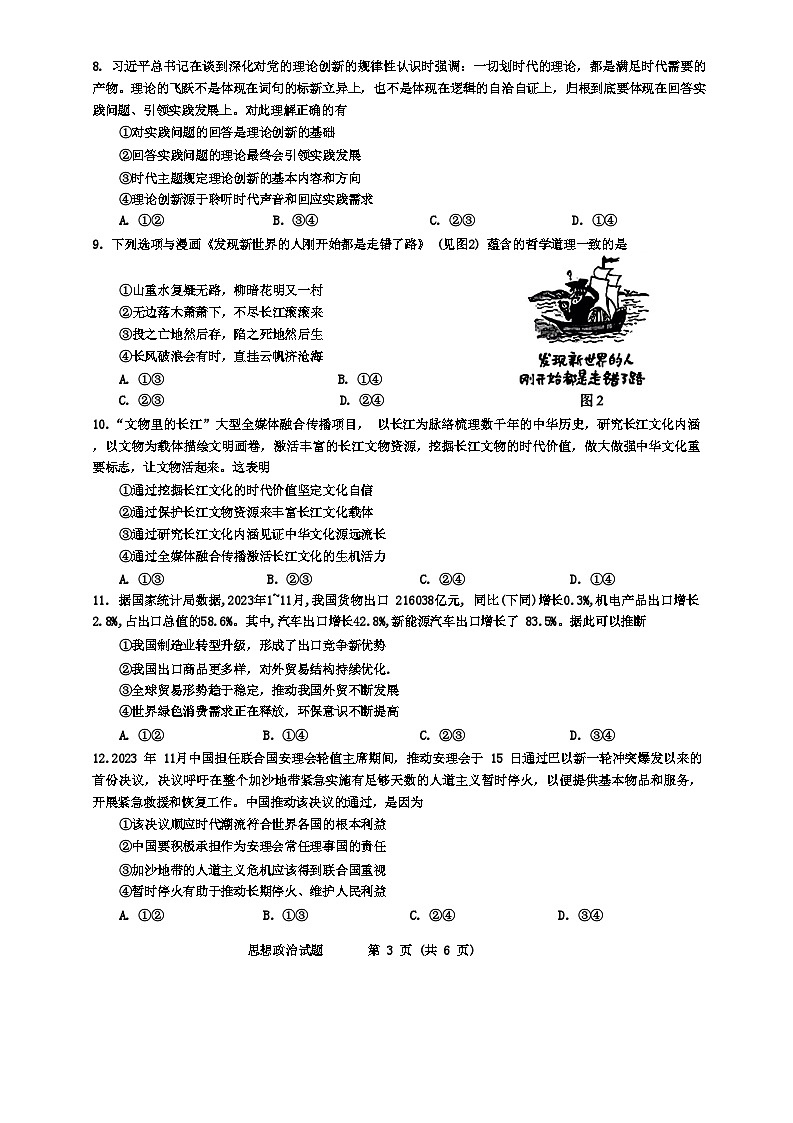
2024安徽省江南十校高一上学期12月分科诊断模拟联考政治试题含解析: 这是一份2024安徽省江南十校高一上学期12月分科诊断模拟联考政治试题含解析,文件包含安徽省江南十校2023-2024学年高一上学期12月分科诊断模拟联考政治试题含解析docx、安徽省江南十校2023-2024学年高一上学期12月分科诊断模拟联考政治试题无答案docx等2份试卷配套教学资源,其中试卷共24页, 欢迎下载使用。

