资料中包含下列文件,点击文件名可预览资料内容



还剩3页未读,
继续阅读
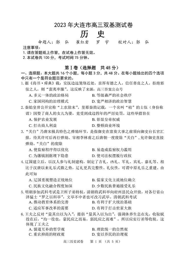
2022-2023学年度大连市高三双基高三上学期模拟历史试卷及答案
展开
这是一份2022-2023学年度大连市高三双基高三上学期模拟历史试卷及答案,文件包含历史pdf、历史参考答案pdf等2份试卷配套教学资源,其中试卷共7页, 欢迎下载使用。
相关试卷
辽宁省大连市滨城2023届高三上学期期中(‖)考试历史试卷(含答案):
这是一份辽宁省大连市滨城2023届高三上学期期中(‖)考试历史试卷(含答案),共14页。试卷主要包含了单选题,材料题,论述题等内容,欢迎下载使用。
2022-2023学年度辽宁省大连市复兴高级中学高三5月模拟考历史试题:
这是一份2022-2023学年度辽宁省大连市复兴高级中学高三5月模拟考历史试题,文件包含辽宁省大连市复兴高级中学高三5月模拟考历史试题原卷版docx、辽宁省大连市复兴高级中学高三5月模拟考历史试题解析版docx等2份试卷配套教学资源,其中试卷共23页, 欢迎下载使用。
辽宁省大连市2022-2023学年高三上学期12月期末双基测试+历史+PDF版无答案:
这是一份辽宁省大连市2022-2023学年高三上学期12月期末双基测试+历史+PDF版无答案,共5页。
