

所属成套资源:2023版新教材高中物理新人教版选择性必修第三册课时作业(86份)
人教版 (2019)选择性必修 第三册第三章 热力学定律4 热力学第二定律课后测评
展开
这是一份人教版 (2019)选择性必修 第三册第三章 热力学定律4 热力学第二定律课后测评,共4页。
A.不可能从单一热库吸收热量并把它全部用来做功,而不引起其他变化
B.没有冷凝器,只有单一的热库,能将从单一热库吸收的热量全部用来做功,而不引起其他变化的热机是可以实现的
C.不可能使热量由低温物体传递到高温物体,而不引起其他变化
D.如果没有摩擦、漏气等,热机效率可以达到100%
2.关于热力学第一定律和热力学第二定律,下列论述正确的是( )
A.热力学第一定律指出内能可以与其他形式的能相互转化,而热力学第二定律则指内能不可能完全转化为其他形式的能,故这两条定律是相互矛盾的
B.内能可以全部转化为其他形式的能,只是会产生其他影响,故两条定律并不矛盾
C.两条定律都是有关能量转化的规律,它们不但不矛盾,而且没有本质区别
D.能量守恒定律已经包含了热力学第一定律和热力学第二定律
3.下列过程中可能发生的是( )
A.某种物质从高温热源吸收20kJ的热量,全部转化为机械能,而没有产生其他任何影响
B.打开一高压密闭容器,其内气体自发逸出后又自发跑进去,恢复原状
C.利用其他手段,使低温物体的温度更低,高温物体的温度更高
D.将两瓶不同液体混合,然后它们又自发地各自分开
4.(多选)关于热力学第一定律和热力学第二定律,下列说法正确的是( )
A.一定质量的理想气体经历一缓慢的绝热膨胀过程,气体的内能减少
B.气体向真空的自由膨胀是不可逆的
C.热力学第一定律也可表述为第一类永动机不可能制成
D.热力学第二定律可描述为“不可能使热量由低温物体传递到高温物体”
5.[2023·浙江6月](多选)下列说法正确的是( )
A.热量能自发地从低温物体传到高温物体
B.液体的表面张力方向总是跟液面相切
C.在不同的惯性参考系中,物理规律的形式是不同的
D.当波源与观察者相互接近时,观察者观测到波的频率大于波源振动的频率
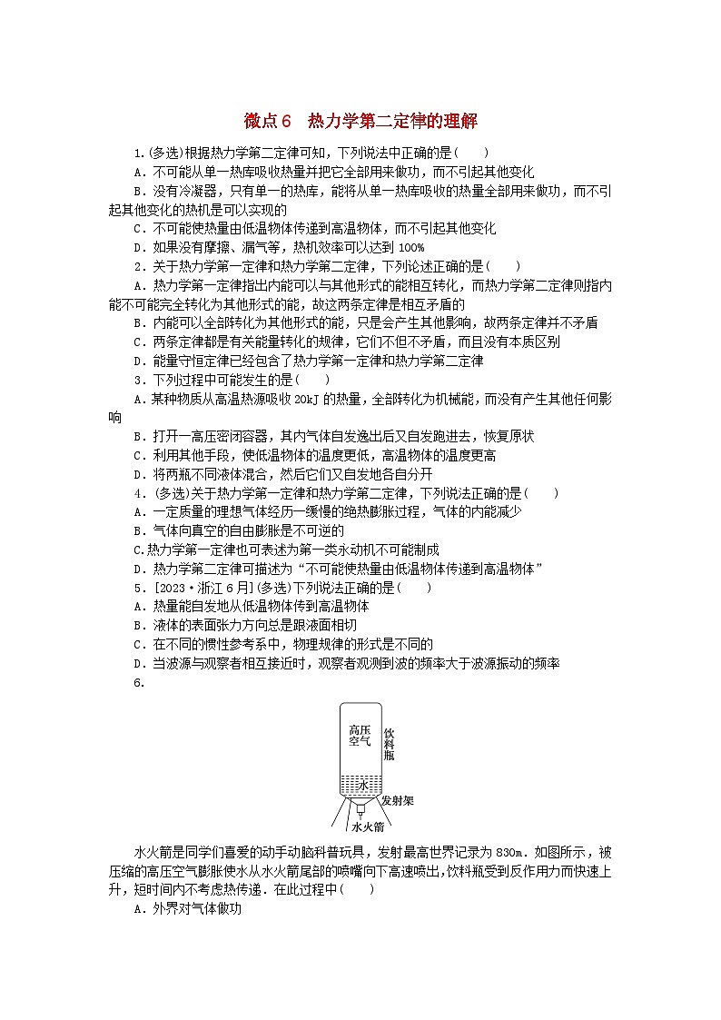
6.
水火箭是同学们喜爱的动手动脑科普玩具,发射最高世界记录为830m.如图所示,被压缩的高压空气膨胀使水从水火箭尾部的喷嘴向下高速喷出,饮料瓶受到反作用力而快速上升,短时间内不考虑热传递.在此过程中( )
A.外界对气体做功
B.气体的内能全部转化为机械能
C.气体的温度降低,每一个气体分子的速率都将减小
D.单位时间内容器内壁单位面积受到气体分子的撞击次数将减小
7.下列过程中,可能实现的是( )
A.水的温度自动下降时释放的内能全部转化为机械能
B.内燃机汽缸内气体的内能全部转化为机械能
C.在粗糙水平面上运动的物体,它的动能转化为内能,使物体温度升高
D.静止在光滑水平面上的物体,温度降低时释放的内能可以转化为物体的动能,使物体运动起来
8.电冰箱能够不断地把热量从温度较低的冰箱内部传给温度较高的外界空气,这说明了( )
A.热量能自发地从低温物体传到高温物体
B.热量不可以从低温物体传到高温物体
C.热量的传递过程不具有方向性
D.在自发的条件下热量的传递过程具有方向性
9.下列宏观过程不能用热力学第二定律解释的是( )
A.大米和小米混合后小米能自发地填充到大米空隙中而经过一段时间大米、小米不会自动分开
B.将一滴红墨水滴入一杯清水中,会均匀扩散到整杯水中,经过一段时间,墨水和清水不会自动分开
C.冬季的夜晚,放在室外的物体随气温的降低,内能不会自发地转化为机械能而动起来
D.随着节能减排措施的不断完善,最终也不会使汽车热机的效率达到100%
10.下列说法中正确的是( )
A.自然界中进行的涉及热现象的宏观过程都不具有方向性
B.自然界中进行的涉及热现象的宏观过程都具有方向性
C.只要对内燃机不断改进,就可以把内燃机得到的全部内能转化为机械能
D.满足能量守恒定律的物理过程都能自发进行
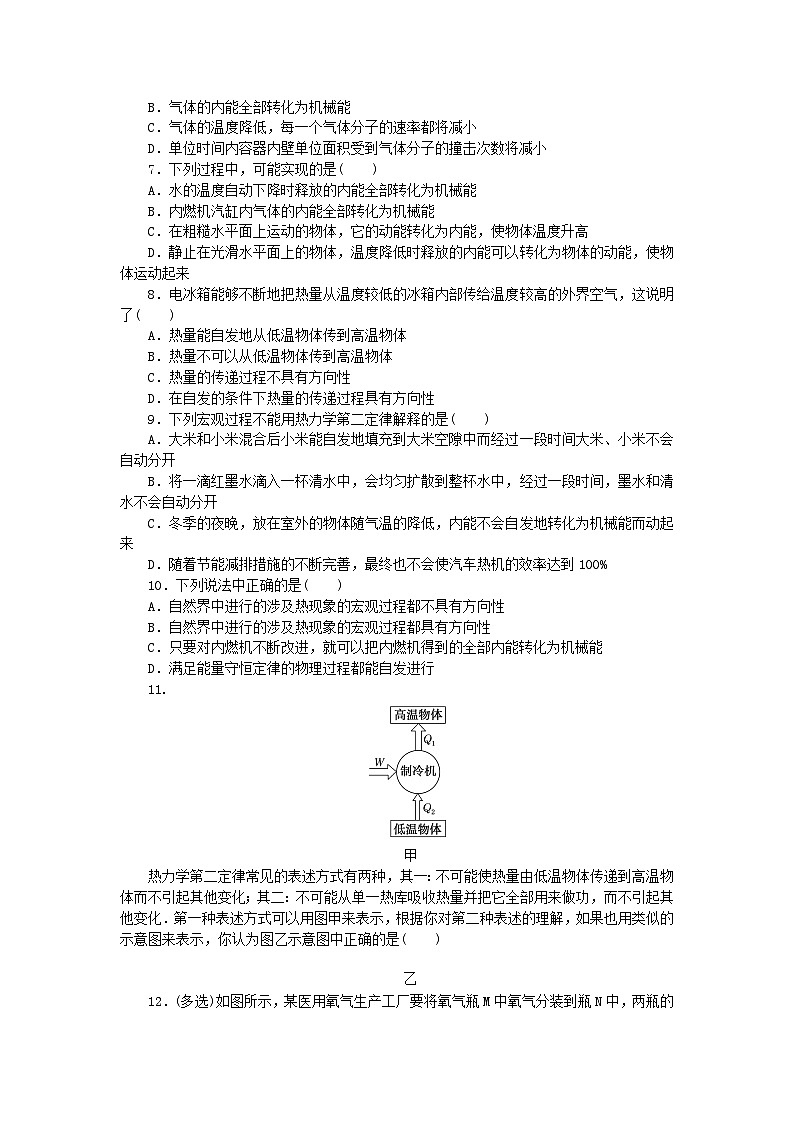
11.
甲
热力学第二定律常见的表述方式有两种,其一:不可能使热量由低温物体传递到高温物体而不引起其他变化;其二:不可能从单一热库吸收热量并把它全部用来做功,而不引起其他变化.第一种表述方式可以用图甲来表示,根据你对第二种表述的理解,如果也用类似的示意图来表示,你认为图乙示意图中正确的是( )
eq \(\s\up7(),\s\d5(乙))
12.(多选)如图所示,某医用氧气生产工厂要将氧气瓶M中氧气分装到瓶N中,两瓶的容积相同,阀门K打开前瓶N已抽成真空.现将阀门K打开,当两瓶内氧气的压强相等时再关闭阀门.两瓶、阀门及连接管都看作绝热,瓶中的氧气看作理想气体且不计连接管的容积,对此次分装过程以下说法正确的是( )
A.氧气自发地由M向N的流动过程是不可逆的
B.分装完毕后M中氧气的压强为分装前的eq \f(1,2)
C.分装完毕后氧气分子热运动的平均速率减小
D.分装完毕后两瓶内氧气的总内能减小
微点6 热力学第二定律的理解
1.答案:AC
解析:热力学第二定律揭示了与热现象有关的物理过程的方向性,机械能和内能的转化过程具有方向性,机械能可以全部转化为内能,而内能要全部转化为机械能必须借助外部的帮助,即会引起其他变化,A选项正确,B选项错误;传热过程也具有方向性,热量能自发地从高温物体传给低温物体,但是热量要从低温物体传到高温物体,必然要引起其他变化(外界对系统做功),C选项正确;热机效率无法达到100%,D选项错误.
2.答案:B
解析:热力学第一定律和热力学第二定律并不矛盾;对于机械能和内能的转化所具有的方向性也是存在的,故选项B正确.
3.答案:C
解析:根据热力学第二定律,内能自发地全部转化为机械能是不可能的,A错误;气体膨胀具有方向性,不能自发溢出又自发溢进去,使其恢复原状,B错误;根据热力学第二定律,热量不可能从低温物体自发地传递给高温物体,而不引起其他的变化,但通过一些手段是可以实现的,C正确;扩散现象有方向性,因此不能自发地各自分开,D错误.
4.答案:ABC
解析:一定质量的理想气体经历一缓慢的绝热膨胀过程,Q=0,W
相关试卷
这是一份高中物理人教版 (2019)必修 第三册2 磁感应强度 磁通量同步达标检测题,共3页。
这是一份物理必修 第三册1 电路中的能量转化巩固练习,共2页。试卷主要包含了答案等内容,欢迎下载使用。
这是一份高中物理3 实验:导体电阻率的测量课后测评,共3页。试卷主要包含了答案等内容,欢迎下载使用。